Кортежи.
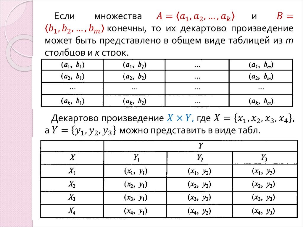
Декартово произведение множеств
Пример 1. Пусть A={△,□(□),⊚} и B={α, β}. Найти декартовы произведения A×B и B×A этих множеств и сравнить их.
Пример 2. Даны множества A -делители числа 12, B-числа, кратные 3, C={1, 3, 4} и D={2, 3} на U=E_15-множестве натуральных чисел
3.36M
Категория: МатематикаМатематика

Кортежи в повседневной жизни и математике

1. Кортежи.

«Иначе расставленные слова
обретают другой смысл,
иначе расставленные мысли
производят другое впечатление»
Б. Паскаль
В повседневной жизни и математике нам часто
приходится иметь дело с упорядоченными
множествами — кортежами.

2.

Слово
кортеж переводится с французского
cortege
как
торжественная
процессия
(например, свадебный кортеж).
Треугольник АВС на плоскости задается
кортежем из 6 чисел х1 , у1 , х2 , у2 , х3 , у3 ,
где А (х1 , у1 ), В (х2 , у2 ), С (х3 , у3 ) — координаты
вершин.
Слова в предложении, буквы в слове,
предложения в тексте — все это примеры
кортежей.
Двоичный код является кортежем, состоящим
из цифр 0 и 1.

3.

Пусть А — конечное множество, состоящее из п
элементов, f: A → 1, 2, … ,
English     Русский Правила