Лекция №2. Нормы и режимы водоотведения
Расчетные расходы сточных вод.
Гидравлический расчет канализационных сетей.
Трассировка и проектирование канализационных сетей.
330.73K
Категория: ПромышленностьПромышленность

Нормы и режимы водоотведения

1. Лекция №2. Нормы и режимы водоотведения

1

2. Расчетные расходы сточных вод.

При проектировании системы водоотведения необходимо знать расчетные
расходы бытовых сточных вод, которые диктуются заданным числом жителей в
канализуемом населенном пункте, и расходы производственных сточных вод,
установленные на конец расчетного периода. Эти данные предусматриваются
генеральным проектом планировки населенного пункта или промышленного
предприятия, где содержится следующее, народнохозяйственное значение
канализуемого объекта; данные о районировании и развитии промышленности,
о климате, водных бассейнах, рельефе местности, грунтовых условиях,
существующих и проектируемых жилых районах, границах канализуемой
территории; сведения о размещении населения и его численности на
перспективу, характере благоустройства поселка, санитарной оценке местности,
условиях водопользования, строительных и сырьевых базах и прочие данные,
необходимые для составления проекта канализации объекта. К проекту
планировки обычно прилагают необходимые графические материалы.
Расход бытовых сточных вод зависит от нормы водоотведения и от числа
жителей, пользующихся канализацией. Расход производственных сточных вод
зависит от нормы водоотведения производственных вод и количества
выпускаемой продукции.
Нормой водоотведения называется расход сточных вод, л/сут, на одного жителя,
пользующегося канализацией, или количество сточных вод, м3, на единицу
продукции, выпускаемой предприятием. Норма водоотведения равна норме
водопотребления и для населенных пунктов может приниматься 80-350 л/сут.
2

3.

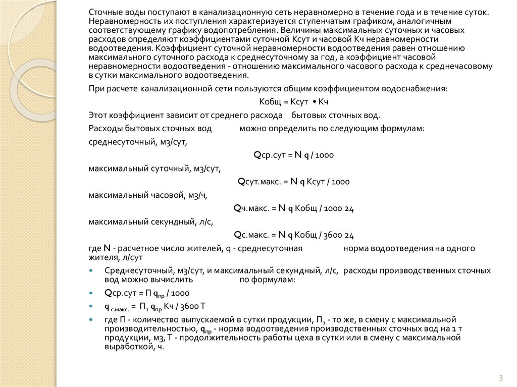
Сточные воды поступают в канализационную сеть неравномерно в течение года и в течение суток.
Неравномерность их поступления характеризуется ступенчатым графиком, аналогичным
соответствующему графику водопотребления. Величины максимальных суточных и часовых
расходов определяют коэффициентами суточной Ксут и часовой Кч неравномерности
водоотведения. Коэффициент суточной неравномерности водоотведения равен отношению
максимального суточного расхода к среднесуточному за год, а коэффициент часовой
неравномерности водоотведения - отношению максимального часового расхода к среднечасовому
в сутки максимального водоотведения.
При расчете канализационной сети пользуются общим коэффициентом водоснабжения:
Кобщ = Ксут • Кч
Этот коэффициент зависит от среднего расхода бытовых сточных вод.
Расходы бытовых сточных вод
можно определить по следующим формулам:
среднесуточный, м3/сут,
Qср.сут = N q / 1000
максимальный суточный, м3/сут,
Qсут.макс. = N q Ксут / 1000
максимальный часовой, м3/ч,
Qч.макс. = N q Кобщ / 1000 24
максимальный секундный, л/с,
Qс.макс. = N q Кобщ / 3600 24
где N - расчетное число жителей, q - среднесуточная
норма водоотведения на одного
жителя, л/сут
Среднесуточный, м3/сут, и максимальный секундный, л/с, расходы производственных сточных
вод можно вычислить
по формулам:
Qср.сут = П qпр / 1000
q с.макс. = П1 qпр Кч / 3600 Т
где П - количество выпускаемой в сутки продукции, П1 - то же, в смену с максимальной
производительностью, qпр - норма водоотведения производственных сточных вод на 1 т
продукции, м3, Т - продолжительность работы цеха в сутки или в смену с максимальной
выработкой, ч.
3

4. Гидравлический расчет канализационных сетей.

Гидравлический расчет канализационной сети состоит в том, чтобы по
известному расходу воды подобрать диаметр труб и придать сети такие уклоны,
при которых скорость движения потока была бы достаточной для
транспортирования загрязнений, движущихся с потоком. Движение сточных вод
по канализационным сетям может быть безнапорным и напорным.
Самотечные сети бытовой канализации и коллекторы загрязненных
производственных сточных вод рассчитывают на неполное заполнение труб
сточными водами. Отношение высоты слоя воды h, м, к диаметру трубы d, мм,
называют ее наполнением и назначают 0,6-0,8 в зависимости от ее диаметра:
d, мм ......
150-300 350-450 500-900
h/d (не более) . . .
0,6
0,7
0,75
>900
0,8
Это позволяет создать наиболее выгодные гидравлические условия
транспортирования взвешенных веществ, обеспечить вентиляцию сети для
удаления образующихся в ней вредных и взрывоопасных газов и создать
некоторый объемный резерв в сечении труб для пропуска дополнительного
расхода воды, не учитываемого коэффициентами неравномерности поступления
сточных вод. Общесплавную и дождевую канализационную сеть рассчитывают
на полное заполнение сечения труб при максимальных расходах.
Для устройства канализационной сети применяют трубы и каналы круглой,
полукруглой, лотковой, прямоугольной и трапецеидальной формы. Для
транспортирования небольших и средних расходов сточных вод наиболее
широко применяются канализационные трубы и коллекторы круглого сечения.
4

5.

Сеть общесплавной системы канализации рассчитывают на пропуск расхода,
образующегося при дожде расчетной интенсивности, при этом участки сети, где
суммарный расход бытовых и производственных сточных вод превышает 10 л/с,
необходимо проверить на пропуск расходов в сухую погоду. Минимальные
скорости течения и адекватные им наполнения труб и каналов следует
принимать по СНиП 11-32-74 Расчетный расход на участках коллектора, до
первого ливнеспуска определяют суммированием расхода бытовых и
производственных сточных вод в сухую погоду Qcуx и расхода дождевых вод
Одожт. Расчетный расход Qpасч на участках коллектора после первого и каждого
последующего ливнеспуска находят по формуле
Qрасч == Qcyx + n0 Qcyx Qдожд.
где n0 Qcyx - набрасываемый через ливнеспуск расход дождевых вод,
выраженный через расход в сухую погоду и коэффициент разбавления n0,
принимаемый по СНиП равным 0,5-5, этот расход принимают постоянным до
следующего ливнеспуска.
Для гидравлического расчета сети используют формулы установившегося
равномерного движения:
Q=ω v
v=C√R i
где Q-расход, м3/с; ω - площадь живого сечения, м2, v - средняя скорость
движения сточных вод, м/с; R - гидравлический радиус, м, i - гидравлический
уклон, равный уклону дна трубы; С-коэффициент Шези.
5

6.

Коэффициент сопротивления трения по длине можно определить по формуле Н.
Ф. Федорова
1/λ = -21g (Δэ/13,68+а2/Rе),
где Δэ - эквивалентная шероховатость, cм; а2 - коэффициент, учитывающий
характер шероховатости.
Максимальная допустимая скорость движения сточных вод принимается для
металлических труб 8 м/с, а для неметаллических 4 м/с, для дождевой
канализации - соответственно 10 и 7 м/с. Скорость, соответствующая полному
взвешиванию загрязнений, называется самоочищающей. Минимальные
расчетные скорости течения сточных вод в трубах и каналах должны быть не
менее самоочищающих скоростей. Для бытовой и дождевой канализационной
сети самоочищающие скорости принимают в зависимости от диаметра труб.
Для облегчения расчетов составлены таблицы, графики и монограммы,
которые приведены в справочниках и специальной литературе.
При изменении уклона коллектора с меньшего па больший для труб диаметром
не менее 250 мм разрешается переход с большего диаметра на меньший, при
этом для труб диаметром до 300 мм разница не должна превышать одною
размера но сортаменту. Соединение труб должно осуществляться по лоткам.
Минимальный диаметр труб установлен: для уличной сети-200 мм; для
производственной-150 мм; для дождевой и общесплавной уличной сети-250 мм;
для внутрнквартальиой-200 мм.
6

7. Трассировка и проектирование канализационных сетей.

При проектировании канализационной сети в первую очередь выявляют
бассейны канализования и трассируют сеть, определяют глубину заложения
канализационных труб, а затем выбирают схему расположения сети и находят
расчетные расходы сточных вод для се гидравлического расчета, составляю'1
продольные профили и проектируют сооружения на сети.
Бассейны канализования выявляют по рельефу местности и проекту
вертикальной планировки населенных пунктов, обслуживаемых одной системой
самотечных коллекторов. При этом намечают общую схему расположения
коллекторов, районы, для которых требуется устройство насосных станций,
место расположения очистных сооружений.
При трассировке канализационной сети стремятся к тому, чтобы отвести
наибольшее количество сточных вод из населенных пунктов по трубам и каналам
самотеком по кратчайшему направлению, при наименьших глубинах заложения.
Трассировка сети зависит также и от рельефа территории, местоположения
очистных сооружений, места выпуска сточных вод в водоем, принятой системы
канализации, грунтовых условий, характера застройки населенных пунктов и др.
Сети и коллекторы, как правило, следует трассировать вне проезжей части, с
соблюдением нормативных расстояний от фундаментов зданий и сооружений,
железных и автомобильных дорог, подземных инженерных коммуникаций и
деревьев в соответствии со СНиП II-M.1-71. Углы поворота трассы коллектора, а
также углы между притоками и основными трубопроводами должны быть не
менее 90° (присоединения с перепадами в виде стояков допускаются под любым
углом).
7

8.

Приняты три схемы трассировки канализационной сети:
1) объемлющая схема, применяемая при плоском рельефе местности, когда сети
прокладываются по проездам, опоясывающим квартал со всех четырех сторон;
2) схема по пониженным граням, применяемая при крутом рельефе местности,
когда сеть трассируют с одной пониженной стороны обслуживаемого квартала;
3) внутриквартальная схема, применяемая при прокладке сети через кварталы; в
этом случае значительно сокращается протяженность сети, но затрудняется ее
эксплуатация; схема дает значительную экономию по сравнению с объемлющей.
При трассировке канализационной сети сначала трассируют главный коллектор,
затем коллекторы бассейнов канализования и уличную сеть. Уличные коллекторы
прокладывают перпендикулярно горизонталям рельефа местности в
направлении к пониженным местам бассейнов. Главные и сборные коллекторы
трассируют вдоль берегов рек или по тальвегам, учитывая при этом
необходимость присоединения к ним боковых коллекторов. Если рельеф
местности не позволяет отвести сточные воды из населенного пункта самотеком,
то предусматривают насосную станцию для подъема и перекачки сточных вод.
При проектировании канализационной сети необходимо правильно назначить
глубину ее заложения, которую по экономическим соображениям выгодно
принимать по возможности наименьшей Глубина заложения сети определяется
из условий защиты труб от механического повреждения; предохранения сточных
вод в трубах от замерзания; присоединения канализуемых объектов; создания
необходимых самоочищающих скоростей. Кроме того, следует учитывать
возможность механизации земляных работ.
8

9.

Рис. 3. Схема трассировки канализационных сетей
а – объемлющая; б – с пониженной стороны квартал; в – внутриквартальная.
9

10.

Максимальная глубина заложения лотка должна приниматься на 0,3 м ниже
максимальной глубины промерзания грунта, но не менее 0,7 м до верха
трубы, считая от планировочных отметок, на замощенных проездах и 1 м на
незамещенных. При меньшой глубине заложения коллекторов следует
принимать меры по защите труб от замерзания и механических
повреждений.
Начальную глубину заложения уличной сети находят исходя из глубины
заложения внутриквартальной сети:
Н = h + i (L + l) – (Δ1 – Δ2) + z
где h - глубина заложения трубы в наиболее удаленном от уличной сети
колодце, м; i - уклон внутриквартальной или дворовой канализационной
сети, L-длина внутриквартальной или дворовой канализационной сети от
красной линии до наиболее удаленного колодца, м, l - расстояние oт
красной линии до смотрового колодца уличной сети, м, Δ1-отметка
поверхности земли у колодца, глубина заложения которого h, м; Δ2-отметка
поверхности земли у колодца уличной сети, м; z - перепад между лотками
труб внутриквартальной или дворовой сети и лотком уличной трубы.
Расположение канализационных сетей увязывается с расположением
других подземных коммуникаций (водопроводами, теплопроводами,
газопроводами и др.).
10

11.

Спасибо за внимание
11
English     Русский Правила