МЕХАНИКА ГРУНТОВ,ОСНОВАНИЯ И ФУНДАМЕНТЫ
Лекция №10
1.07M
Категория: СтроительствоСтроительство

Механика грунтов, основания и фундаменты

1. МЕХАНИКА ГРУНТОВ,ОСНОВАНИЯ И ФУНДАМЕНТЫ

Преподаватель: доцент кафедры
«Геотехника, тоннели и метрополитены»
БЕССОНОВ ВИТАЛИЙ ВИКТОРОВИЧ

2. Лекция №10

Расчет ФМЗ по I группе
предельных состояний
2

3.

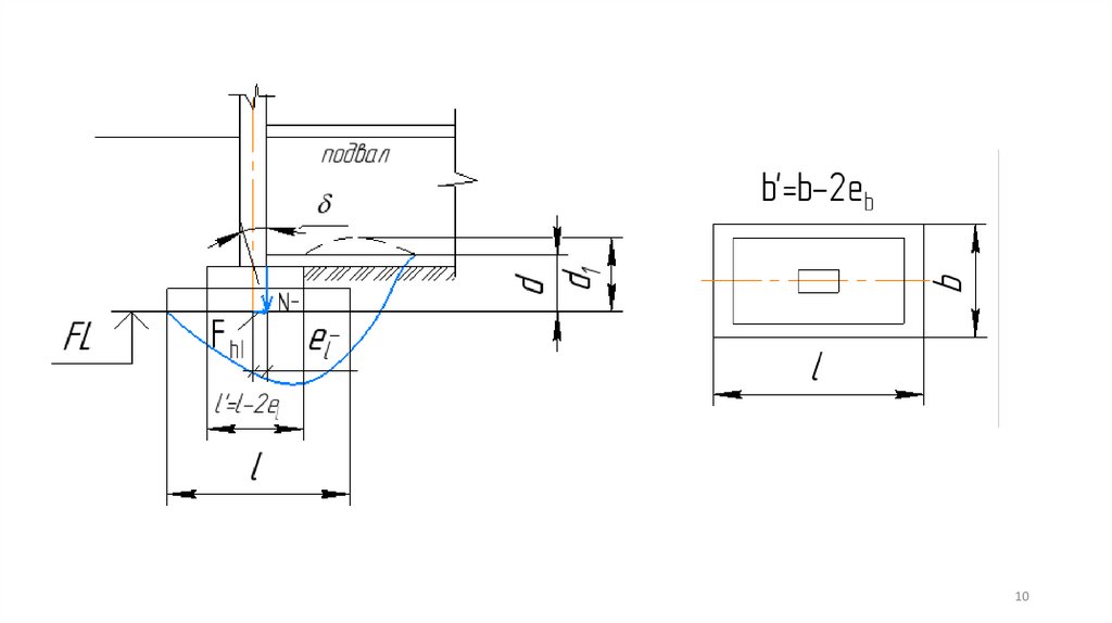
Расчет основания по несущей способности должен производиться в
следующих случаях:
• На основание передаются значительные горизонтальные нагрузки
(подпорные стены);
• Фундамент (сооружение) расположен на бровке откоса;
• Основание сложено водонасыщенными пылевато-глинистыми
грунтами;
• Основание сложено скальными грунтами;
• Фундамент работает на выдергивание
3

4.

Расчет оснований по несущей способности производят на
основное, дополнительное или особое сочетания нагрузок по
условию:
English     Русский Правила