Лекция 1
Энергетика — один из источников неблагоприятного воздействия на окружающую среду и человека. Она влияет на:
Общемировое потребление энергии
Геополитическое распределение потребителей энергии
Энергопотребление на душу населения
Подушевое потребление электроэнергии в быту некоторых стран
Энергетика России. Состояние и тенденции
Эффективность преобразования энергии на электростанциях оценивается КПД, под которым понимается отношение отпущенной энергии к
Коэффициентом использования энергии называют отношение конечной энергии (у потребителя) к первичной энергии, получаемой до
Немного цифр…
Состояние возобновляемой энергетики в России
Плюсы ВИЭ:
Минусы ВИЭ:
Энергия ветра как источник энергии
Ветряные мельницы до XIX века
Персидская мельница
Мельница в голландском местечке Киндердейк
Ветряная мельница как источник энергии
Ветряная турбина Чарльза Браша
Halladay Standard Wind Engine
Ветро-дизельная электростанция
Перспективы ветроэнергетики в России
Кольская (Мурманская) — наземная ветряная электростанция — 201 МВт, Россия, 2021
Метеостанция в Грабцево
Принцип работы и устройство современного ветрогенератора
Схема ветроэнергетической системы
Теоретические основы ветроэнергетики
Первый класс – крыльчатые ветродвигатели
Второй класс ветродвигателей
Второй класс ветродвигателей
Третий класс ветродвигателей - барабанные
Недостатки карусельных и барабанных
Недостатки карусельных и барабанных
Достоинства карусельных и барабанных
Достоинства карусельных и барабанных
Достоинства крыльчатых
Недостатки крыльчатых
Ветроколесо с горизонтальной осью
Ветроколесо с горизонтальной осью
Ветроэлектрогенераторы с вертикальной осью
3. Ротор Дарье.
4. Ротор Масгроува.
5. Ротор Эванса.
Допустим, мы имеем поверхность F, поставленную перпендикулярно к направлению ветра.
Величину  называют коэффициентом использования энергии ветра (КИЭВ)
график при V=10 м/с и Сх=1
Воздушный поток набегает с относительной скоростью W под углом , который называют углом атаки, и действует с силой Р.
Максимальные силы, приводящие колесо во вращение, получаются при некотором значении угла атаки .
Теория идеального ветряка
Историческая справка
Теория идеального ветряка
график при v1=0…10 м/с
i  0,593.
Теория реального ветряка
Потери ветряных двигателей
Различные режимы работы ветроколеса
При определении эффективности преобразования ветроколесом энергии ветрового потока есть два крайних случая:
Эффективность работы ветроколеса зависит от соотношения двух характерных времён:
Здесь:
Z  4 
Характерные особенности ветрогенераторов
Характерные особенности ветрогенераторов
Характерные особенности ветрогенераторов
Классы ветроэнергетических систем
Производство механической работы
2,0 МВт

Введение. Перспективы использования различных видов энергоресурсов для производства электрической и тепловой энергии (лекция 1)

1. Лекция 1

Введение. Перспективы
использования различных видов
энергоресурсов для производства
электрической и тепловой энергии

2. Энергетика — один из источников неблагоприятного воздействия на окружающую среду и человека. Она влияет на:

O атмосферу (потребление кислорода, выбросы
газов, влаги и твердых частиц),
O гидросферу (потребление воды, создание
искусственных водохранилищ, сбросы
загрязненных и нагретых вод, жидких отходов),
O биосферу (выбросы токсичных веществ),
O литосферу (потребление ископаемых топлив,
изменение ландшафта).

3.

O Значительная (78 %) часть энергии получается
при сжигании органического ископаемого топлива
(нефти, угля и газа), что, в свою очередь,
приводит к выбросу в атмосферу диоксида
углерода (СО2), который обладает способностью
удерживать отраженное Землёй солнечное
излучение. Это явление называют парниковым
эффектом.
O Отсюда следует рецепт, как избежать этого
риска: сократить эмиссию диоксида углерода,
естественно, за счёт сокращения объемов
потребляемого органического топлива.

4.

O Мировая энергетика 50-х, 60-х и начала 70-х
годов XX в. характеризовалась чрезвычайно
быстрым увеличением потребления
коммерческой энергии (среднегодовой темп
прироста более 5 %), что при годовом темпе
прироста численности населения земного
шара несколько менее 2 % обусловило
почти двукратное увеличение душевого
потребления коммерческой энергии с 0,98 т
у т/(чел -год) в 1950 г. до 1,97 т у т /(чел год) в 1973 г.
O Как будет вести себя мировое
энергопотребление в ближайшем и
отдаленном будущем?

5. Общемировое потребление энергии

6. Геополитическое распределение потребителей энергии

O В основу классификации регионов Земли
положены две характеристики, определяющие
потребность в энергии: удельное
энергопотребление е на душу населения, и
динамика изменения численности населения
(годовой естественный прирост AGR) —
интегральный демографический показатель, в
известной мере отражающий социальное
благополучие нации. AGR представляет собой
разность между рождаемостью и смертностью
(без учета миграции).

7. Энергопотребление на душу населения

8. Подушевое потребление электроэнергии в быту некоторых стран

Подушевое потребление электроэнергии
в быту некоторых стран

9.

O Известно, что в наиболее богатых странах
мира на душу населения приходится сейчас
10—14 т. у. т. /год (США, Канада, Норвегия,
Швеция).
O В беднейших же этот показатель едва
достигает 0,3—0,4 т. у. т. /год (Бангладеш,
Мали, Чад).
O С другой стороны, очевидно, что с помощью
одного лишь этого параметра воспроизвести
адекватную картину современного мира
невозможно, поскольку, например, Румыния
потребляет энергии на душу населения на
20 % больше, чем Испания, отставая от нее
почти в 7 раз по валовому национальному
продукту (GNP) на душу населения.

10.

На энергопотребление влияет климат
регионов:
O в холодных – потребность в отоплении,
O в жарких – кондиционировании.
Природные условия, и в первую очередь
климат, также составляют ресурс любого
государства. Это означает, что страны,
находящиеся в благоприятном климате,
пользуются такими же преимуществами, как
и те, которые располагают дополнительными
запасами нефти, угля или газа.
Отсюда следует, что любая адекватная
оценка реального благосостояния страны
должна включать, кроме энергетических
показателей, количественную характеристику
природных условий.

11.

O Современный этап исторического развития
является переходным от индустриального к
постиндустриальному, в котором центр
материальной деятельности общества
переносится из сферы промышленности и
сельского хозяйства в сферу услуг.
O Уровень потребления энергии в
постиндустриальном обществе зависит только
от основополагающих природных факторов:
климата, размера территории страны и её
рельефа. В частности, оказывается, что
оптимальное энергопотребление на душу
населения (е*) линейно возрастает с убыванием
среднегодовой температуры воздуха Та.

12.

O Это легко понять хотя бы потому, что в
высокоширотных странах затраты энергии
на отопление жилых, коммунальных и
производственных зданий достигают 40—
50 % от общего энергопотребления.
O Поэтому в Исландии, где средняя годовая
температура составляет 0,9 °С, на каждого
жителя приходится почти 9 т у.т/год, в то
время как на Мальте с Та = 18,5 °С
оптимальное потребление энергии
составляет всего 2,5 т у.т/год.

13.

Прогноз энергопотребления в мире до конца
2100 года
30
Т.у.т./чел-год.
15
1950
2050
2100
По прогнозам до 2025 года темп роста потребления
энергоресурсов сохранится и составит 1,3% в год.

14.

В рамках рассматриваемого прогноза исчерпание
запасов органического топлива наступит не ранее
2050 года, а с учетом вновь открываемых
месторождений – к 2100 году.
В этом сценарии рассматривается также и рост
среднегодовой температуры на планете.
3,0
⁰С
2,0
1,0
1950
Уровень 1990 года.
2000
2050
2100

15.

•Приближающаяся угроза топливного “голода”
•загрязнение окружающей среды
•возможное вымирание человечества из-за того факта, что
прирост потребности в энергии значительно опережает прирост
её производства.

16. Энергетика России. Состояние и тенденции

O Топливно-энергетический комплекс – часть
энергетического хозяйства России от добычи
первичных энергоносителей до их доставки
потребителю.
O Электроэнергетика – часть ТЭК, занимающаяся
производством и распределением электроэнергии и
тепла.
O Централизованное теплоснабжение – часть ТЭК,
обеспечивающая производство пара и горячей воды
от источников общего пользования.
O Теплофикация – часть электроэнергетики и
централизованного теплоснабжения,
осуществляющая комбинированное производство
пара, горячей воды и электроэнергии.

17. Эффективность преобразования энергии на электростанциях оценивается КПД, под которым понимается отношение отпущенной энергии к

потребленной.
КПД современных электростанций России
составляют:
O гидроэлектростанции – 0,9-0,97;
O конденсационные тепловые станции (КЭС) –
0,33-0,42;
O атомные электростанции (АЭС) – 0,28-0,33;
O газо- и паротурбинные электростанции – 0,350,45.

18. Коэффициентом использования энергии называют отношение конечной энергии (у потребителя) к первичной энергии, получаемой до

преобразования. В России он 0,35 -0,40.
O Много топлива в силу разных причин не
извлекается из месторождений. Отношение
добытого топлива к находящемуся в
месторождении называют коэффициентом
извлечения энергии. В России он невысок (0,2
-0,4). Тогда коэффициент использования
энергоресурсов в России определится:
(0,2 - 0,4)∙(0,35 – 0,4)=0,075 -0,16,
то есть находится на уровне костра
первобытного человека.

19.

O Сегодня в России производится на душу
населения около 6 т.у.т. в год, - учитывая что
мускульная годовая выработка энергии
человеком 0,05 т.у.т., то становится ясным,
что каждому из нас помогают комфортно жить
еще 120 «невидимых работников», давая
свет, тепло, услуги, в том числе и пищу.

20.

O Невозобновляемые источники
энергии - это природные запасы
веществ и материалов, которые могут
быть использованы человеком для
производства энергии.
• ядерное топливо,
• уголь,
• нефть,
• газ.

21.

O Возобновляемые источники
энергии (ВИЭ) - это источники на основе
постоянно существующих или
периодически возникающих в окружающей
среде потоков энергии:
солнца;
ветра;
приливов, отливов и морских волн;
геотермальных источников;
биомассы (растения, различные виды
органических отходов);
• низкопотенциальная энергия окружающей
среды.

22.

Крупнейшая в мире приливная электростанция
Ля Ранс, Франция

23.

Крупнейшая в мире приливная
электростанция Ля Ранс, Франция

24.

Поле зеркал-гелиостатов Крымской
солнечной электростанции

25.

Применение солнечной энергии в быту

26.

Оффшорная ветряная электростанция
Миддельгрюнден,
около Копенгагена, Дания.
На момент постройки она была крупнейшей в мире.

27.

Наземная ветряная электростанция
возле Айнажи, Латвия.

28.

Биогазовая установка.

29. Немного цифр…

Суммарная мировая установленная мощность крупных
ВЭУ и ВЭС, по разным оценкам, составляет 10-20 ГВт.
Суммарная мировая мощность ГеоТЭС составляет не
менее 6 ГВт.
Перерабатывая 70 тонн навоза ежедневно, можно
получить 40 кВт/ч.
В год выпускается около 2 млн. м. квадратных плоских
солнечных коллекторов (главного оборудования при
производства низкопотенциального тепла), выработка
низкопотенциального тепла за счёт солнечной энергии
достигает 5x106 Гкал (500 МВт).
В мире существует только одна крупная приливная
электростанция (ПЭС) мощностью 240 МВт (Ранс,
Франция) и несколько небольших.

30.

Вспомним, что каких-нибудь 200-300 лет назад человечество
использовало исключительно возобновляемые источники
энергии: растительное топливо, энергию ветра (ветряные
мельницы, парус), энергию водных потоков (водяные колеса).
Представим, насколько благополучной была в то время
экологическая обстановка.
Следовательно, роль НВИЭ очень важна для
современного хозяйства, в частности для нашей
страны. Теперь мы в определенном смысле возвращаемся к
истокам, но на новом витке, вооруженные принципиально новой и
во много раз более мощной и эффективной техникой.

31.

32.

33. Состояние возобновляемой энергетики в России

Этот вид энергетики представлен в России главным
образом крупными гидроэлектростанциями, обеспечивающими
около 19% производства электроэнергии в стране.
O
Другие виды ВИЭ в России пока заметны слабо, хотя в
некоторых регионах, например на Камчатке и Курильских
островах, они имеют существенное значение в местных
энергосистемах.
O
Суммарная мощность малых гидроэлектростанций порядка
250 МВт, геотермальных электростанций - около 80 МВт.
O
Ветроэнергетика позиционируется несколькими пилотными
проектами общей мощностью менее 13 МВт.
O
Приливная
энергетика
ограничена
возможностями
экспериментальной Кислогубской ПЭС.
O
Солнечная энергетика существует только в виде
небольших установок автономного энергоснабжения, не
подключенных к энергосистеме и применяемых частными
лицами и небольшими организациями.
O

34. Плюсы ВИЭ:

Возобновляемая энергетика базируется на самых разных
природных
ресурсах,
что
позволяет
беречь
невозобновляемые источники;
Сооружение объектов возобновляемой энергетики не
требует больших единовременных капитальных вложений
(кроме крупных ГЭС) и осуществляется за короткое время
(один - три года), в отличии от 5-10 летних периодов
строительства объектов традиционной энергетики;
Неисчерпаемость ресурсов ВИЭ;
ВИЭ экологически чисты: при их работе практически
нет отходов, выброса загрязняющих веществ в атмосферу
или водоёмы. Отсутствуют экологические издержки,
связанные с добычей, переработкой и транспортировкой
ископаемого топлива;
В большинстве случаев ВИЭ-электростанции легко
автоматизируются и могут работать без прямого участия
человека.

35.

Возобновляемые
источники
энергии
имеют
существенные
социальные
и
экологические
преимущества перед традиционными источниками.
В России расширение использования ВИЭ могло
бы:
уменьшить безработицу;
улучшить условия жизни;
прекратить отток населения из сельских районов
на севере и на востоке страны.
Замещение традиционных источников энергии
экологически чистыми энергетическими технологиями
могло бы также:
улучшить качество воздуха в городах и зонах
отдыха;
снизить скорость деградации окружающей среды;
улучшить здоровье и благополучие населения.

36.

37. Минусы ВИЭ:

O
К сожалению, ВИЭ-электростанции в большинстве
случаев проигрывают традиционным электростанциям
по экономическим показателям (из-за малой плотности
используемой энергии и дороговизны установок),
вследствие чего имеют значительный срок окупаемости
и низкую привлекательность для частных инвестиций.
O
Существуют сложности с подключением к сетям и
сбытом электроэнергии, особенно это касается
небольших установок.
Мировой опыт показывает, что для успешного
развития возобновляемой энергетики необходимо
стимулирование развития со стороны государства, что
осуществляется в развитых странах для сохранения
природы.
O

38.

ВЫВОДЫ
Во всём мире ведутся разработки в области
альтернативной энергетики. Острота данного вопроса
обуславливается сокращающимися запасами топливноэнергетических ресурсов и, как следствие, растущими
ценами на них. Всё это толкает энергозависимые
страны к более интенсивному развитию
альтернативных источников энергии.
Перспективы использования возобновляемых
источников энергии связаны с их экологической
чистотой, низкой стоимостью эксплуатации и
ожидаемым топливным дефицитом в традиционной
энергетике.

39.

Развитые, а теперь уже и развивающиеся страны осознали, что
будущее за альтернативной энергетикой. В 2009-м г. мировые
инвестиции в альтернативную энергетику превысили по объёму
капиталовложения в традиционную, основанную на сжигании
ископаемого топлива. А в 2010-м г. суммарная мощность введенных в
эксплуатацию электростанций на возобновляемых источниках
энергии превысила аналогичный показатель для традиционной
энергетики.
И эти показатели повышаются с каждым годом.

40.

Ежегодно в мире увеличивается число международных
симпозиумов, конференций и встреч учёных и
специалистов, рассматривающих перспективы развития
НВИЭ.

41. Энергия ветра как источник энергии

42.

Энергия ветра очень велика.
Её запасы по оценкам Всемирной метеорологической
организации, составляют 170 трлн кВт.ч в год.
Эту энергию можно получать, не загрязняя окружающую
среду.

43.

Сейчас в мире работает более 30 тыс. ветроустановок
различной мощности.
Германия получает от ветра 10% своей электроэнергии,
а всей Западной Европе ветер дает 2500 МВт
электроэнергии. По мере того, как ветряные
электростанции окупаются, а их конструкции
совершенствуются, цена воздушного электричества
падает.
НЕДОСТАТКИ:
Энергия ветра сильно рассеяна в пространстве;
Ветер непредсказуем - часто меняет направление,
вдруг затихает даже в самых ветреных районах земного
шара, а иногда достигает такой силы, что ломает
ветряки.

44. Ветряные мельницы до XIX века

O Долгие столетия благодаря ветру человек передвигался по
морям и океанам, используя паруса. Примерно II-I веками до н.э.
датируются первые известные ветряные мельницы, найденные в
Египте возле города Александрия. Это были каменные
мельницы барабанного типа. У них колесо с широкими
лопастями монтировалось в специальном барабане таким
образом, что половина колеса находилась снаружи, и ветер,
давя на лопасти, вращал колесо, которое, в свою очередь,
приводило в движение жернов.
O Более совершенные ветряные мельницы крыльчатой
конструкции с вертикальным ротором в VII веке н.э. стали
использовать персы (современный Иран). С VIII-IX веков
ветряные мельницы распространились по Европе и Руси.
Поначалу эти мельницы мололи зерно, но постепенно человек
начал применять их также для откачки воды и приведения в
действие различных механизмов. Голландцы таким образом
осушали польдеры - участки земли, обнесенные дамбами.

45. Персидская мельница

46.

O До середины XVI столетия в Европе были
распространены так называемые мельницы на
ко́злах. Их недостатками являлись
ненадежность (опрокидывались бурей) и
ограниченная производительность ввиду того,
что козловые мельницы поворачивались
вручную в сторону ветра с помощью ко́зел
(отсюда и название), а значит - строились не
слишком большими.
O Но в середине XVI века в Голландии изобрели
мельницу, в которой двигалась лишь крыша с
крыльями. Усовершенствованные мельницы
стали называть шатровыми (или голландскими).
Такие мельницы строили очень высокими, что
позволяло закреплять на них более длинные
крылья, тем самым увеличивая мощность.
Сегодня самыми высокими в мире ветряными
мельницами считаются голландские ветряки
под названием «Север» и «Свобода», чья
высота превышает 33 метра.

47.

O Козлы, на которые опиралось все сооружение, состояли из
мощных горизонтальных, лежащих на каменном фундаменте,
брусьев — в них врубался вертикальный столб (ось мельницы).
Крепящиеся на столбе горизонтальные балки поддерживали
снизу корпус мельницы и являлись основой первого яруса
(всего их было 2). Корпус устанавливался на этих балках со
сдвижкой на 30–50 см к входной стороне, что обеспечивало
устойчивость сооружения (механизмы ветряка
концентрировались поближе к наветренной стороне, поэтому
здание приходилось, образно говоря, центрировать). К этим же
балкам снизу прикреплялся брус (дышель), которым
поворачивали мельницу по направлению ветра.

48. Мельница в голландском местечке Киндердейк

49.

O В свое время Голландия являлась «лидером»
по количеству ветряных мельниц, которые
использовались не только для помола зерен и
откачки воды. Получили распространение
красильные, масляные, лесопильные
мельницы. Именно для лесопилки была
построена в Петербурге ветряная мельница,
конструкцию которой Петр I лично изучил у
голландских мастеров.
O Даже бумагу изготавливали с помощью
ветряных мельниц, и ныне в голландском
местечке Заансе Сханс можно увидеть
последнюю мельницу (под названием
«Учитель») для производства бумаги. Не
случайно очень долгое время бумага из
Голландии считалась самой лучшей, и
американская «Декларация Независимости»
как раз и была напечатана на такой бумаге.

50.

51. Ветряная мельница как источник энергии

52.

O Принцип работы ветряной мельницы послужил основой для
разработок в сфере альтернативной электроэнергетики.
O Идея возникла в конце 19 в. Так и появился на свет ветряной
электрогенератор «ветряная мельница».
O В Западной Европе при этом персидская мельница была
усовершенствована быстро до более эффективного типа
ветряной мельницы, имеющей горизонтальную ось
вращения, ветряной турбины. Исследователи истории
ветряной энергетики отмечают, что за небольшой
промежуток времени ветряные мельницы, имеющие
горизонтальную ось вращения, почти полностью вытеснили
из Европы мельницы с вертикальной осью.
O Усложнение конструкции ветряной мельницы с
горизонтальным расположением оси объяснялось большей
эффективностью работы. Мачтовая ветряная мельница
Британии является триумфом инженерной мысли и самым
сложным механизмом на начало Индустриальной революции.

53.

O Ветряные мельницы, развиваясь интенсивно с XII по
XIX век, достигли определенного совершенства.
Мощность данных мельниц приравнивалась к 25-35
кВт.
O В июле 1887 года шотландский академик и
профессор Джеймс Блит (James Blyth) предпринял
попытку создания ветровой установки для получения
электричества. В 1891-м он получил патент на свое
изобретение. 10-метровый ветряк с крыльями,
обтянутыми тканью, был установлен в шотландском
городе Marykirk и производил электроэнергию для
освещения. Правда, коммерческого успеха Блит не
добился (считали, что электроэнергия — это «работа
дьявола»).
O Зимой 1887-1888-го, уже в Соединенных Штатах,
Чарльз Ф. Браш (Charles F. Brush) создал ветряную
турбину, которая питала электроэнергией его дом и
лабораторию вплоть до 1900 года.

54. Ветряная турбина Чарльза Браша

Мощность ветряной
установки Браша
составляла 12 кВт, она
генерировала
постоянный ток для
подзарядки
аккумуляторных
батарей.
Диаметр ротора 17
метров.

55.

O В целом система Браша действовала
автоматически в течение 20 лет и практически не
требовала ухода.
O Ветряная мельница Браша занимает важное место
в истории развития ветряной энергетики.
O Она, во-первых, была крупной.
O Во-вторых, в ней применялась двухступенчатая
повышающая ременная трансмиссия,
передаточное число которой 50:1, генератор при
этом имел скорость вращения 500 об/мин.
O Это была первая попытка объединить прекрасно
развитую систему ветряной мельницы с
электрической технологией. Установка в то же
время показала, что многолопастные ветряные
турбины очень медленные и низкоэффективные
для получения энергии.

56.

O Одним из самых интересных феноменов в
истории ветряной энергетики, о котором часто
пишут, является американская насосная
установка. Такие установки отличаются
многолопастным ротором, простой системой
ориентирования на ветер и возможностью
автоматической автономной работы.
O Установка Halladay Standard самая первая
получила настоящий коммерческий успех.
Следующим наиболее известным типом
ветронасосных установок стали агрегаты с
жестким ротором Eclipse. Третий шаг на пути
американских ветронасосных установок был
совершен в 1888 году компанией The Aermotor.
Данные ветряные установки были сделаны из
металла, а широкомасштабное производство их
значительно сократило их стоимость.

57. Halladay Standard Wind Engine

58.

59.

В 1890 году датский ученый и изобретатель
Поль ля Кур (Poul la Cour) сконструировал
ветряную электроустановку для производства
водорода электролизом и освещения школы.
Данная установка считается первым
электроветряком современного типа. Его
турбина, построенная с учетом законов
аэродинамики, была растиражирована по всей
стране.
В первой половине прошлого века
ветрогенераторы стали устанавливаться в тех
местах, куда обычным путём электричество
доставить было невозможно. С 20-х годов
прошлого века ветрогенераторы начали
появляться в США и Австралии.

60.

61.

O Революционным новшеством явилась идея
штампования лопастей из жести. Штампованные
лопасти характеризовались определённой геометрией
и устанавливались под нужным углом. Нужно отметить,
что эти установки были сделаны полностью из металла,
с точки зрения конструкции, экономики и
эффективности производства они были выполнены
оптимально.
O Несмотря на значительную электрификацию сельской
местности, эти ветряные мельницы во многих странах
остаются достаточно распространёнными.
O Общее количество этих установок составляет более
миллиона штук (это в основном установки с
несколькими лопастями с диаметром колеса 2,5 м), а
общая мощность составляет 250 МВт.

62.

В России в 1918 году получением электричества с
помощью ветра заинтересовался профессор В.
Залевский. Он создал теорию ветряной мельницы
и сформулировал ряд принципов, которым должен
отвечать ветрогенератор.
В 1925-м профессор Н. Жуковский организовал
отдел ветряных двигателей в Центральном
аэрогидродинамическом институте.
В 30-х годах ХХ века руководство Советского
Союза всерьёз озаботилось использованием
энергии ветра. Было налажено производство
ветроустановок мощностью 3-4 кВт, причём
выпускались они сериями.
Самую первую ветроэлектрическую станцию в
СССР установили в 1930 году в городе Курске.
Мощность станции равнялась 8 кВт.

63.

В 1931 году в СССР заработала самая
крупная в мире Ялтинская ВЭС
мощностью 100 кВт.
Строительство и установка ветрогенераторов шло высокими
темпами вплоть до начала 60-х. Достаточно сказать, что с 1950
по 1955 годы Союз выпускал до 9 тысяч ветроустановок
ежегодно. Когда осваивалась целина в Казахстане, советские
люди соорудили первую многоагрегатную ВЭС, работавшую
совместно с дизелем; общая мощность данной установки
составляла 400 кВт. Эта ВЭС стала примером для
современных систем «ветро-дизель».

64. Ветро-дизельная электростанция

65.

Экспериментальный ветроагрегат мощностью 100 кВт был
разработан под руководством изобретателя Юрия Кондратюка
и установлен в Балаклаве в 1931-м.
До войны он вырабатывал электроэнергию для трамвайной линии
Балаклава — Севастополь. Во время войны был разрушен.

66.

O К концу 60-х ветроэнергетика Советского Союза уступила
место крупным ТЭС, ГЭС и АЭС, и серийное
производство «ветряков» было свернуто.
O К ВЭС в России вернулись в 90-е годы ХХ века, не в
пример США и Европе. Начало же современной
ветроэнергетики принято отсчитывать от 1974 года. В
этом году была основана Национальная лаборатория
по изучению возобновляемой энергии (англ. National
Renewable Energy Laboratory (NREL)) в США.
O За последние 50 лет технология ветроэнергетики
совершила мощный технологический рывок, повысивший
эффективность ветряных мельниц почти в десять раз.
O Любопытно, что примерно до середины 90-х годов
прошлого века по суммарной мощности
ветроэнергетических установок первенство держали
США. Однако в 1996 году в Западной Европе оказалось
55% мировых мощностей ветроэлектростанций.

67.

Изменились и сами электроветряки. До середины
90-х ХХ века в мире больше всего производили
ветрогенераторов мощностью от 100 до 500 кВт.
Затем наметилась тенденция к выпуску установок
мощностью до 2000 кВт. Это поистине исполинские
ветряки, высота которых превышает 100 метров.
Несмотря на постоянно увеличивающиеся темпы
роста числа ветроэлектростанций, доля
электроэнергии, получаемой силой ветра,
составляет чуть более 1% от общей величины
выработки электроэнергии в мире. Однако в
отдельных странах эта доля существенно выше,
например, в Дании она составляет более 20%, в
Германии - 14,3% (по данным 2007 года), в Индии около 3% (по данным 2005 года).

68.

Global Wind Energy Council (Глобальный Совет по ветроэнергетике)

69.

Рост мощности и диаметра ротора
коммерческих ветродвигателей
К началу века мощность ветродвигателей увеличилась в
100 раз: от 20-60 кВт при диаметре ротора около 20 м в
начале 1980 годов до 5000 кВт при диаметре ротора
свыше 100 м к 2003 году

70.

71.

O Крупные ветряные электростанции могут состоять
из 100 и более ветрогенераторов. Иногда ветряные
электростанции называют «ветряными фермами»
(от англ. Wind farm).

72.

Далее на карте России указаны районы, где
имеются все условия для создания ветряных и
солнечных установок.
- Ветровые установки (Волгоградская
область и территория Поволжья,
Магадан, Ханты- Мансийский авт.округ,
Ростовская, Воронежская области)
- Солнечные установки (Якутия,
Красноярский край, Магадан)

73.

74.

75. Перспективы ветроэнергетики в России

Прибрежные зоны северной части страны, Каспийское
побережье и северная часть Сахалина отличаются высокой
интенсивностью ветрового режима. Здесь среднегодовые
скорости ветра превышают 6 м/с.
Большинство областей европейской части России относятся к
зоне средней интенсивности ветра. В этих районах
среднегодовая скорость ветра составляет от 3,5 до 6 м/с. К этой
же зоне относится часть территории, лежащая юго-восточнее
озера Байкал.
Третья зона занимает обширную территорию Восточной Сибири и
Дальнего Востока, некоторых областей европейской части России.
В этой зоне скорости ветра относительно невелики – до 3,5
м/с, и широкое применение здесь ветроэнергетических установок
не рекомендуется.

76.

77.

«Куликовская» ВЭС

78.

Анадырская ВЭС (Чукотский АО). Сроки :
проектирования и строительства – январь 2001 - октябрь 2002 гг.
пуск на полную мощность - июль 2003 г.
Мощность станции - 2,5 МВт (10 ВЭУ типа АВЭ-250)
Скорости ветра: среднегодовая - 6,5 м/с; максимальная - 52 м/с
Выработано 2370,68 кВт.ч э/э (с 1 июля 2003г. по 1 апреля 2004г.)
Подтверждена работоспособность:
скорости ветра от 4,8 м/с до 30 м/с
температуры до -42 градусов
параллельная работа ВЭС (70% мощности) и ДВС (30% мощности)
Калмыцкая ВЭС
Площадка размещена в 20 км от Элисты
Планы:
мощность 22 МВт
годовая выработка 53 млн кВт·ч
2006 - установлена одна установка «Радуга» мощностью 1 МВт,
выработка от 3 до 5 млн кВт·ч
Заполярная ВДЭС
Строится в республике Коми вблизи Воркуты
Мощность 3 МВт
2006 – действуют 6 установок по 250 кВт общей мощностью 1,5 МВт

79.

Ана́дырская ВЭС (Чукотская ВЭС № 1) — ветряная
электростанция, расположенная на Мысе
Обсервации Анадырского района Чукотского автономного
округа РФ. Обеспечивает электроэнергией населения
поселков Шахтерский, Угольные Копи, аэропорт «Угольный».
Установленная электрическая мощность станции на 1 января 2019
года составляла 2,5 МВт, что менее 1 % общей установленной
мощности электростанций Чукотского автономного округа.
Выработка электрической энергии в 2018 году составила
2,5 млн кВт⋅ч. Параллельно станции установлена ДЭС.

80.

N
Название
Мощность (МВт)
1 Воркутинская ВЭС
1,5
2 Калмыцкая ВЭС
1
3 Маркинская ВЭС
0,3
4 Куликовская ВЭС
5,4
5 ВЭС на о. Беринга
1,2
6 Башкирская ВЭС
2,2
7 Анадырьская ВЭС
2,5
8 До 1500 малых ВЭУ
0,5
мощностью 0,1-30 кВт

81.

ПРОЕКТЫ
Название ВЭС/ВДЭС Месторасположение
Устан.
мощность
(МВт)
22
Стадия
Калмыцкая
Республика Калмыкия
Приморская
Приморский край
30
установлено 2 агрегата
(1 МВт)
выполнено ТЭО
Чуйская
Республика Алтай
24
выполнен бизнес-план
Магаданская
Магаданская область
30
выполнено ТЭО
Анапская
Краснодарский край
5
выполнен бизнес-план
Новороссийская
Краснодарский край
5
выполнено ТЭО
Морская
Республика Карелия
30
выполнено ТЭО
Ленинградская
Ленинградская область
75
Валаамская
Республика Карелия
4
выполнены ТЭО и бизнесплан
выполнено ТЭО
Новиковская ВДЭС
Республика Коми
10
выполнен бизнес-план
Усть-Камчатская ВДЭС Камчатская область
16
выполнен бизнес-план
Заполярная ВДЭС
Республика Коми
3
Калининградская ВЭС Калининградская
морского базирования область
50
введена 1 очередь (1,5
МВт)
начата разработка ТЭО
итого
304

82. Кольская (Мурманская) — наземная ветряная электростанция — 201 МВт, Россия, 2021

O 19.09.2019 — Компания Enel Green Power начала работу
по строительству Кольской ветряной электростанции.
O Наземная ветряная электростанция Кольская (ранее
упоминалась как Мурманская) мощностью 201 МВт будет
располагаться в Мурманской области. Это самая крупная
ветряная электростанция строящаяся за Полярным
кругом, она будет состоять из 57 турбин, занимающих
площадь 257 га.
O В июне 2017 года итальянская компания Enel Green
Power объявила о своей победе в тендере российского
правительства и участии в проекте строительства
Мурманской ветряной электростанции через свое
дочернее предприятие Enel Russia. Компания оценила
свои инвестиции в этот проект, а также в проект Азовской
ветряной электростанции мощностью 90 МВт на уровне
405 млн. евро.

83.

O Оборудование для будущего проекта поставит
крупнейший в мире производитель ветряных турбин
Siemens Gamesa (совместное
предприятие одноименных германской и испанской
компаний: 59% у Siemens, 41% у Gamesa), и в
основном оно будет произведено на территории РФ.
O Используемые турбины выдержат и сильные ветра, и
сильные морозы. То же самое касается системы
смазки и гидравлики и используемых кабельных
систем. Система обнаружения обледенения,
используемая на лопастях ветроустановок, позволит
им работать в управляемом режиме практически при
любой погоде, или, в случае экстремально сильного
обледенения, система снизит скорость их вращения.

84.

В начале ноября генеральный директор Группы Enel
Франческо Стараче был награжден президентом Путиным
Орденом Дружбы за особые заслуги в укреплении мира и
сотрудничества между народами, внедрение экологически
чистых технологий и развитие международных
экономических отношений в отраслях промышленности.

85.

O В связи с нестабильностью ветровой энергии, логично
выглядит идея перевода ВЭС на выдачу не электрической
энергии промышленного качества (~ 220 В, 50 Гц), а
постоянного или переменного тока, который бы затем
преобразовывался с помощью ТЭНов в тепло, например, для
получения горячей воды, обогрева и прочих нужд. В этом
случае проблема бесперебойности подачи тока уходит на
второй план и проще решается проблема аккумуляции
энергии.
O Кроме того, в мире функционируют ветродвигатели, с помощью
которых поднимают воду из колодцев. Подобные установки
находятся в Казахстане, Узбекистане.
O Многие склоняются к тому, чтобы установить у себя дома
небольшие ветрогенераторы. Естественно, переменчивость
погодных условий не позволяет работать им постоянно в
одном режиме, поэтому конструкция подразумевает
аккумуляторные системы.

86.

87.

Ветроэнергетический
кадастр - система учёта
(свод данных)
ветроэнергетических
ресурсов,
представляющая собой
совокупность
объективных и
необходимых количеств,
сведений,
характеризующих
режимы скоростей
ветра в той или иной
местности.

88.

Ветроэнергетический кадастр разрабатывается для
систематизации характеристик ветровой обстановки в
конкретном регионе с целью её эффективного
энергетического использования, представляющий собой
совокупность аэрологических и энергетических характеристик
ветра, позволяющих определить его энергетическую ценность,
а также целесообразные параметры и режимы работы
ветроэнергетических установок.
Основными характеристиками ветроэнергетического кадастра
являются:
O Среднегодовая скорость ветра, годовой и суточный ход
ветра;
O Повторяемость скоростей, типы и параметры функций
распределения скоростей;
O Максимальная скорость ветра;
O Распределение ветровых периодов и периодов
энергетических затиший по длительности;
O Удельная мощность и удельная энергия ветра;
O Ветроэнергетические ресурсы региона.

89.

Сведения о повторяемости мгновенных и средних скоростей
ветра, длительности возможных затиший представляют в
виде статистических закономерностей, а также в табличной
или графической форме, пользуясь для этого материалами
многолетних наблюдений на метеостанциях, публикуемыми в
справочниках по климату СССР, а также данными
специальных анеморазведок.
Данные ветроэнергетического кадастра служат основой
расчётов, проводимых в ветроэнергетике.
Для наиболее полного математического описания изменений
интенсивности ветра во времени пользуются
моделью случайного процесса, учитывающей как тенденции
сезонной изменчивости общего уровня скоростей ветра, так
и их случайные вариации.

90.

Обычно, для проведения относительно простых
ветроэнергетических расчётов, связанных с
длительными промежутками времени (сутки, месяц, год),
просто необходимо знание ветроэнергетического
кадастра и опыт работы с ним.
Типичный ветроэнергетический кадастр представляет
собой особую систему различных численных
характеристик, на основании которых уже можно судить
о выработке и периодичности работы ветрового
агрегата.
Все приведенные данные о средних скоростях ветра за
длительный период времени (месяц, год) основываются
на наблюдениях уже давно существующей сети
метеостанций.

91. Метеостанция в Грабцево

Включает в себя осадкомеры, термометры, флюгеры и др.
приборы.
На специальной мачте установлен автоматический
метеорологический комплекс, передающий информацию в
непрерывном режиме. Такие теперь работают на всех пяти
метеостанциях нашей области.
Однако даже при современной технике без специалистов на
метеостанции не обойтись. Есть параметры, которые
зафиксировать может только человек. Например, форму
облачности, виды осадков и т.д. Наблюдение ведется
круглосуточно, через каждые три часа.
Доплеровские радиолокаторы устанавливаются
Росгидрометом на территории России с целью создания
единой системы радиолокационных метеорологических
наблюдений.

92.

93.

Они позволяют в режиме реального времени
отслеживать информацию о местоположении и
перемещении масштабных облачных образований,
возникновении зон интенсивных осадков, фиксировать
зоны опасных явлений, в том числе гроз, града,
шквалов, следить за их развитием и перемещением.
Современные ДМРЛ-С позволяют осуществлять
циклические наблюдения с периодичностью от 3 до 15
минут в круглосуточном автоматизированном режиме,
предоставляя данные с высоким пространственным
разрешением.
Радиолокационная информация дополняет данные
метеорологических спутников. Каждый включен в
систему ГЛОНАСС.

94.

На основании записей скоростей, ветра, проводимых
метеостанциями регулярно, несколько раз в течение
суток, составляются таблицы среднесуточных,
среднемесячных и среднегодовых скоростей ветра за
многолетний период.
Воспользовавшись фактическим материалом
наблюдений, применяя методы математической
статистики, установили повторяемости среднечасовых
скоростей ветра для различных среднегодовых
скоростей ветра.
Хотя, стоит отметить, что указанные повторяемости
порой не учитывают особенности режима скоростей
ветра в различных физико-географических условиях,
именно поэтому пользоваться ими можно лишь в первом
приближении, что для многих ветроэнергетических
расчетов недопустимо.

95.

96. Принцип работы и устройство современного ветрогенератора

1) Лопасти турбины;
2) Ротор;
3) Направление вращения
лопастей;
4) Демпфер;
5) Ведущая ось;
6) Механизм вращения лопастей;
7) Электрогенератор;
8) Контроллер вращения;
9) Анемоскоп и датчик ветра;
10) Хвостовик анемоскопа;
11) Гондола;
12) Ось электрогенератора;
13) Механизм вращения турбины;
14) Двигатель вращения;
15) Мачта.

97.

Основными узлами ветрогенератора являются:
винт, вращаемый силой ветра, корпус, генератор и
аккумулятор. Помимо стационарных существуют
мобильные ветроэлектростанции, мощности
которых хватает на питание электроприборов.
Мощность ветрогенератора напрямую связана с
площадью, ометаемой лопастями генератора.
Самые большие в мире ветрогенераторы
выпускает немецкая компания «Repower»:
диаметр ротора у таких турбин составляет 126
метров, вес гондолы - 200 тонн, высота башни 120 метров, а мощность может доходить до 6 МВт.
Самая распространенная конструкция
ветрогенератора - с тремя лопастями и
горизонтальной осью вращения, хотя можно и
сегодня увидеть двухлопастные установки.

98.

99.

На текущий момент в мире распространены
ветродвигатели трёх типов: карусельные, роторные и
крыльчатые.
Встречаются также барабанные и другие конструкции.
Карусельные ветрогенераторы

100.

Роторные ветрогенераторы

101.

Крыльчатые ветрогенераторы

102.

1. Крыльчатые ветрогенераторы имеют ветроколесо с тем
или иным числом крыльев.
Плоскость вращения ветроколеса у крыльчатых
ветродвигателей перпендикулярна направлению ветра,
следовательно, ось вращения параллельна ветру
(а). Коэффициент использования энергии ветра этих
ветродвигателей достигает ξ= 0,42.
2. Карусельные и роторные ветрогенераторы имеют
ветроколесо (ротор) с лопастями, движущимися в
направлении ветра; ось вращения ветроколеса занимает
вертикальное положение (б, в). Коэффициент использования
энергии ветра этих ветродвигателей равен от 10 до 18%.
3. Барабанные ветрогенераторы имеют такую же схему
ветроколеса, как и роторные, и отличаются от них лишь
горизонтальным положением ротора, т. е. ось вращения
ветроколеса горизонтальна и расположена перпендикулярно
потоку ветра (г). Коэффициент использования энергии ветра
этих ветряков от 6 до 8%.

103.

а — крыльчатые; б) — роторные; в — карусельные;
г — барабанные ветрогенераторы.

104.

У карусельных и роторных ветрогенераторов
на вертикальную ось «насажено» колесо с
лопастями. В отличие от крыльчатых, такие
ветряки способны функционировать при любом
направлении ветра, не меняя своего
положения. Это тихоходные установки, не
создающие большого шума.
В них используются многополюсные
электрогенераторы, работающие на малых
оборотах - это допускает применение простых
электрических схем без опасности потерпеть
аварию при порыве ветра.

105.

Крыльчатые ветряки - это лопастные механизмы
с горизонтальной осью вращения. Крылостабилизатор позволяет устанавливать систему в
самое выгодное положение относительно потока
ветра. Небольшие крыльчатые ВЭС постоянного
тока соединяют с электрогенератором напрямую
(без мультипликатора), более мощные снабжаются
редуктором. На мировом рынке доля крыльчатых
ВЭС превышает 90%, чему причина - высокий
коэффициент использования энергии ветра.
Среди альтернативных конструкций стоит
упомянуть ветряные системы, в которых нет
движущихся частей. Проносящийся ветер в них
охлаждается и, благодаря термоэлектрическому
эффекту Томсона, способствует вырабатыванию
электрической энергии.

106.

Крыльчатый ветрогенератор

107.

Крыльчатый ветродвигатель состоит из следующих элементов:
1. Ветряк может иметь от 2 до 24 лопастей. Ветряки с числом
лопастей от 2 до 4 называются малолопастными; если у
ветроколеса более 4 лопастей, то оно называется
многолопастным.
2. Головка ветродвигателя представляет опору, на которой
монтируется вал ветроколеса и верхняя передача (редуктор).
3. Хвост крепится к головке и поворачивает её около
вертикальной оси, устанавливая ветроколесо на ветер.
4. Башня ветродвигателя служит для выноса ветроколеса выше
препятствий, нарушающих течение воздушного потока.
Маломощные ветродвигатели, работающие на генератор, обычно
монтируются на столбе или трубе с растяжками.
5. У основания башни вертикальный вал подключается к нижней
передаче (редуктору), которая передает движение рабочим
машинам.
6. Регулирование оборотов ветроколеса представляет
приспособление или механизм, ограничивающий обороты
ветроколеса с увеличением скорости ветра.

108. Схема ветроэнергетической системы

109. Теоретические основы ветроэнергетики

Ветроэнергетика - использование движения воздушных масс для
получения энергии в каком-либо виде.
Основной причиной возникновения ветра является
неравномерное нагревание солнцем земной поверхности.
Энергия ветра – это преобразованная энергия солнечного
излучения, и пока светит Солнце, будут дуть и ветры.

110.

Местные ветры – являются следствием
особых местных условий рельефа земной
поверхности (моря, горы и т. п.).
Бризы – береговые морские ветры, которые
возникают вследствие изменения температур
днём и ночью (зона распространения около 40
км в сторону моря и 40 км в сторону суши).
Муссоны – ветры из-за годовых изменений
температуры в береговых районах больших
морей и океанов.

111.

Характе
Баллы
Скорость
ристика
Бофорта ветра, м/c
силы ветра
Воздействие ветра Условия для работы
эффекты действия тики
ПерспективыНаблюдаемые
ветроэнерге
в России
на ВЭУ
ВЭУ
0
1
2
3
4
0,0…0,4
0,4…1,8
1,8…3,5
3,6…5,8
5,8…8,5
Штиль
Тихий
Легкий
Слабый
Дым из труб поднимается
вертикально
Дым поднимается не совсем
отвесно, но
флюгеры неподвижны. На воде
поднимается рябь
Ветер ощущается лицом, шелестят
листья, на воде отчетливое
волнение
Колеблются листья на деревьях,
развиваются легкие флаги, на
отдельных волнах появляются
барашки
Колеблются тонкие ветки деревьев,
Умеренный поднимается пыль и клочки бумаги,
на воде много барашков
Нет
Отсутствуют
Нет
Отсутствуют
Нет
Плохие для всех
установок
Начинают
вращаться
тихоходные
ветроколеса
Удовлетворитель
ные для работы
насосов и некоторых
аэрогенераторов
Начинают
вращаться
колеса
ветрогенерато
ров
Хорошие для
аэрогенераторов

112.

5
8,5…11
Свежий
7
Очень хорошие
11…14
Раскачиваются большие ветки
деревьев, гудят телефонные
провода, пенятся гребни волн
Мощность в
расчетном
диапазоне
близка к
максимальной
Приемлемы для
прочных
малогабаритных
установок
14…17
Крепкий
Все деревья раскачиваются, с
гребней волн срывается пена
Максимальная
мощность
Предельно
допустимые
Ряд
ветроустаново
к начинает
отключаться
Все установки
отключаются
Сильный
6
Начинают раскачиваться
лиственные деревья, все волны
в барашках
Мощность
ВЭУ
достигает
30%
проектной
8
17…21
Очень
крепкий
Ломаются ветки деревьев,
трудно идти против ветра, с
волн срываются клочья пены
9
21…25
Шторм
Небольшие разрушения,
срываются дымовые трубы
Недопустимые
Недопустимые

113.

10
11
25…29
Сильный
шторм
Значительные разрушения,
деревья вырываются с
корнем
Предельные
нагрузки
Недопустимые
29…34
Жесткий
шторм
Широкомасштабные
разрушения
Повреждения
некоторых
установок
Недопустимые
Серьезные
повреждения,
вплоть до
разрушения
установок
Недопустимые
Ураган
12
Более 34
Опустошительные
разрушения

114.

Z - быстроходность ветроколеса
Быстроходность ветродвигателя – это
отношение окружной скорости наиболее
удаленной от оси вращения ветродвигателя
точки крыла (определяемое радиусом
ротора и его частотой вращения) к скорости
ветра
Z = R/v

115. Первый класс – крыльчатые ветродвигатели

Крыльчатые ветродвигатели, согласно ГОСТ, в зависимости
от типа ветроколеса и быстроходности, разделяются
на три группы:
1. ветродвигатели многолопастные, тихоходные, с
быстроходностью Z 2
2. ветродвигатели малолопастные, тихоходные, в том числе
ветряные мельницы, с быстроходностью Z 2
3. ветродвигатели малолопастные, быстроходные, с Z 3

116.

Варианты конструкции крыльчатых ветродвигателей

117. Второй класс ветродвигателей

По конструктивной схеме они разбиваются на 2 группы:
карусельные – у которых нерабочие лопасти либо прикрываются
ширмой, либо располагаются ребром против ветра.
Лопастные
Ортогональные

118. Второй класс ветродвигателей

роторные ветродвигатели системы Савониуса

119. Третий класс ветродвигателей - барабанные

Третий класс ветродвигателей барабанные
работающие по принципу водяного мельничного колеса
Ось вращения горизонтальна и перпендикулярна направлению ветра

120. Недостатки карусельных и барабанных

Основные недостатки карусельных и барабанных
ветродвигателей вытекают из самого принципа
расположения рабочих поверхностей ветроколеса в
потоке ветра, а именно:
так как рабочие лопасти колеса перемещаются в
направлении воздушного потока, ветровая нагрузка
действует не одновременно на все лопасти, а поочерёдно.
В результате каждая лопасть испытывает прерывистую
нагрузку, коэффициент использования энергии ветра
(КИЭВ) получается весьма низким и не превышает 10%;

121. Недостатки карусельных и барабанных

движение поверхностей ветроколеса в направлении
ветра не позволяет развить большие обороты, так как
поверхности не могут двигаться быстрее ветра;
размеры используемой части воздушного потока
(ометаемая поверхность) малы по сравнению с
размерами самого колеса, что значительно увеличивает
его вес, отнесённый к единице установленной мощности
ветродвигателя.
У роторных ветродвигателей системы Савониуса
наибольший коэффициент использования энергии
ветра КИЭВ=18%.

122. Достоинства карусельных и барабанных

Карусельные
могут работать при любом направлении ветра, не
изменяя своего положения;
намного больше момент вращения;
при увеличении скорости ветра они быстро
наращивают силу тяги, после чего скорость вращения
стабилизируется;
тихоходны и это позволяет использовать простые
электрические схемы, например, с асинхронным
генератором, без риска потерпеть аварию при случайном
порыве ветра;

123. Достоинства карусельных и барабанных

способность без дополнительных ухищрений следить
за тем "откуда дует ветер", что весьма существенно для
приземных "рыскающих" потоков;
наиболее просты в эксплуатации. Конструкция
обеспечивает максимальный момент при запуске
ветродвигателя и автоматическое саморегулирование
максимальной скорости вращения в процессе работы; с
увеличением нагрузки уменьшается скорость вращения и
возрастает вращающий момент вплоть до полной остановки.
Ортогональные: В реалистичной установке
мощностью 2000 кВт диаметр кольца, по которому
движутся крылья, составит около 80 метров.

124. Достоинства крыльчатых

Крыльчатые ветродвигатели свободны от перечисленных выше
недостатков карусельных и барабанных ветродвигателей.
хорошие аэродинамические качества крыльчатых
ветродвигателей - КИЭВ у крыльчатых ветродвигателей намного
выше, чем у карусельных;
конструктивная возможность изготовлять их на большую
мощность - относительно лёгкий вес на единицу мощности;
распространение крыльчатых ветроагрегатов объясняется
величиной скорости их вращения. Они могут непосредственно
соединяться с генератором электрического тока без
мультипликатора;
скорость вращения крыльчатых ветродвигателей обратно
пропорциональна количеству крыльев, поэтому агрегаты с
количеством лопастей больше трёх практически не
используются.

125. Недостатки крыльчатых

наибольшая эффективность, которая
достигается при действии потока воздуха
перпендикулярно к плоскости вращения лопастейкрыльев, требуется устройство автоматического
поворота оси вращения;
для получения большой мощности – требуется
большой диаметр, а следовательно высота
установки увеличивается, сложность монтажа
возрастает;
большая парусность – большие напряжения в
основании.

126.

При взаимодействии потока с лопастью возникают:
1) сила сопротивления, параллельная вектору
относительной скорости набегающего
потока;
2) подъемная сила, перпендикулярная силе
сопротивления;
3) завихрение обтекающего лопасти потока;
4) турбулизация потока, т.е. хаотические возмущения
его скорости по величине и направлению;
5) препятствие для набегающего потока.

127. Ветроколесо с горизонтальной осью

Основной вращающей силой у колес этого типа
является подъёмная сила.
Относительно ветра ветроколесо в рабочем
положении может располагаться перед
опорной башней или за ней.
При переднем расположении
ветроколесо должно иметь
аэродинамический стабилизатор.
При заднем расположении башня частично затеняет
ветроколесо и турбулизирует набегающий на него поток.
При работе колеса в таких условиях возникают
циклические нагрузки, повышенный шум и флуктуация
выходных параметров ветроустановки. В ВЭУ
мощностью более 50 кВт для поворота ветряка
используются электрические серводвигатели.

128. Ветроколесо с горизонтальной осью

В ветроэлектрогенераторах обычно используются двухи трехлопастные ветроколеса, последние отличаются
очень плавным ходом.
Электрогенератор и редуктор, соединяющий его с
ветроколесом, расположены обычно наверху опорной
башни в поворотной головке.
В принципе, их удобнее размещать внизу, но
возникающие при этом сложности с передачей
крутящего момента обесценивают преимущества такого
размещения.

129. Ветроэлектрогенераторы с вертикальной осью

Вследствие своей геометрии при любом направлении
ветра находятся в рабочем положении.
Редуктор с генераторами установлены внизу
башни.
Недостатки:
гораздо большая подверженность их усталостным
разрушениям из-за более часто возникающих в них
автоколебательных процессов и пульсация крутящего
момента, приводящая к нежелательным пульсациям
выходных параметров генератора.
Наиболее распространенные типы вертикально-осевых
установок следующие:

130.

1. Чашечный ротор (анемометр).
Ветроколесо этого типа вращается силой
сопротивления. Форма чашеобразной лопасти
обеспечивает практически линейную зависимость
частоты вращения колеса от скорости ветра.

131.

2. Ротор Савониуса.
Это колесо также вращается силой сопротивления.
Его лопасти выполнены из тонких изогнутых листов
прямоугольной формы, т.е. отличаются простотой и
дешевизной.
Вращающий момент создается благодаря
различному сопротивлению, оказываемому
воздушному потоку вогнутой и выгнутой
относительно него лопастями ротора.
Из-за большого геометрического заполнения
это ветроколесо обладаем большим крутящим
моментом и используется для перекачки воды.

132. 3. Ротор Дарье.

Вращающий момент создаётся подъёмной
силой, возникающей на двух или на трёх тонких
изогнутых несущих поверхностях, имеющих
аэродинамический профиль. Подъёмная сила
максимальна в тот момент, когда лопасть с
большой скоростью пересекает набегающий
воздушный поток.
Ротор Дарье используется в
ветроэлетрогенераторах.
Раскручиваться самостоятельно ротор, как
правило, не может, поэтому для его запуска
обычно используется генератор, работающий в
режиме двигателя.

133.

134. 4. Ротор Масгроува.

Лопасти этого ветроколеса в рабочем состоянии расположены
вертикально, но имеют возможность вращаться или
складываться вокруг горизонтальной оси при отключении.
Существуют различные варианты роторов Масгрува, но все они
отключаются при сильном ветре.

135. 5. Ротор Эванса.

Лопасти этого ротора в аварийной ситуации и при управлении
поворачиваются вокруг вертикальной оси.

136.

Концентраторы
Одним из способов повышения мощности
ветроэнергоустановки является использование
специальных концентраторов (усилителей) воздушного
потока.
Для горизонтально-осевых ветроэлектрогенераторов
разработаны различные варианты таких
концентраторов.
Это могут быть диффузоры или конфузоры
(дефлекторы), направляющие на ветроколесо
воздушный поток с площади, большей ометаемой
площади ротора, и некоторые другие устройства.
Широкого распространения в промышленных
установках концентраторы пока не получили.

137.

1 – металлический сварной каркас ВЭС;
2 – ветропривод;
3 – концентратор Савельева;
4 – аэродинамический рассекатель воздушного потока;
5 – дополнительный контур регулирования угла раструбности концентратора;
6 – электрический генератор;
7 – бетонный фундамент ВЭС;
8 – САУ положением концентратора с датчиками направления и скорости движения воздуха

138.

Основы теории расчета ВЭУ
1. Работа поверхности при действии на неё силы
ветра
Поток ветра с поперечным сечением F обладает
кинетической энергией, определяемой выражением:
m V2
.
2
Масса воздуха, протекающая через поперечное сечение F со
скоростью V, равна:
m F V.
m V 2 F V 3
.
2
2

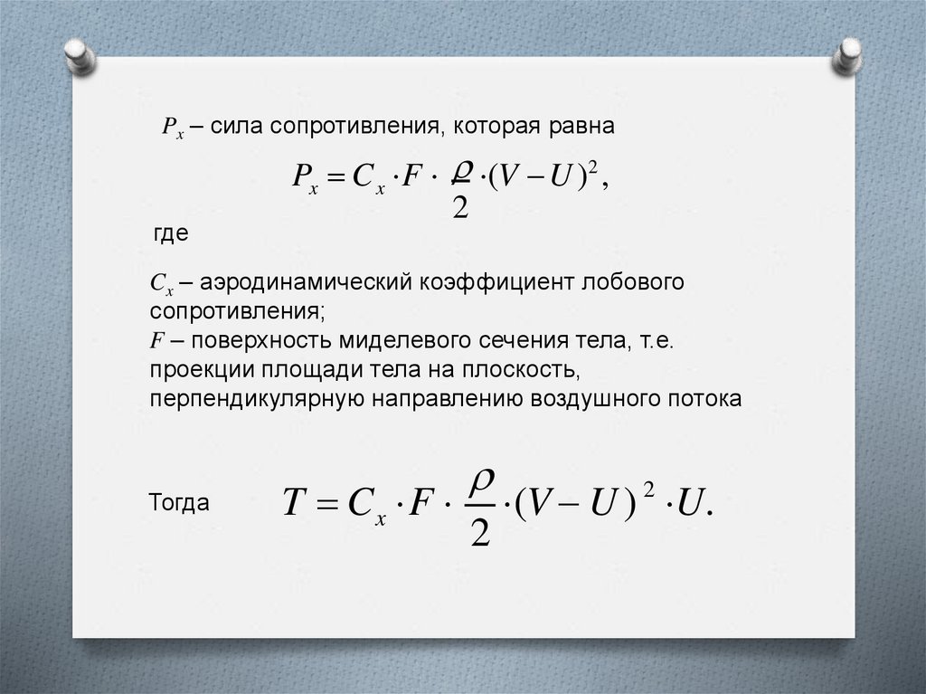
139. Допустим, мы имеем поверхность F, поставленную перпендикулярно к направлению ветра.

Воздушный поток вследствие торможения
его поверхностью получит подпор, будет
обтекать её и производить давление силой
Px
Вследствие
поверхность
направлении
скоростью U
действия
этой
силы
будет перемещаться в
потока с
некоторой
Работа
при
этом
будет
равна
произведению силы на скорость U, с
которой перемещается поверхность F,
то есть
T Px U ,

140.

Px – сила сопротивления, которая равна
где
Px C x F (V U )2 ,
2
Cx – аэродинамический коэффициент лобового
сопротивления;
F – поверхность миделевого сечения тела, т.е.
проекции площади тела на плоскость,
перпендикулярную направлению воздушного потока
Тогда
T C x F
2
(V U ) 2 U.

141.

Определим отношение работы, развиваемой движущейся
поверхностью, к энергии ветрового потока, имеющего
поперечное сечение, равное этой поверхности, а именно
После преобразований получим

142. Величину  называют коэффициентом использования энергии ветра (КИЭВ)

Величину
называют коэффициентом использования
энергии ветра (КИЭВ)
Из уравнения мы видим, что КИЭВ зависит от скорости
перемещения поверхности в направлении ветра.
При некотором значении скорости U коэффициент получает
максимальное значение.
Установлено, чтобы получить максимальный КИЭВ,
поверхность должна перемещаться со скоростью
Максимальный коэффициент использования
энергии ветра при работе поверхности силой
сопротивления не может быть больше
U
1
V
3
0,148

143. график при V=10 м/с и Сх=1

144.

2. Работа ветрового колеса крыльчатого ветродвигателя
Крыльчатые ветроколеса работают за счёт косого удара при
движении лопастей перпендикулярно к направлению скорости
ветра в противоположность к прямому удару, рассмотренному в
предыдущем случае. Устройство такого колеса показано на рис.
На горизонтальном валу
закреплены крылья, число
которых у современных
ветродвигателей бывает от
двух и больше. Крыло
ветроколеса состоит из
маха а и лопасти б,
закрепляемой на махе так,
что она образует с
плоскостью вращения
некоторый угол . Этот
угол называют углом
заклинения лопасти.

145. Воздушный поток набегает с относительной скоростью W под углом , который называют углом атаки, и действует с силой Р.

Воздушный поток набегает с
относительной скоростью W под углом
, который называют углом атаки, и
действует с силой Р.
Углы и в значительной мере
определяют эффективность
крыльев.
Силу P раскладывают на силы Px и
Py.
Силы Px производят давление в
направлении ветра, которое
называется лобовым давлением.
Силы Py действуют в плоскости
y – y вращения ветроколеса и
создают крутящий момент.

146. Максимальные силы, приводящие колесо во вращение, получаются при некотором значении угла атаки .

Максимальные силы, приводящие колесо во вращение, получаются при
некотором значении угла атаки .
Ввиду того, что окружная скорость по длине крыла не одинакова,
а возрастает по мере удаления его элементов от оси вращения
ветроколеса, относительная скорость W также возрастает.
Вместе с этим убывает угол атаки . Следовательно, не все элементы
крыла будут иметь максимальную подъёмную силу.
Если уменьшать угол каждого элемента лопасти по мере удаления
его от оси вращения так, чтобы наивыгоднейший угол атаки примерно
сохранялся постоянным, то мы получим условие, при котором
приблизительно все элементы лопасти будут работать со своей
максимальной подъёмной силой.
Лопасть с переменным углом заклинения получает форму винтовой
поверхности.
У хорошо выполненных моделей КИЭВ достигает 46%.

147. Теория идеального ветряка

O Идеальным ветряком называют ветроколесо, у которого:
• ось вращения параллельна скорости ветра;
бесконечно большое число лопастей очень малой
ширины;
профильное сопротивление крыльев равно нулю, и
циркуляция вдоль лопасти постоянна;
потерянная скорость воздушного потока на ветроколесе
постоянна по всей ометаемой поверхности ветряка;
• угловая скорость стремится к бесконечности.

148. Историческая справка

Теорию идеального ветряка впервые разработал в 1914 г.
В.П. Ветчинкин на основе теории идеального гребного винта.
В этой работе он установил понятие коэффициента
использования энергии ветра идеальным ветряком.
В 1920 г. проф. Н.Е. Жуковский изложил теорию «Ветряной
мельницы», где сделал вывод коэффициента использования
энергии ветра идеальным ветряком. Теория идеального
ветряка проф. Н.Е. Жуковского носит название классической
теории; она устанавливает, что максимальный
коэффициент использования энергии ветра идеальным
ветряком равен 0,593.
Наиболее полно, с точки зрения практического
применения, теория идеального ветряка изложена проф.
Г.X. Сабининым, согласно которой коэффициент
использования энергия ветра идеальным ветряком
равен 0,687.

149. Теория идеального ветряка

Внимание к теме ветряков у Жуковского было вызвано
предложениями изобретателя, сулившего огромную
мощность от своей ветроустановки.

150.

Когда поток воздуха набегает на вращающийся ветряк, то
скорость потока уменьшается. В плоскости ветряка она равна
Vв - v1, а далеко за ветряком Vв - v2. Работа, производимая
ветром, равна разности кинетических энергий набегающего и
отходящего воздуха.
С другой стороны уменьшение импульса воздушного потока
Δp = m1v2 = FΔt вызывает силу, воздействующую на лопасти
ветряка. Замедленное прохождение воздуха через плоскость
ветряка, преодолевающего сопротивление лопастей, вызвано
работой, совершаемой ветром.

151.

Приравнивая уравнения и решая, находим
То есть замедление скорости ветра за ветроколесом
в два раза больше замедления скорости в плоскости
колеса.

152.

Коэффициент использования энергии ветра (КИЭВ)
в данном случае составит величину
Максимальный КИЭВ достигается при v1 = 1/3 Vв и
составляет
max = 16/27 = 0,593

153. график при v1=0…10 м/с

154.

Скорость потока в плоскости ветроколеса на
треть меньше, чем скорость ветра,
следовательно, треть набегающего потока не
может пройти сквозь ветроколесо и огибает его
снаружи.
Поэтому в числителе подставлена масса m1, т.е.
масса воздуха прошедшая через ветроколесо,
она на треть меньше полной массы m
набегающего воздуха, стоящей в знаменателе.
Напомним, что воздух в ветроустановках
испытывает столь ничтожные давления, что его
можно считать несжимаемым. Повышенное
давление перед ветроколесом не может служить
резервуаром дополнительных масс сжатого
воздуха.

155.

Воздух, отходящий в дальней зоне за
ветроколесом, имеет скорость в одну
треть от скорости ветра, следовательно,
он уносит девятую часть энергии потока
прошедшего сквозь ветроколесо.
Произведение двух третей воздуха,
прошедшего сквозь колесо на к.п.д.
преобразования энергии, равный восьми
девятым и составляет найденный КИЭВ
16/27.

156. i  0,593.

Итак, из классической теории идеального ветряка вытекают
следующие основные положения:
Максимальный коэффициент
использования энергии ветра идеального
ветроколеса равен:
Потеря скорости в плоскости
ветроколеса равна одной трети
скорости ветра:
Полная потеря скорости ветра за
ветроколесом в два раза больше потери
скорости в плоскости ветроколеса:
i 0,593.
1 1 V.
3
2
2 V.
3
Таким образом, скорость ветра за ветроколесом в три раза
меньше скорости ветра перед ветроколесом

157. Теория реального ветряка

Эта теория учитывает конечное число лопастей, их влияние
друг на друга и на воздушный поток и еще ряд факторов.
Коэффициент использования энергии ветра
коэффициент торможения e 1/V
Мощность реального ветряка
Cx
Cy

158. Потери ветряных двигателей

Потери ветряных двигателей разделяются на четыре группы.
1. Концевые потери, происходящие за счёт образования вихрей,
сходящих с концов лопастей. Эти потери определяются на
основании теории индуктивного сопротивления.
2. Профильные потери, которые вызываются трением струй
воздуха о поверхность крыла и зависят только от профиля
лопастей.
3. Потери на кручение струи за ветряком - равны живой
силе тангенциальных скоростей уходящей струи.
4. Потери, происходящие вследствие неполного использования
всей ометаемой площади.

159.

Полезную мощность, развиваемую ветряком, получим, вычтя
все потери из мощности идеального ветряка:
Коэффициент использования энергии ветра реального ветряка:

160.

161. Различные режимы работы ветроколеса

Ветроколесо в отличие от гидротурбины обтекается
практически безграничным потоком воздуха, поэтому
здесь нет возможности отвести прошедший через
ветроколесо воздух за пределы набегающего потока, и это
определенным образом ограничивает эффективность
ветроустановок.
Наиболее существенное ограничение связано с тем, что
«отработанный» воздушный поток должен обладать
определенной скоростью, чтобы покинуть окрестность
ветроколеса, не создавая помех набегающему потоку.

162. При определении эффективности преобразования ветроколесом энергии ветрового потока есть два крайних случая:

- лопасти расположены так тесно, или ветроколесо
вращается так быстро, что каждая лопасть движется в
потоке, турбулизованном расположенными впереди
лопастями;
- лопасти расположены так редко или ветроколесо
вращается так медленно, что значительная часть воздушного
потока будет проходить через поперечное сечение
ветроколеса, практически не взаимодействуя с его
лопастями.
Отсюда следует, что для достижения максимальной
эффективности частота вращения ветроколеса
заданной геометрии должна как-то соответствовать
скорости ветра.

163. Эффективность работы ветроколеса зависит от соотношения двух характерных времён:

•времени, за которое лопасть перемещается на
расстояние, отделяющее ее от соседней лопасти
b
•времени, за которое создаваемая лопастью
область сильного возмущения переместится на
расстояние, равное ее характерной длине
w

164.

Характерное время b для n - лопастного
ветроколеса, вращающегося с угловой скоростью ,
равно:
2
b n
Время w зависит от размера и формы лопастей и
изменяется обратно пропорционально скорости ветра.
Характерное время существования в плоскости
ветроколеса создаваемого лопастью возмущения
примерно равно:
d
w
u0

165. Здесь:

u0
d
- скорость набегающего потока
воздуха
- характерная длина возмущённой
лопастью области
Эффективность использования ветроколесом
энергии ветра максимальна, когда на конце
лопастей выполняется условие:
w b

166. Z  4 

Для n - лопастного
4
ветроколеса оптимальная
Z0
n
быстроходность:
Быстроходность ветроколеса является самым
важным
для их характеристики параметром,
зависящим от трёх основных переменных:
• радиуса ометаемой ветроколесом окружности,
• его угловой скорости вращения,
• скорости ветра.
Как безразмерная величина она является
основным параметром подобия при
исследовании и конструировании
ветроэлектрогенераторов.

167. Характерные особенности ветрогенераторов

При проектировании ветроэлектрических установок надо
учитывать следующие их особенности:
Для обеспечения максимальной эффективности работы
ветроколеса следует изменять частоту его вращения при
изменении скорости ветра, сохраняя постоянным
коэффициент быстроходности, в то же время для
максимально эффективной работы электрогенератора
необходима практически постоянная частота вращения;
Механические системы управления частотой вращения
ветроколеса достаточно сложны и дороги. Гораздо
эффективнее и дешевле управлять частотой его вращения,
изменяя электрическую нагрузку электрогенератора;

168. Характерные особенности ветрогенераторов

Оптимальная частота вращения ветроколеса тем
меньше, чем больше его радиус, поэтому только очень
малые ветроколеса (радиусом не более 2 м) удается
соединять с генератором напрямую.
При больших размерах ветроколеса приходится
использовать повышающие редукторы, удорожающие
ветроустановку и ее обслуживание. Альтернативой
редукторам могут стать новые типы многополюсных
генераторов, работающих при меньших частотах вращения.

169. Характерные особенности ветрогенераторов

В конструкции ветроэлектрической установки
предусматривается возможность отключения генератора от
ветроколеса и вращения его от химического или
механического аккумулятора энергии, поэтому систему
управления генератором не связывают с работой ветроколеса.
При отсутствии такой связи даже при «мягком» соединении
генератора с ветроколесом необходимы специальные
демпфирующие устройства, для того, чтобы исключить
механические удары, перегрузки и броски напряжений на
выходе генератора.

170. Классы ветроэнергетических систем

Мощнос
Класс
ть ВЭУ
Степень
автономности
ВЭУ
A
P PG
Автономная
B
P PG
Ветродизельная
C
P PG
Подключенная к
мощной
энергосистеме
Способы управления
а) шагом
ветроколеса;
б) нагрузкой
а) раздельная работа ВЭУ и
дизель-генератора;
б) совместная работа ВЭУ и дизельгенератора
а) параметрами генератора
постоянного тока;
б) преобразованием постоянного
тока в переменный;
в) изменением
коэффициента
скольжения

171.

Класс А: мощность ветроэлектрогенератора в энергосистеме
является определяющей.
В основном к этому классу относятся отдельно стоящие одногенераторные
ветроустановки, не подключенные к какой-либо энергосистеме. Мощность
таких ветроустановок, предназначенных для использования в отдаленных
районах в целях освещения, электропитания маяков, средств связи и т.п., не
превышает 5 кВт.
Класс В: мощность ветроэлектрогенератора – одного порядка с
мощностью других генераторов системы.
Такая ситуация характерна для небольших энергосистем в отдаленных
районах. Чаще всего «другим генератором» является дизельный
электрогенератор. В этом случае использование аэрогенератора позволяет
экономить дизельное топливо. Дизельный генератор может включаться только
в безветрие и может работать параллельно с ветрогенератором при слабом
ветре.
Класс С: ветроэлектрогенератор подключен к энергосистеме,
значительно более мощной, чем его собственная мощность.
Это наиболее распространенный случай работы ветроэлектрогенератора
любой мощности в районах, где имеются коммунальные или другие
энергосистемы большой мощности. При этом энергия ВЭУ используется
непосредственно, а ее излишки попадают в энергосистему. При слабом
ветре и в безветрие потребители снабжаются электроэнергией от
энергосистемы.

172. Производство механической работы

• Морской транспорт
• Мельницы
• Водяные насосы
• Производство тепла

173.

Реально работающие ветроагрегаты обнаружили ряд
отрицательных явлений:
• затрудняется приём телепередач;
• создают мощные звуковые колебания;
• неравномерная работа генератора, следовательно
изменяется частота тока;
• значительные капитальные вложения (примерно в
5…10 раз больше, чем в АЭС);
• значительная площадь.

174. 2,0 МВт

175.

2,0 МВт

176.

1,5 МВт
2,5 МВт

177.

178.

179.

Деревянные ветряки приходят
на смену стальным - первый
проект запущен в Швеции
Siemens SWT-7.0-154

180.

Инновационный «биплан-дизайн» ветряных турбин
разработали в Университетском колледже Лос-Анджелеса.

181.

Преобразовывать мощь тайфунов в электроэнергию
смогут японские ветряки Magnus VAWT

182.

Инновационный ветрогенератор Enlil работает от
проезжающих мимо автомобилей
English     Русский Правила