7.41M
Категория: ПромышленностьПромышленность

Рабочие процессы в паровоздушных эжекторах

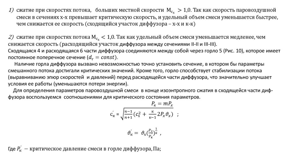
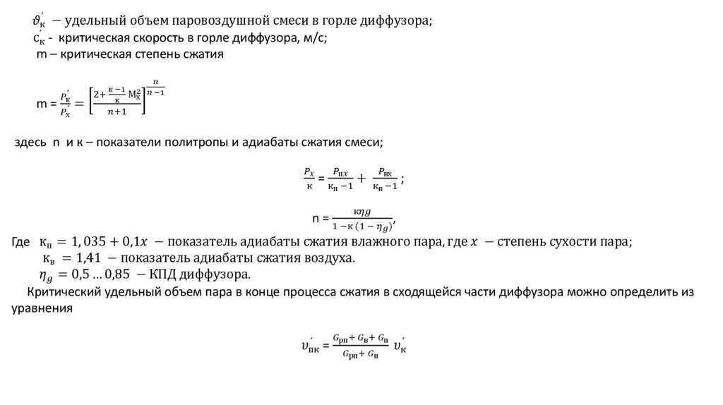
1.

Рабочие процессы в паровоздушных эжекторах.
Процесс расширения рабочего пара в соплах подробно рассматривается в курсе теории турбин, поэтому его
разбор здесь опускается и приводятся лишь основные соотношения из этого курса.
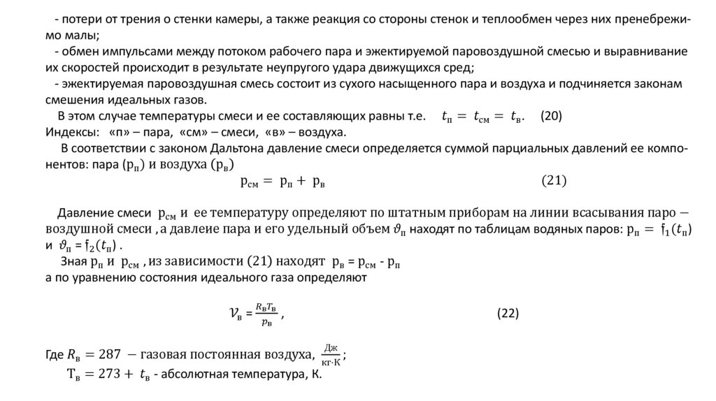
Для создания больших разряжений в приемной камере 2 (рис.10) необходимо иметь скорость истечения пара
с
из сопла 1, значительно превосходящую местную скорость звука (обычно М1 =
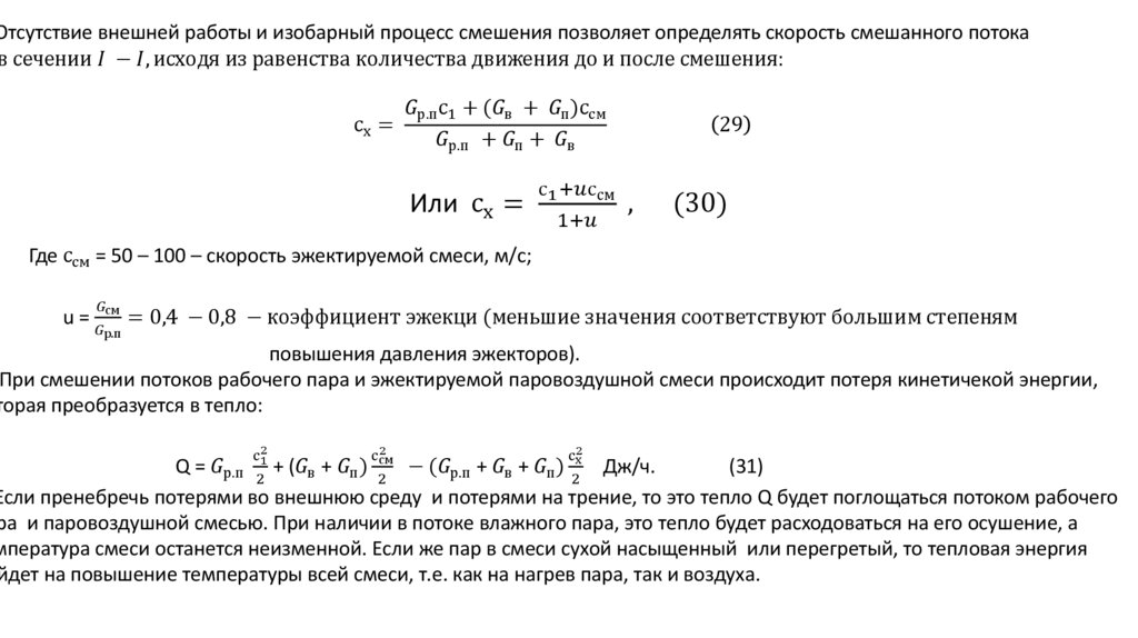
English     Русский Правила