Лекция 7. Классическая модель Белла-ЛаПадулы
396.60K
Категория: ИнформатикаИнформатика

Классическая модель Белла-ЛаПадулы. Лекция 7

1. Лекция 7. Классическая модель Белла-ЛаПадулы

Лекция 7. Классическая модель БеллаЛаПадулы

2.

Классическая модель Белла-ЛаПадулы (Bell-LaPadula) была разработана в 1975 году [47] и долгое время
являлась основной моделью, предназначенной для анализа средств защиты информации, реализующих
мандатное управление доступом.
В классической модели Белла-ЛаПадулы рассматриваются условия, при выполнении которых в КС
невозможно возникновение информационных потоков по памяти от объектов с большим уровнем
конфиденциальности к объектам с меньшим уровнем конфиденциальности (информационных потоков по
памяти «сверху-вниз»). Основными элементами классической модели Белла-ЛаПадулы являются:
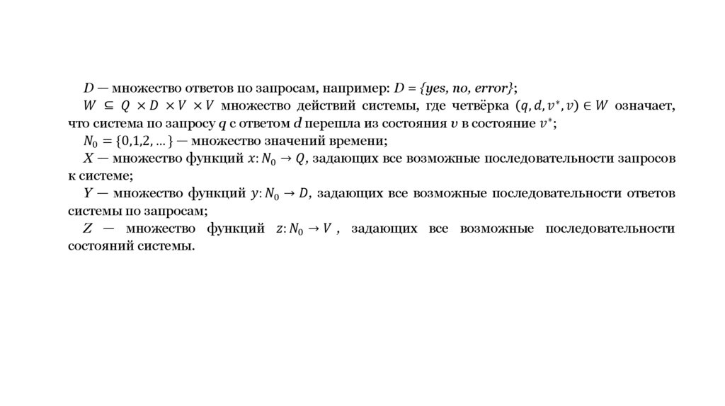
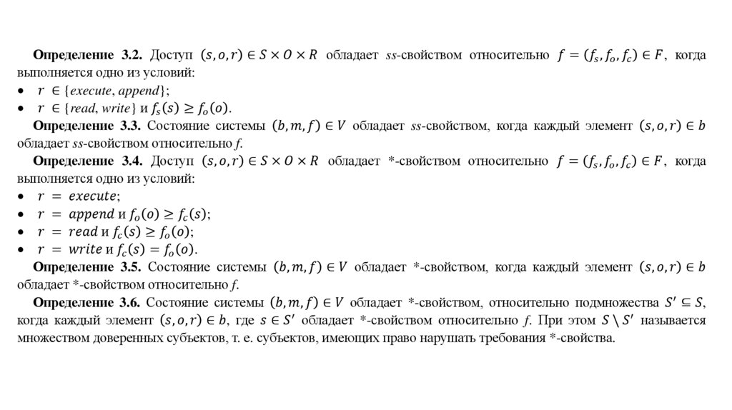
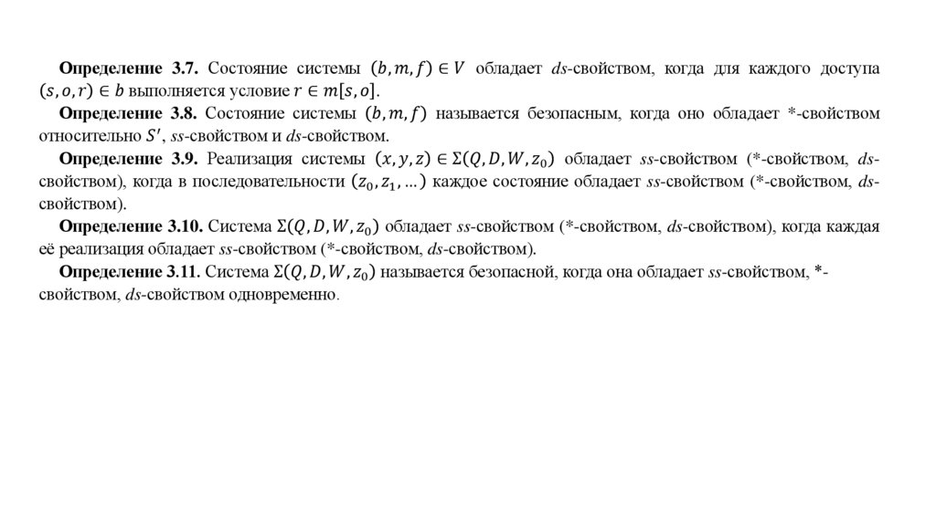
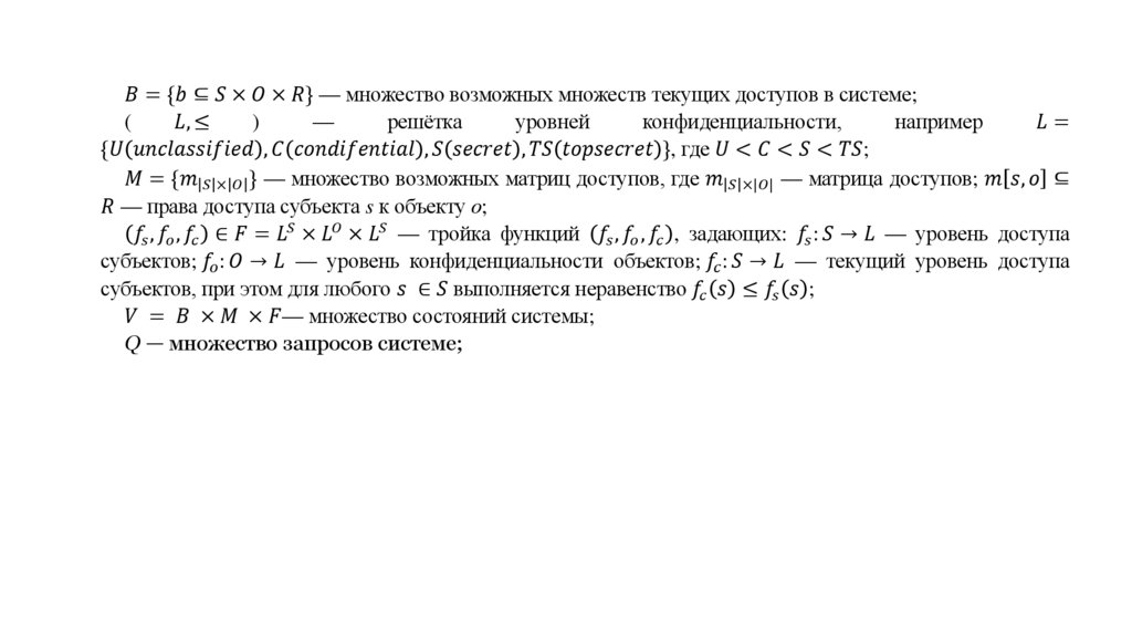
S — множество субъектов;
О — множество объектов;
R = {read, write, append, execute} — множество видов доступа и видов прав доступа;

3.

English     Русский Правила