План лекции
1. СПРОС НА ФАКТОРЫ ПРОИЗВОДСТВА.
Субъекты и объекты рынка ресурсов
Особенности рынка факторов производства: производный характер спроса
Особенности рынка факторов производства: положение кривой спроса
Определение объема выпуска, приносящего максимальную прибыль
Предельный продукт ресурса / предельные издержки на ресурс
Правило MRP = MRC
Оптимизация структуры используемых ресурсов
Оптимизация используемых ресурсов по качеству
Ценовая эластичность спроса фирмы на производственные ресурсы
2. ФАКТОР «ТРУД» И ЕГО ЦЕНА.
Субъекты рынка труда
Понятие неконкурирующих групп
Теории рынка труда
Особенности рынка труда
Сущность заработной платы и её роль
Факторы, определяющие заработную плату
Факторы, определяющие различия в заработной плате
Формы заработной платы: повременная и сдельная
Системы заработной платы
Индивидуальное предложение труда: действие эффекта дохода и эффекта замены
Теоретические основы управления кадрами (HR)
3. РЫНОК ТРУДА В УСЛОВИЯХ СОВЕРШЕННОЙ И НЕСОВЕРШЕННОЙ КОНКУРЕНЦИИ.
Виды рынков труда
Совершенная конкуренция на рынке труда
Монопсония на рынке труда
Прямое воздействие государства и профсоюзов на зарплату
Монополия
Прямое воздействие профсоюзов на зарплату
Увеличение спроса фирм на труд
Сокращение предложения труда
Модель сокращения предложения труда профсоюзом
Взаимная монополия
Ограничения при максимизации прибыли фирмой в сфере трудовых отношений
4. ЧЕЛОВЕЧЕСКИЙ КАПИТАЛ ФИРМЫ.
Понятие человеческого капитала
Инвестиции в человеческий капитал
1. КАПИТАЛ КАК ФАКТОР ПРОИЗВОДСТВА.
Капитал как фактор производства
Первоначальное накопление капитала
Капитал предприятия
Амортизация
Формы капитала: реальный и денежный
Элементы рынка капитала
2. ДИСКОНТИРОВАНИЕ В ОЦЕНКЕ КАПИТАЛА.
Инвестиционный проект
Метод дисконтирования
Метод наращивания
Чистая текущая стоимость
Применение метода дисконтирования при решении производственных инвестиционных задач
Применение метода дисконтирования при инвестировании в другие активы
3. ПРИВЛЕЧЕНИЕ КАПИТАЛА ФИРМОЙ.
Ставка ссудного процента как цена капитала
Понятие средневзвешенной стоимости капитала
Источники инвестиций
Прибыль и амортизационные отчисления
Кредитование: факторы уровня ставки процента
Ценные бумаги в финансировании капитальных вложений
4. РАВНОВЕСИЕ НА РЫНКЕ ОСНОВНОГО КАПИТАЛА.
Равновесие на рынке капитала
Бюджетирование
1. ЗЕМЛЯ КАК ФАКТОР ПРОИЗВОДСТВА
Трактовка фактора «земля»
Природные ресурсы и их виды
Рынки природных ресурсов
2. РЫНОК НЕВОЗОБНОВЛЯЕМЫХ ПРИРОДНЫХ РЕСУРСОВ
Рынок невозобновляемых природных ресурсов и особенности поведения владельцев ресурсов
Немедленная продажа или консервация природных ресурсов?
Критерий консервации невозобновляемых природных ресурсов
Долгосрочное равновесие рынка невозобновляемых ресурсов
Механизм консервации ресурсов
Факторы, сдерживающие консервацию ресурсов
Динамика равновесной цены на невозобновляемый ресурс
3. РЫНОК ВОЗОБНОВЛЯЕМЫХ ПРИРОДНЫХ РЕСУРСОВ
Рынок возобновляемых природных ресурсов: сущность земельной ренты
Дифференциальная рента и её виды
Взаимосвязь рынка продукции и ренты с различных участков
Факторы дифференциальной ренты / экономической прибыли
Распределение земельной ренты
Связь ренты и арендной платы
Равновесие на рынке аренды и рынке продажи земли
Цена земли
Доля России в мировых природных ресурсах (в %)
Ресурсное проклятие. Голландская болезнь.
Проклятие ресурсов (парадокс изобилия)
Причины:
Голландская болезнь:
В долгосрочной перспективе «голландская болезнь» приводит к перемещению ресурсов в сырьевой и сервисный секторы экономики
2.38M
Категория: ЭкономикаЭкономика

Классические факторы производства: труд, земля, капитал

1.

Департамент экономической теории
Тема: «Классические факторы производства:
труд, земля, капитал »
1

2.

3. План лекции

1. Спрос на факторы производства.
2. Фактор «труд» и его цена.
3. Рынок труда в условиях совершенной и несовершенной конкуренции.
4. Человеческий капитал фирмы

4. 1. СПРОС НА ФАКТОРЫ ПРОИЗВОДСТВА.

5. Субъекты и объекты рынка ресурсов

Любое производство представляет собой процесс превращения ресурсов в
готовую продукцию.
На рынках экономических ресурсов представлены ключевые производственные
факторы — труд, капитал и земля (трудовые, инвестиционные и природные
ресурсы.
Покупатели (т.е. на стороне спроса) - фирмы, а продавцы (т.е. агенты
предложения) - домашние хозяйства, другие фирмы.
определение оптимального объема
потребности в ресурсах
определение оптимального
соотношения видов приобретаемых
ресурсов
Основные проблемы
добиться выгодных условий
приобретения ресурсов в случаях,
когда фирма может воздействовать
на их цены
способствовать оптимизации
вложений в ресурсы с учетом
фактора времени

6. Особенности рынка факторов производства: производный характер спроса

В общем случае спрос зависит от ценовых и неценовых факторов
В случает факторов производства фирма должна ориентироваться на принцип:
«производить только то, что можно продать, а не пытаться продать то, что сумели
произвести»
Вывод: спрос на рынке факторов производства производен от спроса на рынке
благ
Производный характер спроса на ресурс означает, что спрос зависит от:
1. цены товара, произведенного при помощи ресурса
2. цены самого ресурса
3. производительности ресурса при создании товара

7. Особенности рынка факторов производства: положение кривой спроса

Кривая спроса на ресурс, как и на товар, имеет
отрицательный наклон
РОСТ СПРОСА НА РЕСУРС ВЫЗЫВАЮТ:
1) рост цен на товары, в изготовлении которых он
участвует
2) рост производительности ресурса
3) расширение предприятий и открытие новых
предприятий в отрасли

8. Определение объема выпуска, приносящего максимальную прибыль

Универсальное правило максимизации прибыли MR = MC
MRP – marginal revenue product - предельный продукт переменного ресурса
в денежной форме – прирост выручки фирмы в связи с использованием
дополнительной единицы переменного ресурса
MRC – marginal resource cost - предельные издержки переменного ресурса
– прирост издержек фирмы в связи с использованием дополнительной
единицы переменного ресурса
Объем выпуска, приносящий максимальную прибыль, определяется по
правилу
MRP = MRC
MRP = P*MP, MP – предельный продукт ресурса

9. Предельный продукт ресурса / предельные издержки на ресурс

1 – совершенная конкуренция
(цены на готовую продукцию не
меняются, p=const)
2- несовершенная конкуренция
(цены на готовую продукцию
снижаются по мере роста продаж)
1 – совершенная конкуренция
(издержки не меняются, поскольку
доля фирмы мала)
2- несовершенная конкуренция
(ресурсы должны будут перетекать из
других отраслей)

10. Правило MRP = MRC

В точке E предельный денежный продукт (например, MRPL труда) и предельные
издержки (например, MRCL трудового ресурса) равны, т.е. дополнительные
издержки равны дополнительному доходу.
Например,
- если фирма примет на работу еще одного человека (точка правее QE), то он будет
создавать меньший предельный денежный продукт, чем потрачено денежных
средств на его оплату;
- отказ от найма дополнительного работника (точка левее QE) обернется потерей
дополнительного дохода, который он мог бы принести.

11. Оптимизация структуры используемых ресурсов

Равновесие производителя обеспечивается тогда, когда он достигает максимума
производства (используя различные комбинации факторов производства), точно так же как
и потребитель оказывается в положении равновесия, максимизируя полезность
Правило наименьших издержек (least cost
combination rule of resources) — это условие,
согласно которому издержки минимизируются в
том случае, когда последняя денежная единица
Pi, затраченная на каждый ресурс, дает
одинаковую отдачу — одинаковый предельный
продукт.
MRP1/P1= MRP2/P2= MRPn/Pn
MRPn – предельный денежный продукт ресурса
Pn – цена ресурса
Учитывая, что фирма закупает ресурсы
исходя из MRP = MRC, а предельные
издержки покупки ресурса равны цене, то:
Правило максимизации прибыли (profitmaximizing rule) на конкурентных рынках
предельные продукты всех факторов
производства в стоимостном выражении равны
их ценам, или что каждый ресурс используется
до тех пор, пока его предельный продукт в
денежном выражении не станет равен его цене.
MRP1/P1= MRP2/P2= MRPn/Pn = 1 или
MRPi = Pi

12. Оптимизация используемых ресурсов по качеству

Правило
наименьших
издержек
Оптимизация по количеству
Правило
максимизации
прибыли
Оптимизация по качеству: улучшать качество закупаемых ресурсов до тех
пор, пока связанный с этим дополнительный доход (получаемый за счет
возможности повысить цену на производимую из них более совершенную
готовую продукцию) не сравняется с предельными издержками, вызванными
повышенными затратами на приобретение более дорогого сырья и иных
ресурсов.
На практике сформировалась «идеология избыточного качества», т.е.
потребитель всегда должен получать более качественный товар, чем он
ожидает при покупке

13. Ценовая эластичность спроса фирмы на производственные ресурсы

Ценовая эластичность спроса на ресурсы - отношение
процентного изменения потребления производственного
ресурса к процентному изменению его цены
Основные факторы:
ценовая эластичность спроса на продукт
доля ресурсов в общих производительных затратах
взаимозаменяемость ресурсов
эластичность предложения других ресурсов
Основной принцип - чем легче замещается какой-либо
ресурс, тем более эластичен предъявляемый фирмой спрос
на него

14. 2. ФАКТОР «ТРУД» И ЕГО ЦЕНА.

15. Субъекты рынка труда

XVII век, один из родоначальников
классической политэкономии В. Петти:
«Труд есть отец и активный творящий
фактор богатства, а земля — его мать».
Покупатели на рынке труда - предприятия (фирмы) и государство.
Продавцы на рынке труда - только домохозяйства. Фактор «труд» неотделим от
его носителя — человека. Собственники фактора «труд» и его потенциальные
продавцы — практически все жители страны, за исключением нетрудоспособных
лиц (детей, стариков, инвалидов и др.).
Обобщающие показатели объема трудовых ресурсов - «совокупная рабочая
сила» и «экономически активное население» страны (включаются все занятые в
любых видах трудовой деятельности (вместе с военнослужащими) и безработные).
«Рабочая сила» совокупность способностей человека для осуществления процесса
труда. Особенности товара «рабочая сила» - (неотделимость от продавца,
универсальность, стремление владельцев рабочей силы к социальной
справедливости).

16. Понятие неконкурирующих групп

Рынок труда состоит из множества сегментов, или, из так называемых
неконкурирующих групп, которые состоят из работников отдельных
профессий, а внутри
профессий – из работников разного уровня
квалификации.
Конкуренция осуществляется только между работниками одной группы.
В связи с этим безработица у представителей одной профессии может
сочетаться с дефицитом на рынке других специальностей.
«Неконкурирующей группой» называется :
совокупность работников, имеющих схожие трудовые навыки, в
результате чего предложение и спрос на их труд замыкаются внутри своей
группы
работники одной профессии или квалификации
или в рамках одной профессии (топ- менеджеры, особый талант)
Существование «неконкурирующих групп» вызывает парадоксальное
явление на рынке труда - одновременное наличие на нем вакансий и
безработицы

17. Теории рынка труда

Классический
подход
Неоклассическая
теория
Марксистская
теория
Кейнсианская
теория
Институциональная
теория
Монетаристская
теория
Функционирование
рынка рабочей силы
объясняется
взаимодействием
спроса и
предложения
Рынки конкурентны,
гибкость
цен
и
ставок
зарплаты
способны
обеспечить полное
использование
ресурсов
Рабочая сила
определяется как
особый
товар,
создающий
прибавочную
стоимость
(потребительная
стоимость товара
рабочая сила)
Неустойчивост
ь рынка труда,
негибкость
заработной
платы,
неэластичность
спроса на труд
Значительное влияние
на рынок труда
институциональносоциологических
факторов (правовых,
морально-этических
норм, общественных
институтов)
Жёсткость цен на
рабочую
силу,
существование
естественного
уровня
безработицы,
влияние кредитноденежной
политики
на
экономическую
активность
и
занятость

18. Особенности рынка труда

Спрос
на труд
Предложение
труда
Производный спрос
Обусловлено размерами
населения и его
трудоспособной части
Основа найма дополнительного
работника определяется
различием между предельным
доходом от его продукта и
предельными затратами по
найму дополнительной единицы
труда
Имеет форму
индивидуального и
рыночного предложения

19. Сущность заработной платы и её роль

Заработная плата — это доход в денежной форме, получаемый наемным работником за
предоставление определенной трудовой услуги:
основной источник доходов трудящегося населения
обеспечивает экономические условия существования человека.
Виды заработной платы:
номинальная зарплата представляет собой сумму денег, получаемую за выполнение некоторой
трудовой услуги.
реальная зарплата выражается в том количестве товаров и услуг, которые могут быть куплены
на номинальную зарплату.
Дифференциация заработной платы:
профессионально-квалификационный фактор
дискриминация по возрасту, полу, национальности
страновые различия
С позиции фирмы заработная плата выступает как цена ресурса «труд», т.е. как компонента
издержек, обеспечивающая:
максимальную мотивацию персонала к эффективному и производительному труду;
привлечение трудовых ресурсов в необходимой численности и с нужными качественными
характеристиками.

20. Факторы, определяющие заработную плату

Рыночная цена труда определяется соотношением
спроса и предложения и колеблется вокруг уровня,
который зависит от следующих условий:
подготовка, которую должен пройти работник
соответствующей профессии
требуются ли для труда особые таланты и
способности
опасность занятия для жизни и здоровья человека
ответственность,
например,
материальная
неудобства, с которыми связан труд

21. Факторы, определяющие различия в заработной плате

Эффект компенсации (имеют место
различия в характере труда: его условиях,
тяжести, привлекательности и т.д., которые
компенсируются
уравнивающими
надбавками)
Эффект ренты (имеет место ограничение
предложения труда)
Конкуренция между различными видами
труда, степень их взаимозаменяемости
Квалификационные,
отраслевые,
территориальные, национальные и другие
критерии дифференциации оплаты труда

22. Формы заработной платы: повременная и сдельная

Достоинства
Недостатки
Повременная заработная плата — это денежная оплата трудовой услуги наемного работника,
рассчитываемая в зависимости от количества отработанного им времени (час, день, неделя, месяц)
Создает потенциальные предпосылки для
качественного труда
Не стимулирует интенсификацию труда
Удобна при выполнении сложных и комплексных
работ
Требует постоянного контроля за текущей
трудовой деятельностью, что гораздо сложнее,
чем контроль ее результатов
Сдельная заработная плата — это денежная оплата трудовой услуги наемного работника,
рассчитываемая в зависимости от количества произведенной им продукции.
Интенсифицирует труд
Не заинтересовывает работника в повышении
качества труда и даже нередко стимулирует
выпуск брака
Сокращает издержки по текущему надзору за
трудовой деятельностью, допускает контроль
только ее результатов
Непригодна при сложных, длительных и
комплексных работах

23. Системы заработной платы

Система заработной платы — совокупность правил и принципов оплаты наемного
труда, которая позволяет увязать возрастание получаемого работником денежного
вознаграждения с комплексом параметров процесса и (или) результатов труда.
Цель установления любой системы заработной платы — заинтересовать работающего
в интенсивном и качественном труде.
Современные системы оплаты труда основаны на НОТ (нормирование,
индивидуальный подход, сложные шкалы вознаграждения)
Однофакторные
системы
уровень оплаты труда ставится
здесь в прямую или
косвенную зависимость от
какого-то одного фактора —
обычно от выработки
продукции в единицу времени
Многофакторные
системы
размер оплаты зависит не только от
выработки, но и от многочисленных
других количественных и
качественных показателей, связанных
с условиями труда, экономией
материалов, оценкой степени
сложности выполняемых работ,
рациональным использованием
рабочего времени, ответственностью
работников фирмы и т.д.

24. Индивидуальное предложение труда: действие эффекта дохода и эффекта замены

W
Предложение труда: с ростом
заработной платы предложение
LS
Эффект дохода
труда может как увеличиться,
так и уменьшиться
из-за
противоположных
действий
Эффект замещения
L
эффекта
замены
дохода
и
эффекта

25. Теоретические основы управления кадрами (HR)

Управление кадрами охватывает комплекс проблем: подбор, найм и
увольнение; повышение квалификации и карьерный рост; создание
оптимальных структур подчинения и координации деятельности разных
работников и др.
Формы вознаграждения:
бонусы (премии в виде процента от прибыли фирмы);
целевые дополнительные выплаты (за участие в социальных программах
фирмы, например отказ от курения);
участие в акционерном капитале (вознаграждение акциями своей фирмы);
субсидии на коллективное питание;
скидки на покупку товаров фирмы;
предоставление кредитных карт, страхование персонала;
помощь в оплате расходов на образование и лечение;
кредиты на приобретение жилья и товаров длительного пользования;
фирменное пенсионное обеспечение и многое другое.

26. 3. РЫНОК ТРУДА В УСЛОВИЯХ СОВЕРШЕННОЙ И НЕСОВЕРШЕННОЙ КОНКУРЕНЦИИ.

27. Виды рынков труда

СОВЕРШЕНАЯ
КОНКУРЕНЦИЯ
• много продавцов и покупателей
МОНОПСОНИЯ
• один покупатель
МОНОПОЛИЯ
• один продавец
ВЗАИМНАЯ
МОНОПОЛИЯ
• противостояние профсоюзов гигантским
корпорациям

28. Совершенная конкуренция на рынке труда

Признаки:
спрос от достаточно большого числа конкурирующих фирм
отсутствие объединения продавцов (профсоюзы)
нет барьеров входа и выхода с рынка труда
однородность рабочей силы (нет потребности в редких и уникальных
специалистах)
предложение труда абсолютно эластично (SL = MRC
параллельна оси абсцисс)
предельные издержки на трудовой ресурс (MRC)
постоянны и равны цене труда W0
численность L0 соответствует равенству предельных
издержек на труд (MRC) и предельного денежного продукта
(MRP)
OABL0 составляет общий доход фирмы
OW0BL0) издержки фирмы на заработную плату
WAB маржа от применения трудовых ресурсов, т.е.
общий доход за вычетом расходов на труд
Действуют классические законы саморегуляции
рынка
W0 равновесная ставка заработной платы
L0 равновесное число занятых работников (цена
труда выступает по отношению к фирме в качестве
рыночной реальности, которую приходится
принимать)
непосредственно проявляется действие
классических законов саморегуляции рынка

29. Монопсония на рынке труда

Признаки:
сосредоточение занятых на одной фирме (один покупатель трудовых
ресурсов)
отсутствие мобильности
отсутствие объединения продавцов (профсоюзы)
W

Wск

Монопсония – фактически отрасль (спрос и
предложение как в отрасли).
В условиях монопсонии увеличение спроса
MRC
на труд автоматически означает и рост
общеотраслевого спроса - дополнительных
S рабочих придется переманивать из других
отраслей, следовательно MRC будет выше S
(привлечение дополнительных работников
означало бы повышение заработной платы
выше средней).
Равновесие MRC= MRP будет
характеризоваться параметрами (Wм; Lм),
что ниже чем при совершенной
D=MRP
конкуренции.
Lм Lск
Монопсонист – фактически отрасль
L
Вывод: монопсонист максимизирует
прибыль путем найма меньшего количества
рабочих при более низкой заработной плате

30. Прямое воздействие государства и профсоюзов на зарплату

Установление [государством] минимальной заработной платы для монопсониста — то же самое,
что установление максимальной цены для монополиста: обе указанные политики заставляют
фирму вести себя так, как если бы перед ней был конкурентный рынок.
Профсоюзы представляют собой объединения (ассоциации) наемных работников, создаваемые
для зашиты их экономических интересов и улучшения условий труда.
W
S
S
Wп
Wск
D
Lп
Lск
Кривая предложения труда S
превращается в ломаную кривую (на
графике она выделена красным). В
соответствии со своей кривой спроса
предприятие ответит на рост ставки
заработной платы с Wск до Wп и
сокращением числа занятых
работников с Lск до Lп.
Вывод - противоречивость
результатов борьбы профсоюзов за
увеличение оплаты наемного труда,
поскольку само это увеличение
нередко сопряжено с уменьшением
численности работающих
L (следствием роста заработной платы
становится безработица).

31. Монополия

Признаки:
объединения продавцов (профсоюзы)
ПРЯМОЕ ВОЗДЕЙСТВИЕ ПРОФСОЮЗОВ НА
ЗАРПЛАТУ (достигается требованиями)
УВЕЛИЧЕНИЕ СПРОСА ФИРМ НА ТРУД
(достигается путем увеличения спроса на продукт (например,
политическое лобби))
СОКРАЩЕНИЕ ПРЕДЛОЖЕНИЯ ТРУДА (достигается путем
лицензирования профессий, снижения пенсионного возраста и т.д.)

32. Прямое воздействие профсоюзов на зарплату

W
S
Wп
Wск
Установление минимальной
заработной платы.
Затрагивает прежде всего
положение
неквалифицированных
работников
D
Lп
Lск
Реализуют
мощные
отраслевые
или
общенациональные
профсоюзы,
которые,
например, под угрозой массовой забастовки в
состоянии заставить предприятия пойти на
желательный для профсоюзов рост ставок
заработной платы
L

33. Увеличение спроса фирм на труд

W
Успех профсоюза зависит от степени
эластичности предложения труда
S
W2
W1
D2
D1
L1 L2
L

34. Сокращение предложения труда

Успех профсоюза зависит от степени
эластичности спроса на труд
W
S2
S1
W2
W1
D
L 2 L1
L

35. Модель сокращения предложения труда профсоюзом

Запрет на прием на работу нечленов
профсоюза
Ограничение числа своих членов
Обязательный уход на пенсию
Снижение пенсионного возраста
Сокращение рабочего дня и рабочей
недели
Ограничение иммиграции

36. Взаимная монополия

Признаки:
противоборство монопсонистов и монополистов на рынке труда
W
MRC
S
Wп
Wск
D

Lм Lп Lск
L
Монопсонист требует установление з/пл
на уровне Wм , профсоюз на уровне Wп
В результате противоборства цена будет
приближаться к равновесной, т.е. при
совершенной конкуренции Wск
Противоборство
монопсонии
предприятия и монополии профсоюза ведет
к
превращению
рынка
труда
в
квазиконкурентный, в связи с чем точка
равновесия
приближается
к
точке
равновесия, существующей в условиях
совершенной конкуренции.

37. Ограничения при максимизации прибыли фирмой в сфере трудовых отношений

Увольнение
• Увольнения вызывают сопротивление занятых. При наличии профсоюза это
может привести к разорительной для фирмы забастовке, в отсутствие такового
— к недовольству трудящихся, формированию у них враждебного отношения
к руководству фирмы. В результате мера, задуманная с целью
максимизировать прибыль, приводит к противоположному результату.
• MRC = MRP применимо при коротких сроках найма. Однако краткосрочность
подстёгивает своекорыстное, потребительское, а порой и предательское
отношение к фирме.
Долгосрочность
контрактов
• Уволенному профессионалу можно не найти достойной замены. В силу этого
система найма специалистов сложна и опирается на принцип оценки
Количественные
трудовых услуг в соответствии с их альтернативной стоимостью.
ограничения
ресурсов

38. 4. ЧЕЛОВЕЧЕСКИЙ КАПИТАЛ ФИРМЫ.

39. Понятие человеческого капитала

Человеческий капитал фирмы - совокупность занятых на
фирме людей с их знаниями и опытом, умением
координировать действия и желанием работать на благо
компании
Факторы, влияющие на размер человеческого капитала:
численность персонала;
квалификация, профессиональная подготовка и степень
слаженности работы;
степень лояльности занятых к интересам фирмы.
Особенности человеческого капитала
наемные работники не являются собственностью фирмы;
совокупность
работников
и
связывающих
их
взаимоотношений является вместилищем знаний фирмы.

40. Инвестиции в человеческий капитал

Специфический
тренинг
• работник, повысивший свой образовательный уровень, не
может его «продать» на свободном рынке (т.е. получить
вне фирмы заработную плату, соответствующую
приобретенной квалификации)
• мотивация: работник стремится к образованию в надежде
на будущее повышение заработной платы и (или)
карьерный рост; фирма оплачивает тренинг ради
повышения эффективности труда (производительности)
Общий тренинг
• образовательные программы, которые позволяют
работнику получить квалификацию, имеющую ценность не
только в рамках конкретной фирмы, но и за ее пределами
• проблема: работник может уйти и затраты не оправдают
себя (решение возможно посредством использования
контрактов)

41. 1. КАПИТАЛ КАК ФАКТОР ПРОИЗВОДСТВА.

42. Капитал как фактор производства

капитал как фактор производства
• совокупность производственных ресурсов, созданных людьми для того, чтобы с их помощью осуществлять
производство экономических благ ради получения прибыли (здания, сооружения, коммуникации, станки,
оборудование, инструменты, технологии и разработки, программные продукты, разнообразные материалы)
капитал предприятия
• стоимостная оценка всего принадлежащего ему имущества (активов)
Особенности капитала как фактора производства.
1. Капиталом называются ресурсы, созданные людьми («земля» объединяет
ресурсы, созданные природой). Количество и качество используемого
капитала в первую очередь отличают сегодняшнюю экономику
2. Капитал способен к росту, к расширенному воспроизводству (фактор
«земля» всегда существует в неизменных масштабах)
3. Капиталом являются только предметы, используемые для
производственной деятельности.
4. Целью производства, в котором используется капитал, является прибыль.
Что же такое «человеческий капитал» и какова связь с трудовым
потенциалом?

43. Первоначальное накопление капитала

Первоначальное
накопление
капитала
связано
с
сосредоточением достаточных по количеству и необходимых по
качеству капитальных ресурсов.
Откуда берутся первоначальные средства? Проблема относится
к периоду перехода от традиционной экономики к рыночной
Англия — период первоначального накопления капитала XV—
XVI в., Франция – XVII в., в дореволюционная Россия - с XVII
по XIX в., современная Россия – 90-е годы посредством
приватизации.
Механизмы:
перераспределительная составляющая (за счет резкого
перераспределения богатства в обществе)
сберегательная составляющая (связана с переориентацией
структуры использования личного дохода с потребления на
сбережение)

44. Капитал предприятия

1) стоимость машин, оборудования, сооружений и т.п., т.е. денежная оценка
величины фактора «капитал» как такового;
2) стоимость нематериальных активов (интеллектуальной собственности, торговых
знаков, марок и т.п.), которые в широком смысле часто также трактуются как
фактор «капитал»;
3) стоимость принадлежащих предприятию других факторов производства
(например, находящейся в его собственности земли);
4) величина имеющихся у него денежных средств и иных финансовых активов,
которые могут быть потрачены на приобретение любого из факторов
производства.
Элементы капитала предприятия:
оборотный капитал — используется однократно, полностью потребляется в
ходе каждого цикла производства, полностью возвращаются предпринимателю в
виде дохода от реализации готовой продукции (сырье, материалы, топливо, энергия,
полуфабрикаты)
основной капитал — функционирует и постепенно потребляется на протяжении
нескольких производственных циклов (здания, сооружения, машины, станки,
оборудование, транспортные средства и т.д.)

45. Амортизация

Методы амортизационных отчислений
метод прямолинейной амортизации
метод ускоренной амортизации
метод снижающегося остатка (замедленной амортизации)
A = (КП – КО)/Т
А — амортизационные отчисления (амортизация)
КП — первоначальная стоимость основного капитала, (ден.ед);
КО — остаточная стоимость основного капитала на момент его
предполагаемого выбытия из эксплуатации, ден. ед.;
T - срок службы (в годах)
Норма амортизации
Анорма = A/К * 100%

46. Формы капитала: реальный и денежный

47. Элементы рынка капитала

К рынкам капитала относят рынки
1.Предметов труда (сырья и материалов)
2.Аренды средств труда (помещений,
оборудования)
3.Активов (купли-продажи средств труда,
акций предприятий)
4.Ссудного (свободного денежного капитала)

48. 2. ДИСКОНТИРОВАНИЕ В ОЦЕНКЕ КАПИТАЛА.

49. Инвестиционный проект

Инвестирование - расходование денежных средств в данный момент в расчете
получить определенный доход в будущем.
Инвестиционный проект — обоснование экономической целесообразности,
объемов и сроков осуществления капитальных вложений, при этом необходима
проектносметная документация, а также описание практических действий по
реализации инвестиций.
Планирование проекта:
устанавливаются ключевые параметры
проекта (те главные цели, достигнув
которые, фирма сочтет проект
реализованным);
выделяются составные части проекта
(основные задачи, которые должны быть
решены для его реализации). Этот
процесс выделения отдельных
компонентов проекта часто называют
декомпозицией проекта;
определяется необходимый для
осуществления проекта объем ресурсов;
определяются последовательность
проведения работ и общая длительность
проекта;
устанавливается бюджет проекта.

50. Метод дисконтирования

Затраты и доходы, связанные с инвестициями, имеют разную временную
локализацию. Для принятия обоснованного инвестиционного решения следует
сопоставлять текущую стоимость (сегодняшние затраты) с будущей стоимостью
(потенциальные доходы) или, необходимо решить проблему измерения современной
стоимости будущих доходов.
Метод сравнения разновременных денежных потоков путем их приведения
(пересчета) к текущему временному периоду называется дисконтированием.
Текущая стоимость потока платежей (капитализированная или приведённая
величина) — это сумма платежей, дисконтированных на момент начала ренты по
ставке сложных процентов
PDV
FV
FV
FV
PDV = FV / (1 + i)n = TRn / (1 + i)n
где
PDV — текущая дисконтированная стоимость (present discount value);
FV (TRn) — будущая стоимость, доход;
i – ставка дисконтирования.
Коэффициент дисконтирования , дисконтирующий множитель FM2(i,n)
Kd = 1 /(1+i)n

51. Метод наращивания

Наращенная сумма потока платежей представляет собой сумму всех выплат с
начисленными на них сложными процентами к концу срока ренты
PV
PV
PV
FV
FV = PV * (1 + i)n
где
PV (TRn) — текущая стоимость, инвестируемая сумма
FV — будущая стоимость, наращенная всножитель FM1(i,n) =(1+i)n

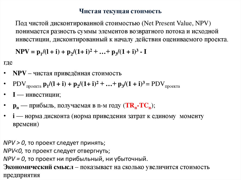
52. Чистая текущая стоимость

Под чистой дисконтированной стоимостью (Net Present Value, NPV)
понимается разность суммы элементов возвратного потока и исходной
инвестиции, дисконтированный к началу действия оцениваемого проекта.
NPV = p1/(l + i) + p2/(1+ i)2 + …+ p3/(1 + i)3 - I
где
NPV – чистая приведённая стоимость
PDVпроекта p1/(l + i) + p2/(1+ i)2 + …+ p3/(1 + i)3 = PDVпроекта
I — инвестиции;
pn — прибыль, получаемая в n-м году (TRn-TCn);
i — норма дисконта (норма приведения затрат к единому моменту
времени)
NPV > 0, то проект следует принять;
NPV<0, то проект следует отвергнуть;
NPV = 0, то проект ни прибыльный, ни убыточный.
Экономический смысл – показывает на сколько увеличится стоимость
предприятия

53. Применение метода дисконтирования при решении производственных инвестиционных задач

Замена вышедшего из строя оборудования
• просчитывают с точки зрения дисконтированной стоимости соотнося все компоненты
будущих доходов и расходов
Инвестиции в снижение издержек
• прямое суммирование такой «размазанной во времени» экономии даст заведомо неверный
результат: нельзя напрямую сравнивать сегодняшние траты с доходами, которых придется
ждать длительное время
Инвестиции в расширение производства
• Ключевой проблемой в инвестиционных проектах подобного рода является верная оценка
перспектив спроса на выпускаемый продукт и, следовательно, дохода от его реализации
(TRn), а также прогноз динамики ставки процента (i)
Инвестиции в выпуск нового товара
• тип проектов отличается особенно высокой степенью неопределенности. Ведь точно
неизвестны не только доход от реализации нового продукта (TRn) и будущая ставка
процента (i), но и в отличие от всех предыдущих случаев величина потребных инвестиций
(I)
Метод дисконтирования не спасает от ошибок. Но он позволяет понять, приемлем ли
инвестиционный проект, если сделанные прогнозы верны.

54. Применение метода дисконтирования при инвестировании в другие активы

Управление собственностью
• Любая собственность приносит определенный доход, но требует и
известных издержек, т.е. создает распределенный во времени поток
чистого дохода (TRn - TCn). Вместе с тем ее можно продать, а затем
безрисково вложить соответствующую сумму в банк или применить на
основном производстве. Следовательно, можно рассчитать, что
выгодней: продолжать владеть соответствующими видами имущества
(когда критерий NPV > 0 выполняется) или высвободить омертвленные в
них средства и распорядиться ими иначе (если критерий не
выполняется).
Управление финансовыми активами
• Цена большинства видов ценных бумаг в своей основе базируется на
дисконтированной оценке будущих доходов. Общий доход держателя
ценной бумаги (TRn) обычно складывается из двух компонентов:
выплачиваемых по ней регулярных платежей (процентов, дивидендов) и
ожидаемого роста курса (цены) ценной бумаги. Наиболее масштабное
применение метода наблюдается при оценке так называемой
капитализации, т.е. расчетной величины стоимости всех акций фирмы.

55. 3. ПРИВЛЕЧЕНИЕ КАПИТАЛА ФИРМОЙ.

56. Ставка ссудного процента как цена капитала

Процент в узком смысле представляет собой плату за
предоставленный кредит.
Процент в широком смысле представляет собой доход,
который получается в результате использования фактора
производства «капитал».
Ставка процента - отношение дохода на капитал к сумме
капитала в процентах
i н i p i p
где
iр — реальная ставка;
iн — номинальная ставка;
α — уровень инфляции.
Величина α + iрα называется инфляционной премией.

57.

Теории процента
Марксистский
подход (теория
прибавочной
стоимости)
Теории
происхождения
процента
Теория чистой
производительности
капитала
Психологический
подход (как часть
теории предельной
полезности)

58.

Марксистское понимание капитала и процента
Часть отдается
кредитору за
пользование
предоставленн
ым капиталом.
Прирост
капитала за счет
эксплуатации
человека
человеком.
Прибавочна
я стоимость
Часть
достается
предприним
ателю.

59.

Процент как плод чистой производительности капитала
Чистая производительность разница между суммой благ,
произведенных при помощи
капитала, и суммой благ, которой
пришлось пожертвовать для
создания капитала
Процент возникает в результате
обмена суммы текущих благ на
бОльшую сумму будущих благ
И. Фишер

60.

Процент как плата за воздержание от текущего потребления
(теория предельной полезности)
Процент возникает в результате психологического
предпочтение времени.
Ценность сегодняшних благ выше, чем ценность
аналогичных благ в будущем
Процент – компенсация за отказ от текущего
потребления.
Отношение суммы денег, которая будет возвращена, к
полученной сумме – ставка процента.
Основатель течения – Е. Бём-Ба́верк

61. Понятие средневзвешенной стоимости капитала

62. Источники инвестиций

Собственные
Привлеченные
Заемные
Чистая прибыль
Эмиссия акций
фирмы
Кредиты банков
Амортизационные
отчисления
Взносы в уставный
капитал
Эмиссия облигаций
Средства государства и
коммерческих структур,
предоставляемые
безвозмездно на целевое
инвестирование
Лизинг

63. Прибыль и амортизационные отчисления

Доля самофинансирования колеблется
около 50%
Достоинство самофинансирования отсутствие внешних издержек
Недостаток самофинансирования ограниченность имеющихся у фирмы
средств, что сдерживает темпы роста и
масштабы инвестиционной деятельности

64. Кредитование: факторы уровня ставки процента

Срок кредитования
• Различают краткосрочные и долгосрочные кредиты. Процентная ставка по краткосрочным кредитам
более высокая, чем по долгосрочным, что демонстрирует заинтересованность банка в поддержании
стабильных продолжительных связей.
Сумма предоставляемого кредита
• По крупным ссудам ставка обычно ниже, чем по мелким. Чем меньше абсолютный размер кредита,
тем большая доля постоянных административных издержек будет приходиться на каждую денежную
единицу небольшой ссуды. Поэтому по мелким ссудам банк взимает высокий процент.
Уровень кредитного риска, связанный с вероятностью невозврата суммы кредита и
процентов по нему
• Зависит: а) от деловой репутации заемщика, включая его кредитную историю и кредитный рейтинг;
б) от обеспечения кредита.
Тип кредита (коммерческий или банковский)
• Коммерческий, или товарный, кредит предоставляется одним небанковским предприятием другому в
виде продажи товаров с отсрочкой платежа (в основе вексель)
• Процентная ставка по банковскому кредиту, предоставляемому кредитно-финансовыми институтами
юридическим и физическим лицам, как правило, превышают ставку по коммерческому кредиту.
Банковский кредит превосходит границы коммерческого кредита по размерам, срокам, направлениям,
сферам применения.

65. Ценные бумаги в финансировании капитальных вложений

акции
представляет собой ценную бумагу,
свидетельствующую о внесении
определенной суммы в капитал
акционерного общества и дающую
право на долю имущества АО и на
получение дохода, называемого
дивидендом
Права: право голоса на собрании акционеров;
право продажи акций по своему усмотрению;
преимущественное право приобретения
дополнительных выпусков акций с целью
сохранения своей доли собственности в АО;
право на получение дивидендов, зависящих
от размера получаемой АО прибыли; право на
получение доли имущества при ликвидации
АО.
облигации
удостоверяет отношение займа между
ее владельцем и предприятиемэмитентом и подтверждает
обязательство возвратить ее владельцу
номинальную стоимость по истечении
указанного в ней срока
Права: право на получение твердого дохода,
величина которого остается неизменной в
течение всего срока жизни облигации; право
на получение номинальной суммы в период
погашения облигации; право на продажу на
вторичном рынке; преимущественное право
на активы акционерного общества при
ликвидации по сравнению с владельцами
любых акций.

66. 4. РАВНОВЕСИЕ НА РЫНКЕ ОСНОВНОГО КАПИТАЛА.

67. Равновесие на рынке капитала

RE – процентная ставка
Dk – предложение капитала
Sk- спрос на капитал
E – точка равновесия
Процент – плата фактора капитал это плата за отказ от текущего
потребления в пользу будущих
доходов
Иллюстрирует:
обратную зависимость между инвестиционным спросом фирмы (Dk) и ставкой
процента
прямую зависимость между инвестиционным предложением фирм (домашних
хозяйств) (Sk) и ставкой процента
Взаимодействие спроса и предложения на рынке инвестиционных средств определяет
равновесные значения объемов инвестиций и цен

68. Бюджетирование

Политика инвестирования подчиняется
общему принципу использования ресурсов правилу MRPK = MRCK).
Предельные издержки на капитал (MRCK)
- ставка процента (i) (предельная стоимость
капитала).
Предельный
денежный
доход
от
инвестирования (MRPK) —внутренняя норма
рентабельности (IRR) (инвестиционные
возможности).
Логика определения объема инвестиций
фирмой состоит в том, чтобы одобрять все
инвестиционные
проекты,
пока
их
внутренняя норма рентабельности не
сравняется со стоимостью привлечения
капитала.
Бюджетирование
капитала
(capital
budgeting)
двусторонний
процесс,
составляющие которого — инвестирование и
привлечение средств для инвестирования —
должны находиться в строгом соответствии.

69. 1. ЗЕМЛЯ КАК ФАКТОР ПРОИЗВОДСТВА

70. Трактовка фактора «земля»

Земля в узком понимании - собственно земельные угодья
Земля в широком понимании – все используемые в производственном процессе
естественные (природные) ресурсы (её поверхность, недра, ветер, вода (реки,
моря, океаны и т.д.)
• земля как место, на котором располагается предприятие
• земля как земная поверхность (почву), обладающая плодородием
• земля как земные недра, содержащие полезные ископаемые,
• природные материалы (воздух, вода)
• природные силы (сила ветра, течение воды, солнечная энергию и т.д.)

71. Природные ресурсы и их виды

Природные ресурсы – совокупность природных условий, которые могут быть
использованы в процессе производства экономических благ
НЕВОЗОБНОВЛЯЕМЫЕ
РЕАЛЬНЫЕ
(разведанные и используемые)
(после их полного исчерпания
восстановить невозможно - недра с
заключенными в них полезными
ископаемыми)
Природные ресурсы
ВОЗОБНОВЛЯЕМЫЕ
ПОТЕНЦИАЛЬНЫЕ
(прогнозируемые, точно не
установленные)
(по мере расходования
воспроизводятся под действием
природы и/или человека природные силы, вода, воздух,
почва)

72. Рынки природных ресурсов

РЫНКИ ПРИРОДНЫХ
РЕСУРСОВ
Рынки
возобновляемых
ресурсов
Рынки
невозобновляемых
ресурсов
(главную роль играют рентные
отношения)
(главную роль в механизме
функционирования играет ограниченность)

73. 2. РЫНОК НЕВОЗОБНОВЛЯЕМЫХ ПРИРОДНЫХ РЕСУРСОВ

74. Рынок невозобновляемых природных ресурсов и особенности поведения владельцев ресурсов

ОСОБЕННОСТИ РЫНКА НЕВОЗОБНОВЛЯЕМЫХ РЕСУРСОВ
Общие запасы таких ресурсов ограничены, поэтому собственники могут ограничивать их
поступление на рынок
Важность фактора времени (владелец решает выйти с запасами на рынок сегодня или
отложить продажу). Для собственника может быть выгодным как использование, так и
консервация ресурса
Отложить реализацию на
будущее означает, что в будущем
можно будет продать дороже
(поскольку общие запасы
ресурсов сократятся)
Варианты поведения владельцев
невозобновляемых природных
ресурсов
Немедленно реализовать
означает - получить средства для
роста текущего потребления с
населения страны и увеличения
средств для возможных
инвестиций

75. Немедленная продажа или консервация природных ресурсов?

Продажа ресурса через некоторое
число лет по более высокой цене
(консервация ресурса)
Немедленная продажа по текущей
цене с последующим
инвестированием полученной
суммы и получением в результате
этого дополнительных доходов
?
Дилемма равнозначна проблеме дисконтирования или сравнению двух
(инвестиционных) проектов
1 вариант - продать сейчас природный ресурс и, вложив деньги в банк, получать %
2 вариант - продать через некоторое время в будущем по более высокой цене
То есть, что лучше:
– продать сейчас и получать процент в банке
или
– вложить деньги не в банк, а в природный ресурс (как в банк, как в проект) и ждать
будущей отдачи?

76. Критерий консервации невозобновляемых природных ресурсов

Консервация будет лучше, если будущая отдача > чем доход от банка
Но будущий доход нужно дисконтировать (привести к настоящему времени)
PDV = TR / (1+i)t,
где TR - стоимость ресурса, по которой он может быть продан через ряд лет.
Консервация выгодна при положительном значении чистой дисконтированной
стоимости NPV = (PDV - I) > 0,
где I - текущая цена (стоимость ресурса), i - банковский процент
Если
Если
NPV < 0 - продать
NPV > 0 - консервировать
I – текущая стоимость ресурса
i – годовая ставка процента от вложения
вырученных за продажу ресурса денег в банк
TR – валовая выручка, то есть стоимость,
за которую ресурс будет продан через t
лет

77. Долгосрочное равновесие рынка невозобновляемых ресурсов

Темп роста цен на ресурс
ниже типичной для
экономики нормы прибыли
Выгодно продать ресурс
немедленно и вложить
деньги в банк
NPV консервации ресурсов
отрицательна для всех
собственников
Его текущая цена понизится
Изменится соотношение
спроса и предложения на
ресурс
Собственники «выбросят»
ресурсы на рынок
Выгодность консервации
ресурса начнет повышаться
и будет расти до тех пор,
пока не сравняется с
типичной для экономики
нормой прибыли
Рост ожидаемой цены в
будущем
Добыча ресурса сократит его
запасы

78. Механизм консервации ресурсов

Ожидание роста цен
на конкретный ресурс
Сокращение
владельцем
предложения ресурса
в целях расширения
будущих продаж
Увеличение текущей цены и сдерживание роста будущих
цен (т.к. запасы расходуются медленнее, чем ожидалось)

79. Факторы, сдерживающие консервацию ресурсов

отсутствие достоверной
информации о реальных
запасах
опасность появления
ресурсов-субститутов,
снижение цен на товарысубституты или появление
новых заменителей в
результате НТП
возможность уменьшения
спроса на ресурс в
результате изменения
технологий, неожиданные
колебания спроса и цен
на ресурсы
неразвитость, бедность
ряда стран,
подталкивающая их к
немедленной продаже
ресурсов

80. Динамика равновесной цены на невозобновляемый ресурс

Р
Pt = P0(1+ i)t
P1
Р0
0
t1
t
Равновесная рыночная цена невозобновляемых
природных
ресурсов
имеет
долговременную
тенденцию к возрастанию пропорционально годовой
норме прибыли на капитал.
Если темп роста цен на ресурс будет ниже типичной
для экономики нормы прибыли, то выгоднее продать
его немедленно и вложить деньги в банк.
Ожидая роста цен на конкретный ресурс, его
владелец сократит его предложение в целях
расширения будущих продаж. Это увеличит текущие
цены и одновременно сдержит рост будущих цен.
Особенностью рынка невозобновляемых ресурсов
является наличие встроенного механизма их
консервации.
Очевидны и контртенденции, стимулирующие
производителей к безотлагательной реализации
ресурсов – это обусловлено отсутствием достаточно
достоверной информации о реальных запасах тех или
иных невозобновляемых природных ресурсов.

81. 3. РЫНОК ВОЗОБНОВЛЯЕМЫХ ПРИРОДНЫХ РЕСУРСОВ

82. Рынок возобновляемых природных ресурсов: сущность земельной ренты

Важнейший из возобновляемых ресурсов – плодородие земли, служащая базой
сельскохозяйственного производства. В аграрной сфере часто происходит
расщепление прав собственности. Расщепление прав собственности приводит к
возникновению арендных отношений.
ФАКТОРНЫЙ
ДОХОД НА
ФАКТОР ЗЕМЛЯ
ЗЕМЕЛЬНАЯ РЕНТА
РАЗНОВИДНОСТЬ
ЭКОНОМИЧЕСКОЙ
РЕНТЫ

83. Дифференциальная рента и её виды

Естественное
(Местоположение)
Дифференциальная
рента I
Экономическое
(искусственное)
Дифференциальная
рента II
Плодородие
Экономическая прибыль, получаемая на всех участках, по качеству земли
превосходящих предельные, называется дифференциальной рентой (см. след.
слайд)
Дифференциальная рента I - это дополнительный доход, получаемый с земель,
лучших по плодородию или местоположению
Дифференциальная рента II - это дополнительный доход, получаемый благодаря
экономическому плодородию. Получают хозяйства, эффективно использующие
капиталовложения и ведущие интенсивное производство
Чистая (абсолютная) рента – плата со всех земель без исключения, в том числе с
худших (причина – неэластичность предложения)

84. Взаимосвязь рынка продукции и ренты с различных участков

Рынок продукции,
задающий уровень
цен
Земельный участок
№1 (лучший)
P
P
Земельный участок №2
(предельный,
маржинальный, худший)
P
ATC2
S
ATC1
MC2
MC1
MR=D
P0
Диф.
рента I
D
Q0
Q
Это прибыль на
всех участках, по
качеству
превосходящих
предельные
участки
Q1 хуже него поQ
Q2 обязательноQбудут
Все земли, которые
качеству, в долгосрочном плане
выведены из производства, поскольку на них цена продажи продукции не покроет
издержек, т.е. они окажутся экстрамаржинальными.

85. Факторы дифференциальной ренты / экономической прибыли

Энергетика
Бальнеологич
еские
Рыболовство
курорты
ДИФФЕРЕНЦИ
АЛЬНАЯ
РЕНТА
Добывающая
Туризм
промышленн
ость
Сельское
Хозяйство

86. Распределение земельной ренты

Качество участков
Допредельные
(инфрамаржинальные:
лучшие и средние)
Дифференциальная рента
I
II
Получает арендатор
Предельные (маржинальные)
Чистая рента
Получает землевладелец (за
минусом налогов)

87. Связь ренты и арендной платы

Арендная плата - вознаграждение за
пользование землей, выплачиваемое
арендатором землевладельцу, иными
словами, плата за уступку
землевладельцем арендатору части из
пучка прав собственности на землю.
Экономической основой арендной
платы является рента.
АРЕНДНАЯ ПЛАТА
РЕНТА
(ДИФРЕНТА +
НЕРЕНТНЫЕ ПЛАТЕЖИ
ЧИСТАЯ РЕНТА)
ПРОЦЕНТ НА РАНЕЕ
ВЛОЖЕННЫЙ В ЗЕМЛЮ
КАПИТАЛ
(СТРОЕНИЯ,
СООРУЖЕНИЯ)
АМОРТИЗАЦИЯ
ОСНОВНОГО КАПИТАЛА,
ПЕРЕДАННОГО В
ПОЛЬЗОВАНИЕ ВМЕСТЕ С
ЗЕМЛЕЙ

88. Равновесие на рынке аренды и рынке продажи земли

P
R
Sнеэластичное
RO
PO
Sнеэластичное
O
O
D
D
QЗемли
R – арендная плата
QЗемли
P – цена земли

89. Цена земли

Цена земли - это капитализированная арендная
плата, т.е. дисконтированная ценность
TRconst - величина годовой арендной платы
i - ставка процента

90. Доля России в мировых природных ресурсах (в %)

Вид ресурса
Территория (суша)
Доля РФ
Вид ресурса
Доля РФ
12,5 Железная руда
27
Территория
(морской шельф)
30 Олово
27
лесные ресурсы
22 Никель
36
Пресные воды
20 Медь
11
Минеральное сырье
(все виды)
16 Кобальт
20
Газ
32 Свинец
12
Нефть
12 цинк
16
Уголь
12 (28*) Золото
1 место

91. Ресурсное проклятие. Голландская болезнь.

92. Проклятие ресурсов (парадокс изобилия)

Явление в экономике,
связанное с тем, что страны,
обладающие значительными
природными ресурсами,
являются менее
экономически развитыми
чем страны с небольшими их
запасами

93. Причины:

Снижение конкурентоспособности других секторов экономики
Высокая изменчивость доходов от продажи ресурсов на
мировом рынке
Ошибки в госрегулировании
Развитие коррупции
Застой и стагнация в экономике в целом

94. Голландская болезнь:

94

95.

экономическое явление, при котором
большие доходы от экспорта
природных ресурсов оказывают
негативное воздействие на развитие
других секторов экономики, повышая
номинальный и реальный обменные
курсы национальной валюты, а также
заработную плату в добывающих
отраслях
95

96.

Эффект получил своё название от
Гронингенского газового месторождения,
открытого в 1959 г. на шельфе севера
Нидерландов.
Быстрый рост экспорта газа вследствие
освоения месторождения привел к
увеличению инфляции и безработицы,
падению экспорта продукции
обрабатывающей промышленности и
темпов роста доходов в 70-х гг.

97.

Именно из-за открытия данного
месторождения, его быстрого
освоения и его прибыльности,
газовый сектор в голландской
экономике стал очень
значителен.
Экономика страны стала очень
зависима от добычи газа.

98. В долгосрочной перспективе «голландская болезнь» приводит к перемещению ресурсов в сырьевой и сервисный секторы экономики

99.

Рост экспортных доходов за счет добывающего сектора
Приток иностранной валюты в страну
Укрепление национальной валюты
Снижение конкурентоспособности и выпуска продукции
обрабатывающей отрасли
РОСТ БЕЗРАБОТИЦЫ
РОСТ ИМПОРТА
СНИЖЕНИЕ ЧИСТОГО ЭКСПОРТА
СНИЖЕНИЕ ВВП
English     Русский Правила