ДИАМАГНЕТИЗМ – свойство вещества слабо намагничиваться противоположно внешнему магнитному полю
ДИЭЛЕКТРИЧЕСКИЕ МАТЕРИАЛЫ
КЛАССИФИКАЦИЯ ДИЭЛЕКТРИКОВ
ПОЛЯРИЗАЦИЯ ДИЭЛЕКТРИКОВ
ПО СПОСОБНОСТИ К ПОЛЯРИЗАЦИИ ДИЭЛЕКТРИКИ ПОДРАЗДЕЛЯЮТСЯ:
2 ВИДА ПОЛЯРИЗАЦИИ:
ЗАВИСИМОСТЬ  ОТ ТЕМПЕРАТУРЫ ДЛЯ НЕПОЛЯРНЫХ ДИЭЛЕКТРИКОВ :
В ПОСТОЯННОМ ПОЛЕ:
ВИДЫ ДИЭЛЕКТРИЧЕСКИХ ПОТЕРЬ
ПРОБОЙ ГАЗОВ
ПРОБОЙ ЖИДКИХ ДИЭЛЕКТРИКОВ
КОНСТРУКЦИОННЫЕ МАТЕРИАЛЫ НЕМЕТАЛЛИЧЕСКИЕ МАТЕРИАЛЫ
ПОЛИМЕРЫ
БУМАГА И КАРТОН
КЕРАМИКА
ЭЛЕКТРОТЕХНИЧЕСКИЙ ФАРФОР
ЭЛЕКТРОТЕХНИЧЕСКОЕ СТЕКЛО
СИТАЛЛЫ
СЛЮДЯНЫЕ МАТЕРИАЛЫ
КОНСТРУКЦИОННЫЕ СТАЛИ
ОСНОВНЫЕ СТРУКТУРЫ СИСТЕМЫ FE-C
1.58M
Категория: ФизикаФизика

Электротехническое и конструкционное материаловедение. Лекции

1.

ЭЛЕКТРОТЕХНИЧЕСКОЕ И КОНСТРУКЦИОННОЕ
МАТЕРИАЛОВЕДЕНИЕ
Лекции

2.

Материал - это объект обладающий определенным составом,
структурой и свойствами, предназначенный для выполнения
определенных функций.
Материаловедение - наука, занимающаяся изучением состава,
структуры, свойств материалов, поведением материалов при
различных воздействиях: тепловых, электрических, магнитных и
т.д., а также при сочетании этих воздействий.
Электротехническое материаловедение - это раздел
материаловедения, который занимается материалами для
электротехники и энергетики, т.е. материалами, обладающими
специфическими свойствами, необходимыми для
конструирования, производства и эксплуатации
электротехнического оборудования.
2

3.

материалы, которые используются в энергетике
проводниковые материалы
магнитные материалы
диэлектрические материалы
СТРУКТУРЫ МАТЕРИАЛОВ
Кристалл. Ближний и дальний порядок в расположении атомов,
анизотропия свойств, наличие точки плавления.
Аморфное. Наличие ближнего и отсутствие дальнего порядков,
изотропия свойств, отсутствие точки плавления.
Полимер. Одномерный дальний порядок, длительно
развивающиеся деформации, отсутствие точки плавления.
3

4.

ОСНОВНЫЕ ВИДЫ ХИМИЧЕСКИХ СВЯЗЕЙ В МАТЕРИАЛАХ
Металлическая связь обусловлена большой концентрацией свободных электронов,
образующих «электронный газ», в котором на определенных расстояниях друг от
друга (в узлах кристаллической решетки) удерживаются положительные ионы
Одноатомные металлы: Ag, Cu, Pb
Сплавы: ZnCu (латунь); CuSn, CuAl (бронзы)
При металлической связи большое число и «обобществленность» свободных электронов
обусловливают высокую электропроводность и теплопроводность металлов, отражение ими
электромагнитного поля (блеск и непрозрачность), пластичность.
Энергия металлической связи составляет 0,1…0,4 МДж/моль.
4

5.

Ковалентная связь обусловлена «обобществлением»
электронов двумя или несколькими атомами
Водород Н2
Алмаз С
При ковалентной связи наблюдается большая механическая прочность,
высокая твердость, малая проводимость.
Энергия ковалентной связи составляет 1 МДж/моль.
5

6.

Ионная связь обусловлена передачей валентных электронов одного атома другому
и образованием вследствие этого положительного и отрицательного ионов,
взаимоудерживаемых электростатическими «кулоновскими» силами.
Поваренная соль NaCl
Фтористый литий LiF
Материалы с ионной связью хорошо растворяются в воде, поглощают инфракрасные лучи,
имеют малую электропроводность при низких температурах и заметную – при высоких.
Энергия ионной связи составляет 1 МДж/моль.
6

7.

МЕЖМОЛЕКУЛЯРНАЯ СВЯЗЬ В МАТЕРИАЛАХ
Межмолекулярная связь (Ван-дер-Ваальса) определяется
взаимодействием поляризованных молекул или мгновенных полярных
диполей.
Твердый аргон Ar
Метан СН4
Полимеры
Материалы с межмолекулярной связью имеют малую механическую
прочность, низкую или неопределенную температуру плавления, сильную
сжимаемость.
Энергия связи Ван-дер-Ваальса составляет 0,001 МДж/моль.
Виды химической связи и особенности строения вещества определяют
его диэлектрическую проницаемость.
7

8.

СТРУКТУРЫ КОМПОЗИЦИОННЫХ МАТЕРИАЛОВ
Структура является матричной, если по одному из компонентов можно попасть в
любую точку этого компонента, не пересекая границ раздела компонент.
Такая компонента называется дисперсионной фазой, или матрицей композиции.
Компонента, частички которой окружены дисперсионной компонентой называется
дисперсной фазой, или наполнителем.
Например, частички сажи в полиэтилене. Полиэтилен является матрицей, частички сажи наполнителем. Молоко. Вода является дисперсионной средой, микрокапельки жира в ней дисперсной фазой.
Структура является взаимопроникающей, если не выполняется условие
матричности и геометрические характеристики обоих компонентов (форма частиц)
одинаковы .
Например, материал, приготовленный методами порошковой металлургии, когда смешивают
два, или несколько разных порошков и полученную смесь прессуют.
8

9.

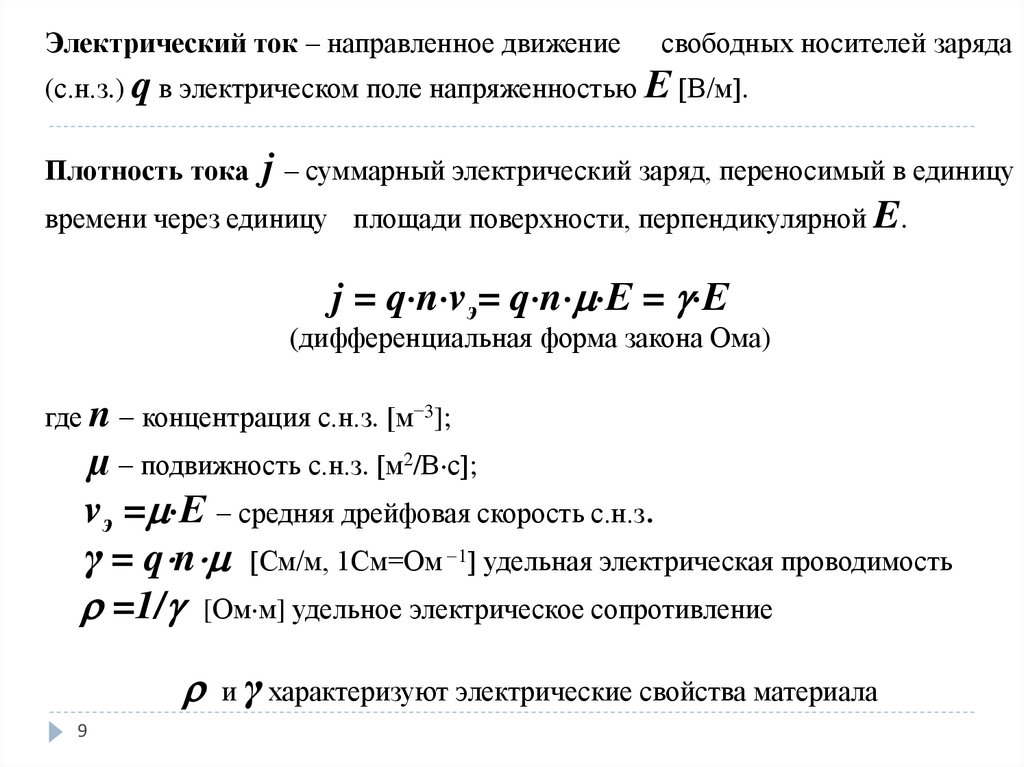
Электрический ток – направленное движение
свободных носителей заряда
(с.н.з.) q в электрическом поле напряженностью Е В/м .
Плотность тока j – суммарный электрический заряд, переносимый в единицу
времени через единицу площади поверхности, перпендикулярной E.
j = q n vэ= q n Е = Е
(дифференциальная форма закона Ома)
где n концентрация с.н.з. [м−3];
µ подвижность с.н.з. м2/В с ;
vэ = Е средняя дрейфовая скорость с.н.з.
γ = q n См/м, 1См=Ом 1 удельная электрическая проводимость
=1/ [Ом м] удельное электрическое сопротивление
и γ характеризуют электрические свойства материала
9

10.

КЛАССИФИКАЦИЯ МАТЕРИАЛОВ СОГЛАСНО
ЗОННОЙ ТЕОРИИ
проводники
полупроводники
ЗЗ
ВЗ
W
Металлы
металлическая связь
~ 10-6 10-8 Ом·м
ЗЗ
W
ВЗ
ВЗ
W=0
10
ЗП
ЗП
ЗП
диэлектрики
W до 3эВ
W выше 3эВ
Неметаллы
ионная, ковалентная или смешанная связь
~ 10-4 109 Ом·м
~ 10 5 10 17 Ом·м

11.

ПРОВОДНИКОВЫЕ МАТЕРИАЛЫ - вещества, основным
свойством которых является сильная электропроводность
По механизму образования
свободных носителей заряда
(с.н.з.)
I рода
Металлы и сплавы,
электронная
электропроводность
с.н.з. – электроны
11
II рода
Водные растворы кислот,
солей, щелочей электролиты
с.н.з. –ионы

12.

СТРОЕНИЕ МЕТАЛЛОВ
Металлическая связь –взаимодействие между положительно
заряженными ионами в узлах кристаллической решетки и
коллективизированными электронами (электронным газом)
- длина свободного пробега с.н.з., определяет подвижность µ с.н.з.
- это расстояние, которое проходит электрон под действием
внешнего электрического поля между двумя соударениями с ионами
кристаллической решетки.
µ - подвижность [м2/В·с], показывает среднюю скорость, которую
приобретает с.н.з. в единицу времени в электрическом поле Е=1В/м
12

13.

К важнейшим параметрам,
характеризующим свойства проводниковых материалов,
относятся:
- удельная проводимость
γ или обратная ей величина удельное
сопротивление ρ
- температурный коэффициент удельного сопротивления ТКА
-коэффициент теплопроводности γт
-контактная разность потенциалов и термоэлектродвижущая сила
(термо – ЭДС)
- работа выхода электронов из металла
- предел прочности при растяжении σр и относительное удлинение
перед разрывом Δl/l
13

14.

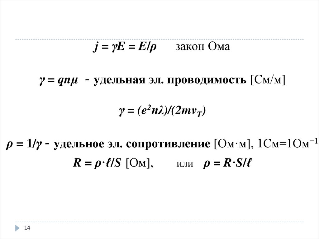
j = γE = E/ρ
закон Ома
γ = qnµ - удельная эл. проводимость [См/м]
γ = (e2nλ)/(2mvT)
ρ = 1/γ - удельное эл. сопротивление [Ом·м], 1См=1Ом−1
R = ρ·ℓ/S [Ом],
14
или
ρ = R·S/ℓ

15.

КРИОПРОВОДИМОСТЬ
Явление сильного снижения при Т < –1730 С.
Обусловлено уменьшением рассеивания электронов за счет тепловых
колебаний решетки.
Криопроводники - Cu, Al, Be
Требования к криопроводникам:
-минимальное содержание примесей;
- правильная (без дефектов) кристаллическая решетка
15

16.

СВЕРХПРОВОДИМОСТЬ
Явление изчезновения , т.е. появления бесконечной
электропроводности при температурах близких к абсолютному нулю.
УСЛОВИЯ ВОЗНИКНОВЕНИЯ СВЕРХПРОВОДИМОСТИ
1. Сверхнизкие температуры Тi<Tкр
2. Слабые магнитные поля Нi<Hкр
Критические температуры TKР перехода в сверхпроводящее состояние
Al = 1,19 °K
Cd = 0,56 °K
Sn = 3,722 °K
Zn = 0,875 °K
Nb3Ge = 23,2 °K
В ОБЪЕМЕ СВЕРХПРОВОДНИКА НЕТ МАГНИТНОГО ПОЛЯ
16

17.

ПРИРОДА СВЕРХПРОВОДИМОСТИ
ЗП
Согласно теориям Л.Купера, Д.Бардина,
Дж.Шриффера
ВЗ
Куперовские пары образуются из электронов,
расположенных ниже поверхности Ферми
W=0
Эти пары в состоянии сверхпроводимости обладают большой энергией
связи, перемещение электронов происходит без взаимодействия с
атомами кристаллической решеткой.
17

18.

СВЕРХПРОВОДНИКИ
I рода (мягкие)
Резкий переход в
сверхпроводящее состояние при
одном фиксированном значении
Нкр.
Полное вытеснение магнитного
поля из объема сверхпроводника
I I рода (твёрдые)
Характеризуются при переходе в
сверхпроводящее состояние двумя
значениями Нкр1 и Нкр2.
Между Нкр1 и Нкр2 наблюдается
смешанное состояние проводимости и
сверхпроводимости, а также частичное
вытеснение магнитного поля из объема
сверхпроводника
В настоящее время известно 27 простых и более 1000 сложных сверхпроводников.
Широко используется керамика на основе висмута.
18

19.

КЛАССИФИКАЦИЯ ПРОВОДНИКОВ ПО ОБЛАСТИ ПРИМЕНЕНИЯ
1. МЕТАЛЛЫ И СПЛАВЫ С ВЫСОКОЙ УДЕЛЬНОЙ
ЭЛЕКТРОПРОВОДНОСТЬЮ
Cu
ρ=0.01724 мкОм·м
Бронзы Cu+легирующая примесь
( до 10% Sn, Si, P, Be, Cr, Mg, Ca и др.)
Латуни сплав Cu с Zn
Al
ρ=0.026 мкОм·м
легче Cu в 3,5 раза
19
Ag
Fe (сталь)
Au
ρ=0.016 мкОм·м
ρ=0.098 мкОм·м
ρ=0.024 мкОм·м
Pt
ρ=0.105 мкОм·м
Pd
ρ=0.110 мкОм·м

20.

2. МЕТАЛЛЫ И СПЛАВЫ С ВЫСОКИМ УДЕЛЬНЫМ
СОПРОТИВЛЕНИЕМ
Манганин: Cu-85% ; Mn-12% ; Ni-3%
ρ= 0,42 ÷ 0,48 мкОм·м; ТКρ= (6÷50).10-6 град-1
Константан: Cu-60% ; Ni-40%
ρ = 0,48 ÷ 0,52 Mк.Ом.м; ТКρ = (5÷25).10-6 град-1
Нихромы: (60-80)% Ni + (15-20)% Cr + Fe (до 10%)
ρ = 1,0÷1,5 мк.Омм
Фехрали (20÷40)% Fe + (60÷70)% Cr + (5÷10)% Al
ρ = 1,1÷1,5 Mк.Ом·м
20
Хромали (5÷10)% Al, ост. Cr
ρ = 1,1÷1,5 Mк.Ом·м

21.

3. МЕТАЛЛЫ И СПЛАВЫ СПЕЦИАЛЬНОГО НАЗНАЧЕНИЯ
Материалы для термопар
Тензометрические сплавы
Контактные материалы:
- Скользящие контакты
- разрывные контакты
Припои:
- мягкие
- низкотемпературные
- твёрдые
21

22.

ПОЛУПРОВОДНИКОВЫЕ МАТЕРИАЛЫ
вещества, основным свойством которых является сильная
зависимость электропроводности от внешних факторов
По типу электропроводности
Собственные
с.н.з. – электроны и дырки
12 простых веществ
В, С, Si, P, S, Ge, As,
Sn (серое олово),
Sb, Te, Y, Se.
22
Примесные
Донорные
с.н.з. –электроны
Акцепторные
с.н.з. –дырки

23.

полупроводники
ЗП
ЗЗ
W
V ~ 10-4 109 Ом·м
ВЗ
W < 3эВ
Энергия активации ( W) – минимальная энергия, необходимая для
перевода электрона в зону проводимости
23

24.

ЭЛЕКТРОПРОВОДНОСТЬ СОБСТВЕННЫХ
ПОЛУПРОВОДНИКОВ
ЗП
ЗЗ
W
ВЗ
W < 3эВ
24

25.

ЭЛЕКТРОПРОВОДНОСТЬ АКЦЕПТОРНЫХ
ПОЛУПРОВОДНИКОВ
ЗП
ЗЗ
W

ВЗ
W до 3эВ
WА много меньше W
∆WА~ 0,01 эB
25

26.

ЭЛЕКТРОПРОВОДНОСТЬ ДОНОРНЫХ
ПОЛУПРОВОДНИКОВ
WД много меньше W
∆Wд~ 0,01 эB
26

27.

ВЛИЯНИЕ ТЕМПЕРАТУРЫ НА ЭЛЕКТРОПРОВОДНОСТЬ γ
ПОЛУПРОВОДНИКОВ
ln γ
3
4
2 1
Рост Т
1/T
27

28.

a
p
n
p
б
n


E
(а) Диффузионное поле Ед возникает из-за
диффузии с.н.з. Образуется запирающий
слой толщиной d 10 5 см.
(б) Направление Е совпадает с Ед и
переход «заперт».
(в) Е направлено против Ед, запирающий
слой насыщается с.н.з., и переход
«открыт».
в
p
n

E
28

29.

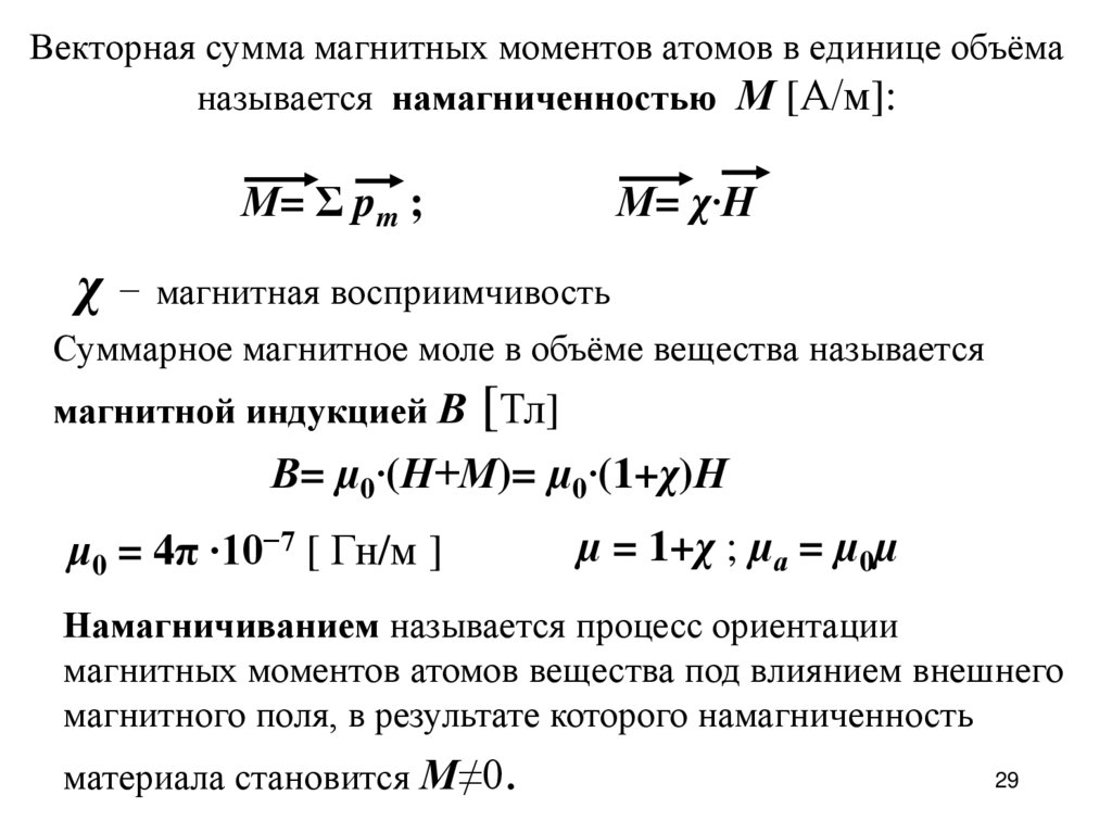
Векторная сумма магнитных моментов атомов в единице объёма
называется намагниченностью М [А/м]:
М= Σ pm ;
М= χ·Н
χ − магнитная восприимчивость
Суммарное магнитное моле в объёме вещества называется
магнитной индукцией В [Тл]
В= µ0·(Н+М)= µ0·(1+χ)Н
μ0 = 4π ∙10−7 [ Гн/м ]
µ = 1+χ ; µа = µ0µ
Намагничиванием называется процесс ориентации
магнитных моментов атомов вещества под влиянием внешнего
магнитного поля, в результате которого намагниченность
материала становится М≠0.
29

30.

МАГНИТНЫЕ МАТЕРИАЛЫ
Различают следующие механизмы намагничивания:
1. Ферромагнетизм
2. Парамагнетизм
2. Диамагнетизм
4. Антиферромагнетизм
30

31.

ФЕРРОМАГНЕТИЗМ – свойство вещества сильно
намагничиваться согласованно
с внешнем магнитным полем
Магнитная восприимчивость
Магнитная проницаемость
χ 103 107
µ от 103 до 107
Ферромагентики
Fe, Co, Ni
Сd, Tb, Dy, Ho, Er, Tm
31

32.

ПАРАМАГНЕТИЗМ – свойство вещества слабо
намагничиваться согласованно
с внешнем магнитным полем
Магнитная восприимчивость
Магнитная проницаемость
χ 10−2 10−6
µ 1,0001..
Парамагентики
Al, O, Pt, Mg, Pd, Cr, Ca, Mo
32

33. ДИАМАГНЕТИЗМ – свойство вещества слабо намагничиваться противоположно внешнему магнитному полю

Магнитная восприимчивость
Магнитная проницаемость
χ -10−5 -10−7
µ 0,9999
Диамагентики
Cu, Ag, Au, Be, Zn, Ga, B, Pb, Sb
33

34.

АНТИФЕРРОМАГНЕТИКИ – материалы, в которых в результате
обменного взаимодействия соседних атомов происходит
антипараллельная ориентация равных по величине магнитных моментов
Магнитная восприимчивость
Магнитная проницаемость
χ 10−2 10−5
µ 1,0001..
Антиферромагентики
Ce, Nd, Pr, Sm, Eu, Mn, Cr
34

35.

Магнитомягкими магнитными материалами являются:
1. Электротехническое железо и стали (низкоуглеродистые и кремнистые).
2. Кристаллические сплавы на основе Fe-Ni - в т.ч. бинарные (пермаллои)
и легированные Мо (суперпермаллои), Mn (муметалл), Сr, Ti, Nb, Сu, Аl
(изопермы); на основе Fe-Co с добавками V (пермендюры); на основе Fe-Ni-Co
с добавками Mn и Сr (перминвары); на основе Fe-Al (алферы, алфенолы) и FeSi-Al (альсиферы, сендасты и др.).
3. Аморфные сплавы на основе Fe (типа 80% Fe, 20% В), Fe-Ni (типа 40%
Fe, 40% Ni, 20% SiB), Co-Fe (типа 70% Co, 5% Fe, 10% Si, 15% B), Co-Zr, CoZr-Mo.
4. Ферриты-шпинели, ферриты-гранаты, ортоферриты (со структурой
перовскита).
5. Композиты ферромагнитного металлического порошка (карбонильное
железо, пермаллой. алсифер) с диэлектрическим связующим на основе смол
(напр., шеллака), полистирола, жидкого стекла, талька и т.п.
(магнитодиэлектрики).
35

36. ДИЭЛЕКТРИЧЕСКИЕ МАТЕРИАЛЫ

основные свойства:
- очень слабая электропроводность
- способность к электрической поляризации
(существование электрического поля в объёме материала).
W более 3 эВ
V ~ 10 5 10 17 Ом·м
Пассивные
(электроизоляционные)
- применяются для создания
электрической изоляции
Активные
- изменяют свои параметры под
действием внешних факторов
36

37. КЛАССИФИКАЦИЯ ДИЭЛЕКТРИКОВ

По агрегатному состоянию:
- твердые (кристаллические, аморфные),
- жидкие, газообразные,
- твердеющие материалы: лаки, компаунды.
По химической природе:
Органические – молекулы содержат атомы углерода.
Неорганические – молекулы не содержат атомов углерода (кроме
таких соединений, как оксиды углерода, сероуглерод, угольная
кислота и ее соли).
Элементоорганические – молекулы содержат атомы элементов не
характерных для органических веществ: Si, Mg, Al и др.
37

38.

К физико-химическим характеристикам диэлектриков
относятся:
- кислотное число
- вязкость
- водопоглощаемость
К тепловым характеристикам диэлектриков относятся: - температура плавления
- температура размягчения
- температура каплепадения
- температура вспышки паров
- теплостойкость пластмасс
-термоэластичность (теплостойкость) лаков,
- нагревостойкость
- морозостойкость
38

39.

ПОЛЯРНОСТЬ ДИЭЛЕКТРИКОВ
O−
p = q·ℓ
+q
p

−q
C+
O−
p=0
O−
p≠0
H+
H+
104°
39

40.

Основные характеристики, описывающие поведение
диэлектриков в электрических полях
Свойство
Поляризация
Электропроводность
Диэлектрические
потери
Электрическая
прочность
Характеристика
Обозначение
Относительная
диэлектрическая
проницаемость
Удельное электрическое
сопротивление
Тангенс угла
диэлектрических потерь
Пробивная
напряженность
ε
γ (ρ), Ом·м
tgδ
EП, МВ/м
40

41.

ЭЛЕКТРОПРОВОДНОСТЬ ТВЁРДЫХ ДИЭЛЕКТРИКОВ
с.н.з. – ионы
Примесные ионы активируются легче, чем собственные
r
W
γ = qnµ
41

42. ПОЛЯРИЗАЦИЯ ДИЭЛЕКТРИКОВ

Поляризацией называется процесс смещения упруго
связанных зарядов или ориентация диполей под действием
электрического поля.
В результате поляризации в объеме диэлектрика возникает
суммарный электрический момент P, отличный от нуля.
Поляризованностью (вектором поляризации) P называется
индуцированный электрический момент единицы объёма
диэлектрика:
P = dp/dV
42

43.

ПОЛЯРИЗОВАННОСТЬ P
∑p=P=0
∑p=P≠0
Е=0

+
p
+
-
-
+
-
+
- ЕВН=0
+
+
p
-
-
ЕВН 0
Е 0
+
+
-
+
43

44.

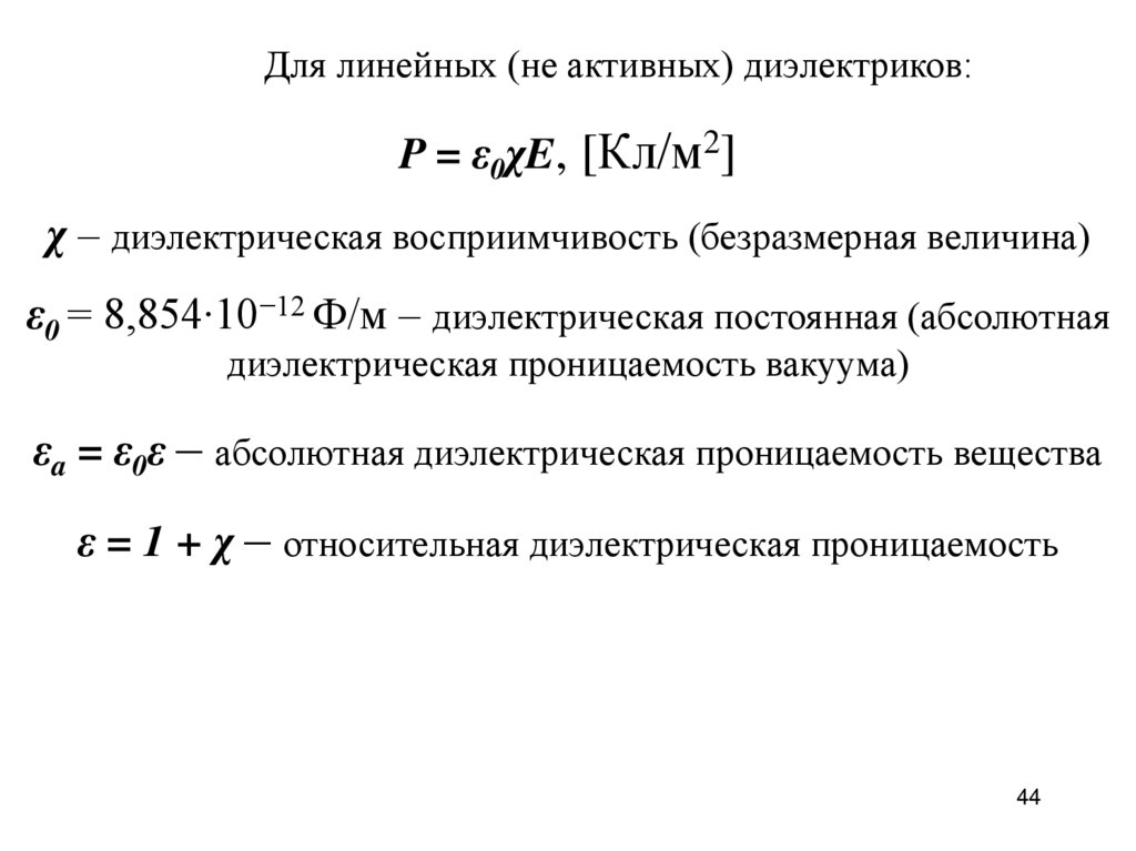
Для линейных (не активных) диэлектриков:
P = ε0χE, [Кл/м2]
χ – диэлектрическая восприимчивость (безразмерная величина)
ε0 = 8,854∙10−12 Ф/м – диэлектрическая постоянная (абсолютная
диэлектрическая проницаемость вакуума)
εa = ε0ε – абсолютная диэлектрическая проницаемость вещества
ε = 1 + χ – относительная диэлектрическая проницаемость
44

45.

ε=Q/Q0=(Q0+Qd)/Q0=1+Qd/Q0 всегда >1
Для конденсатора к обкладкам которого приложено
напряжение U
ε показывает во сколько раз ёмкость С
+
конденсатора, между обкладками
которого диэлектрик, больше ёмкости С0
конденсатора, между обкладками
которого вакуум.
Е 0

Q=CU
ε=C/C0
+
p
-
-
ЕВН 0
+
+
-
-
+
45

46. ПО СПОСОБНОСТИ К ПОЛЯРИЗАЦИИ ДИЭЛЕКТРИКИ ПОДРАЗДЕЛЯЮТСЯ:

1. ПОЛЯРНЫЕ
O−
p≠0
K+ p≠0 I−
H+
H+
104°
2. НЕПОЛЯРНЫЕ

H+
H+
H+
C-
C-
C-
H+
H+
H+
p=0

46

47. 2 ВИДА ПОЛЯРИЗАЦИИ:

1. БЫСТРЫЕ (упругие):
Малое время установления τ.
Не приводят к потерям энергии при промышленных частотах.
- электронная
- ионная упругая
- дипольная упругая
2. МЕДЛЕННЫЕ (неупругие, релаксационные):
Большое время установления τ.
Приводят к потерям энергии и нагреву диэлектрика.
- ионно-релаксационная
- дипольно-релаксационная
- миграционная (междуслойная)
- спонтанная
47

48.

ПО ВИДАМ ПОЛЯРИЗАЦИОННЫХ ПРОЦЕССОВ ДИЭЛЕКТРИКИ
РАЗДЕЛЯЮТ НА:
1. Нейтральные и слабополярные,
в основном электронная поляризация
твёрдые – парафин, сера, ПЭ
жидкие – бензол, трансформаторное масло
газы – азот, водород
2. Полярные,
электронная и дипольно-релаксационная поляризация
органические жидкие, полужидкие и твёрдые
вещества – компаунды, смолы, целлюлоза
48

49.

3. Ионные кристаллы с плотной упаковкой,
электронная и ионная (упругая) поляризация
кварц, слюда, каменная соль,
корунд, рутил, первоскит
4. Неорганические стёкла и керамика,
электронная и ионно-релаксационная поляризация
фарфор, микалекс
5. Неоднородные диэлектрики,
в зависимости от состава – любые виды поляризации
6. Активные диэлектрики,
сегнетоэлектрики, пьезоэлектрики, пироэлектрики и т.д.
49

50. ЗАВИСИМОСТЬ  ОТ ТЕМПЕРАТУРЫ ДЛЯ НЕПОЛЯРНЫХ ДИЭЛЕКТРИКОВ :

ЗАВИСИМОСТЬ ОТ ТЕМПЕРАТУРЫ ДЛЯ
НЕПОЛЯРНЫХ ДИЭЛЕКТРИКОВ :
ионная поляризация
электронная поляризация
ε
f
1
Т
ТКε<0
так как с ростом Т
поляризуемость не изменяется, но
увеличивается объем
f2>
f1
f
2
Т
ТКε>0
так как с ростом Т возрастает
поляризуемость ионов
50

51.

ЗАВИСИМОСТЬ
ОТ ТЕМПЕРАТУРЫ
ДЛЯ ПОЛЯРНЫХ ДИЭЛЕКТРИКОВ
(дипольно-релаксационная поляризация)
ε
ω1<ω2
ω1
ω2
Т
При увеличении частоты, max ε смещается в область более
51
высоких Т

52.

ЗАВИСИМОСТЬ ε ОТ ЧАСТОТЫ ПРИЛОЖЕННОГО
ПЕРЕМЕННОГО ЭЛЕКТРИЧЕСКОГО ПОЛЯ
ε
ε
область
дисперсии ε
f
Неполярный
диэлектрик
f
Полярный
диэлектрик
52

53.

Диэлектрическими потерями называется энергия,
рассеиваемая в диэлектрике при воздействии на него
электрического поля Е и вызывающая нагрев диэлектрика.
Диэлектрические потери наблюдаются как при переменном,
так и при постоянном напряжении.
Энергия поля затрачивается на:
1. выделение тепла Джоуля;
2. медленные виды поляризации.
53

54. В ПОСТОЯННОМ ПОЛЕ:

потери Р в диэлектрике обусловлены выделением тепла
Джоуля при прохождении сквозного тока:
Р = U2/R ,
R – сопротивление диэлектрика,
U – приложенная разность потенциалов.
В ПЕРЕМЕННОМ ПОЛЕ:
U = U0 sinωt
U0 – амплитуда,
ω = 2 f – круговая частота переменного напряжения
54

55. ВИДЫ ДИЭЛЕКТРИЧЕСКИХ ПОТЕРЬ

1. Потери на сквозную электропроводимость.
2. Потери на медленные виды поляризации.
3. Потери на неоднородность структуры
диэлектрика.
4. Ионизационные потери.
5. Резонансные потери.
55

56.

ДИЭЛЕКТРИЧЕСКИЕ ПОТЕРИ НА СКВОЗНУЮ
ЭЛЕКТРОПРОВОДИМОСТЬ
наблюдаются во всех диэлектриках
Pскв E
tg скв
скв
1,8 10
tg скв
0
f
10
2
T1
При >1010Ом·м и f >10 кГц,
T2>T1
tg скв < 10 4.
10 4
f
Потери существенны лишь при
50<f<1000 Гц, при повышенных
Т (> 100° С) и при снижении
(увлажнение).
56

57.

С ростом Т потери экспоненциально возрастают из-за
роста проводимости γ:
РТ = Р0 exp( T)
РТ – потери при Т;
Р0 – потери при
Т= 0оС (или 20 оС);
– постоянная, определяемая
свойствами диэлектрика.
tg скв
10 4
T
57

58.

ПРОБОЙ ДИЭЛЕКТРИКОВ
Образование в диэлектрике электропроводящего канала под
действием электрического поля называют пробоем.
Пробой может быть:
- полным
- неполным
- частичным
- поверхностным
Пробивным напряжением Uпр называется минимальное
приложенное к образцу диэлектрика напряжение,
приводящее к его пробою.
58

59.

Отношение Uпр к номинальному напряжению, называют
коэффициентом запаса электрической прочности.
При длительном воздействии электрического поля высокой
напряженности происходит электрическое старение изоляции, в
результате чего UПР снижается.
Кривую зависимости UПР от времени приложения напряжения
называют кривой жизни электрической изоляции.
Uпр зависит от времени приложения напряжения.
При медленном увеличении напряжения, Uпр называют
статическим пробивным напряжением.
При воздействии импульсов – импульсным пробивным
напряжением.
Отношение импульсного пробивного напряжения диэлектрика к
статическому называют коэффициентом импульса, который >
59
1.

60.

ЭЛЕКТРИЧЕСКАЯ ПРОЧНОСТЬ –
напряженность однородного электрического поля,
приводящая к пробою:
EПР = UПР / h
где Епр - электрическая прочность диэлектрика, кВ/м;
Uпр - пробивное напряжение, кВ;
h - толщина диэлектрика в месте пробоя, м.
Электрическая прочность - величина, позволяющая оценить
способность
диэлектрика
противостоять
разрушению
его
электрическим напряжением.
60

61. ПРОБОЙ ГАЗОВ

В поле E, заряженные частицы между двумя соударениями
приобретают энергию W=qlE.
Если W Wи, то возможен пробой,
где Wи энергия ионизации молекулы газа.
Начальная напряженность поля ЕНАЧ – значение
напряженности, при которой в данном газе
(при данных Р и Т) начинается ударная ионизация.
Пробой газа зависит также от степени однородности
электрического поля.
61

62. ПРОБОЙ ЖИДКИХ ДИЭЛЕКТРИКОВ

Механизм пробоя и электрическая прочность жидких
диэлектриков зависят от чистоты.
При кратковременном воздействии, пробой тщательно
очищенных жидкостей связан с:
ударной ионизацией и холодной эмиссией с катода.
ЕПР ~ 100 МВ/м, на 2 порядка выше, чем у газов.
В загрязненных и технически чистых жидкостях пробой
связан с движением и перераспределением частиц примесей.
62

63.

ПРОБОЙ ТВЕРДЫХ ДИЭЛЕКТРИКОВ
Механизмы пробоя:
- электрический
- электротепловой
- электрохимический
- ионизационный
ЭЛЕКТРИЧЕСКИЙ ПРОБОЙ
Обусловлен ударной ионизацией или разрывом связей
между частицами диэлектрика под действием
электрического поля.
Наблюдается в однородных диэлектриках с малым tgδ.
Время пробоя < 10 7 10 8с.
ЕПР = 100 1000МВ/м
63

64.

ТЕПЛОВОЙ ПРОБОЙ
Возникает, когда количество тепла, выделенного в диэлектрике
за счет диэлектрических потерь, превышает количество
рассеиваемого тепла.
Нарушение теплового равновесия ведет к разогреву материала,
расплавлению, растрескиванию, обугливанию и к разрушению
диэлектрика.
Условие теплового равновесия :
Pп=Pp.
Мощность, выделяемая в диэлектрике:
Pп = U2 ω C tg δ.
Тепло, отводимое от образца:
Pp = k S (T – T0),
k – коэффициент теплоотдачи.
64

65.

k S (Tкр T0 )
U пр
2 f C tg
tg δ соответствует критической температуре Ткр, при
которой выполняется Pп=Pp.
В отличие от электрического пробоя, напряжение теплового
пробоя зависит от частоты как f – (1/2).
Т.о., Uпр снижается на высоких частотах.
65

66. КОНСТРУКЦИОННЫЕ МАТЕРИАЛЫ НЕМЕТАЛЛИЧЕСКИЕ МАТЕРИАЛЫ

1. Полимеры
2. Бумага
3. Керамика. Фарфор
4. Стекло
5. Ситаллы
6. Слюдяные материалы

67. ПОЛИМЕРЫ

По технологическим признакам полимерные материалы делятся на 2
класса:
- термопласты
- реактопласты .
Термопласты - размягчаются при нагревании, при этом гранулы исходного
полимера помещают в камеру термопласт-автомата, нагревают до
температуры размягчения, прессуют и охлаждают. Так делают мелкие
диэлектрические детали. Наиболее распространенным диэлектриком этого
класса является полиэтилен H-(CH2)nH. Полиэтилен широко используют в
качестве силовой электрической изоляции в кабелях
Реактопласты - при нагревании не размягчаются, после достижения
некоторой температуры начинают разрушаться. Изделия из них обычно
делают прессованием нагретых порошков, либо полимеризацией
непосредственно в изделии.
67

68.

Достаточно дешевы и технологичны реактопласты на основе
фенолформальдегидных полимеров (бакелит) и аминоформальдегидных
полимеров. Их электрофизические характеристики невысоки.
Эпоксидные полимеры обладают хорошей механической прочностью,
удовлетворительными электрофизическими характеристиками. Они
являются полярными диэлектриками. Высокая полярность приводит к
слабой водостойкости. Главное преимущество эпоксидных компаундов простота технологии приготовления.
Диэлектрический материал с высокой механической прочностью:
- капролон, с большим диапазоном рабочих температур (-100 С до
+250 С);
- - полиимиды и композиты на их основе.

69.

БОЛЬШОЕ ПРИМЕНЕНИЕ В ЭЛЕКТРОТЕХНИКЕ ПОЛУЧИЛИ
ПЛЕНОЧНЫЕ ЭЛЕКТРОИЗОЛЯЦИОННЫЕ МАТЕРИАЛЫ,
ИЗГОТАВЛИВАЕМЫЕ ИЗ ПОЛИМЕРОВ
Полиэтилентерефталатные (лавсановые) пленки выпускают толщиной 25100 мкм и шириной 50-650 мм.
Полихлорвиниловые пленки изготавливают из винипласта и из
пластифицированного полихлорвинила. Большей механической прочностью, но
меньшей гибкостью обладают пленки из винипласта. Пленки из винипласта имеют
толщину 100 мкм и более, а пленки из пластифицированного полихлорвинила - 20200 мкм.
Триацетатцеллюлозные
(триацетатные)
пленки
изготавливают
непластифицированными (жесткими), окрашенными в голубой цвет, слабо
пластифицированными (бесцветными) и пластифицированными (окрашенными в
синий цвет). Последние обладают значительной гибкостью. Триацетатные пленки
выпускают толщиной 25, 40 и 70 мкм и шириной 500 мм.
Пленкоэлектрокартон - гибкий электроизоляционный материал, состоящий из
изоляционного картона, оклеенного с одной стороны лавсановой пленкой.
Пленкоэлектрокартон на лавсановой пленке имеет толщину 0,27 и 0,32 мм. Его
выпускают в рулонах шириной 500 мм.
Пленкоасбестокартон - гибкий электроизоляционный материал, состоящий из
лавсановой пленки толщиной 50 мкм, оклеенной с двух сторон асбестовой бумагой
толщиной 0,12 мм. Пленкоасбестокартон выпускают в листах 400 х 400 мм
69 (не
менее) толщиной 0,3 мм.

70. БУМАГА И КАРТОН

Самые тонкие и прочные бумаги используются для изготовления
конденсаторов.
Плотность конденсаторных бумаг достигает 1.6 т/м3, т.е. более, чем в 1.5
раза превышает плотность воды. При этом электрическая прочность бумаги
толщиной 10 мкм, пропитанной трансформаторным маслом, составляет до
10 МВ/см.
Электротехнический картон используется в качестве диэлектрических
дистанцирующих прокладок, шайб, распорок и т.п.
Картон, как правило, используется после пропитки трансформаторным
маслом. Электрическая прочность пропитанного картона достигает 40-50
кВ/мм. Маслобарьерная изоляция обычно имеет прочность Е=300-400
кВ/см. Недостатком картона является гигроскопичность
70

71. КЕРАМИКА

Области применения керамики
Cозданы типы керамики, которые можно использовать в самых разных
областях промышленности. Так, керамическую основу спрессовывают и
спекают с металлической пудрой. В результате получается жаростостойкий
материал, называемый керметом. Керметы используют для изготовления
головных обтекателей и теплоизоляционных покрытий космических челноков,
деталей ракетных и реактивных двигателей.
Керамические детали автомобильных двигателей намного легче, прочнее и
долговечней чем металлические.
Некоторые виды керамики, содержащие оксид
сверхпроводниками при сверхнизких температурах.
меди,
являются
Различными видами керамики являются терракота, майолика, фаянс, каменная
масса, фарфор.
71

72. ЭЛЕКТРОТЕХНИЧЕСКИЙ ФАРФОР

К числу наиболее ценных его свойств относится высокая стойкость к
атмосферным воздействиям, положительным и отрицательным
температурам, к воздействию химических реагентов, высокие
механическая и электрическая прочность, дешевизна исходных
компонентов.
Это определило широкое применение фарфора для производства
изоляторов.
Недостатками фарфора являются хрупкость, высокая плотность,
низкая теплопроводность, высокие диэлектрические потери.
Основные параметры фарфора:
- диэлектрическая проницаемость при 50 Гц 5,0-7,0 ;
- Епр при 50 Гц 25-30 МВ/м;
- удельное объемное сопротивление при 200С 109-1011 Ом м;
- tg при 50 Гц :25-30 ·10-3;
- удельная теплоемкость при 20-1000 С 800-900Дж/(кг · К).
72

73. ЭЛЕКТРОТЕХНИЧЕСКОЕ СТЕКЛО

В качестве материала для изоляторов имеет некоторые преимущества
перед фарфором. В частности у него более стабильная сырьевая база,
проще технология, допускающая большую автоматизацию, возможность
визуального контроля неисправных изоляторов.
По химическому составу стекло является набором окислов кремния, бора,
алюминия, натрия, кальция и т.п. По термодинамическому состоянию оно
представляет собой сильно загустевшую жидкость вследствие
переохлаждения.
Основные параметры стекла:
- диэлектрическая проницаемость 4,8-8,2;
- удельное объемное сопротивление 1012-1016 Ом м;
- tg при 10 3-106 Гц :
(5-250) 10-4;
- удельная теплоемкость 0,3-1,0 кДж/(кг с).
К недостаткам стекла, точнее способа его производства, относится
большая энергоемкость получения материала, т.к. стекло длительно варят
при высоких температурах.
73

74. СИТАЛЛЫ

Стеклокристаллические
материалы,
полученные
объёмной
кристаллизацией стекол и состоящие из одной или несколько
кристаллических фаз, равномерно распределённых в стекловидной фазе.
Ситаллы обладают малой плотностью (они легче алюминия), высокой
механической
прочностью,
особенно
на
сжатие,
твердостью,
жаропрочностью, термической стойкостью, химической устойчивостью и
другими ценными свойствами.
Подбором состава стекла, содержащего в большинстве случаев добавки,
ускоряющие объёмную кристаллизацию (катализаторы, нуклеаторы), можно
запроектировать соответствующие кристаллические и стекловидную фазы.
Кристаллы запроектированных фаз возникают и растут равномерно по всему
объёму в результате термической обработки. Технология производства
изделий из ситаллов незначительно отличается от производства изделий из
стекла. В некоторых случаях изделия можно формовать методами
керамической технологии. Иногда для зарождения кристаллов в состав
стекла вводят фоточувствительные добавки. Для производства отдельных
видов ситаллов используют шлаки.
Перспективные строительные и конструкционные материалы (обтекатели
ракет и сверхзвуковых управляемых снарядов, химически стойкая
74
аппаратура, мостостроительные конструкции и др.

75. СЛЮДЯНЫЕ МАТЕРИАЛЫ

Главное достоинство слюды - высокая термостойкость наряду с
достаточно высокими электроизоляционными характеристиками.
В электротехнике используют два вида слюд:
- мусковит КАl2(АlSi3О10)(ОН)2
- флогопит КMg3(АlSi3О10(ОН)2.
Высокие электроизоляционные характеристики слюды обязаны ее
необычному строению, а именно - слоистости. Из других свойств
слюды отметим невысокий tg , менее чем 10-2; высокое удельное
сопротивление, более 1012 Ом м; достаточно высокую электрическую
прочность, более 100 кВ/мм; термостойкость, температура плавления
более 1200 С.
Слюда используется в качестве электрической изоляции, как в виде
щипаных тонких пластинок, в.т.ч. склеенных между собой (миканиты),
так и в виде слюдяных бумаг, в.т.ч. пропитанных различными
связующими (слюдиниты или слюдопласты).
75

76.

Миканиты обладают лучшими механическими характеристиками и
влагостойкостью, но они более дороги и менее технологичны.
Применение - пазовая и витковая изоляция электрических машин.
Слюдиниты - листовые материалы, изготовленные из слюдяной
бумаги на основе мусковита. Иногда их комбинируют с подложкой
из стеклоткани (стеклослюдинит), или полимерной пленки
(пленкослюдинит). Бумаги, пропитанные лаком, или другим
связующим,
обладают
лучшими
механическими
и
электрофизическими характеристиками, чем непропитанные бумаги,
но их термостойкость обычно ниже, т.к. она определяется
свойствами пропитывающего связующего.
Слюдопласты - листовые материалы, изготовленные из слюдяной
бумаги на основе флогопита и пропитанные связующими.
Применение слюдинитов и слюдопластов - изоляция электрических
машин, нагревостойкая изоляция электрических приборов.
76

77. КОНСТРУКЦИОННЫЕ СТАЛИ

Стали являются многокомпонентными системами на основе железа. В
зависимости от добавок их свойства сильно меняются. Первой и
основной добавкой к железу является углерод.
Температура плавления железа 1539 С, плотность 7.68 Т/м3.
Две основные модификации - - железо и - железо.
Первая имеет объемно-центрированную решетку и существует в
интервале температур до 910 С и после 1392 С. До температуры 768 С
эта модификация ферромагнитна.
В промежуточном диапазоне существует -железо, у которого решетка
гранецентрированная. Эта структура парамагнитна.
Температура плавления углерода 3500 С, плотность 2.5 Т/м3. Углерод
растворим в железе в твердом и жидком состоянии, также может
образовывать химическое соединение цементит, при больших
концентрациях может существовать в виде графита.
77

78. ОСНОВНЫЕ СТРУКТУРЫ СИСТЕМЫ FE-C

- твердый раствор углерода в - железе с растворимостью
всего 0.02 %, атом углерода помещается в центре грани
решетки. Эта структура называется феррит.
- твердый раствор углерода в - железе с растворимостью
2.14 %, атом углерода помещается в центре куба. Эта
структура называется аустенит. Отличается высокой
пластичностью.
- цементит - соединение Fe3C. Здесь 6.67% углерода. До
температуры 210 С цементит ферромагнитен. Отличается
высокой твердостью.
Сплавы с содержанием углерода до 2.14 % называются
сталью, выше 2.14 % - чугуном.
78

79.

ВЛИЯНИЕ ДОБАВОК НА СТАЛЬ
1. Содержание углерода. Чем больше углерода, тем более хрупкая, менее
вязкая, менее пластичная, поначалу более прочная, затем менее прочная.
Растет удельное сопротивление, коэрцитивная сила, падает плотность,
теплопроводность, магнитная проницаемость.
2. Содержание кремния и марганца. Их добавляют при выплавке для
удаления окислов железа. Оставаясь в стали кремний повышает предел
текучести, что затрудняет например штамповку. Марганец повышает
прочность.
3. Содержание серы. Сера является естественной вредной примесью в
металле. Она образует FeS, которые нарушают контактирование зерен между
собой. При этом ухудшаются коррозионная стойкость, трещиностойкость,
свариваемость.
4. Фосфор также является вредной примесью. Он частично растворяется в
стали, частично собирается на границах зерен. Поэтому уменьшаются
пластичность, вязкость, трещиностойкость.
5. Содержание азота, кислорода и водорода. Образование оксидов и
нитридов происходит, в основном на границах зерен. Поэтому они
способствуют хрупкому разрушению. Особенно опасен водород, что
79
приводит к водородной хрупкости стали.

80.

КЛАССИФИКАЦИЯ КОНСТРУКЦИОННЫХ СТАЛЕЙ
1 Углеродистые стали
Стали обыкновенного качества: Ст.0, Ст.1, Ст.2, Ст.3, Ст.4, Ст.5, Ст.6.
В качественных сталях Ст.08, Ст.10, Ст.15, Ст.20 ,......, Ст.85 цифры
означают содержание углерода в сотых долях процента. В них более
строгие ограничения на содержание фосфора, серы и других
неметаллических включений. Содержание углерода принципиально
меняет свойства сталей. Низкоуглеродистые обладают низкой
прочностью, низкой упругостью, зато высокой пластичностью и
большим удлинением до разрыва, хорошей свариваемостью. Применяют
для штамповки, сварки ответственных узлов и т.п.
Углеродистые инструментальные стали У10А.
80

81.

3 Легированные стали
отличаются добавкой легирующих элементов: А-азот, Г-марганец, Нникель, С-кремний, Т-титан, Х-хром, Ю-алюминий. Цифры в начале
названия означают содержание углерода в сотых долях процента,
цифры после букв означают содержание легирующего элемента в
процентах. Например в популярной марке нержавеющей стали
12Х18Н10Т содержится 0.12% углерода, 18% хрома, 10% никеля и 1 %
титана. В зависимости от добавок можно резко усилить те или иные
свойства стали.
4 Специальные стали
с магнитными свойствами основаны на установлении структуры
феррита, либо мартенсита. Чистые ферритные низкоуглеродистые,
легированные кремнием стали являются прекрасными магнитномягкими материалами для трансформаторов. Мартенситные сплавы с
большим содержанием углерода (1%), легированные кобальтом и
хромом образуют семейство магнитотвердых материалов для магнитов.
81

82.

ЦВЕТНЫЕ МЕТАЛЛЫ И СПЛАВЫ
Сплавы меди подразделяют на 2 группы
1. Латуни – сплавы с цинком Zn
2. Бронзы – сплавы со всеми элементами, кроме цинка.
Латуни маркируются буквой Л (латунь) и цифрой, показывающей содержание меди в
процентах. Маркировка Л68 – означает сплав с содержанием меди 68%, цинка 32%.
Бронзы маркируются буквами Бр за которыми следуют буквы и цифра смысл
которых такой же, как и в латунях. Названия бронзам дают по основным элементам
входящим в состав. Маркировка БрОФ6,5-0,4 означает сплав бронза, оловяннофосфорная, с содержанием олова 6,5%, фосфора 0,4%.
Алюминиевые сплавы
Легирование алюминия позволяет значительно повысить механические свойства.
Так сплав АМг6, содержащий 6% примеси магния, имеет твердость и прочность 5-7
раз выше, чем у чистого алюминия. По механическим свойствам этот сплав близок
к углеродистой стали, но легче его почти в 3 раза.
82
English     Русский Правила