Л Е К Ц И Я №9 Прочность, устойчивость грунтовых массивов и давление грунтов на ограждение
П л а н 9.1 Основные виды нарушения устойчивости откосов 9.2 Методы расчета устойчивости откосов 9.3 Угол естественного откоса
1.14M
Категория: СтроительствоСтроительство

Прочность, устойчивость грунтовых массивов и давление грунтов на ограждение. Лекция №9

1. Л Е К Ц И Я №9 Прочность, устойчивость грунтовых массивов и давление грунтов на ограждение

2. П л а н 9.1 Основные виды нарушения устойчивости откосов 9.2 Методы расчета устойчивости откосов 9.3 Угол естественного откоса

План
9.1 Основные виды нарушения устойчивости
откосов
9.2 Методы расчета устойчивости откосов
9.3 Угол естественного откоса
9.4 Давление грунта на ограждение
(подпорные стены)

3.

9.1 Основные виды нарушения устойчивости
откосов
Откос- искусственно созданная поверхность,
ограничивающая природный грунтовый массив,
выемку или насыпь
Откосы подвержены деформированию в виде
обрушений, оползней, осыпаний и оплываний

4.

Характерные виды деформаций откосов
а - обрушение;
б - сползание
в - оползень,
г – оползень
с выпором;
д - оплывание
1- плоскость обрушения;
2- плоскость скольжения;
3 -трещина растяжения;
4 – выпор грунта;
5 – слабый прослоек;
6, 7 -установившийся и первоначальный уровни воды;
8 – поверхность оплывания;
9 – кривые депрессии

5.

Основные причины потери устойчивости откосов:
- устройство недопустимо крутого откоса;
- устранение естественной опоры массива грунта;
- увеличение внешней нагрузки на откос;
- снижение сцепления и трения грунта при его
увлажнении;
- неправильное назначение расчетных характеристик прочности грунта;
- влияние взвешивающего действия воды на грунты
основания;
- динамические воздействия.

6.

Типы разрушения откосов
- разрушение передней части откоса (а),
- разрушение нижней части откоса (б),
- разрушение внутреннего участка откоса (в)

7.

Схема откоса грунта
1- откос, 2-линия скольжения, 3- линия, соответствующая
углу внутреннего трения, 4 – возможное очертание откоса
при обрушении, 5 – призма обрушения массива грунта

8.

1- поверхность скольжения; 2 – тело оползня;
3 – стенка срыва; 4 – положение склона до оползневого
смещения; 5 – коренные породы склона

9.

9.2 Устойчивость откоса идеально сыпучего грунта
N=F Cos ; Т=F Sin ;
Т’=f N=f Cos = F Cos tg
где f – коэффициент трения частицы грунта по грунту,
равный тангенсу угла внутреннего трения.
Уравнение проекции всех сил на
наклонную грань откоса в условиях
предельного равновесия:
F Sin - F Cos tg =0
tg =tg = .

10.

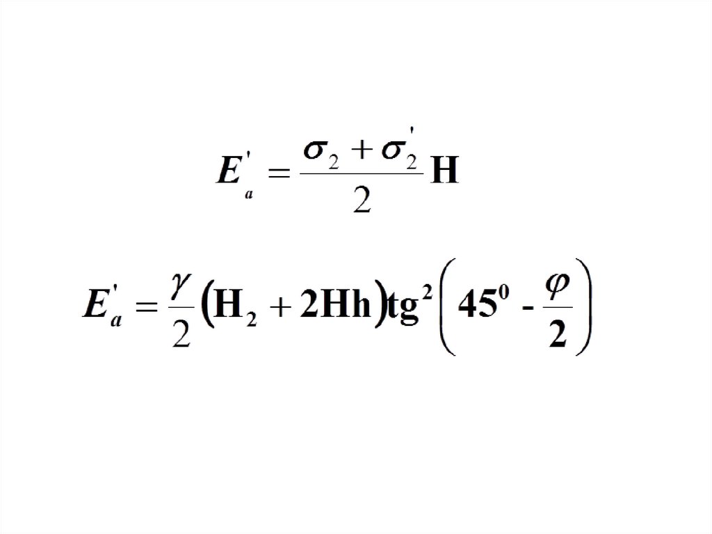
Устойчивость откоса идеально связного грунта
Уравнение равновесия всех сил, действующих на
оползневую призму АВД
2
где – удельный вес грунта.
ctg H К
F
2
Силы, сопротивляющиеся
скольжению

ВД
Sin

11.

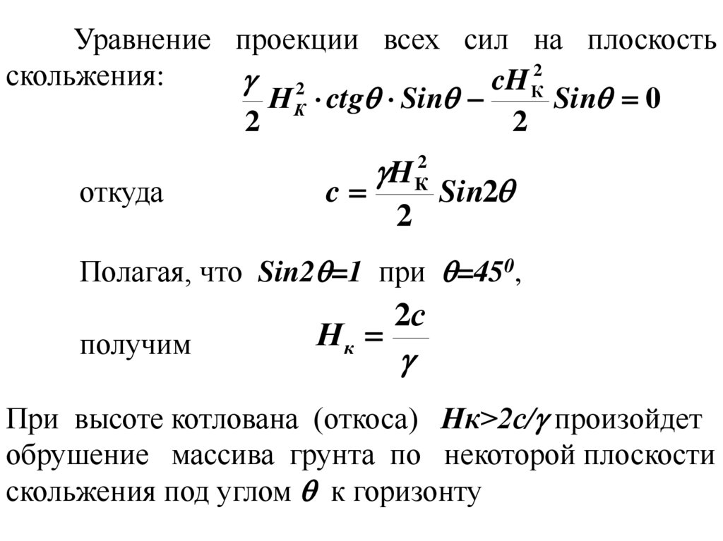
Уравнение проекции всех сил на плоскость
скольжения:
2
cH К2
Н К ctg Sin
Sin 0
2
2
откуда
c
H К2
2
Sin2
Полагая, что Sin2 =1 при =450,
получим
Нк

При высоте котлована (откоса) Нк>2с/ произойдет
обрушение массива грунта по некоторой плоскости
скольжения под углом к горизонту

12.

9.3 Угол естественного откоса
Угол естественного откоса - это наибольший угол,
который может быть образован откосом свободно
насыпанного грунта в состоянии равновесия с
горизонтальной плоскостью.
Угол естественного откоса зависит от:
- гранулометрического состава,
- формы частиц.

13.

Прибор УВТ
1 - шкала; 2 - резервуар;
3 - мерительный столик;
4 - обойма; 5 - опора;
6 - образец песка
Определение угла естественного откоса вращением емкости (а) и
медленным снятием пластинки(б)

14.

Прибор ВИА
1 - ящик; 2 - образец песка; 3 - емкость с водой; 4 - транспортир;
5 - ось вращения; 6 - пьезометр; 7 – штатив

15.

9.4 Методы борьбы с оползнями
- организация стока поверхностных вод в зоне оползней и
прилегающих к ней территорий;
- дренирование подземных вод путем сооружения
различных дренажных систем;
- уменьшение внешних нагрузок;
- уполаживания откосов и пригрузка их с помощью
контрбанкетов;
- ограждение откосов и защита их от подмыва и размыва проточными водами рек или волнами морей,
водохранилищ;
- зеленые насаждения по верху откоса и оползневом
откосе;
- искусственное закрепление масс оползневого тела;
- искусственные сооружения для удержания грунтовых

16.

Схема вариантов, сдерживающих перемещение нижней
части оползня
а, б - контрфорс из грунта; в - контрфорс с забивкой удерживающих оползень
свай; г - контрфорс в виде железобетонных ящиков, заполненных песком или
щебнем; 1 - упорная призма; 2 - тело оползня; 3 - поверхность скольжения;
4 - первоначальная поверхность склона; 5 - дренаж; 6 - лоток водоотвода;
7- сваи; 8 - железобетонный ящик

17.

Схема понижения уровня грунтовой воды на оползневом
участке склона закрытой дреной
1- уровень грунтовых вод до
строительства дренажа;
2 - дрена;
3- кривая депрессии;
4 - обратная засыпка траншеи с
уплотнением
Схема перехвата грунтовых вод (осушение откоса)
а - штольня с вертикальными дренами; б - штольня с забивными фильтрами;
1 - тело оползня; 2 - водоносные пласты; 3 - коренная порода; 4 - штольня;
5 - дренажный колодец; 6 - забивной фильтр; 7 - уровень грунтовых вод;
8 - кривая

18.

Схемы свайных рядов, используемых для
удержания оползня
а - свайное поле; б - подпорная стена на сваях; 1- коренная порода; 2 - плоскость
скольжения; 3 - сваи; 4 - поверхность естественного рельефа; 5 - фильтрационная
засыпка; 6 - подпорная стена; 7 - водовыпуск

19.

9.5. Давление грунта на ограждение
(подпорные стены)
Подпорные стены - сооружения, предназначенные
для ограждения грунта или сыпучих тел от
обрушения.
Используются для ограждения:
- откосов, насыпей и выемок, при невозможности
выполнения откосов с требуемыми уклонами;
- террас, расположенных по генплану в различных
уровнях;
- отдельных приподнятых или заглубленных по
требованиям технологии участков, внутри и вне
сооружений.

20.

Массивные подпорные стены
а- с двумя вертикальными гранями; б - с вертикальной лицевой и
наклонной тыльной гранью; в – с наклонной лицевой и
вертикальной тыльной гранью; г – с двумя наклонными в сторону
засыпки гранями; д – со ступенчатой тыльной гранью;
е – массивные из сборных элементов

21.

Тонкостенные подпорные стены
а – консольные, б – с анкерными тягами,
в – контрфорсные
Сборные подпорные стены
а – с анкерной плитой, б – с наклонной подошвой

22.

Схема гибких подпорных стен
а-консольные, б – с анкерами

23.

Схема подпорных стен парусного типа
а – с опорами из пневматических свай;
б – с опорами из свай-оболочек;
1 – парус-гибкое полотнище; 2 – свая; 3 – анкерная плита

24.

Факторы влияющие на давление грунта на
ограждающую поверхность :
- способ и последовательность засыпки грунта;
естественного и искусственного трамбования;
- физико-механические свойства грунта,
- случайные или систематические сотрясения
грунта;
- осадки и перемещения стенки под действием
собственного веса, давления грунта;
- тип сопряженных сооружений.

25.

Допущения Кулона:
- поверхность скольжения плоская;
- призма обрушения соответствует максимальному давлению грунта на подпорную стенку, т.е. из
всех возможных плоскостей скольжения следует
выбрать для расчета ту, при которой давление
грунта на стенку будет наибольшим.

26.

Давление покоя (естественное, натуральное),
действующее в том случае, когда стенка (ограждение) неподвижна или относительные перемещения
грунта и конструкции малы.

27.

Активным давлением или напором грунта называется давление, возникающее при некотором перемещении стены в сторону от грунта.
0
2 z tg 45
2
2

28.

Пассивным давлением или отпором грунта
называется сопротивление, оказываемое грунтом при
перемещении стены в его сторону под влиянием
какого-либо внешнего усилия.
0
2 z tg 45
2
2

29.

Любая горизонтальная площадка в грунте за
массивной гладкой вертикальной стенкой с горизонтальной поверхностью засыпки испытывает
только сжимающее напряжение (нормальное главное
напряжение 1), равное весу столба грунта от
поверхности до рассматриваемой площади, т.е.
1= z 1.
(1)
Боковое давление 2 на подпорную стенку найдем
из условия, что при отклонении стенки грунт за
стенкой будет находиться в предельном равновесии.
2
2
0
tg 45
1
2
(2)

30.

Максимальное активное давление грунта на
вертикальную гладкую стенку
(3)
(4)
Схема действия сил и эпюра бокового давления
сыпучего грунта для гладкой подпорной стенки

31.

max 2 H
Еа
2
или
H
0
Еа
tg 45 -
2
2
2
2
Распределение давлений по задней грани стенки
при действии равномерно распределенной
нагрузки и собственного веса грунта
English     Русский Правила