1.15M
Категория: ИнформатикаИнформатика

Разработка и сравнение параллельных версий симметричных алгоритмов блочного шифрования для графических ускорителей

1.

Разработка и сравнение
параллельных версий
симметричных алгоритмов
блочного шифрования для
графических ускорителей
Выполнил: Борисов Алексей Николаевич
Руководитель: Мясников Евгений Валерьевич,
к.т.н., доцент кафедры ГИиИБ
Самара 2019

2.

Цели и задачи
Цель работы: повышение производительности российских алгоритмов
блочного шифрования.
Задачи:
• изучение средств программирования графических процессоров;
• создание параллельных версий алгоритмов шифрования «Кузнечик» и
«Магма»;
• реализация параллельных версий алгоритмов на CUDA и OpenCL;
• отладка и тестирование реализаций;
• проведение экспериментов на графических процессорах фирм AMD и
NVIDIA.
2

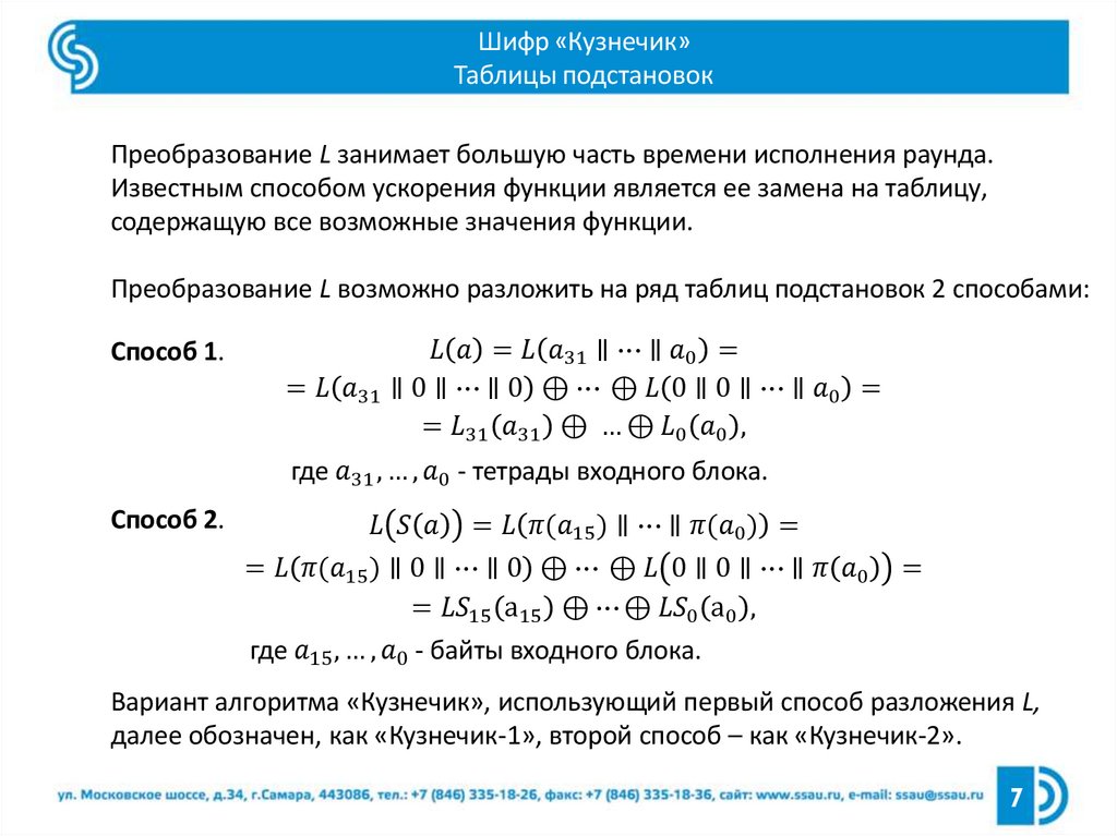
3.

Шифр «Магма»
Алгоритм «Магма»:
• длина блока – 64 бита;
• длина ключа – 256 бит;
• число раундов – 32;
• структура – сеть Фейстеля.
На рисунке:
English     Русский Правила