1.37M
Категория: ПромышленностьПромышленность
Похожие презентации:

Скважинный гидромониторно-эрлифтный снаряд для гидродобычи россыпных и осадочных полезных ископаемых

1.

к.т.н. горный инженер, геотехнолог, гидрогеолог
Николай Дмитриевич Бычек (Россия. Астрахань)
Астрахань. тел. +7 927 586 3826 e-mail: sapropex@mail.ru
Скважинный гидромониторно-эрлифтный снаряд для гидродобычи
россыпных и осадочных полезных ископаемых
Скважинный гидромониторо-эрлифтный снаряд (СГЭС) гидродобычи россыпных и
осадочных полезных ископаемых, таких как строительные пески, асфальтиты,
глауконитовые пески, россыпное золото, алмазы, сапфиры, др. предназначен для малого
самоходно-передвижного оборудования, используемого при геологическом
апробировании месторождений и эксплуатационной СГД. Обычная глубина разработки
варьируется от 15 до 450 м, средняя – 25-140 м.
Наиболее эффективным скважинным гидромониторно-эрлифтным снарядом для работы
на глубинах 65 м (как пример) в малом горном бизнесе признан СГЭС «труба в трубе» с
двумя гидромониторными горизонтальными насадками, одной вертикальной и
воздухоподающей эрлифтной трубой с перфорированным наконечником опущенной в
пульпоподъемную трубу на расчетную глубину.
СГЭС комплектуется на самоходной или передвижной буро-добычной установке (БДУ),
например, типа УГБ, УРБ самоходного исполнения вместе с компрессорным
оборудованием.
Приводим пример расчета СГЭС для СГД песчано-глинистых золотовмещающих пород
россыпного месторождения на Мадагаскаре.
Расчет скважинного гидромониторно-эрлифтного снаряда для добычи песчаноглинистых пород с глубины 35 м

2.

1. Исходные данные:
Глубина скважины: 35 м
Плотность породы: 2400–2600 кг/м³ (примем 2500 кг/м³)
Внутренний диаметр пульпоподъемной трубы: 258 мм
Внутренний диаметр водоподающей трубы: 73 мм
Внутренний диаметр воздухоподающей трубы: 44 мм
Количество гидромониторов:
o
Горизонтальные (разрушение породы): 2 шт.
o
Вертикальный (гидросмесь): 1 шт.
Диаметр насадки вертикального гидромонитора: 2/3 от горизонтальных
Дальность размыва струей: 4 м
Производительность насоса: 120 м³/ч (33,3 л/с) (2 параллельно соединенных насоса 9Т,
четвертая скорость)
Напор насоса: 4,5 МПа (≈ 450 м вод. ст.)
2. Расчет гидромониторных насадок
2.1. Давление и скорость струи
Принимаем рабочее давление на гидромониторах 3 МПа (30 атм).
Скорость струи:
2.2. Диаметр насадок горизонтальных гидромониторов
Общий расход воды: 33,3 л/с
Распределение:
Горизонтальные (2 шт.): 80% → 26,6 л/с (13,3 л/с каждый)
Вертикальный (1 шт.): 20% → 6,7 л/с
Для горизонтальных гидромониторов (2 шт.):

3.

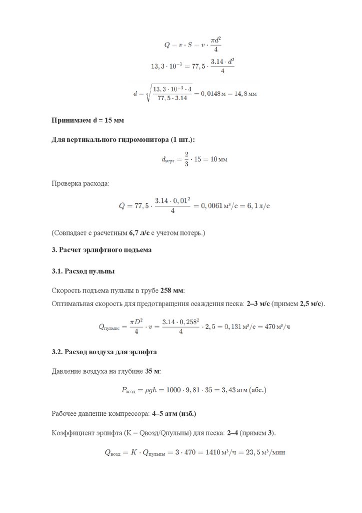
Принимаем d = 15 мм
Для вертикального гидромонитора (1 шт.):
Проверка расхода:
(Совпадает с расчетным 6,7 л/с с учетом потерь.)
3. Расчет эрлифтного подъема
3.1. Расход пульпы
Скорость подъема пульпы в трубе 258 мм:
Оптимальная скорость для предотвращения осаждения песка: 2–3 м/с (примем 2,5 м/с).
3.2. Расход воздуха для эрлифта
Давление воздуха на глубине 35 м:
Рабочее давление компрессора: 4–5 атм (изб.)
Коэффициент эрлифта (K = Qвозд/Qпульпы) для песка: 2–4 (примем 3).

4.

3.3. Подбор компрессора
Подходит КОМПРЕССОР ВП-30/8 (Россия):
Производительность: 30 м³/мин
Давление: 0,8 МПа (8 атм)
4. Расчет добычи породы
При содержании твердого в пульпе 30%:
При плотности породы 1,6 т/м³ (в разрыхленном состоянии):
Итоговые параметры:
Диаметр насадок:
o
Горизонтальные гидромониторы: 15 мм
o
Вертикальный гидромонитор: 10 мм
Насос: 120 м³/ч, 4,5 МПа (подходит заданный)
Компрессор: ВП-30/8 (30 м³/мин, 0,8 МПа)
Производительность:
o
Пульпа: 470 м³/ч
o
Песчано-глинистая порода: ≈226 т/ч

5.

Этот расчет обеспечит эффективную работу гидромониторно-эрлифтной системы для
добычи песчано-глинистых пород с глубины 35 м.
Перепроверка дальности размыва пород гидромониторной струей (4 м)
1. Исходные данные для расчета струи:
Давление на выходе из гидромонитора: 3 МПа (30 атм)
Скорость струи: 77,5 м/с (рассчитана ранее)
Диаметр насадки горизонтального гидромонитора: 15 мм
Расход воды через один гидромонитор: 13,3 л/с
Дальность размыва: 4 м (требуемая)
2. Расчет дальности действия незатопленной струи
Дальность струи зависит от:
Начальной скорости воды (v0 = 77,5 м/с)
Диаметра насадки (d0 = 15 мм)
Угла наклона струи (горизонтальные гидромониторы → 0°)
Формула для незатопленной струи в воздухе (без учета сопротивления воздуха):
Для горизонтальной струи (α=0):

6.

Уточненный подход (с учетом аэродинамики):
Эмпирическая формула для дальности струи высокого давления:
где:
k – коэффициент (для воды ≈15–25, примем 20)
P = 3⋅106 Па
ρ = 1000 кг/м³
Подставляем:
Вывод: Теоретическая дальность струи превышает 4 м даже с учетом потерь.
3. Проверка с учетом реальных условий (сопротивление воздуха, кавитация)
На практике дальность сокращается из-за:
Сопротивления воздуха (≈30–50% потерь).
Турбулентности и распада струи.
Скорректированная оценка:
Итог: Даже с учетом потерь струя 15 мм при 3 МПа обеспечит размыв на 4 м.
4. Проверка по эмпирическим данным
Для гидромониторов с давлением 2–5 МПа и диаметром 10–20 мм:
Дальность струи обычно 5–15 м.
Заключение:
Диаметр 15 мм и давление 3 МПа обеспечивают размыв на 4 м с запасом.

7.

Если требуется точное управление, можно уменьшить диаметр до 12–14 мм (но это снизит
производительность).
Окончательные параметры:
Диаметр насадок:
o
Горизонтальные: 15 мм (размыв 4+ м)
o
Вертикальный: 10 мм
Давление: 3 МПа (насос 4,5 МПа с учетом потерь в трубах).
Расчет подтверждает, что система будет работать эффективно.
Рекомендации: 1) Провести уточненную оценку горно-геологических условий и запасов
полезного ископаемого выбранного месторождения. 2) Сделать технико-экономическую
оценку будущего бизнеса, заключить договор для подготовки концепции будущего
предприятия с автором технологии, проектного обоснования и оборудования.
✅ Начать с пилотного проекта опытно-примышленного участка СГД
✅ Отработать технологический режим СГД на опытно-промышленном участке
✅ Изготовить оборудование СГГС с учетом полученных данных на опытнопромышленном участке.
Прочитать и скачать статью в формате PDF можно на нашем канале в в ВК по настоящей
ссылке
English     Русский Правила