Тема 1. Физические процессы в диэлектрических материалах. Основные характеристики диэлектриков. Тема 1-1 Поляризованность
Основные определения и формулы
Неполярные и полярные диэлектрики
Схемы пространственного строения молекул: (а)- иодистого калия KI, (б)- угольного ангидрида CO2, (в)-воды H2O, (г)-метана CH4.
Поляризация диэлектриков в электрическом поле
Механизмы и виды поляризации
Механизмы упругой поляризации – поляризации смещения (заряженные частицы связаны жестко и упруго)
Электронная упругая поляризация
Ионная упругая поляризация
Дипольная упругая поляризация
Краткая характеристика упругих механизмов поляризации (поляризации смещения)
Природа процессов тепловой поляризации
Механизм ионной тепловой поляризации.
Дипольная тепловая поляризация
Миграционная поляризация
Перераспределение зарядов в ходе миграционной поляризации в слоистых диэлектриках (а ) и диэлектриках с включениями (б)
Линейные и нелинейные диэлектрики. Спонтанная поляризация.
Механизм поляризации в титанате бария
Температура Кюри Тс и величина спонтанной поляризации Рс для некоторых сегнетоэлектриков
Сравнение параметров различных механизмов поляризации в линейных диэлектриках
Динамика процесса поляризации
Дисперсия диэлектрической проницаемости
Формулы Дебая
Характер зависимостей ε'(ω) и tgδ (ω) в области дисперсии определяется механизмом поляризации. Различают релаксационную (1) и
Резонансная дисперсия диэлектрической проницаемости системы осцилляторов
Частотное изменение диэлектрических вкладов миграционной, тепловой и упругой поляризации
Качественный вид зависимости действительной ε '(а) и мнимой ε '' (б) частей комплексной диэлектрической проницаемости
Сопоставление значений n, n2 и ε (при нормальных давлении и температуре) для неполярных диэлектриков
Сопоставление значений n, n2 , ε для ионных кристаллов.
Резюме:
1.94M
Категория: ФизикаФизика

Физические процессы в диэлектрических материалах. Основные характеристики диэлектриков. Тема 1-1

1. Тема 1. Физические процессы в диэлектрических материалах. Основные характеристики диэлектриков. Тема 1-1 Поляризованность

диэлектриков

2. Основные определения и формулы

• Процесс смещения связанных зарядов, приводящий к возникновению
отличного
от
«0»
электрического
момента
для
некоторого
макроскопического объема вещества, называют поляризованностью
(поляризацией).
• Электрическая поляризованность
- фундаментальное свойство
диэлектриков.
• Различают поляризованность: индуцированную, возникающую под
действием
внешнего
электрического
поля,
и
спонтанную
(самопроизвольную), существующую в отсутствие поля (обусловлена
наличием внутрикристаллического электрического поля). В некоторых
случаях поляризованность диэлектриков появляется под действием
механических напряжений.
• Количественно состояние поляризованности характеризует вектор
поляризованности P, который равен суммарному электрическому
дипольному моменту единицы объема вещества;
• Электрическая индукция характеризует полный заряд на обкладках
конденсатора с диэлектриком: D = ρп.
• Поляризованность Р характеризует только ту часть полного заряда на
обкладках конденсатора с диэлектриком, которая связана зарядами
противоположного знака на поверхности диэлектрика, обусловленными
поляризацией.
2

3.

Механизм возникновения поляризованности
ε0 = 8,854187817·10−12 Ф/м —
электрическая постоянная, в
системе СИ согласует размерности
1.
В однородном изотропном диэлектрике:
U
E = U/d;
pi = qx,
[E] = В/м
, где ε –относительная
диэлектрическая
проницаемость среды
[pi] = [Кл·м]
[Р] = [Кл/м2]
pi – дипольные моменты частиц вещества, V –объем
3

4.

• Другое определение поляризованности Р.
Р определяется, как плотность заряда на электроде поляризованного
диэлектрика, равная плотности поверхностного связанного заряда на
диэлектрике.
• Определение электрической индукции.
Электрическая индукция определяется в тех же единицах, что и
поляризованность: [D] = [Кл/м2] и также характеризуется поверхностной
плотностью электрического заряда на металлическом электроде.
Если диэлектрик с металлическими электродами представить как
электрический конденсатор, то электрическая индукция характеризует
полный заряд на обкладках этого конденсатора: D = ρп, в то время как
поляризованность Р характеризует только ту часть полного заряда, которая
связана зарядами противоположного знака, прилегающими к поверхности
поляризованного диэлектрика:
4

5.

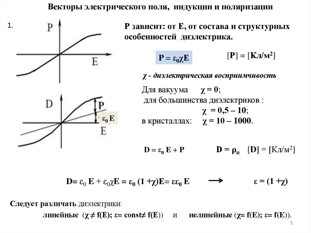
Векторы электрического поля, индукции и поляризации
Р зависит: от Е, от состава и структурных
особенностей диэлектрика.
1.
P = ε0χE
[Р] = [Кл/м2]
χ - диэлектрическая восприимчивость
ε0 E
Для вакуума χ = 0;
для большинства диэлектриков :
χ = 0,5 – 10;
в кристаллах: χ = 10 – 1000.
D = ρп [D] = [Кл/м2]
D = ε0 E + P
D= ε0 E + ε0χE = ε0 (1 +χ)Е= εε0 E
Следует различать диэлектрики:
линейные (χ ≠ f(E); ε= const≠ f(E))
и
ε = (1 +χ)
нелинейные (χ= f(E); ε= f(E)).
5

6.

2. Диэлектрическая нелинейность в сильных электрических
полях
В сильных полях (108 … 1010 В/м ) χ = χ(Е)
ε = ε (E)
Электрическая прочность твердых диэлектриков: Епр = 107 ÷ 109 В/м
Диэлектрическая нелинейность
сегнетоэлектриков и параэлектриков:
- наступает уже при полях:(105…106) В/м;
- особенно велика при температурах
ниже точки Кюри для сегнетоэлектриков.
Диэлектрическая нелинейность- важная
характеристика
электрострикционных
материалов, которые изготавливают из
сегнетоэлектрической
керамики
с
размытым фазовым переходом и большой
ε (ε>104). В них зависимость ε = f (E)
проявляется уже при Е = 105 В/м.
6

7. Неполярные и полярные диэлектрики

• Молекулы с ковалентными связями подразделяются на полярные и неполярные,
которые по-разному ведут себя в электрическом поле.
• Электрический момент молекулы: μ =q•l, где q – суммарный положительный
(отрицательный заряд) заряд, l - плечо диполя.
• При наличии центра симметрии молекулы являются неполярными. У молекул
неполярных веществ l=0, поэтому и μ = 0.
• Отсутствие центра симметрии приводит к появлению у молекулы дипольного
момента.
• В большинстве случаев для полярных молекул μ порядка 10-30 Кл•м (заряд
электрона ≈1,6•10-19 Кл, плечо порядка 10-10 м).
• Чем больше различаются электроотрицательности
атомов, образующих
двухатомную молекулу, тем больше электрический момент такой молекулы. Так для
галогеноводородов по мере уменьшения электроотрицательности галогенов в ряду
от фтора к йоду значительно снижается дипольный момент молекул.
7

8. Схемы пространственного строения молекул: (а)- иодистого калия KI, (б)- угольного ангидрида CO2, (в)-воды H2O, (г)-метана CH4.

Схемы пространственного строения молекул: (а)- иодистого калия KI, (б)угольного ангидрида CO2, (в)-воды H2O, (г)-метана CH4.
Полярность молекулы зависит не только от состава молекулы, но и от
пространственного расположения зарядов. В общем случае следует различать
полярность молекулы в целом от полярности содержащихся в ней связей.
KI
H2 O
CO2
CH4
CO2 – неполярен;
H2O имеет μ = 6,1•10-30 Кл•м.
Сравним углеводороды:
8

9.

Активным диэлектрикам, как правило, свойственна анизортропия
электрических
и упругих
характеристик,
то есть
электрические
и
электромеханические параметры различны по разным направлениям кристалла
или текстуры.
D = ε0 E + P
9
9

10.

При описании электрической поляризации для анизотропных сред
необходимо использовать компоненты тензоров εmn и χmn с двумя
индексами. Один из них происходит от «воздействующего» вектора (в
данном случае Εn), a другой – от вектора «отклика» (например, Рm),
направление которого не всегда соответствует направлению воздействия.
Диэлектрическая проницаемость εmn и
восприимчивость
χmn,
так
же как проводимость σmn, магнитная проницаемость μmn и
ряд других
параметров анизотропных кристаллов и текстур представляют собой
тензоры второго ранга.
Dm = ε0εmnEn
Тензор εmn является симметричным тензором, поэтому:
εmn = εnm
!!! Матрица εmn является диагональной, то есть симметричной по отношению к
диагонали. Такие матрицы всегда можно преобразовать к диагональному виду, когда
все компоненты тензора εmn, кроме диагональных компонентов, обращаются в нуль.
10

11.

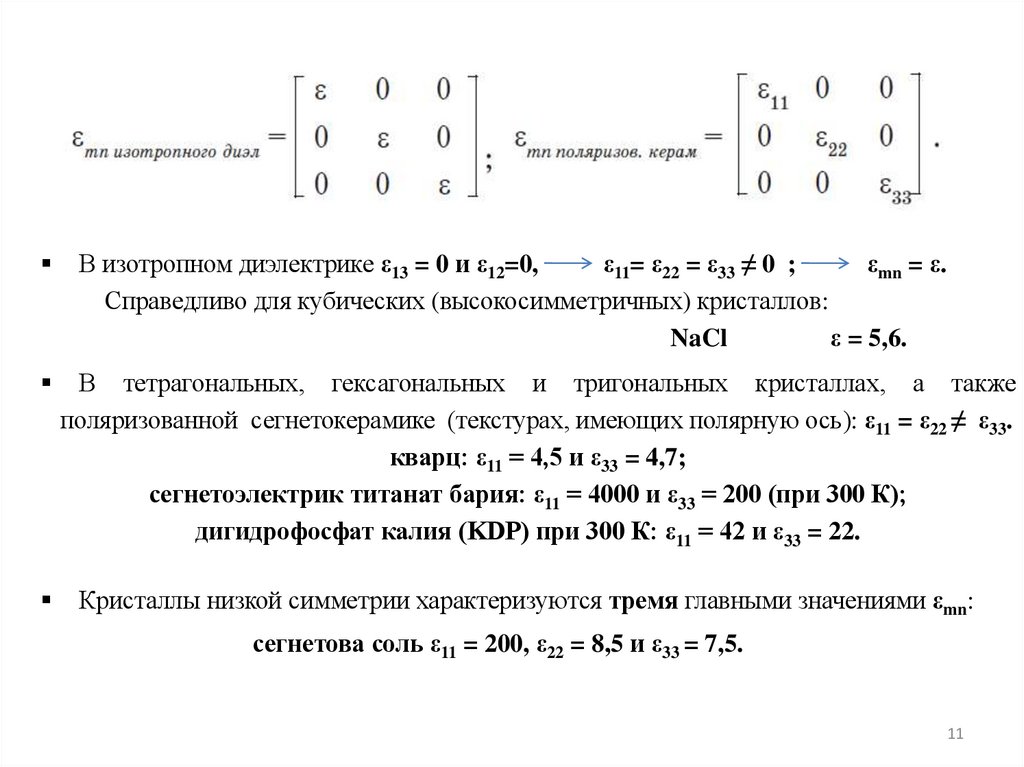
В изотропном диэлектрике ε13 = 0 и ε12=0,
ε11= ε22 = ε33 ≠ 0 ;
εmn = ε.
Справедливо для кубических (высокосимметричных) кристаллов:
NaCl
ε = 5,6.
В тетрагональных, гексагональных и тригональных кристаллах, а также
поляризованной сегнетокерамике (текстурах, имеющих полярную ось): ε11 = ε22 ≠ ε33.
кварц: ε11 = 4,5 и ε33 = 4,7;
сегнетоэлектрик титанат бария: ε11 = 4000 и ε33 = 200 (при 300 К);
дигидрофосфат калия (KDP) при 300 К: ε11 = 42 и ε33 = 22.
Кристаллы низкой симметрии характеризуются тремя главными значениями εmn:
сегнетова соль ε11 = 200, ε22 = 8,5 и ε33 = 7,5.
11

12. Поляризация диэлектриков в электрическом поле

Поляризация отдельных атомов и молекул в электрическом
поле может быть обусловлена тремя причинами.
• 1.
Электрическое поле может вызывать относительное смещение
положительного и отрицательного зарядов в атоме, приводя к
возникновению дипольного момента у атома, т. е. к
электронной
поляризации .
• 2.
Положительно и отрицательно заряженные ионы могут под
действием поля также испытывать смещение, обуславливая ионную
поляризацию.
• 3.
Постоянные диполи (т. е. диполи, существующие и в отсутствие
внешнего поля) могут ориентироваться в направлении поля, вызывая
дипольную поляризацию.
• 4.
Выделяют еще один вид поляризации, присущий определенному
классу диэлектриков, называемых сегнетоэлектриками. В таких
материалах в ограниченном температурном интервале, соответствующем
устойчивому состоянию определенной кристаллической структуры,
поляризация существует даже в отсутствии электрического поля. Такую
поляризацию называют спонтанной.
12

13. Механизмы и виды поляризации

Диэлектрическая проницаемость ε в общем случае зависит от:
механизма поляризации, состава и структурных особенностей диэлектрика,
агрегатного состояния материала, температуры, давления и
влажности
окружающей среды, от напряженности и частоты приложенного электрического
поля.
Механизмы и виды поляризации
В зависимости от природы смещающихся частиц и строения молекул
диэлектрика поляризация подразделяется на :
электронную
ионную
дипольную
спонтанную
(ε = 2…2,5)
(ε = 5…15)
(ε = 2…5)
(ε = 10²… 105).
Различают также механизмы упругой, тепловой и миграционной
поляризации
Видов поляризации значительно больше:
электронная, ионная, дипольная, дипольно-релаксационная, ионнорелаксационная,
электронно-релаксационная,
миграционная
(приэлектродная , междуслойная), резонансная, спонтанная.
13

14. Механизмы упругой поляризации – поляризации смещения (заряженные частицы связаны жестко и упруго)

• электронная (t = 10–16 с)
• ионная
(t = 10–13с)
• дипольная
(t = 10–12с)
εи > εэ
Энергетические характеристики процесса упругой поляризации
U- упругая энергия связанной
частицы в кристалле.
x=0
U = 1/2 cx2
c − коэффициент упругой связи;
x −упругое смещение из
равновесного положения;
p – электрический момент;
U = 1/2 cx2 –qхE
x > 0; p = qx
x = f(E) ;
14

15. Электронная упругая поляризация

• Параметром атома, определяющим его способность поляризоваться,
является радиус электронной орбиты. Отметим, что расчетные значения
поляризуемости атомов различных химических элементов хорошо
согласуются с экспериментальными данными.
• Чем больше радиус орбиты, тем меньше сила притяжения между ядром
и электроном и тем больше упругое смещение при одинаковых значениях
напряженности внешнего поля.
• Коэффициент пропорциональности между величинами Р и Е
называется электронной поляризуемостью диэлектрика
Р= αе Е
Соответственно, электронная поляризуемость диэлектрика:
αе =4πε0 r3 , где r – радиус электронной орбиты в атоме.
• Поскольку электронная структура атома практически не зависит от
температуры, то с теоретической точки зрения величина не должна
претерпевать при изменении температуры существенных изменений.
Эксперименты подтверждают справедливость этого вывода.
15

16. Ионная упругая поляризация

• Ионная поляризуемость определяется практически кубом суммы
радиусов ионов и, следовательно, по порядку величины она близка к
электронной поляризуемости атомов и ионов.
Показатель степени n в потенциале отталкивания
Борна для различных веществ колеблется в
пределах от 7 до 11
В ионных кристаллах с рыхлой структурой, когда расстояния между
ионами в узлах кристаллической решетки велики по сравнению с размерами
самих ионов, смещение последних (относительно центра их равновесного
положения) в электрическом поле может быть довольно велико. В результате в
объеме диэлектрика возникают значительные суммарные электрические
моменты, и наблюдается увеличение диэлектрической проницаемости по
сравнению с значением обусловленным только электронной поляризацией.
• Время установления ионной упругой поляризаци
соответствует
собственной частоте колебаний ионов (1010…1014) Гц, которая находится в
инфракрасной области спектра, и составляет около 10-12с.
16

17. Дипольная упругая поляризация

• Наблюдается в диэлектриках, состоящих из полярных молекул.
• Растяжение диполей и их ориентация по полю соответствуют
направлению смещения электронов за счет электронной поляризации и
поэтому усиливают общую поляризацию в диэлектрике.
• Дипольная поляризация будет тем интенсивнее, чем больше
дипольный момент молекул данного диэлектрика и чем легче происходит
их ориентация в электрическом поле.
• В газообразных и жидких диэлектриках с малой плотностью и
молекулами сравнительно малых размеров в электрическом поле
происходит ориентация посредством поворота самих молекул.
• В твердых аморфных диэлектриках с относительно малой вязкостью
также возможна ориентация самих молекул.
• В высокомолекулярных соединениях с крупными молекулами,
насчитывающими многие тысячи звеньев в своих цепях, дипольными
моментами обладают обычно отдельные группировки атомов, которые
могут ориентироваться в поле без нарушения их связи с молекулами (без
отрыва от них).
17

18.

• У дипольных диэлектриков, вязкость которых зависит от температуры,
температура сильно влияет на процесс дипольной поляризации.
• Из вышеизложенного ясно, что полярные диэлектрики имеют
повышенную диэлектрическую проницаемость по сравнению с
неполярными.
• Выражение для поляризованности Р:
• Здесь β – угол между вектором поляризованности и вектором
напряженности внешнего электрического поля; U0 – энергия связи
диполя в структуре полярного кристалла в отсутствие внешнего поля.
• При отключении внешнего поля область «согласованной дипольной
поляризации» обычно также возвращается в исходное положение, где
механические напряжения для данной системы ориентированных
диполей минимальны.
18

19. Краткая характеристика упругих механизмов поляризации (поляризации смещения)

Величина смещения по полю при упругих видах поляризации чрезвычайно мала,
порядка 10–6 нм (<< атомного размера);
Э.П. - «мгновенная», наблюдается у всех диэлектриков, проявляется в широком
диапазоне частот вплоть до (1014…1015) Гц, не связана с потерями энергии вплоть до
резонансных частот. Поляризуемость не зависит от Т. Зависимость ε = f(T) подобна
зависимости плотности от Т.
TKε < 0.
ε = 2…2,5.
И.П. характерна лишь для тех диэлектриков, в которых выражен ионный характер
связи в молекулах или в кристаллической решетке. Для активных диэлектриков –
пьезоэлектриков, пироэлектриков, сегнетоэлектриков и др. – ионная упругая
поляризация является основным механизмом электрического отклика на
приложенное поле. Время установления ионной поляризации (~10-12…10-13) с.
TKε > 0.
ε = 5…15.
Д.П. -упругий поворот диполей возможен лишь при наличии в диэлектрике
собственной полярности (существует в отсутствие внешнего поля во многих
активных диэлектриках). Время установления дипольной поляризации (10-12…10-13)с.
19
ε = 2…5. TKε > 0

20. Природа процессов тепловой поляризации

В случае слабой связи электронов, ионов, диполей в структуре на процессы
поляризации существенно влияет тепловое движение частиц.
U0 >> kТ
ΔU = qδE – вклад электрической энергии на расстоянии теплового
перескока (δ – порядка атомного размера ~0,2 нм).
ΔU < U0,
ΔU < kT
∆n = n2 - n1 = f (E, T, t)
P = ∆nqδ δ ≠f (E)
20

21.

Три механизма тепловой поляризации (электронно-релаксационной,
ионно-релаксационной и дипольно-релаксационной) при отсутствии
электрического поля Е (а) и при его включении (б)
анион - «-»;
анионная вакансия - «+»;
катион - «+»;
катионная вакансия - «-»
21

22.

Электронно-релаксационная поляризация
Электронная тепловая поляризация
может быть обусловлена
слабосвязанными электронами, например, электронами, компенсирующими
структурные дефекты. К таким дефектам, например, относятся анионные
вакансии. Компенсация заряда происходит потому, что кристаллическая решётка
всегда электронейтральна.
Несмотря на то, что дефектных мест
в реальном диэлектрике достаточно
много (1024 …1026 м-3 при концентрации основных структурных единиц
кристалла 1028 м-3), макроскопическая поляризация в кристалле не возникает,
поскольку «собственные» диполи в любой момент ориентированы хаотично.
Приложенное вешнее электрическое поле понижает потенциальный барьер в
благоприятном для поляризации направлении, что и приводит к избыточной
ориентации диполей «электрон - катион» по полю
Время установления электронной тепловой поляризации: 10-5…10-10с.
Этот вид поляризации связан с потерями энергии.
У таких диэлектриков наблюдается максимум ε в температурной
зависимости.
22

23.

Электронно-релаксационная поляризация возникает в связи с
ориентацией
возбужденных
тепловой
энергией
избыточных
«дефектных» электронов или «дырок».
Характерна, главным образом, для диэлектриков с высоким
показателем преломления, большим внутренним электрическим полем
и наличием электронной составляющей проводимости.
Типичными представителями этой группы материалов
является поликристаллическая керамика на основе:
-
двуокиси титана с примесями Nb+5; Ca+2; Ва+2;
двуокиси титана с анионными вакансиями и примесью ионов
Ti+3;
- ряд соединений на основе окислов металлов с переменной
валентностью – титана, ниобия, висмута.
Эти диэлектрики могут обладать исключительно высоким значением
диэлектрической проницаемости (CaTiO2 – титанит кальция имеет
ε = 150).
23

24. Механизм ионной тепловой поляризации.

• В кристаллической решетке могут присутствовать примесные ионы,
например положительные, обладающие малым ионным радиусом.
Примесные катионы расположены в междоузлиях решетки, а их зарядовая
компенсация осуществляется за счет повышенного заряда одного из
соседних анионов.
• В окрестности такого аниона ион примеси совершает тепловые скачки
через потенциальный барьер. Скачки эти затруднены потенциальным
барьером, поскольку при изменении локализации примесному иону нужно
преодолевать силы отталкивания электронных оболочек соседних ионов.
• Дипольный момент р0 создается между примесным ионом и
компенсирующим его заряд неподвижным анионом (большего радиуса).
• Если внешнее поле отсутствует, то такие перемещения совершаются
случайно и диэлектрик не поляризуется.
Под действием электрического поля высота и форма потенциальных
барьеров
меняются,
и
характер
перемещения
становится
упорядоченным, что приводит к поляризации. После выключения
электрического поля за счет дезориентирующего влияния теплового
движения тепловая ионная поляризация исчезает постепенно. Время
релаксации поляризации составляет 10-4…10-8 с. в зависимости от типа
диэлектрика и вида дефектов в нем.
24

25.

• ионная тепловая поляризуемость существенно отличается от
ионной поляризуемости при упругом смещении. В случае тепловой
поляризации дипольный момент, возникающий при перемещении
каждого иона, постоянен и не зависит от напряженности внешнего
поля,
поэтому
ионная
тепловая
поляризуемость
от
напряженности внешнего поля не зависит.
• В экспериментах эта модель
близка к ионным кристаллам,
легированным ионами лития или протонами.
25

26. Дипольная тепловая поляризация

• Если в диэлектрике имеются слабо связанные друг с другом полярные
молекулы, то под действием поля они могут более или менее легко
разворачиваться. В результате возникает дипольная поляризация,
зависящая от теплового движения. Расчет дипольной тепловой
поляризации предложен Дебаем.
• Эти выражения справедливы в области умеренных температур и
умеренных полей.
• Время релаксации дипольной тепловой поляризации 10-6…10-9 с.
• В реальной ситуации возможность тепловой дипольной поляризации в
активных диэлектриках ограничена определенным числом устойчивых
ориентаций диполей (в соответствии с симметрией кристалла или
текстуры). При отсутствии внешнего поля диполи ориентированы
равномерно по всем разрешенным направлениям; включение поля
повышает вероятность ориентации диполей в благоприятном
направлении.
26

27.


Тепловые механизмы поляризации, очевидно, являются более медленными по
сравнению с упругой поляризацией.
Система упруго связанных зарядов после выключения электрического поля
возвращается в свое равновесное (неполяризованное) состояние за очень малое
время: 10−12 – 10−16 с.
В случае тепловой поляризации имеет место термоэлектродиффузия
«полусвободных» электронов или ионов через потенциальные барьеры.
Очевидно, что такой термоактивированный процесс проходит сравнительно
медленно: за время 10−2 – 10−9 с. При этом время тепловой релаксации
сильно зависит от температуры, характеризующей интенсивность теплового
движения.
27

28.

При тепловой поляризации:
перемещение заряженных частиц
в поле осуществляется за счет
тепловой энергии кристалла;
смещение заряженных частиц в 104 ÷ 106 больше смещения при упругих
видах поляризации (10–6 нм); отсюда piтепл. >> рiупр;
времена установления и релаксации тепловой поляризации- 10−2 – 10−9 с;
величина смещения заряженных частиц определяется особенностями
структуры кристалла и дефектов, не зависит от величины внешнего поля
Е;
концентрация дефектных мест в кристалле велика (1024 ÷ 1026 ) м–3 при
концентрации основных (структурных) единиц кристалла ~1028 м–3);
• после выключения электрического поля тепловая поляризация исчезает
(релаксирует) постепенно.;
• время тепловой релаксации сильно зависит от температуры,
характеризующей интенсивность теплового движения;
изменение ε с ростом температуры либо возрастание (ионнорелаксационная), либо кривая с максимумом (электронно-релаксационная,
дипольно-релаксационная).
28

29. Миграционная поляризация

• Наибольшее макроскопическое перемещение связанных зарядов
происходит при миграционной поляризации, характерной в частности
для поляризованных текстур.
• Миграционная поляризация проявляется в твердых телах
неоднородной структуры, при макроскопических неоднородностях,
наличии примесей, включений (пор), наличии слоистой структуры или
текстуры.
• Накопление электрических зарядов происходит на границах
неоднородностей (кристаллитов, слоев, пор, включений), обуславливая
возникновение объемнозарядовой поляризации.
Появление при миграционной поляризации зарядов на границах
раздела существенно повышает емкость конденсатора с таким
диэлектриком.
• Характеризуется величиной εэфф, так как миграционная поляризация не
может быть отнесена к микроскопическому механизму поляризации.
29

30. Перераспределение зарядов в ходе миграционной поляризации в слоистых диэлектриках (а ) и диэлектриках с включениями (б)

Е
Е
30

31.

• Миграционная (структурная)поляризация обусловлена наличием в
технических
диэлектриках
проводящих
и
полупроводящих
включений, слоев с различной проводимостью и т.п., а также
может иметь место в композиционных диэлектриках.
• При внесении неоднородных материалов в электрическое поле слабо
связанные электроны и ионы проводящих и полупроводящих
включений начинают перемещаться в пределах каждого включения,
образуя поляризованные области на границе раздела сред.
• Процессы установления и снятия миграционной поляризации
сравнительно медленны и могут продолжаться секунды, минуты
и даже часы. Поляризация этого вида обычно возможна лишь на
низких частотах и связана с потерями энергии.
31

32. Линейные и нелинейные диэлектрики. Спонтанная поляризация.

Q, D
Q, D
32

33.

Для сегнетоэлектриков характерны:
наличие доменной структуры;
нелинейность зависимости D, P и ε = f (E, Т);
наличие петли гистерезиса;
наличие температуры Кюри;
высокие значения ε.
Аналогично магнетикам, температура фазового перехода между
неполярным и поляризованным состояниями (между параэлектрическим и
сегнетоэлектрическим
состояниями)
в
сегнетоэлектриках,
называется температурой Кюри .
Сегнетоэлектрическими свойствами обладают более 500 соединений со
структурой перовскита и общей химической формулой АВО3, где в качестве
компонента В выступает переходной металл.
33

34.

Особенности спонтанной поляризации
Фазовые
переходы
между
полярным
и
неполярным
состояниями в сегнетоэлектриках могут быть двух видов:
типа смещения (сдвигового характера) в ионных кристаллах;
типа порядок − беспорядок в дипольных кристаллах.
В первом случае при температуре фазового перехода происходит
самопроизвольное смещение подрешеток кристалла, изменяющее его
симметрию и приводящее к возникновению спонтанной поляризации.
Типичный пример сегнетоэлектриков такого рода - вещества со
структурой перовскита − титанат бария и его аналоги.
34

35. Механизм поляризации в титанате бария

Ткюри = 120°С
Химические связи в титанате бария − ионноковалентные.
Титанат бария имеет четыре кристаллические
модификации.
Высокотемпературная модификация
характеризуется кубической структурой типа
перовскита и не обладает
сегнетоэлектрическими свойствами.
Остальные три низкотемпературные
модификации отличаются более низкой
симметрией и являются сегнетоэлектриками.
εнач. твердых растворов BaTiO3 –
BaZrO3
Содержание BaTiO3:
1- 60%; 2 – 70%;
3 – 75%; 4 – 80%; 5 – 85%; 6 – 90;
7- 100%
35

36.

Переход типа порядок−беспорядок связан с тем, что структурные
элементы кристалла (молекулы, ионы) могут находиться в нескольких
равновесных положениях, каждое из которых характеризуется своим
дипольным моментом.
При
высоких
температурах
энергия
теплового
движения
превышает энергию диполь-дипольного взаимодействия. Диполи
направлены неупорядоченно, и суммарная поляризация равна нулю.
При температурах ниже температуры фазового перехода роль дипольдипольного взаимодействия возрастает настолько, что происходит
спонтанное упорядочение полярных структурных элементов и возникает
спонтанная поляризация.
Примером сегнетоэлектриков с переходом типа порядок−беспорядок
является сегнетова соль (название которой положено в основу данного
класса диэлектриков).
36

37. Температура Кюри Тс и величина спонтанной поляризации Рс для некоторых сегнетоэлектриков

120
Горелик С.С. Материаловедение полупроводников и диэлектриков: Учебник для
вузов / С.С. Горелик, М.Я. Дашевский. - М.: МИСИС, 2003. - 480 с.
37

38.

38

39. Сравнение параметров различных механизмов поляризации в линейных диэлектриках

Поляризация
Частота
Диэлектридисперсии в Гц
ческий
при Т=300 К
вклад
Концентрация
частиц
в 1 м3
Смещение
частиц, нм
Упругая:
Электронная
Ионная
Дипольная
2 – 2,5
1 – 1000
10 – 100
1015…1016
1012…1014
1012…1013
1028
1028
1027
10-6
10-4
10-3
Тепловая:
Электронная
Ионная
Дипольная
10-3 …103
10-3 …103
10…103
105…1010
104…107
106…109
1025
1025
1027
~1
~1
~1
10…104
10-3…103
1025
106
Миграционная:
(электронная,
ионная,
макродипольная)
Частота дисперсии - величина, обратная времени релаксации, при
которой данный механизм поляризации уже не успевает устанавливаться
39
вследствие его инерционности.

40. Динамика процесса поляризации

Динамика процесса поляризации существенно различается для:
(1) - упругой поляризации (поляризации смещения) и
(2) -тепловой (релаксационной) поляризации .
Рдр(t) = Pдр(0) exp (- t/τрел)
В постоянном поле:
(2)
τрел = τoexp (ΔW/kT),
(1)
k = 8,6 х 10-5 эВ/К
– постоянная Больцмана
t
t
t
t
t
τрел = 10 -12…10–15 с
τрел =10–3…10–5 с
Чем выше температура, тем меньше силы молекулярного
сопротивления повороту диполей в вязкой среде, тем, соответственно,
меньше время релаксации τрел .
40

41.

В переменном поле:
E=E0sinωt
(1)
Упругая поляризация
P = P0sin ωt
(2)
Тепловая поляризация
P=P0•sin(ωt-δ)
ε = ε'- iε" ;
причем ε' = f(Т°,ω) и
ε" = f(Т°,ω)
Тангенс угла диэлектрических
потерь: tgδ= Ia/Ip и tgδ=ε"/ε'
фактор потерь : ε"= ε' tgδ
угловая частота: ω=2πf ;
[f]=[Гц]
Сдвиг фаз δ зависит от соотношения времён τ и Т = 1/f или T=2π/ω
41

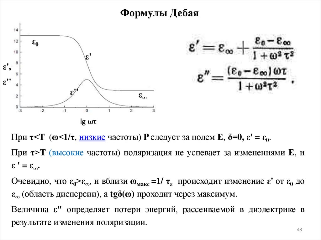
42. Дисперсия диэлектрической проницаемости

Область дисперсии ε'(ω) - это область снижения величины ε'
на частотной зависимости ε' = f(ω).
Для описания зависимостей ε'(ω) ε"(ω) обычно используют
формулы Дебая (получены голландским физиком П. Дебаем в 1929
году).
Эти формулы описывают зависимость действительной ε' и
мнимой
ε"
частей
комплексной
диэлектрической
проницаемости ε = ε'- iε" для среды с ориентационной поляризацией
(модель: разбавленные растворы диполей шаровой формы в вязких
жидкостях) от частоты ω приложенного переменного электрического
поля и времени релаксации τ в области дисперсии ε'.
42

43. Формулы Дебая

ε0
ε'
ε',
ε''
ε''
ε∞
lg ωτ
При τ<T (ω<1/τ, низкие частоты) P следует за полем Е, δ=0, ε' = ε0.
При τ>Т (высокие частоты) поляризация не успевает за изменениями Е, и
ε ' = ε∞.
Очевидно, что ε0>ε∞, и вблизи ωмакс =1/ τε происходит изменение ε' от ε0 до
ε∞ (область дисперсии), а tgδ(ω) проходит через максимум.
Величина ε" определяет потери энергий, рассеиваемой в диэлектрике в
результате изменения поляризации.
43

44. Характер зависимостей ε'(ω) и tgδ (ω) в области дисперсии определяется механизмом поляризации. Различают релаксационную (1) и

резонансную (2) зависимости ε' и tgδ от ω.
(1)
(2)
Динамическое поведение упруго смещающихся электронов, ионов
или диполей описывается моделью гармонического осциллятора.
44

45.


Резонансная поляризация проявляется в диэлектриках при оптических
частотах. Она зависит от физико-химических особенностей диэлектриков,
связана с наличием собственной частоты упругих колебаний электронов или
ионов (реализуется при очень высоких частотах) .
Резонансная
электронная
поляризация
связана
с
аномальной
зависимости
абсолютного
дисперсией света и еще недостаточно изучена.
Дисперсией
света
называют
явление
показателя преломления вещества n от частоты света ν (или длины волны λ):
n = f(λ)
ʋ=c/n
Обычно чем больше частота световой волны, тем больше показатель
преломления среды и меньше скорость света в ней..
45

46. Резонансная дисперсия диэлектрической проницаемости системы осцилляторов

f = – cx;
U = ∫ cxdx = cx2/2
m(d2x/dt2) = – cx
С – коэффициент упругости связи
x = x0exp(iω0t)
-уравнение гармонических
колебаний осциллятора
ω0 =
E = E0exp (iωt)
m(d2x/dt2) + cx = qE0exp(iωt)
ε(ω) = 1 + Δε {1 − (ω/ω0)2}−1;
При ω < ω0
εопт = 1 + ε эл
При ω > ω0
ε=1
Δε = Nq2/(ε0mω02).
46

47.

Практически
оптически
все
активные
пьезоэлектрики,
диэлектрики
пироэлектрики
являются
и
ионными
кристаллами.
Как уже отмечалось выше, основными механизмами
поляризации таких кристаллов являются электрически
индуцированное
упругое
смещение
связанных
заряженных частиц.
47

48. Частотное изменение диэлектрических вкладов миграционной, тепловой и упругой поляризации

106
f, Гц
48

49. Качественный вид зависимости действительной ε '(а) и мнимой ε '' (б) частей комплексной диэлектрической проницаемости

гипотетического диэлектрика, обладающего всеми видами
поляризации, от частоты
ε =1
49

50.

Отметим !
50

51. Сопоставление значений n, n2 и ε (при нормальных давлении и температуре) для неполярных диэлектриков

n
n2
ε
Поскольку показатель преломления n измеряется значительно проще и
с большей точностью, чем диэлектрическая проницаемость ε, то в ряде
случаев для неполярных диэлектриков можно заменить измерение
диэлектрической
проницаемости
измерением
показателя
преломления.
51

52. Сопоставление значений n, n2 , ε для ионных кристаллов.

n
n2
ε
Ионная поляризация – смещение относительно друг друга ионов,
составляющих ионную молекулу. Процесс ионной поляризации для
своего установления требует малого времени, но все же большего, чем
для электронной поляризации, а именно: 10-13…10-12 с.
Уравнение ε = n2 при наличии ионной поляризации ужe не
соблюдается, в этом случае ε > n2.
52

53.

Самостоятельная проработка
В зависимости от вида поляризации диэлектрики делятся
на следующие группы:
Нейтральные (неполярные) диэлектрики.
К
этой
группе
относятся
материалы, обладающие, в основном электронной
поляризацией.
Это
газы,
жидкости
и
твердые
вещества
в
кристаллическом и аморфном состояниях. Примеры: водород, бензол,
парафин, сера, полиэтилен.
Дипольные (полярные) диэлектрики. К числу этих диэлектриков
принадлежат материалы, обладающие одновременно и дипольнорелаксационной
и
поляризациями,
например
фенолформальдегидные
упругими
и
дипольной
и
электронной
масляно-канифольные
компаунды,
эпоксидные
целлюлоза,
смолы,
хлорированные углеводороды и некоторые другие органические
жидкие, полужидкие и твердые вещества.
53

54.

Самостоятельная проработка
Ионные соединения. Эту группу, в которую входят твердые
неорганические диэлектрики с упругими ионной и электронной, а также
ионно-релаксационной поляризациями, целесообразно разделить на две
подгруппы, существенно различающиеся по своим электрическим
характеристикам.
К подгруппе диэлектриков с упругими ионной и электронной
поляризациями относятся
преимущественно кристаллические
вещества с плотной упаковкой ионов, например кварц, слюда, каменная
соль и корунд (Аl2О3).
Диэлектрики с ионной, электронной и ионно-релаксационной
поляризациями образуют вторую подгруппу. К ней принадлежат
неорганические стекла, кристаллические диэлектрики с неплотной
упаковкой частиц в решетке и некоторые керамические материалы,
например изоляторный фарфор.
Сегнетоэлектрики. Эту группу составляют диэлектрики,
характеризующиеся
спонтанной,
электронной
и
ионной
поляризациями, например сегнетова соль, титанат бария.
54

55. Резюме:

1. Для описания поляризации диэлектриков в макроскопической теории вводится
вектор поляризованности P, численно равный электрическому моменту
единичного объема диэлектрика и направленный в соответствии с особенностями
симметрии диэлектрика и направлением электрического поля в диэлектрике
Е. В изотропном диэлектрике векторы P и E коллинеарны.
2. Макроскопическое электрическое поле в диэлектрике в ε раз меньше, чем в
вакууме, так как оно создается только «свободным» зарядом на электродах – не
скомпенсированным возникшей поляризацией, связывающей часть полного
электрического заряда.
3. Для характеристики величины полного заряда на электроде конденсатора с
диэлектриком вводится понятие электрической индукции D, это величина
векторная, электрическая индукция численно равна плотности полного
заряда на электроде конденсатора с диэлектриком.
4. Индуцированное электрическим полем поляризованное состояние
диэлектрика можно описать несколькими механизмами упругой, тепловой и
объемно-зарядовой поляризации, при которых возникает смещение
электронов, ионов или диполей.
55

56.

4. Упругая (деформационная) поляризация слабо зависит от
температуры, а также является наименее инерционным видом
поляризации, и поэтому обуславливает высокочастотные и оптические
свойства диэлектриков.
5. Механизмы тепловой (релаксационной) поляризации связаны,
главным образом, со структурными дефектами диэлектриков и
приводят к дисперсии ε и диэлектрическим потерям на низких
частотах и радиочастотах.
6. В диэлектрике в некотором частотном диапазоне могут
существовать
одновременно
несколько
видов
поляризации,
диэлектрическая проницаемость ε в этом случае равна суммарному
диэлектрическому вкладу от конкретных механизмов поляризации.
56

57.

7. Вследствие конечности времени установления поляризации в частотной
зависимости ε наблюдаются участки дисперсии, то есть участки уменьшение ε с
ростом частоты.
8. В области дисперсии наблюдаем также максимум релаксационных
диэлектрических потерь, обусловленный активной составляющей абсорбционного
тока замедленных поляризаций.
8. Для разных механизмов поляризации участки дисперсии ε наблюдаются в
различных областях частотного спектра.
9.
При наличии в диэлектрике нескольких физических механизмов поляризации с
различными временами релаксации, например, за счет различных полярных групп
молекул или нескольких компонентов смешанного диэлектрика, в зависимости
ε
= f (ω) в широком диапазоне частот можно
наблюдаться несколько
областей дисперсии.
57
English     Русский Правила