Общепрофессиональная дисциплина ОП. 04
ОП.04. Основы электронной и вычислительной техники
Назначение стабилитрона
Вольт - амперная характеристика стабилитрона
Вольт - амперная характеристика стабилитрона
Параметры стабилитрона
Схема параметрического стабилизатора и ВАХ применяемого в схеме стабилитрона
Эквивалентная схема параметрического стабилизатора
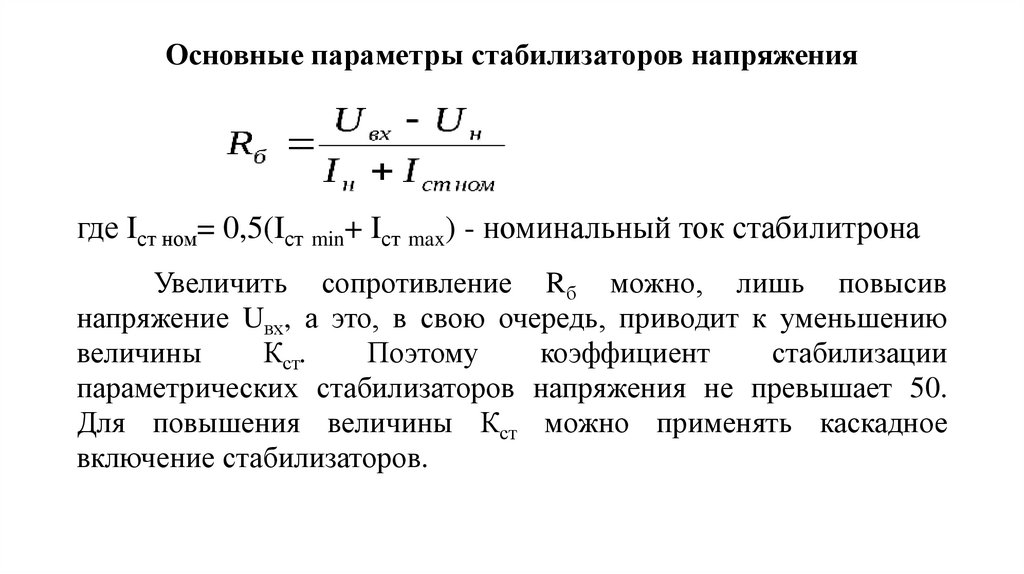
Основные параметры стабилизаторов напряжения
Основные параметры стабилизаторов напряжения
Основные параметры стабилизаторов напряжения
Основные параметры стабилизаторов напряжения
Характеристика «вход – выход» параметрического стабилизатора
Характеристика «вход – выход» параметрического стабилизатора
Нагрузочная характеристика параметрического стабилизатора
208.14K
Категория: ЭлектроникаЭлектроника

Лекция 4. Понятие стабилитрона и принцип его функционирования

1. Общепрофессиональная дисциплина ОП. 04

Основы электронной и
вычислительной техники

2. ОП.04. Основы электронной и вычислительной техники

Преподаватель
Сыпулина Татьяна Владимировна
Лекция 4. Понятие стабилитрона и принцип его
функционирования

3. Назначение стабилитрона

Стабилитрон – полупроводниковый диод, предназначенный для
стабилизации напряжения.
В области электрического пробоя p-n перехода напряжение на
диоде практически не меняется, что позволяет использовать диод для
стабилизации напряжения.
При достижении напряжения стабилизации в результате
лавинного пробоя обратный ток резко возрастает.
Эффект стабилизации основан на том, что большое изменение
обратного тока вызывает малое изменение напряжения. Стабилизация
тем лучше, чем круче идет кривая и соответственно, чем меньше
English     Русский Правила