Глава 3 Внутреннее строение звезд
3.1 Уравнение гидростатического равновесия
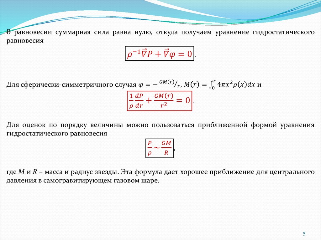
Стационарные звезды. Гидростатическое равновесие
Теорема вириала
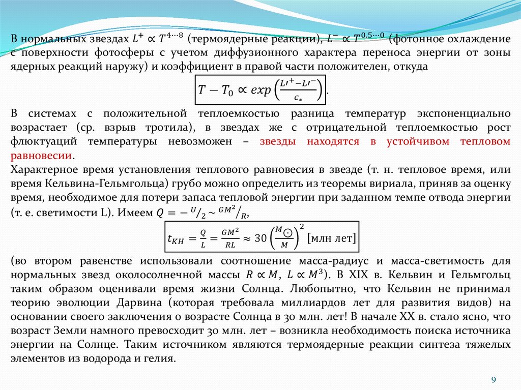
Тепловая устойчивость звезд. Отрицательная теплоемкость
3.2 Источники энергии звезд
Гравитационная и химическая энергия звезды
Термоядерные источники энергии звезд
«Горение» водорода
Горение элементов тяжелее водорода
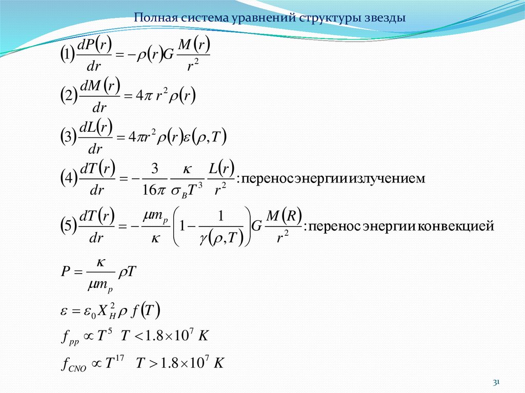
3.3 Перенос энергии в теле звезды
Полностью конвективные звезды
4.43M
Категория: АстрономияАстрономия

Внутреннее строение звезд

1. Глава 3 Внутреннее строение звезд

2. 3.1 Уравнение гидростатического равновесия

2

3.

Звезда – сферически симметричная газовая конфигурация
M r , r , P r , T r , L r ???
dP , T
M r
G r 2 : уравнение гидростатического равновесия 1
dr
r
dM r 4 r 2 r dr : соотношение масса плотность в слое 2
dL r 4 r 2 V , T dr : радиальный профиль светимости 3
4 r 2 , T r dr
V энергия, выделяемая единичным объемом
dI
I
S : уравнение переноса энергии излучения 4
d
4 уравнения 5 неизвестных
kB
P , T
T : уравнение состояния
mp
Теорема Рассэла-Фойгта: для звезды заданного химического состава и массы
существует только одна равновесная конфигурация, удовлетворяющая граничным
условиям (в общем случае не доказана)
3

4. Стационарные звезды. Гидростатическое равновесие

Физическое состояние стационарных звезд определяется условиями гидростатического
равновесия (когда макроскопические параметры – масса, радиус – изменяются на больших
временах >> динамического времени
English     Русский Правила