Основные понятия теории множеств и бинарных отношений
Множество. Элементы множества
Обозначения
Обозначения
Обозначения
Конечные и бесконечные множества
Упорядоченные множества
Способы задания множеств
Равенство множеств
Способы задания множеств
Подмножество
Равенство множеств
Равенство множеств. Двухстороннее включение
Строгое и нестрогое включение
Строгое и нестрогое включение. Равенство множеств
Строгое и нестрогое включение
Универсальное множество
Пустое множество
Пустое множество
Множество-степень (булеан)
Геометрическая интерпретация множеств : диаграммы Венна
Диаграммы Венна для двух множеств
Диаграммы Венна для трех множеств
Диаграммы Венна для четырех множеств
Круги Эйлера
Алгебра множеств
Операции над множествами
Операции над множествами
Операции над множествами
Операции над множествами
Операции над множествами
Операции над множествами
Операции над множествами
Операции над множествами
Приоритет операций в алгебре множеств
Законы алгебры множеств
Приоритет операций в алгебре множеств
Законы алгебры множеств
Законы алгебры множеств
Законы алгебры множеств
Законы алгебры множеств
Законы алгебры множеств
Законы алгебры множеств
Законы алгебры множеств
Законы алгебры множеств
Бесконечные множества. Взаимно-однозначное соответствие.
Бесконечные множества. Эквивалентные множества.
Бесконечные множества. Счетные множества
Бесконечные множества. Счетные множества
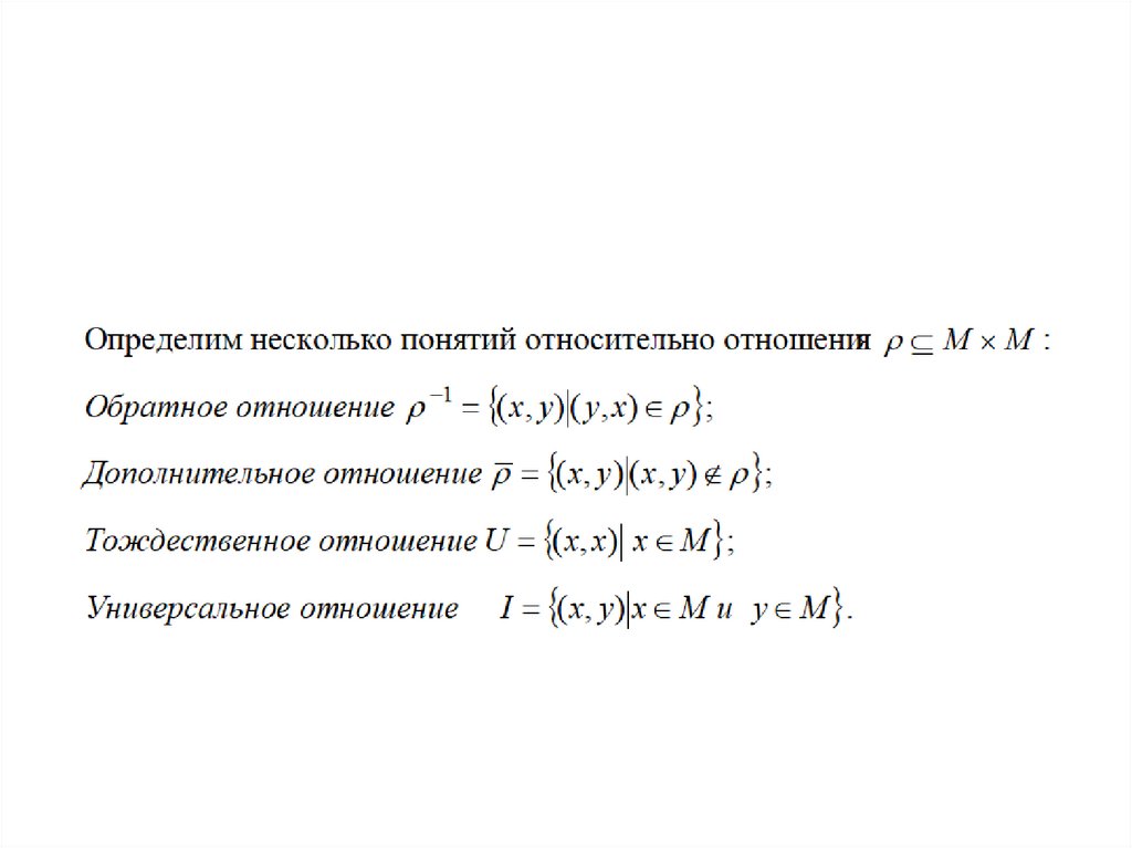
Бинарные отношения на множествах
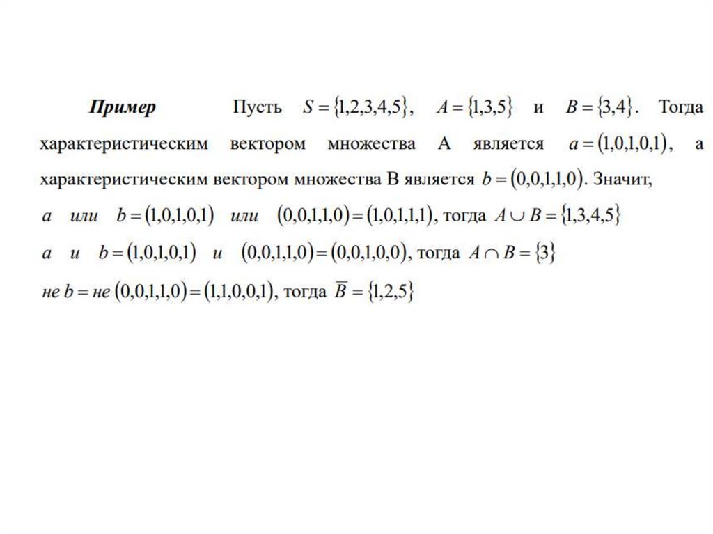
Пример
Операции над бинарными отношениями
5.50M
Категория: МатематикаМатематика

2025_Лекция_1_Основные_понятия_теории_множеств_и_бинарных_отношений

1. Основные понятия теории множеств и бинарных отношений

Компьютерная дискретная математика
Основные понятия теории
множеств и бинарных
отношений

2.

2

3. Множество. Элементы множества

Множество – это некоторая совокупность
элементов, объектов, понятий.
Элементы множества – это объекты, которые
образуют данное множество, могут обладать
некоторыми свойствами и находиться в некоторых
отношениях между собой или с элементами других
множеств.
Порядок элементов в множестве не имеет значения
3

4. Обозначения

Множества обозначают заглавными, а
элементы множеств – строчными латинскими
буквами или строчными латинскими буквами с
индексами.
Запись А={a,b,d,h} означает, что множество
А состоит из четырех элементов a, b, d, h.
Утверждение, что конечное множество A
состоит из n элементов, записывается так:
A={a1,a2,...,an}.
4

5.

5

6.

6

7. Обозначения

Принадлежность
элемента
множеству
обозначается символом : a A (читают: элемент
а принадлежит множеству А).
В противном случае обозначают a A
(читают: элемент а не принадлежит множеству А).
Элементами множеств могут быть другие
множества, тогда эти элементы могут обозначаться
заглавными буквами.
7

8. Обозначения

Пример.
A = {D,C},
D={a, b},
C={c, d, e}.
При этом D A, C A, но a A и с A.
Пример.
A = {{x,y},z}.
Эта запись означает, что множество A содержит
два элемента: множество {x,y} и элемент z.
8

9. Конечные и бесконечные множества

Множество называется конечным, если оно
содержит
конечное
число
элементов
и
бесконечным, если оно содержит неограниченное
число элементов.
Пример.
Множество A={1,2,3,4,5,6,7,8,9,0}
цифр в
десятичной системе счисления конечно.
Множество точек окружности бесконечно.
9

10. Упорядоченные множества

Упорядоченным считается такое множество, в
котором важен порядок следования элементов.
Например,
упорядоченным
является
множество, в котором каждый элемент имеет свой
порядковый номер.
Обозначают упорядоченное множество, как
правило, либо
круглыми, либо треугольными
скобками.
A=<1,2,3>, в общем случае: A=<a1,a2,..,an>, n N;
В=(а,b,с).
10

11.

11

12. Способы задания множеств

Перечисление элементов
А = {a1, a2,... , an}.
Пример.
Например, множество студентов обозначим Zс и
зададим его перечислением:
Zс = {Иванов, Петров, Сидоров, Кукушкина}
12

13. Равенство множеств

Пример.
Пусть A - множество остатков, получаемых
при последовательном делении натуральных
чисел {3, 4, 5, 6,…} на 3:
A={0, 1, 2, 0, 1, 2, 0, 1, 2, 0, …}.
Это множество содержит всего три элемента:
0, 1, 2.
Поэтому его можно записать в виде
A={0, 1, 2}.
13

14.

14

15.

15

16.

16

17. Способы задания множеств

Задание с помощью характеристического
свойства
Множество Х = {х | Р(x)}, где Р(х) означает,
что элемент х обладает свойством P(x).
Пример.
Множество N10 всех натуральных чисел,
меньших 10 можно задать так:
N10={x | x N, x<10}.
17

18.

18

19. Подмножество

Множество А, все элементы которого принадлежат
множеству
В, называется подмножеством
множества В.
Обозначение: A B; A B.
Пример.
A – множество действительных чисел;
B – множество натуральных чисел.
Множество В является подмножеством множества А.
19

20.

20

21.

21

22. Равенство множеств

Неупорядоченные множества равны, если
они содержат одинаковый набор элементов.
Обозначается A=B.
Если множества не равны, это обозначается
A B.
22

23. Равенство множеств. Двухстороннее включение

А=В тогда и только тогда, когда из условия
x A следует x B и из условия y B следует y A.
Пример.
Пусть заданы множества
A = {1,2,3,4,5};
B – множество натуральных чисел от 1 до 5;
С = {c | 1 c 5, c N};
D = {4,1,5,2,3}.
Эти множества содержат один набор
элементов, поэтому
A=B=C=D
23

24. Строгое и нестрогое включение

Нестрогое включение обозначается А В,
означает, что А – подмножество множества В,
возможно совпадающее с В.
Строгое включение обозначается А В, и
означает, что А – подмножество множества В, не
совпадающее с B.
А В читается “А включено в В”.
24

25. Строгое и нестрогое включение. Равенство множеств

Выполнение соотношений А В и В А
возможно только при А = В. А = В, если А В и
B А.
Эти соотношения являются признаком
равенства
множеств
через
отношение
включения.
Иногда в литературе символом обозначают
"нестрогое"
включение,
допускающее
и
равенство множеств. В этом случае символ не
используется, а строгое включение записывают
двумя соотношениями A B, A B.
25

26. Строгое и нестрогое включение

Пример.
X – множество студентов группы КН-05-7,
Y – множество отличников в группе КН-05-7.
Тогда Y X,
Z – множество студентов потока КН-05-7,8,9,10.
Тогда X Z.
Включение X в Z строгое, поскольку кроме
учеников класса Х, в школе обязательно
присутствуют ученики других классов.
26

27. Универсальное множество

Универсальным называется
содержащее
все
возможные
встречающиеся в данной задаче.
Универсальное
символом U.
множество
множество,
элементы,
обозначается
Универсальное
множество
U
может
отличаться для каждой отдельной задачи и
определяется условием задачи.
27

28. Пустое множество

Пустым называется такое множество,
которое не содержит никаких элементов.
Пустое множество обозначается специальным
символом .
Пустое
множество
является
подмножеством любого множества, т.е. А,
где А – любое множество.
28

29. Пустое множество

Пустое множество – это множество,
поэтому, если некоторое множество A не
содержит ни одного элемента, то A= ; |A|=0.
Запись A={ } означает, что A содержит один
элемент – , |A|=1.
29

30. Множество-степень (булеан)

Множество всех подмножеств множества X
назовем множеством-степенью X или булеаном и
обозначим P (X).
Для произвольного множества X из n элементов
его множество-степень P (X) содержит 2n элементов:
P (X) = 2X =2 X = 2n
Пример.
A={a, b, c}.
2A={ ,{a},{b},{c},{a,b},{b,c},{a,c},{a,b,c}}
Пустое
множество
имеет
только
одно
подмножество – само пустое множество, поэтому
P( )={ }.
30

31.

31

32. Геометрическая интерпретация множеств : диаграммы Венна

Построение диаграммы Венна заключается в
разбиении плоскости на 2n ячеек с помощью n
замкнутых фигур (где n – число изображаемых
множеств). Каждая фигура на диаграмме
представляет отдельное из 2n подмножеств
множество.
32

33. Диаграммы Венна для двух множеств

Диаграмма Венна для двух множеств A и B
выглядит следующим образом.
x1 A, x1 B
x 2 A, x 2 B
x 3 B, x 3 A
x 4 A, x 4 B
Демонстрация
33

34. Диаграммы Венна для трех множеств

Диаграмма Венна для трех множеств A, B
и C выглядит следующим образом.
x1 A , x1 B ,
x1 C
x2 B , x2 C ,
x2 A
Демонстрация
34

35. Диаграммы Венна для четырех множеств

Диаграмму Венна для четырех множеств A, B,
C и D можно изобразить следующим образом.
x1 A ,
x1 B ,
x1 C ,
x1 D
Демонстрация
Демонстрация
35

36. Круги Эйлера

Индивидуальные
отношения
между
заданными множествами изображают с
помощью кругов Эйлера.
А = {1, 4, 6};
В = {1, 5, 8};
Общий
элемент – 1
A B
А = {1, 4, 6};
В = {1, 6};
B A
А = {1, 4, 6};
С = {3, 5, 8};
Нет общих
элементов A и B.
A B
36

37. Алгебра множеств

Множество
2U
всех
подмножеств
универсального множества U, с заданными на нем
четырьмя операциями, составляют алгебру
множеств.
37

38. Операции над множествами

Объединение (сумма) A B есть множество,
которое содержит все элементы, входящие либо
в A, либо в B, либо в A и B одновременно.
A B={x | x A или x B}.
A B
Демонстрация
38

39.

39

40. Операции над множествами

Пример .
Пусть даны множества:
А={a, b, m};
В={m, n, c, p}.
А В= {a, b, c, m, n, p}
40

41. Операции над множествами

Пересечение (произведение) A B есть
множество, содержащее только элементы,
входящие в A и B одновременно.
A B={x | x A и x B}.
A B
Демонстрация
41

42.

42

43. Операции над множествами

Пример .
Пусть даны множества:
А={a, b, m};
В={m, n, c, p}.
А В = {m}
43

44. Операции над множествами

Дополнение (отрицание) Ā (читается “не
А”) есть множество U\A.
A = {x | x A}.
Демонстрация
44

45. Операции над множествами

Пример .
Z = {…,-2,-1,0,1,2,…}.
В этой задаче U=Z.
Пусть Z- – множество отрицательных
чисел и 0, тогда
Z- = {… -2, -1, 0}.
Дополнением к множеству Z- будет
множество натуральных чисел
N={1,2,…}.
45

46. Операции над множествами

Разность A\B есть множество, содержащее все
элементы A, не входящие в B.
А\В={x|x A,x B};
А\В В\А
A\B
A\B = A B
Демонстрация
46

47. Операции над множествами

Пример.
Пусть даны множества:
А={a, b, m};
В={m, n, c, p}.
А \ В = {a,b}
В \ А = {n,c,p}
47

48.

48

49. Приоритет операций в алгебре множеств

Приоритет операций в алгебре множеств
следующий.
1. A
2. A B
3. A B
4. A\B
49

50. Законы алгебры множеств

1. Коммутативные законы
A B=B A
A B=B A
2. Ассоциативные законы
A (B C)=(A B) C
A (B C)=(A B) C
3. Дистрибутивные законы
A (B C)=(A B) (A C)
A (B C)=(A B) (A C)
50

51.

51

52. Приоритет операций в алгебре множеств

Пример.
Расставить
скобки
(определить
последовательность выполнения операций) в
формуле:
E=A\B A D\B
E=A\B
E=A\(B
E=(A\(B
((((( (( A)
A)
A)
D\B.
D)\B.
D))\B.
D)))\B.
52

53. Законы алгебры множеств

4. Свойства пустого и универсального множеств
A A
A U U
A U A
A
53

54. Законы алгебры множеств

5. Законы идемпотентности
A A=A
A A=A
6. Закон инволюции (двойного отрицания)
А А
7. Закон противоречия
A A
8. Закон исключенного третьего
A A U
54

55. Законы алгебры множеств

9. Закон элиминации (поглощения)
A (A B)=A
A (A B)=A
10. Законы де Моргана.
A B A B
A B A B
55

56.

56

57.

57

58.

58

59.

59

60.

60

61.

61

62. Законы алгебры множеств

Пример.
Доказать с помощью диаграмм
дистрибутивный закон.
А (В С)=(А В) (А С).
Венна
62

63. Законы алгебры множеств

Продолжение примера.
А (В С)
В С
A
А (В С)
B
C
U
A
B
U
C
63

64. Законы алгебры множеств

Продолжение примера.
(А В) (А С)
(А В)
A
(А С)
B
C
U
A
B
C
(А В) (А С)
U
A
B
U
C
Демонстрация
64

65. Законы алгебры множеств

Пример.
Записать
формулу,
соответствующую заштрихованной части диаграммы
Венна
A
B
C
U
(А В)
A
B
U
C
A
B
U
(А В)\С
C
В результате получили формулу
(А В)\С
65

66. Законы алгебры множеств

Пример.
Упростить выражение
( А В С ) ( А ( В С )) В
( А В С ) ( А ( В С )) В
А В С А В (В С )
А В С (В С )
А В С
Ответ: А В С
66

67. Бесконечные множества. Взаимно-однозначное соответствие.

Взаимно-однозначным
называется
такое
соответствие между множествами A и B, при
котором каждому элементу a A отвечает один и
только один элемент b B и каждому элементу b B
отвечает один и только один элемент a A.
Функция, определяющая взаимно-однозначное
соответствие называется биективной функцией
или биекцией.
67

68. Бесконечные множества. Эквивалентные множества.

Множества
A
и
B
называются
эквивалентными (A B), если между ними
существует биекция (хотя бы одна).
Эквивалентные
множества
называют
равномощными, что обозначается так:
|A| = |B|.
Эквивалентными друг другу оказываются
все конечные множества с одинаковым числом
элементов n (мощность каждого из этих
множеств равна n).
68

69. Бесконечные множества. Счетные множества

Множество A называется счетным, если оно
эквивалентно натуральному ряду N (A N).
С помощью биекции =N A
можно
пересчитать все элементы из A, снабдив их
индексами. Можно записать, что
A = {an}, n=1,2,…, .
69

70. Бесконечные множества. Счетные множества

Множество четных натуральных чисел
Nч={2,4,…,m,…}, всех натуральных чисел
N={1,2,…,n, …}, целых чисел Z и рациональных
чисел Q последовательно вложены:
Nч N Z Q.
Хотя для любых двух из этих множеств
нет равенства, они эквивалентны друг другу, то
есть, имеют одинаковую мощность и являются
счетными:
|Nч| = |N| = |Z| = |Q|.
70

71. Бинарные отношения на множествах

72.

• Определение.
Отношение
есть
взаимная формальная связь различных
величин, предметов, действий, то есть
элементов некоторого множества.
Отношения
в
некоторых
числовых
множествах могут выражаться
терминами:
«быть равным», «быть больше», «быть не
меньше», «быть делителем» и т.д.
Отношения во множестве
линий на
плоскости могут выражаться терминами: «быть
параллельными», «пересекаться», «касаться»
и т.д.

73.

Определение. Пара элементов (x, y), взятых в
определенном порядке, называется упорядоченной
парой.
Определение. Кортеж – это совокупность (набор)
элементов, в которой каждый элемент занимает
определенное место.
Например, множество людей, стоящих в очереди,
множество слов в предложении, множество букв в
слове, и т.п.
Длиной кортежа называется число элементов в
кортеже.
Кортежи
обычно
обозначают
последовательностью в круглых скобках (или в
угловых скобках)

74.

75.

76.

77.

78.

79.

80.

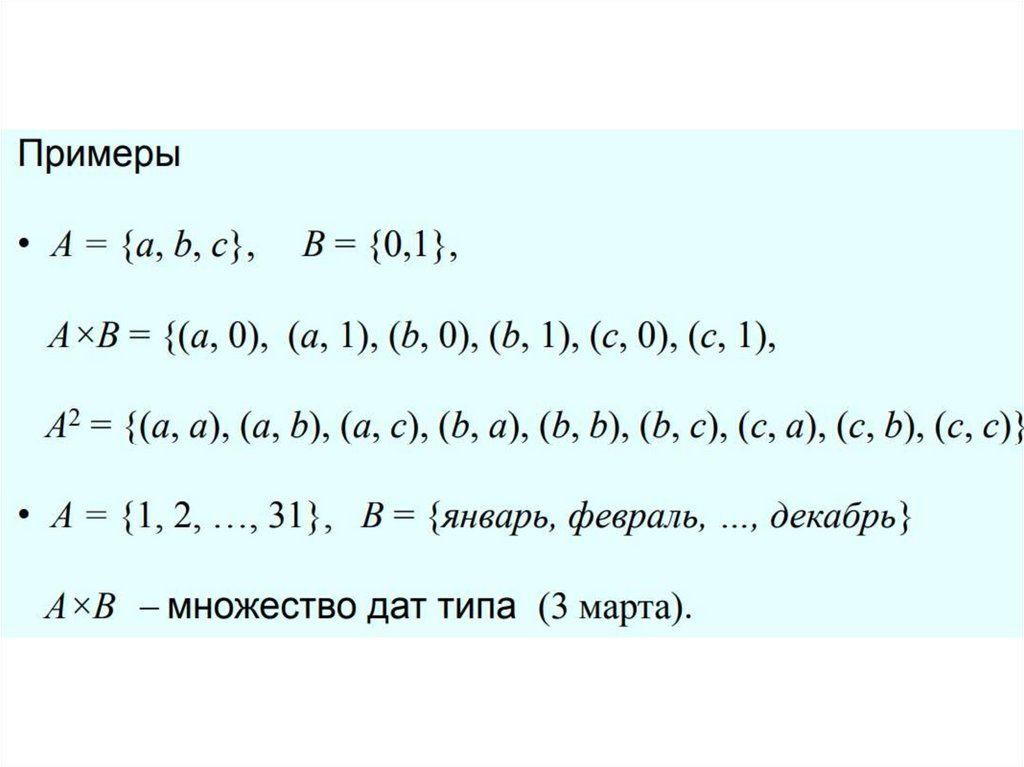
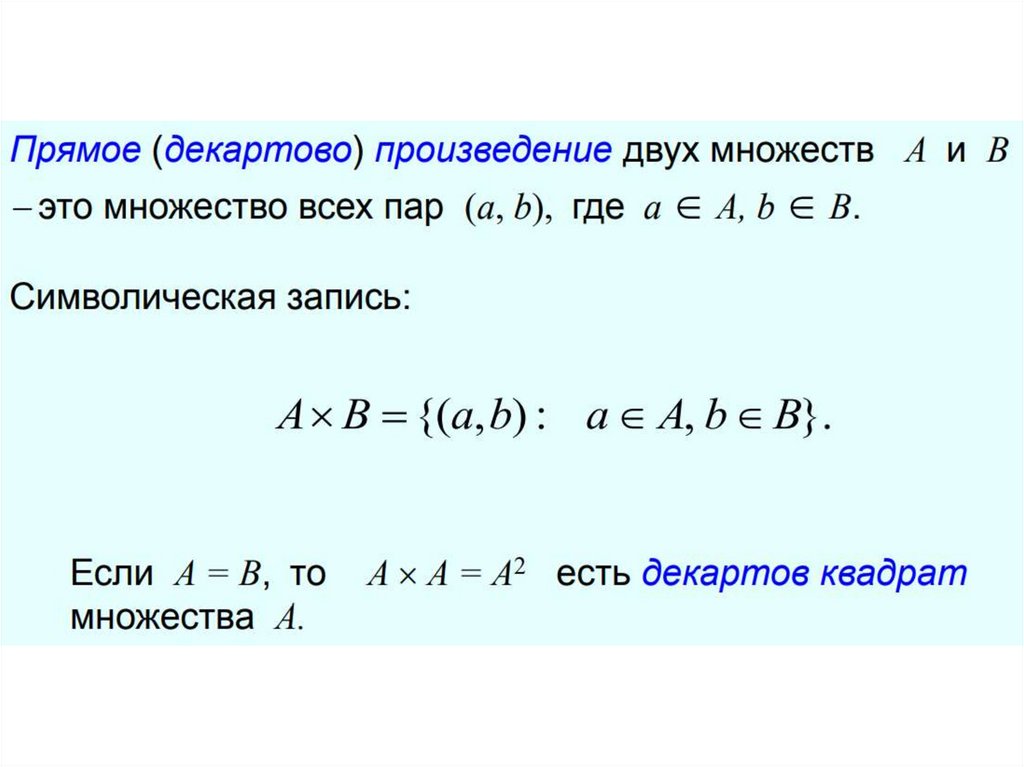
• Декартовым (прямым) произведением множеств А×В
называется множество всех упорядоченных пар (всех
кортежей), в которых первый элемент принадлежит
множеству А, а второй элемент принадлежит
множеству В.

81.

82.

83.

84.

85.

86.

87.

Подмножество R M n называется n-местным
отношением R на непустом множестве М. При
n=2 отношение R называется бинарным.
То есть бинарным отношением между
элементами множеств А и В называют любое
подмножество R множества АхВ и записывают
R АхВ.
Для отношения R обратным является
отношение R-1 BxA.

88.

Способы задания бинарных отношений.
1. Перечислением элементов
V={a, b, c, d, e}, Т V2
T (a , b), (a , c), (a , d ), ( b, c), ( b, d ), ( b, e), (c, a ),
(c, b), (c, d), (c, e), (d, b), (d, c), (e, c), (d, e)}
2.
Характеристическим свойством
2
A={1, 2, 3, 4, 5}, R Z
R={(x,y) x<y}
R={(1,2), (1,3), (1,4), (1,5), (2,3), (2,4), (2,5), (3,4),
(3,5), (4,5) }
88

89.

Способы задания бинарных отношений.
3. С помощью графа
Граф
Пример
Def: граф – это совокупность
множества V с заданным на
нем отношением U V2:
Дано: А={а, b},
R2={(a,a), (b,a)} A2
G=<V, U>
V – носитель графа (множество
вершин),
U – сигнатура графа (множество
ребер или дуг).
Граф бинарного
отношения R2
изображается так:
a
b
89

90.

91.

Пример: информационный обмен между
устройствами ЭВМ
V={a, b, c, d, e}, Т V2
T (a , b), (a , c), (a , d), (b, c), (b, d), (b, e), (c, a ),
a
(c, b), (c, d), (c, e), (d, b), (d, c), (e, c), (d, e)}
b
c
e
d
a – устройство ввода;
b – процессор;
c – устройство управления;
d – запоминающее устройство;
e – устройство вывода.
91

92.

• 4. С помощью графика
Бинарное отношение R: х у
показано на рис. Заштриховано
множество точек, для координат
которых это отношение
выполняется (истинно).

93.

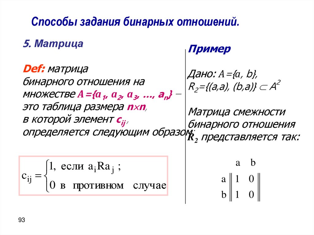
Способы задания бинарных отношений.
5. Матрица
Пример
Def: матрица
Дано: А={а, b},
бинарного отношения на
R2={(a,a), (b,a)} A2
множестве А={а1, а2, а3, …, an} –
это таблица размера n n,
Матрица смежности
в которой элемент cij ,
бинарного отношения
определяется следующим образом:
R представляется так:
2
1, если a i Ra j ;
cij
0 в противном случае
93
a b
a 1 0
b 1 0

94.

95. Пример

Матрица бинарного отношения
1
2
3
4
5
1
1
0
0
0
0
2
1
1
0
0
0
3
1
0
1
0
0
4
1
1
0
1
0
5
1
0
0
0
1
1
2
3
5
Граф бинарного
отношения
4

96.

97. Операции над бинарными отношениями

98.

Объединени е : R1 R2 (a; b) : (a; b) R1 или (a; b) R2
Пересечение : R1 R2 (a; b) : (a; b) R1 и (a; b) R2
Разность : R1 \ R2 (a; b) : (a; b) R1 и (a; b) R2
Дополнение : R U \ R
Обратное отношение : R 1 (a; b) : (b; a) R
Композиция : R R R ( 2 ) (a; c) : (a; b), (b; c) R
English     Русский Правила