По величине α электролиты классифицируют на три группы:
Ионное произведение воды. Водородный показатель среды растворов
Биологическое значение pH
2.95M
Категория: ХимияХимия

Лекция_презентация_Растворы_электролитов

1.

ОМСКИЙ ГОСУДАРСТВЕННЫЙ
МЕДИЦИНСКИЙ УНИВЕРСИТЕТ
Кафедра химии
Растворы электролитов
1. Основные понятия теории электролитической
диссоциации. Степень диссоциации. Константа
диссоциации.
2. Межионные взаимодействия. Активность ионов.
3. Ионная сила раствора.
4. Ионное произведение воды. Водородный
показатель среды.
Лектор: доктор биологических наук, профессор, зав. кафедрой
химии Ирина Петровна Степанова

2.

Основные понятия. Степень диссоциации.
Константа диссоциации
Svante Arrhenius
(1859-1927)
Сванте Аррениус - автор теории
электролитической
диссоциации,
лауреат Нобелевской премии по химии
(1903).
Элекролиты – это вещества, водные
растворы или расплавы которых
проводят электрический ток (кислоты,
основания, соли).

3.

Основные понятия. Степень диссоциации. Константа диссоциации
cathod
e
anode
Electrolyte

4.

Основные понятия. Степень диссоциации. Константа диссоциации
Электролиты
в
растворах
и
расплавах
подвергаются
процессу
электролитической
диссоциации - распаду молекул на ионы под
действием молекул растворителя.
Типичным растворителем является вода.
O

5.

Основные понятия. Степень диссоциации. Константа диссоциации
Пример: диссоциация веществ с ионной
кристаллической решеткой в водных растворах.

6.

Основные понятия. Степень диссоциации. Константа диссоциации
Пример: диссоциация веществ с молекулярной
кристаллической решеткой в водных растворах.

7.

Основные понятия. Степень диссоциации. Константа диссоциации
Количественные
характеристики
способности
электролита распадаться на ионы - степень
диссоциации
электролита
(α),
константа
диссоциации (Кд).
Степень диссоциации электролита (α) показывает
отношение числа молекул электролита, распавшихся
на ионы (n), к общему числу диссоциированных (n) и
недиссоциированных (N) молекул:
n
n или
100%
N n
N n

8.

Основные понятия. Степень диссоциации. Константа диссоциации
Величина α зависит от природы электролита,
температуры и концентрации вещества в растворе.

9.

Основные понятия. Степень диссоциации. Константа диссоциации
Не проводят
электрический
ток
Неэлектролиты:
α=0
Н-р:
органические
вещества, газы
Раствор
сахарозы

10. По величине α электролиты классифицируют на три группы:

Основные понятия. Степень диссоциации. Константа диссоциации
По величине α электролиты классифицируют на три
группы:
1. Сильные
электролиты:
α > 0,3 (больше 30%),
в разбавленных
растворах
α→1
(100%)
Н-р: НCl, HBr, HI,
H2SO4, HNO3, HMnO4,
HClO3, HClO4;
растворимые
основания - щелочи;
все растворимые
соли.

11.

Основные понятия. Степень диссоциации. Константа диссоциации
Пример: диссоциация сильной кислоты
HA
Что
происходит с
молекулами
сильной
кислоты в
растворе?

12.

В разбавленных растворах наблюдается 100%
диссоциация кислоты HA
HA
H+
A-
Сильная
кислота
Что
происходит с
электропроводностью
раствора?

13.

Основные понятия. Степень диссоциации. Константа диссоциации
Высокая
электрическая
проводимость
Раствор
сильного
электролита
H+
Cl-

14.

Основные понятия. Степень диссоциации. Константа диссоциации
2. Средней силы электролиты 0,03 ˂ α ˂ 0,3
(от 3 до 30 %)
Н-р: H3PO4, H2SO3, НF, H2C2O4 и др.
Средняя
электрическая
проводимость

15.

Основные понятия. Степень диссоциации. Константа диссоциации
3. Слабые
электролиты
α
<
0,03
(меньше 3%)
Н-р: H2CO3, H2S, H2SiO3,
HNO2, CH3COOH и др.
органические кислоты,
NH4OH, нерастворимые
основания и соли.

16.

Частичная диссоциация молекул HA
HA
H+
A-
Слабая
кислота

17.

HA H+ + AСлабая
кислота
HA
H+
A-
Диссоциация –
обратимый
процесс
Что
происходит с
электропроводностью
раствора?

18.

Основные понятия. Степень диссоциации. Константа диссоциации
Слабая
кислота
Низкая
электрическая
проводимость
CH3COOH
H+
CH3COO-

19.

Основные понятия. Степень диссоциации. Константа диссоциации
Процесс
диссоциации
как
равновесный
обратимый процесс характеризуется константой
диссоциации электролита.
Для бинарного электролита: КА К+ + АСогласно закону действующих масс:
[ K ] [ A ]
Кд
[ KA]
Чем больше величина Кд, тем
диссоциирует электролит, и наоборот.
сильнее

20.

Основные понятия. Степень диссоциации. Константа диссоциации
На практике используют величину рКд (показатель
константы диссоциации):
рК д lg K д
Чем выше значение рКд, тем слабее диссоциирует
электролит, и наоборот.
Величина Кд зависит от природы электролита,
температуры и практически не зависит от
концентрации вещества в растворе.

21.

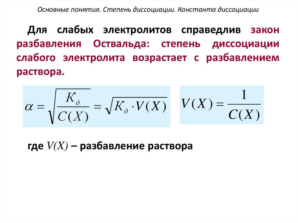
Основные понятия. Степень диссоциации. Константа диссоциации
Для слабых электролитов справедлив закон
разбавления Оствальда: степень диссоциации
слабого электролита возрастает с разбавлением
раствора.
Кд
К д V ( X )
С( Х )
1
V (X )
C( X )
где V(X) – разбавление раствора

22.

Основные понятия. Степень диссоциации. Константа диссоциации
вода (растворитель)
Vконечный
Vначальный
С разбавлением раствора
диссоциации электролита.
Растворенное
вещество
Разбавленный
раствор
Концентрированный
раствор
увеличивается
степень

23.

Межионное взаимодействие. Активность
ионов
Состояние ионов в растворе электролита зависит от
его природы:
1. В растворе слабых электролитов концентрация
ионов не велика, расстояние между ионами большие,
поэтому силами межионного взаимодействия можно
пренебречь.
2. В растворах сильных электролитов свободных
ионов много, расстояние между ними малы, поэтому
каждый ион в растворе окружен «атмосферой» ионов
противоположного знака:
KCl K+ + Cl-

24.

Межионное взаимодействие. Активность ионов
Если через раствор такого электролита
пропускать электрический ток, погрузив в него
электроды, то центральный ион начинает двигаться
к одному электроду, а ионная атмосфера к другому.
В результате ионы тормозят движение друг друга и
снижается величина электропроводности раствора.
Если
по
величине
электропроводности
рассчитать степень диссоциации электролита, то она
окажется значительно меньше 100%. Такое
значение α называют «кажущейся» степенью
диссоциации.

25.

Межионное взаимодействие. Активность ионов
KCl
+
K + Cl
-

26.

Межионное взаимодействие. Активность ионов
+
KCl
Cl-
Cl-
K+
Cl-
К+
Cl-
K + Cl
Cl-
Cl-
K+
-
K+
ClK+
K+
K+

27.

Межионное взаимодействие. Активность ионов
+ анод
KCl
Cl-
Cl-
K+
Cl-
К+
Cl-
K + Cl
Cl-
Cl-
K+
-
- катод
+
K+
ClK+
K+
K+

28.

Межионное взаимодействие. Активность ионов
Для оценки концентрационных эффектов в
растворах
сильных
электролитов
вводится
величина активности электролита - а(Х).
Под активностью электролита Х понимают
эффективную концентрацию электролита, в
соответствии с которой он участвует в различных
процессах.
Активность или эффективная концентрация –
это концентрация ионов в растворе с учетом сил
межионного взаимодействия.

29.

Межионное взаимодействие. Активность ионов
Активность связана с истинной концентрацией
растворенного вещества соотношением:
а ( Х ) f ( X ) C ( X ) ,где
а(х) - активность электролита, моль·дм-3;
С(х) - концентрация электролита, моль·дм-3;
f(х) - коэффициент активности; выражает отклонение
свойств раствора с концентрацией С(х) от свойств
идеального бесконечно разбавленного раствора
данного электролита. Принимает значения от 0 до 1.

30.

Межионное взаимодействие. Активность ионов
Если f(х)=1, тогда а(х)=С(х), ионы практически
не связаны межионным взаимодействием. Это
достигается
в
разбавленных
растворах
(C(x)≈10-4 моль·дм-3).
Если f(x)<1, тогда a(x)<C(x), ионы связаны
силами межионного взаимодействия. При этом
во всех расчетах используют именно активную
концентрацию, меньшую по числовому значению,
чем C(x).

31.

Ионная сила раствора
Для количественной оценки суммарного
влияния ионов друг на друга было введено
понятие ионной силы раствора.
Ионной силой раствора (I) называют величину,
равную полусумме произведения моляльной
концентрации находящихся в растворе ионов на
квадрат заряда каждого иона.

32.

Ионная сила раствора
Ионную силу раствора рассчитывают по формуле:
2 , где
1
I
b( X ) Z
2
I – ионная сила раствора; характеризует
суммарную активность ионов в растворе с учетом сил
межионного взаимодействия, моль·кг-1;
b(X) – моляльная концентрация ионов данного
вида, показывает содержание количества (моль)
ионов в 1000г (1кг) растворителя, моль·кг-1;
Z – заряд иона.

33.

Ионная сила раствора
Для биологических систем in vivo:
Iфиз. = 0,15 моль·кг-1
Растворы, применяемые в медицинской
практике и
имеющие ионную силу равную
0,15 моль·кг-1 называются физиологическими
растворами.

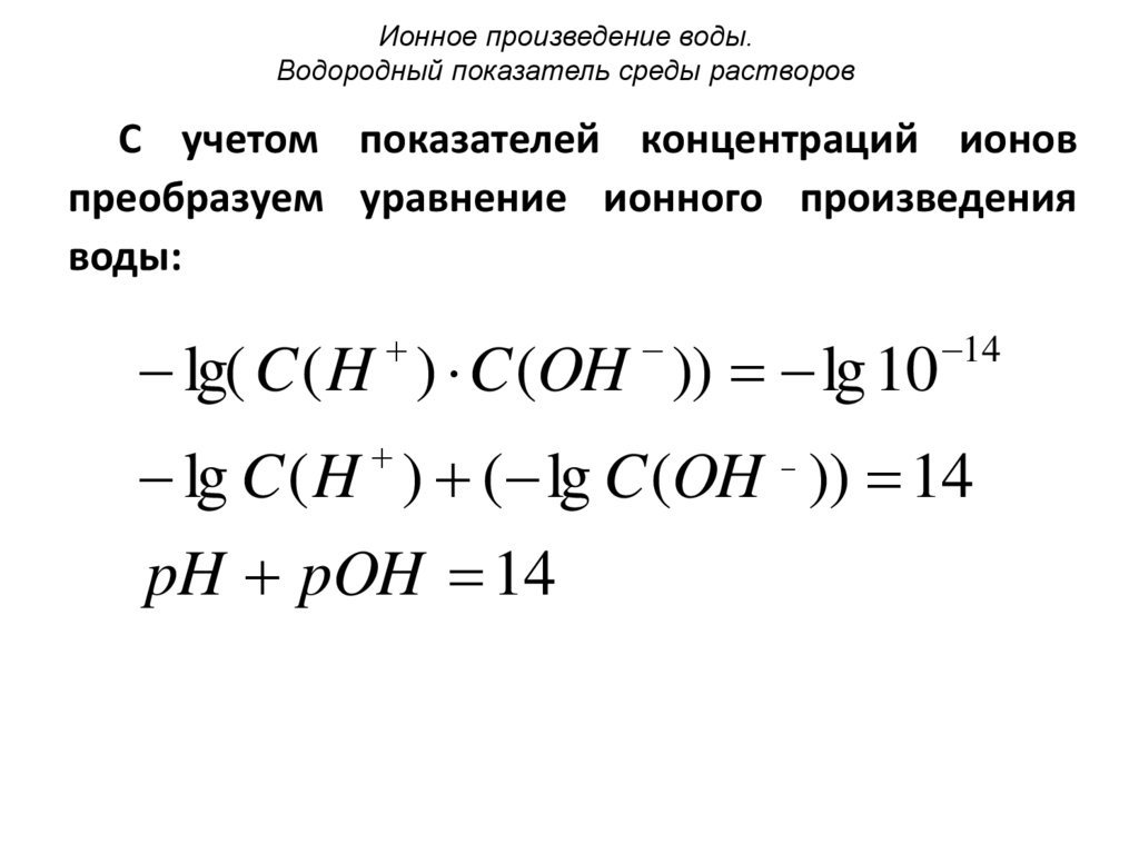
34. Ионное произведение воды. Водородный показатель среды растворов

Чистая дистиллированная вода является слабым
электролитом. Процесс диссоциации складывается
из двух стадий:
H 2O H OH
H 2 O H H 3O
__________________
2 H 2O H 3O OH

35.

Ионное произведение воды.
Водородный показатель среды растворов
Константа
диссоциации
воды
при
25˚С,
определенная
методом
электрической
проводимости, равна:
[ H ] [OH ]
16
-3
Кд
1.8 10
моль дм
[ H 2O]

36.

Ионное произведение воды.
Водородный показатель среды растворов
Степень диссоциации воды очень мала
(α=1,9 · 10-9), то есть из 555 млн. молекул только
одна распадается на ионы, поэтому молярную
концентрацию воды принято считать величиной
постоянной и численно равной отношению массы
одного кубического дециметра воды к молярной
массе воды:
1000
[ H 2O ]
55.6 моль дм -3
18 1
[ H ] [OH ] K д [ H 2O] 1.8 10 16 55.6 10 14

37.

Ионное произведение воды.
Водородный показатель среды растворов
Эту
величину
автоионизации
воды
произведением воды:
называют
константой
(Кв)
или
14
К в [ H ] [OH ] 10
ионным
В чистой воде и в растворе любого электролита
произведение концентрации протонов и ионов
гидроксила есть величина постоянная при
данной температуре.

38.

Ионное произведение воды.
Водородный показатель среды растворов
Увеличение С(Н+) приводит к уменьшению С(ОН-)
и наоборот, т.е. эти величины сопряжены.
В чистой дистиллированной воде концентрация
протонов равна концентрации ионов гидроксила:
С ( H ) С (OH ) 10
14
10
7
По величине С(Н+) определяют реакцию среды
раствора:
1. Нейтральная среда: С(Н+) =10-7 моль·дм-3;
2. Кислая среда: С(Н+) > 10-7 моль·дм-3 (10-6 и т.д.);
3. Щелочная среда: С(Н+)< 10-7моль·дм-3 (10-8 и т.д.).

39.

Ионное произведение воды.
Водородный показатель среды растворов
На практике используют величину водородного
показателя среды pH (Зёренсен; 1909г).
Водородный показатель среды
раствора (рН) – численно равен
отрицательному
десятичному
логарифму концентрации (активности)
ионов водорода в растворе.
рН = - lgС(Н+ )

40.

Ионное произведение воды.
Водородный показатель среды растворов
По величине рН различают:
1. нейтральная среда: рН = 7;
2. кислая среда: рН < 7;
3. щелочная среда: рН > 7.

41.

Шкала pH
0
Кислая среда
Щелочная среда
(С(H+) > С(OH-)
С(H+) < (СOH-)
2
4
5
7
нейтральная
среда
сильнокислая
среда
9
10
12
14
слабощелочная
среда
сильнощелочная
слабокислая
среда
среда

42.

Ионное произведение воды.
Водородный показатель среды растворов
Гидроксильный
показатель
среды
раствора
(рОН)
численно
равен
отрицательному десятичному логарифму
концентрации (активности) гидроксид-ионов
в растворе.
рОН = - lgС(ОН-)

43.

Ионное произведение воды.
Водородный показатель среды растворов
С учетом показателей концентраций ионов
преобразуем уравнение ионного произведения
воды:
lg( C ( H ) C (OH )) lg 10
14
lg C ( H ) ( lg C (OH )) 14
pH pOH 14

44.

Ионное произведение воды.
Водородный показатель среды растворов
Для биологических систем in vivo, с учетом
температуры тела ≈ 37оС уравнение ионного
произведения воды принимает вид:
pH pOH lg 2,3 10 13,6
14
Поэтому in vivo:
нейтральная среда: рН = 6,8;
кислая среда: рН < 6,8;
щелочная среда: рН > 6,8.

45.

Ионное произведение воды.
Водородный показатель среды растворов
Все вышеописанное относится к теории
разбавленных растворов сильных электролитов.
Для
характеристики
растворов
слабых
электролитов учитывают активность ионов в
растворе и различают три вида кислотности:
активную
характеризует
активную
концентрацию свободных протонов в растворе;
потенциальную (резервную) - характеризует
количество связанных протонов в молекулах
кислот,
общую - сумма активной и потенциальной
кислотностей.

46.

Ионное произведение воды.
Водородный показатель среды растворов
СН3СООН Н+ + СН3СОО-
(α<3%)
потенц. к-ть актив. к-ть
общая кислотность
Активная кислотность определяется только
свободными Н+ в растворе, но их мало, т.к. α<3%
Потенциальная
кислотность определяется
количеством
связанных
протонов
в
непродиссоциировавших молекулах
уксусной
кислоты.
Общая
кислотность - сумма активной и
потенциальной кислотностей.

47.

Ионное произведение воды.
Водородный показатель среды растворов
Общая кислотность определяется титрованием
раствора щелочью.
Активную
кислотность
определяют
потенциометрическим методом. рН такого раствора
является мерой активной кислотности среды:
рН = -Igа(Н+)
По разнице между общей и активной определяют
потенциальную кислотность.
Свободные протоны и молекулы кислот in vivo
имеют разнообразную физиологическую активность,
поэтому в биохимических исследованиях учитывают
все виды кислотностей.

48. Биологическое значение pH

Биологические
жидкости
характеризуются
определенным и постоянным значением pH (в
норме):
• рН плазмы крови ≈ 7,34-7,36
• рН мочи ≈ 5,0 –7,0
• рН слюны ≈ 6,8 – 7,4
• рН желудочного содержимого ≈ 1,5 – 2,5

49.

pH
Физиологические жидкости
Кислая среда
1
2
3
4
Щелочная среда
5
6
7
8
9
10
11

50.

Биологическое значение pH
Постоянство рН физиологических сред является
залогом нормальной работы организма. Это
объясняется несколькими причинами:
1.Ферменты
и
гормоны
проявляют
физиологическую активность в определенном
интервале pH:
Пепсин желудочного содержимого активен при рН ≈ 1,7 – 1,8
Каталаза крови активна при рН ≈ 7,4
2. При колебаниях рН белки способны
денатурировать, т.е. разрушаться.
3. Ионы водорода являются катализаторами
многих биохимических превращений.

51.

Биологическое значение pH
Организм человека располагает тонкими
механизмами регуляции происходящих в нем
биохимических и физиологических процессов,
направленных на поддержание постоянства pH.
Регуляция pH называется кислотно-основным
гомеостазом (от греч. «gomeo» - подобный,
«status» - постоянство).

52.

Биологическое значение pH
Гомеостаз осуществляется через лимфу, кровь, с
помощью ферментов, гормонов, при участии
нервных
регулирующих
механизмов
и
направлен
на
поддержание
постоянства
кислотности биологических сред.

53.

Биологическое значение pH
Изменения кислотности биологических сред,
сопровождающиеся уменьшением pH называются
ацидозом, а увеличением pH – алкалозом.
При изменениях pH крови на 0,3 единицы в ту
или иную сторону возможно тяжелое коматозное
состояние, а на 0,4 – летальный исход.

54.

СПАСИБО ЗА
ВАШЕ
ВНИМАНИЕ!
English     Русский Правила