1.85M
Категория: ПрограммированиеПрограммирование

Описание требований унифицированный язык моделирования - краткий словарь. Диаграммы UML.Строительные блоки UML. Общие механизмы UML

1.

Описание требований
унифицированный язык
моделирования - краткий словарь.
Диаграммы UML.
Строительные блоки UML. Общие
механизмы UML

2.

Унифицированный язык моделирования
(UML) (Unified Modeling Language)
— это язык визуального моделирования, который предназначен
для определения, построения и документирования артефактов
систем.
UML-диаграмма — это схема, которая описывает
процесс или явление по всем правилам языка UML.

3.

Класс
Это блок любой объектноориентированной системы, который
содержит свойства и методы. То есть
он определяет, каким может быть
объект.
Название — это уникальное имя объекта,
его нужно обязательно заполнить в
верхней секции.
Свойства — это такие переменные,
которые обозначают характеристики
класса.
Методы — это те действия, которые
может выполнять этот класс.

4.

Объект
Это экземпляр класса, то есть его версия со всеми его
свойствами и методами. Обозначается так же, как и
класс, — прямоугольником, но его имя подчеркивается.

5.

Интерфейс
Это набор доступных операций для объекта. В описании
этого элемента нужно обязательно указать слово
«Интерфейс», чтобы не перепутать его с объектом
или классом.

6.

Требуемый интерфейс
Он получает услуги, функции или данные извне. Его еще
называют леденцом.

7.

Предоставляемый интерфейс
Это символ для определения интерфейсов, которые
предоставляют функции, данные или услуги извне. Полукруг
называется розеткой.

8.

Символ порта
Отдельно обозначена точка взаимодействия компонента и среды.
Крошечный квадрат служит символом портов.

9.

Компонент
Это большая часть системы. Например, файл или
библиотека приложения. Чтобы отобразить этот
элемент, используют специальный символ:

10.

Узел
Это то же самое, что и компонент, но еще больше.
Например, сервер или база.

11.

Пакет
Он объединяет похожие объекты в одну группу. В пакет
можно сгруппировать почти все элементы: классы,
компоненты или узлы. А несколько пакетов можно
объединить в один — такой вот пакет с пакетами.

12.

Состояние
Речь о состоянии, в котором находится система.
Изображается прямоугольником со скругленными углами.

13.

Заметка
Это комментарий, который можно оставить к любому
элементу, чтобы уточнить подробности

14.

Вариант использования
Это набор действий, которые может выполнять
система.

15.

Связь
Это набор действий, которые может выполнять
система.

16.

Взаимодействие
Это стрелка, которая показывает, как один объект
обращается к другому. То есть это такой вид связи, где
элементы не просто соединяются, а передают
конкретную информацию. Поэтому над UML-стрелкой
прописывают, что за данные отправляются.

17.

Зависимость
Это пунктирная стрелка. Она показывает, что
объекты связаны: если в одном поменяются данные, то и
в другом тоже.

18.

Агрегация
Показывает взаимосвязь чего-то целого с его частями.
Элемент, из которого она берет начало — это
маленькая часть. А элемент, в который она попадает,
— это главный целый объект.

19.

Обобщение или наследование
Это стрелка, которая показывает, что один объект
наследует свойства другого.

20.

Актор
Это внешняя по отношению к моделируемой системе
сущность, которая взаимодействует с системой и
использует её функциональные возможности для
достижения определённых целей или решения частных
задач.
Студен

21.

Виды диаграмм и где их применять
Нотация UML делит объектно-ориентированные
диаграммы на две основные группы:
1. Структурные — описывают структуры объектов в
системе и иллюстрируют связь между ними.
2. Поведенческие — показывают поведение системы и ее
взаимодействие с пользователями, другими системами и
прочими сущностями.

22.

23.

Структурные диаграммы

24.

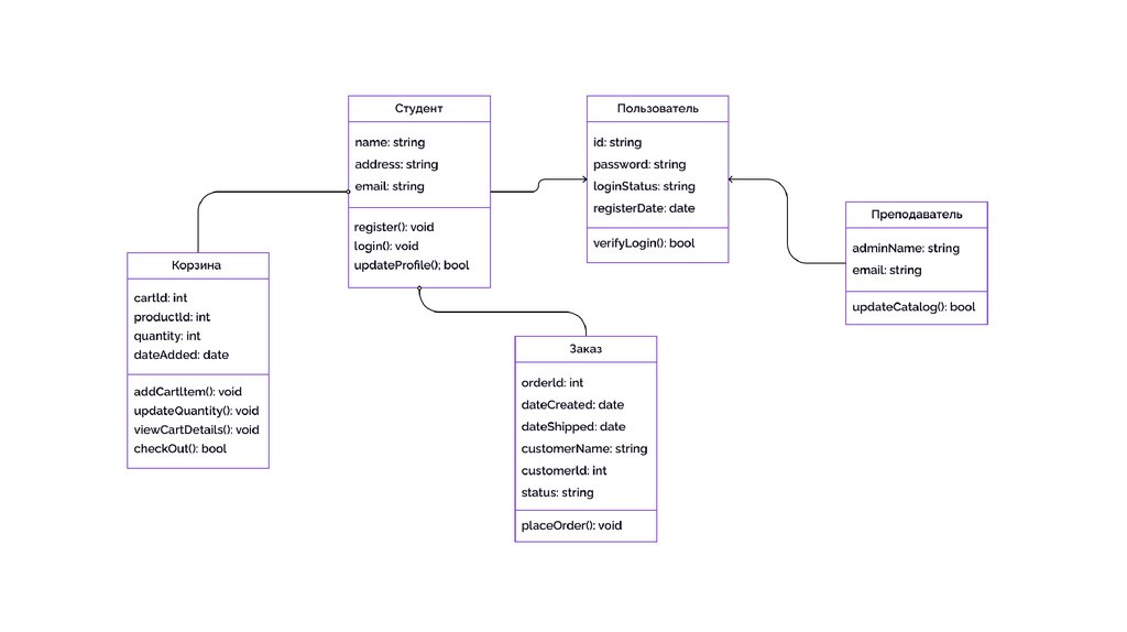
Диаграмма классов (Class diagram)
описывает статичную структуру системы,
показывает классы, их атрибуты, поведение и связь друг
с другом. Это база, которая используется почти во всех
объектно-ориентированных методах.

25.

26.

Диаграмма развертывания (Deployment
diagram)
показывает развертывание программного решения и
связь аппаратных компонентов между собой.

27.

28.

Диаграмма пакетов (Package diagram)
отображает различные виды системы. По сути, она
группирует классы в пакеты и этим упрощает
сложную диаграмму классов.

29.

30.

Диаграмма объектов (Object diagram)
показывает не только связь между объектами, но и
описывает конкретные свойства каждого класса.

31.

32.

Диаграмма компонентов (Component
diagram)
показывает, как компоненты связываются друг с другом,
формируясь в более крупные.

33.

34.

Диаграмма композитной структуры
(Composite structure diagram)
описывает внутреннюю структуру всех классов и как
элементы этих классов влияют друг на друга.

35.

36.

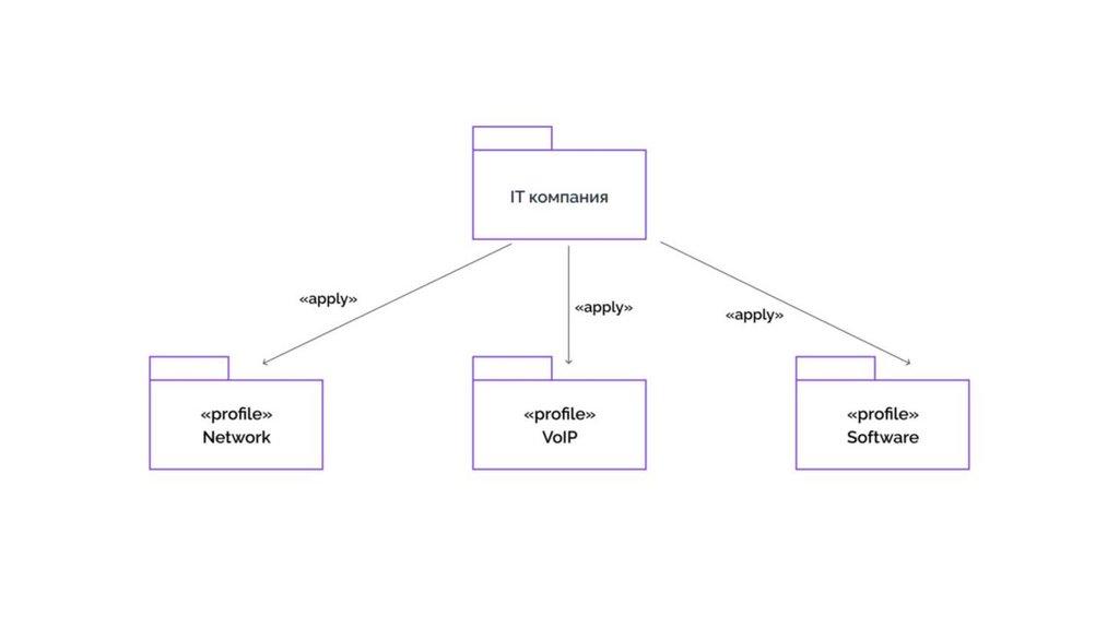
Диаграмма профилей (Profile diagram)
позволяет создать стереотипы, характерные для
домена и платформы, и описать связь между ними.

37.

38.

Поведенческие диаграммы

39.

Диаграмма
деятельности, или диаграмма
показывает
последовательность
рабочих
процессов,
активности,
(Activity
описывает действия
и решенияdiagram)
на каждом этапе.

40.

41.

Диаграмма прецедентов, или диаграмма
вариантов использования, (Use case
diagram)
изображает, как пользователь взаимодействует с
системой. Она объясняет на сценариях использования,
кому какие функции доступны и как при этом
отрабатывает система.

42.

43.

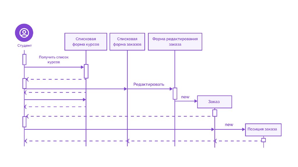
Диаграмма
последовательности (Sequence diagram)
показывает, как между собой взаимодействуют объекты
и в какой последовательности они это делают.

44.

45.

Диаграмма обзора
взаимодействия (Interaction overview
diagram)
тоже описывает взаимодействия объектов, как и
диаграмма активностей, но имеет более сложную
структуру. Эта схема содержит в себе несколько узлов,
и каждый узел — другая диаграмма взаимодействия.

46.

47.

Диаграмма состояний (Statechart
diagram)
описывает состояния, в которых находится объект, как
эти состояния меняются и что на это влияет.

48.

49.

Диаграмма коопераций, или диаграмма
коммуникации, (Communication diagram)
описывает логику, по которой объекты
взаимодействуют друг с другом и обмениваются
данными.
English     Русский Правила