Законы Кеплера
6.79M
Категория: ФизикаФизика

Механика. Динамика

1.

МЕХАНИКА
ДИНАМИКА

2.

Основные определения динамики
Единицы измерения
Инерциальные и неинерциальные системы отсчета
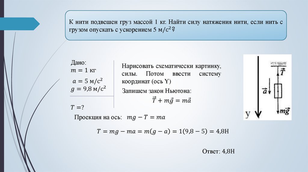
Законы Ньютона
Силы гравитационного взаимодействия. Сила
тяжести. Вес тела.
Деформации и упругие силы
Силы трения
Силы инерции

3.

Основные определения динамики
Динамика – раздел механики, в котором устанавливается взаимосвязь между
воздействием на тело и результатом этого воздействия.
Инертность – свойство тел сохранять состояние покоя или равномерного и
прямолинейного движения под действием приложенных сил.
Масса – количественная мера инертности тел.
Сила – величина, являющаяся мерой внешнего
воздействия на данное тело со стороны других тел.
Сила – векторная величина, характеризуется:
точкой приложения,
направлением,
абсолютной величиной.
Свободное тело – тело, не подверженное воздействию других тел.

4.

Единицы измерения
Эталон длины
Единицей длины был выбран 1 метр (от греческого слова
“метрон” – мера) – одна сорокамиллионная часть земного
меридиана, проходящего через Париж. Ученые изготовили эталон
(образец) метра в виде линейки из платины.
Метр равен длине отрезка, которую свет проходит в вакууме за
1/299792458 долю секунды
Эталон массы
Эталон массы хранится в городе Севре во Франции. Эталону
килограмма почти 120 лет. Это цилиндр из сплава 90% платины и
10% иридия, высота и диаметр которого равны 39 мм.
1 кг равен массе 1 дм3 чистой воды при
English     Русский Правила