Доказательство теоремы Штейнера
Закон изменения момента импульса
Теорема Эйлера
Свободные оси тела
10.16M
Категория: ФизикаФизика

Механика. Вращательное движение

1.

МЕХАНИКА
ВРАЩАТЕЛЬНОЕ
ДВИЖЕНИЕ

2.

Кинематика вращательного движения
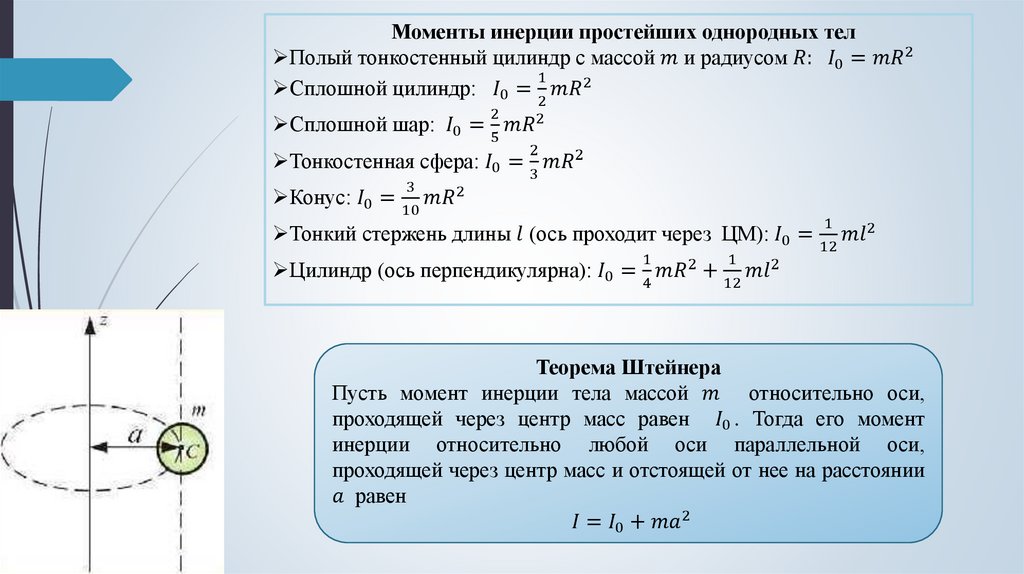
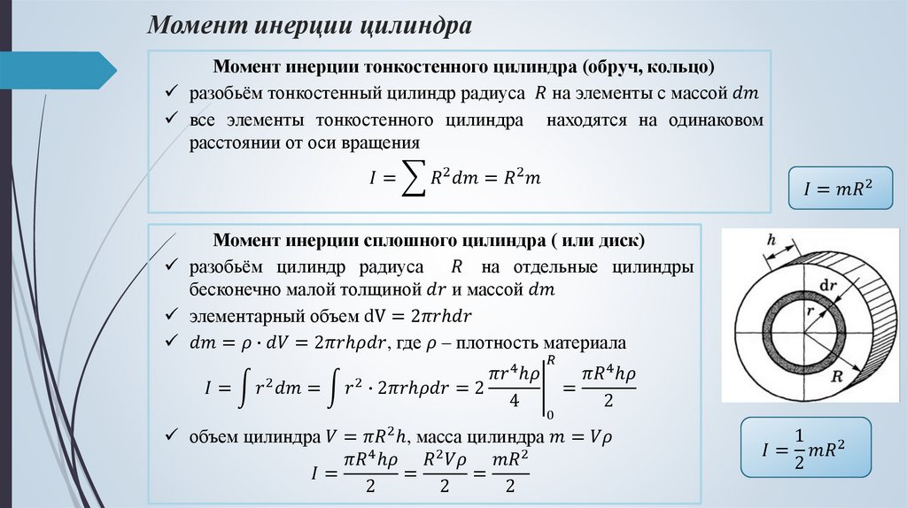
Момент инерции
Динамика вращательного движения
Закон сохранения момента импульса
Работа внешних сил при вращении
Кинетическая энергия вращательного движения
Оси вращения
Гироскоп

3.

Кинематика твердого тела
Абсолютно твердое тело – совокупность материальных точек, расстояния между
которыми не изменяются в процессе любых движений этого тела (деформацией
которого можно пренебречь при рассмотрении его движения).
Произвольное движение твердого тела можно разложить на:
Поступательное движение твердого тела – все точки тела за один и тот
же промежуток времени совершают равные по модулю и направлению
перемещения
Вращательное движение твердого тела – все точки движутся по
окружностям, центры которых лежат на прямой, называемой осью
вращения
Вектор угловой скорости направлен вдоль
оси вращения по правилу правого винта
English     Русский Правила