Лекции 19, 20 Тема 6.1
3.00M
Категория: ПромышленностьПромышленность

Пилотажно-навигационные комплексы самолетов. Лекции 19, 20. Тема 6.1

1. Лекции 19, 20 Тема 6.1

Пилотажно-навигационные
комплексы самолетов

2.

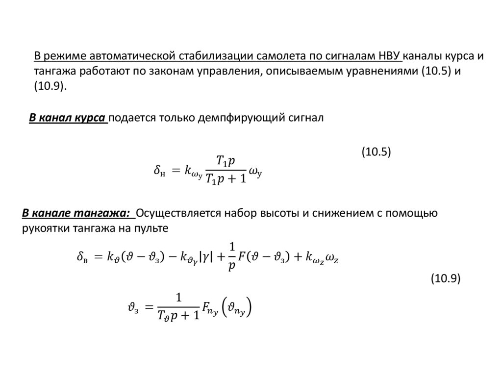
6.1. Структура и состав автоматизированных
бортовых систем управления
Появление отечественных аналоговых автоматизированных
бортовых система управления связывают с созданием бортовой
системы управления заходом на посадку БСУ-ЗП, которая
устанавливалась на самолетах Ил-18, Ту-124, Ту-134 и имеет
возраст более 70 лет. В состав БСУ-ЗП входили: пилотажнонавигационная система «Путь-4МПА», автопилот АП-6ЕМ-ЗП и
автомат триммирования АТ-2.

3.

Структура и состав БПНК 154

4.

НВУ-БЗ 3(4) серии, которое определяет частно-ортодромические координаты ВС
(удаление от ППМ S и боковое уклонение Z).
При этом используется курсо-доплеровский метод счисления координат по сигналам
путевой скорости W от ДИСС-013 и ортодромического курса ОК от курсовой системы
ТКС-П2-2 серии. В процессе счисления координат НВУ-БЗ вычисляет, индицирует и
запоминает параметры ветра: скорость ветра U и угол ветра δ.
При отказе ДИСС-013 или при больших кренах ВС НВУ-БЗ переходит на курсовоздушный метод счисления координат по информации истинной воздушной скорости
V от СВС, ортодромическому курсу ОК и "запомненным" параметрам ветра.
НВУ-БЗ имеет методическую накапливающуюся погрешность, поэтому счисленные
координаты необходимо периодически корректировать. Для этой цели используется
радиотехническая система ближней навигации РСБН-2СА, которая обладает высокой
точностью измерения (также как и СНС), но не является автономной, так как требует
использования наземных радиомаяков и подвержена влиянию радиопомех. В настоящее
время по решению ICAO система РСБН-2СА на самолётах ГА не устанавливается.
НВУ-БЗ, напротив, работает очень стабильно, поэтому, с учётом периодической
коррекции, именно оно формирует и выдаёт в систему автоматического управления
САУ-154-2 сигналы Z и Wz, которые используются для формирования управляющего
сигнала заданного крена γзад. НВУ-БЗ или KLN-90B участвуют в формировании для в
САУ-154-2 управляющего сигнала γзад, позволяющего самолёту производить
автоматический полёт по участкам маршрута. Переключение с НВУ-БЗ на KLN-90B и
наоборот, производится с помощью переключателя «НВУ-СНС» на средней панели
приборной доски пилотов.

5.

- СНС является цифровой системой, для её связи аналоговыми системами комплекса (в
том числе САУ-154-2 и ТКС-П2 серии) используется блок связи БС-СНС-2.
- Источником информации для обеспечения автоматического полёта по участкам
маршрута (режим “VOR”) служит НПС «КУРС-МП-70».
- Двухканальная точная курсовая система ТКС-П2 2 серии позволяет одновременно
измерять и выдавать потребителям (АБСУ-154-2, KLN-90B через БС-СНС-2, КУРСМП-70, НВУ-БЗ и указатели) значения гиромагнитного ГМК и ортодромического
курса ОК. Совместно с ДИСС-013 ТКС-П2 формирует и индицирует путевой угол
ПУ=ОК+УС
- АРК-15М выдаёт в ТКС-П2 сигнал КУР для вычисления магнитного пеленга
радиостанции МПР=МК+КУР.

6.

Основной системой пилотажного комплекса ПК является автоматическая бортовая
система управления АБСУ-154-2, которая состоит из 3-х систем:
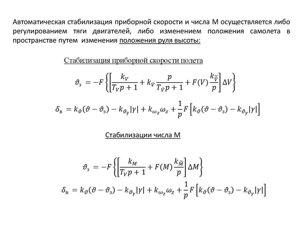
- системы автоматического управления САУ-154-2 (стабилизация ВС по γ, ϑ, ψ, Нб,
Vnp, М, а также штурвальное, директорное и автоматическое управление;
- системы траекторного управления СТУ-154 серии 2 (посадочный вычислитель плюс
комплексная система индикации);
- автомата тяги АТ-6-2 (стабилизация и управление приборной скоростью при заходе
на посадку).

7.

6.2. Назначение, основные подсистемы и законы
управления АБСУ-154

8.

6.2.1.Подсистема штурвального управления.

9.

10.

11.

Структурные схемы и ЗУ подсистемы штурвального управления
English     Русский Правила