1.33M
Категория: ФизикаФизика

5_лекция_Магнитизм_Индукция_Сила_Ампера_Лоренца_Формула_БСЛ_МП_движущегося

1.

Электромагнетизм
Опыт Эрстеда:
Если у магнитной стрелки поместить провод (рисунок).
При пропускании тока I, стрелка отклоняется
перпендикулярно к проводу. При смене направления
тока I, стрелка поворачивается на 180 градусов.
1

2.

Опыт Эрстеда:
2

3.

Опыт Ампера:
Заряженные
проводники
притягиваются из-за эл. поля
(рис. а).
Если замкнуть ключ К (рис. б), то
по проводникам потечёт ток I.
Проводники
отталкиваются.
Между проводниками возникает
поле,
отличное
от
электростатического – магнитное
поле.
3

4.

Выводы из опытов:
1. Между электрическими и магнитными явлениями
есть связь – магниты действуют на эл. токи и
наоборот.
2. Вокруг равномерно движущихся эл. зарядов
возникает магн. поле, которое обнаруживается по
действию на другие движущиеся заряды и
магнитные стрелки.
4

5.

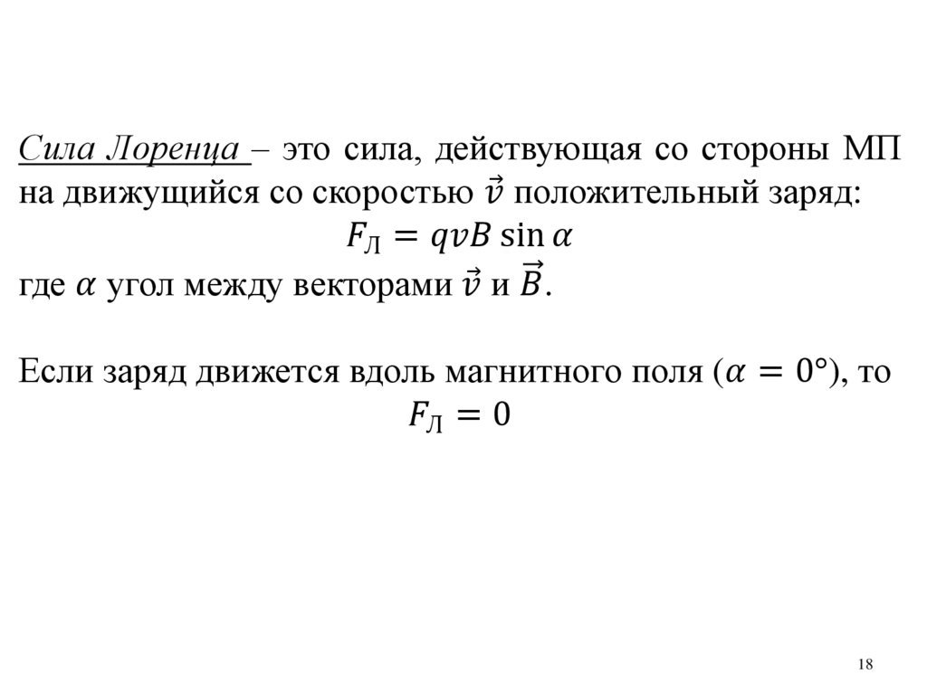
Эл. поле действует на подвижные и неподвижные
заряды.
Магнитное поле действует только на подвижные.
5

6.

Магнитное поле – материя, связанная с движущимися
зарядами и обнаруживающая себя по действию на
магнитные стрелки и движущиеся заряды.
6

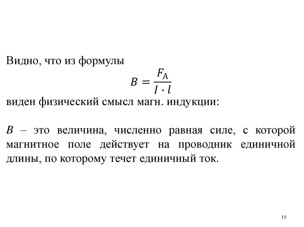
7.

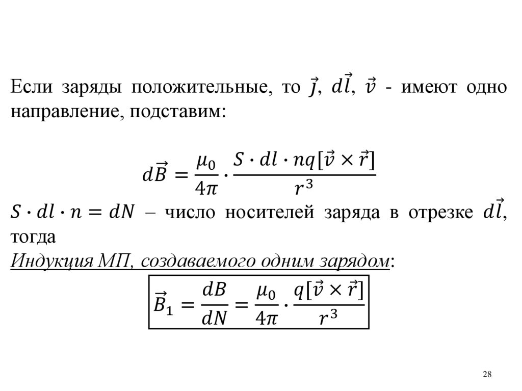
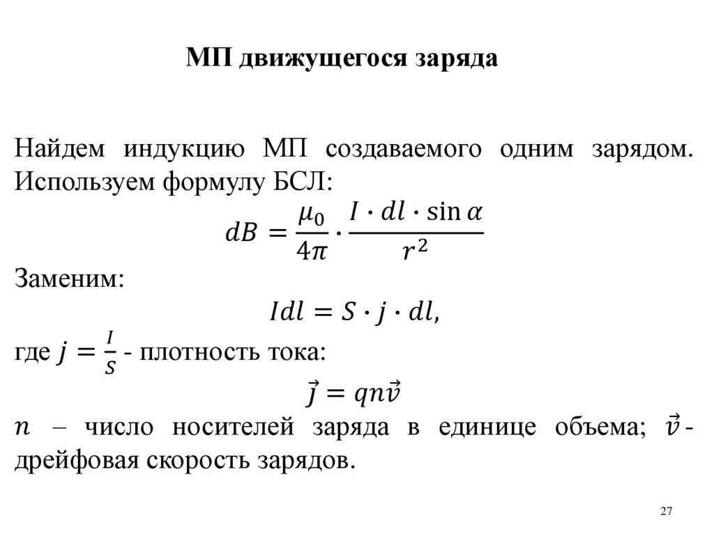
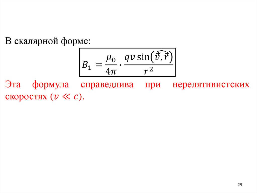
Индукция магнитного поля
Пробный контур – это такой контур с постоянным
током, внесение которого в некоторое поле не искажает
это поле.
Пробный контур создает магн. поле, определяемое магн.
моментом
English     Русский Правила