3.41M
Категория: ФизикаФизика

Законы сохранения. Алгоритм решения задач

1.

Алгоритм решения задач по теме «Законы сохранения»
1) Внимательно изучите условие задачи, поймите физическую сущность
явлений и процессов, рассматриваемых в задаче, уясните основной вопрос
задачи.
2) Мысленно представьте ситуацию, описанную в задаче, выясните цель
решения, четко выделите данные и неизвестные величины.
3) Запишите краткое условие задачи. Одновременно выразите все
величины в единицах СИ.
4) Сделайте чертеж, на котором отобразите ситуацию до и после события.
5) Запишите закон сохранения импульса (в проекции на выбранную ось)
проверив систему на замкнутость или (и) закон сохранения энергии в
соответствии с тем, что отобразили на чертеже (с одной стороны равенства что
было «до», с другой что «после»). Выберите нулевой уровень потенциальной
энергии.
6) Решите уравнение или систему уравнений относительно неизвестной
величины, т.е. решите задачу в общем виде.
7) Если не все величины известны, то для нахождения их можете применить
алгоритм решения задач по теме «Динамика».
8) Найдите искомую величину.
9) Определите единицу величины. Проверьте, подходит ли она по смыслу.
10) Рассчитайте число.
11) Проверьте ответ на «глупость» и запишите его.
1, 2, 3, 4, 5, 6, 7, 8, 9, 10, 11, 12, 13, 14, 15, 16, 17, 18, 19, 20, 21, 22,
23, 24

2.

1) Мальчик догоняет тележку (бежит навстречу тележке) и запрыгивает на
нее. Дальше они двигаются вместе. Масса мальчика m1, масса тележки m2.
Скорость мальчика V1 , скорость тележки V2 . Алгоритм
до
m1
после
V1
до
после
m1
m2 V2
V
V1
V2
m2
Закон сохранения импульса
m1V1+m2V2=(m1+m2)V
В проекции на ось Х:
m1V1+m2V2=(m1+m2)V
m1V1-m2V2=(m1+m2)V
m1V1+m2V2
V= m1+m2
m1V1-m2V2
V= m1+m2
V
X

3.

2) На вагонетку массой 800 кг, катящуюся по горизонтальному пути со
скоростью 0,2 м/с, насыпали сверху 200 кг щебня. На сколько
уменьшилась скорость вагонетки? Алгоритм
Дано:
Решение:
после:
m1=800 кг до:m2
m1+m2
2
1 =0,2 м/с
m1
1
m2=200 кг
?
m1 1 m2 2 m1 m2
m1 1
800 0,2
0,16 м
ox: m1 1 m1 m2
с
1000
m1 m2
к
г мс
размерность
к
г
1
0,16 0,2 0,04 м
с
Ответ: скорость уменьшилась на 0,04 м/с
X

4.

3) Рыбак массой 60 кг переходит с носа на корму лодки. На сколько
переместится лодка длиной 3 м и массой 120 кг относительно воды?
алгоритм
Решение:
Дано:
до:
после:
m1= 60 кг
m1
m1
V1
l= 3 м
V2
m2
m2
m2= 120 кг
S-?
ox: 0=-m1V1+(m1+m2)V2
x
1
считаем движение рыбака и лодки равномерным
l
V1= t
s
V2= t
подставляем в уравнение
0= -m1 l +(m1+m2) s
t
t
60*3
S= 180 =1 м
1
=>
Ответ: лодка переместилась на 1 м.
m1l=(m1+m2)S
=>
m1l
S= m1+m2

5.

4) Охотник стреляет с легкой надувной лодки. Какую скорость приобретает
лодка в момент выстрела, если масса охотника с лодкой равна 70 кг, масса
дроби 35 г и средняя начальная скорость дроби 320 м/с? Ствол ружья во
время выстрела образует угол 60° к горизонту. алгоритм
Дано:
m1= 70 кг
m2= 0,035 кг
V2= 320 м/с
α = 60°
V1 - ?
Решение:
до:
после:
V1
V2 α
m2
m1
X
ox: 0= -m1V1+m2V2cosα
m1V1=m2V2cosα
V1=
m2V2 cos α
m1
V1=
0,035*320*½
=0,08 м/с
70
к г м
с
размерность
к г
Ответ: лодка приобретает скорость 0,08 м/с

6.

5) Граната, летевшая в горизонтальном направлении со скоростью 10 м/с,
разорвалась на два осколка массами 1 кг и 1,5 кг. Скорость большого
осколка после разрыва горизонтально возросла до 25 м/с. Определите
скорость и направление движения меньшего осколка. алгоритм
Дано:
Решение:
V= 10 м/с
до:
после:
V
m1 m 2
V2
m1= 1 кг
V1
m2= 1,5 кг
V2= 25 м/с
V1 - ?
Закон сохранения импульса в проекции на ось X:
(m1+m2)V = - m1V1+m2V2
m1V1 = m2V2 – (m1+m2)V
V1=
m2V2 – (m1+m2)V
m1
V1=
1,5 * 25 – (1+1,5) * 10
= 12,5 м/с
1
Ответ: скорость меньшего осколка 12,5 м/с.
X

7.

6) Пуля летит горизонтально со скоростью 400м/с пробивает стоящий на
горизонтальной шероховатой поверхности коробку и продолжает движение в
прежнем направлении со скоростью ¾ V0. Масса коробки в 40 раз больше массы
пули. Коэффициент трения скольжения между коробкой и поверхностью М= 0,15.
На какое расстояние переместилась коробка к моменту, когда ее скорость
уменьшится на 20%.
Алгоритм
Динамика
(ЕГЭ)
Дано:
Решение:
0 = 400м/с
= ¾ 0
m2= 40m1
k ' =0,8 k
II.
a
y
после:
m2 k m
1
m2
Запишем закон сохранения импульса
m1 0 m2 k m1
3
m1 0 40m1 k m1 0
4 1
1
3
0 40 k => k 0
0 0 40 k =>
μ=0,15
S-?
I. до:
m1 0
N
4
4
160
=>
k 2,5 м с
Запишем II закон
Ньютона
2
2
2
2
2
'
0
,
64
0
,
36
m
a
m
g
N
F
k
k
k
k
k
2
2
тр
S
x
m
a
F
N
2
a
2
a
2a
ox:
2
тр
mg
oy: 0 N m2 g N m2 g
0,36 6,25
S
0,75 м
м
m
2 a m
2 g => a g => a 1,5 с 2
2 1,5
Fтр
Ответ: 0,75м.

8.

7) Тело массой 3 кг, свободно падает с высоты 5 м. Найти потенциальную и
кинетическую энергию тела на расстоянии 2 м от поверхности земли.
алгоритм
Дано:
Решение:
m= 3 кг
h= 5 кг
h’= 2 кг
Ep’, Ek’- ?
h’
до:
Ep=mgh, Ek=0
Ep=3 * 9,8 * 5=150 Дж
h
Ep=0
после:
Ep’=mgh’
Ep’= 3 * 9,8 * 2=60
По закону сохранения энергии:
Ep= Ep’ + Ek’
Ek= 90 Дж
Ответ: Ep’=60 дж; Ek’=90 дж

9.

8) Камень подброшен вертикально вверх с начальной скоростью 10 м/с. На
какой высоте h кинетическая энергия камня равна его потенциальной
энергии? алгоритм
Дано:
0 = 10 м/с
Решение:
h-?
h
Ek ' E p '
до:
m 2
Ek
2
Ep 0
после:
2
m
Ek
2
E p ' mgh
Ek ' E p '
0
Ep=0
Закон сохранения энергии
Ek Ek ' E p ' 2 E p '
2
m
2m
gh
2
Ответ: h= 2,5 м.
=>
2
h
4g
100
h=
= 2,5 м.
4 * 9.8

10.

9) Груз массой 25 кг висит на шнуре длиной 2,5 м. На какую наибольшую
высоту можно отвести в сторону груз, чтобы при дальнейших свободных
качаниях шнур не оборвался? Максимальная сила натяжения, которую
Динамика
выдерживает шнур не обрываясь, равна 550 Н. алгоритм
Дано:
Решение: y
m= 25 кг
= 2,5 м
1 Ep=mgh, Ek=0
a
Tmax= 550 Н
T
2
h
h-?
E =0
p
mg
По закону сохранения энергии
при переходе из точки 1 в точку 2
2
2
m
m
=> h
gh
2
2g
Ep=Ek
Значит, необходимо найти скорость в т. 2
По II закону Ньютона в т. 2
ma T mg
Проекция на oy:
2
T mg
m
Ответ: 1,5 м.
ma T mg
Значит
h
, где
T mg
2mg
2
m T mg
550 25 10 2,5
h
1,5 м
2 25 10
2
a

11.

10) Цирковой артист массой 60 кг падает в натянутую сетку с высоты 4 м.
С какой силой действует на артиста сетка, если она прогибается при этом
на 1 м? алгоритм
Дано:
m= 60 кг
h= 4 м
x=1м
F-?
до:
после:
h
X Ep=0
до:
Ep=mg(h+x)
2
kx
после: E
p
2
Ek=0
потенциальная энергия
деформированной сетки
По закону сохранения энергии
kx2
mg h x
2
=>
k
2mg h x
x2
На артиста действует сила упругости со стороны сетки
F kx
2mg h x
x
Ответ: 6000 Н
Вычислим:
F=
2 * 60 * 9,8(4+1)
=6000 Н
1

12.

11) Маятник массой m отклонен на угол α от вертикали. Какова сила
натяжения нити при прохождении маятником положения равновесия?
алгоритм
Динамика
y
Решение:
Дано:
m
1
По второму закону Ньютона в т. 2:
a
α
T
2
h
Ep=0
T-?
mg
ma T mg
Проекция на oy:
2
ma T mg => T m a g => T m g 1
2
По закону сохранения энергии при
m
m
=> 2 gh 2 2
переходе т. 1 в т. 2 Ep=Ek
gh
2
h
cos
cos h h cos h 1 cos Подставим в 2
2
2
2 g 1 cos =>
2 g 1 cos
Подставляем в 1 и получаем
T=m(2g(1-cosα)+g)=mg(2-2cosα+1)=mg(3-2cosα)

13.

12) С поверхности земли со скоростью 8 м/с брошено тело под углом 60° к
горизонту. Найти величину его скорости на высоте 1,95 м. алгоритм
Дано:
0 = 8 м/с
Решение:
y
h= 1,95 м
после:
0
α= 60°
-?
до:
h
Ep=0
x
Проверим сможет ли достичь тело высоты h1
0 y 2 0 2 sin 2
64 3 4
hmax
hmax
2,4 м => вопрос задачи
2g
2g
20
имеет смысл
Запишем закон сохранения энергии
2
2
2
2
2
m 0
m 2
2
0
mgh
gh =>
0 gh => 2 0 2 gh =>
2
2
2
2
2
2
0 2 2 gh 64 2 10 1,95 5 м с
Ответ: 5 м/с.

14.

13) Тело скользит без трения по гладкой горизонтальной поверхности со
скоростью 5 м/с и въезжает подвижную горку высотой H=1,2 м. На какую
высоту поднимается тело по горке, если масса горки в 5 раз больше массы
тела? алгоритм
Дано:
Решение:
= 5м/с
H= 1,2 м
m2= 5m1
h-?
m1 2
m1 gh
2
до:
после:
Ep=0
Запишем закон сохранения энергии
2
m1 m2 12
m1 2 m1 m2 1
h
1
2
m
6m1 1
1
m1 gh
m
gh
1
2
2
2
2
2
Для нахождения V1 запишем закон сохранения импульса

m1
m
1
1
=> 1
m1 m1 m2 1 => 1
6 с
m1 m2
6m
1 6
Скорость на m1
25
2
2
3
2
3 1
25
2
h
h
36 1,25 0,21 1,04 м.
gh
3 1
20
10
2g
g
2
Ответ: 1,04 м.
2

15.

14) Два тела массой по 1/18 кг движутся навстречу друг другу. Скорость
первого тела 4 м/с, второго - 8 м/с. Какое количество теплоты выделится в
результате абсолютно неупругого удара тел? алгоритм
Дано:
Решение:
до:
1 = 4 м/с
2 = 8 м/с
m 1
1
2
после:
m m
1
m2
2
m1=m2= 1/18 кг
x
Q-?
По закону сохранения энергии выделившееся
количество тепла равно убыли механической (в нашем случае
m1 12 m2 2 2 m1 m2 2
кинетической энергии)
Q E1 E2
2
2
2
Найдем конечную скорость из закона сохранения импульса
В проекции на OX: m1 1 m2 2 m1 m2 => m1 1 m2 2 т.к. m1=m2 1 2
m1 m2
2
m
m
m
m
Отсюда: Q 1 1 2 2 1 2 2 1
Заменим m1=m2=m
2
2
8
2
2
2
m 1 m 2
2m 2 1
m
m 2
m
2
2
2
2
2
2
Q
2 1 2 2 2 2 1 2 1 1 2 2 1 2 1 2
2
2
8
4
4
4
1
144
2
Q 4 8
2 Дж
Ответ: 2 Дж
72
72
2
2
2

16.

15) На некоторой высоте планер имел скорость 10 м/с. Определить
величину скорости планера при его снижении на 40 метров.
Сопротивлением воздуха пренебречь Алгоритм
Дано:
1 = 10 м/с
h1-h2= 40 м
2 - ?
Решение:
до:
1
h1
после:
2
h2
Закон сохранения энергии
2
2
12
2 2
m 1
m 2
gh1
gh2
mgh1
mgh2
2
2
2
2
2 2
2
12
2
gh1 gh2
12
2
g h1 h2
2 12 2 g h1 h2
Ответ: 30 м/с.
2 2 12 2 g h1 h2
2 100 2 10 40 30 м с
Ep=0

17.

16) Два тела массы m1 и m2 прикреплены к нитям одинаковой длины с общей
точкой подвеса и отклонены – одно влево, другое вправо – на один и тот же
угол. Тела одновременно отпускают. При ударе друг о друга они слипаются.
Определите отношение высоты, на которую тела поднимутся после слипания, к
высоте, с которой они начали свое движение вниз. Алгоритм
до:
Дано:
после:
m1
m2
h
?
h0
h0
h0
h
Ep=0
x
Шары подняли => сообщили Ep
т.к. углы равны, то и высоты равны
h0 1 cos
Перед ударом Ep шаров перешло в Ek
m
m2 gh0 2 2 2 2 gh0
2
2
m1 1
m1 gh0
1 2 gh0
2
2
значит
1 2
h0
2
2g
Удар неупругий, значит в момент удара выполняется ЗСИ, не выполняется ЗСЭ
Далее

18.

Закон сохранения импульса в проекции на OX:
m1 m2 m1 m2 =>
m2 m1
m1 m2
В момент подъема шаров выполняется ЗСЭ
m1 m2 2 m m gh h 2
1
2
2
2g
Отсюда:
2
h 2 2 g 2 m2 m1 2
2
2
h0 2 g
m1 m2 2 2
Ответ:
h m2 m1
h0 m1 m2
2
назад

19.

Упругий удар алгоритм
17)
до:
после:
h
2
m m2
2
h1
m1 2
m1 gh
2
1
I Тело m2 подняли на высоту h
сообщили ему Ep. Перед ударом Ep
превратилась в Ek.
h2
=>
Ep=0
2 gh
II В момент удара выполняется ЗСИ и ЗСЭ
m1 m1 1 m2 2 1
2
2
m1 2
m1 1
m2 2
2
2
2
Решаем систему
m1 m1 1 m2 2
2
2
2
m
m
m
1 1
2 2
1
Значит,
m
2 2 1 m
2 2
m1 m1 1 m2 2
2
=>
2
2
m1 1 m2 2
m1 2 1 m2 2 m1 1 1 m2 2
2
2
=> 2 1
2
подставим в 1
2
далее

20.

m1 m1 1 m2 1 m1 1 m2 m2 1
m1 m2 m1 1 m2 1
m1 m2 1 m1 m2 =>
1
m1 m2 m1 m2 2 gh
m1 m2
m1 m2
2m1 2 gh
m1 m2 m1 m2 m1 m 2 m1 m 2
2m1
1
m1 m2
m1 m2
m1 m2
2
1
III
После удара шары поднимаются на высоту
h1 и h2 . Выполняется ЗСЭ
m
1 1
m
gh
1
2
2
m
2 2
m
2 gh2
2
=>
2
=>
2
m1 m2
m1 m2
2
m1 m2 h
h1
2g
m1 m2 2
12
2 2
2
4m1 h
h2
2 g m1 m2 2
назад

21.

18) Тяжелый шарик соскальзывает без трения по наклонному желобу,
образующему «мертвую петлю» радиусом R. С какой высоты шарик должен начать
движение, чтобы не оторваться от желоба в верхней точке траектории? Алгоритм
Дано:
Решение:
R
По закону сохранения энергии
Динамика
1
2
m
h-?
mgh mg 2 R
=>
2
2
2
=> gh g 2 R
=> h 2 R
2
2g
h
1
ma N mg
m
2
N mg
R
2
m
mg
R
a
в предельном случае
=>
g
r
h 2R
2,5 R
2g
gR
2R
Ep=0
Для нахождения V в точке 2 запишем II закон Ньютона
Спроецируем на OY:
2
N mg
2
R
ma N mg
- центростремительное
ускорение
N 0
подставим в 1
Ответ: 2,5R
y

22.

19) Два упругих шарика подвешены на тонких нитях рядом так, что они находятся
на одной высоте и соприкасаются. Массы шариков m1 = 10г и m2 = 15г. Шарик
массой m1 отклонился на угол α= 60°. Определить, каким должно быть отношение
длины нитей 1 2 , чтобы второй маятник отклонился на больший угол. Соударение
считать абсолютно упругим. Алгоритм
(Олимпиада)
Дано:
Решение:
m1 = 0,01кг
m2 = 0,015кг
α = 60°
1
?
2
Ep=0
h
Разделим задачу на 3 этапа:
h2
2 2
2
m
1
Закон С. Э. m
1 gh
=>
2
I Отклоним шарик массой m1
Найдем
h1
2 gh
1 h
cos => h 1 1 cos Значит 2 g 1 cos
1
1
II В момент удара выполняется ЗСЭ и ЗСИ
2
2
m1 2
m1 1
m2 2
2
2
2
m m m
1 1
2 2
1
=>
m1 2 m1 1 m2 2
2
2
далее

23.

Решим систему
m1 2 12 m2 2 2 =>
m1 1 m2 2 1
m1 1 1 m2 2
1 m 2 2 m 2 2 2 =>
m1 m1 2 m2 2
Подставим 1 в 2
Значит
m1 m1 m1 2 m2 2
2m1 2 m1 m2
=>
2
2
2
1 2 => 1 2
2m1
m1 m2
III Подъемы шаров после удара
m1 1
m1 gh1
2
m2 2
m2 gh2
З.С.Э.
2
1
2
Значит
4m1 1 1
2
2
2
2 2
4m1 2
4m1 2 g 1 1 cos
2m1 1
2
h2
2
2
2
2 g 2 g m1 m2
m1 m2
m1 m2 2
2 g m1 m2
2
h2
h
cos 2 2
1 2
2
2
2
1 m1 m2
или
2
2
4m1
2
2
1
2m1 1
отсюда cos 2 1
2
2
2 m1 m2
1
1,56
Ответ:
2
назад

24.

20) К динамометру прикреплена невесомая пружина жесткостью k= 100 Н/м, на
которой висит неподвижная невесомая чаша. На чашу с высоты h= 20 см падает
кусок пластилина с нулевой начальной скоростью. Пластилин прилипает к чаше,
при этом максимальное показание динамометра F= 5 Н. Чему равна масса
пластилина. Алгоритм
(ЕГЭ)
Дано:
Решение:
k= 100Н/м
Выберите нулевой уровень
потенциальной энергии
h= 0,2 м
0 = 0
F= 5 н
до:
m- ?
после:
Запишем закон сохранения энергии
отсюда
m
kx2
m
2 g (h x)
где
100 0,0025
0,25
0,05кг
2 10 0,2 0,05
5
Ответ: 0,05 кг
Ep=0
kx2
mg h x
2
x
Fупр
k
x
5
0,5 м
100

25.

21) Брусок массой m1=500г, соскальзывает по наклонной плоскости с высоты 0,8 м
и, двигаясь по горизонтальной плоскости, сталкивается с неподвижным бруском
массой m2= 300г. Считая столкновение абсолютно неупругим, определите
изменение общей кинетической энергии бруска в результате столкновения.
Трением при движении можно пренебречь. Считать, что наклонная плоскость
плавно переходит в горизонтальную. Алгоритм
(ЕГЭ)
Дано:
m1
m1= 0,5 кг
m2= 0,3 кг
m1 1
h= 0,8 м
0= 0
Fтр= 0
ΔEk= ?
m2
до:
m1 m2
2
Ep=0
после:
2
I. При соскальзывании бруска
m
1 1
m
1 gh
1 2 gh 1 4 м
=>
закон сохранения энергии
с
2
2
0,5 16
m
II. Столкновение.
Ek 1
4 Дж
Ek 1 1 1
2
2
Неупругий удар
Выполняется ЗСИ, ЗСЭ не выполняется
0,5 4
2
2,5 м
с
0,8
Ek 1,5 Дж
Ek 2
m1 1 m1 m2 2 => 2
2
m1 m2 2
m1 1
m1 m2
0,8 6,25
2,5 Дж
2
2
Ответ: Ek уменьшилось на 1,5 Дж
Ek 2

26.

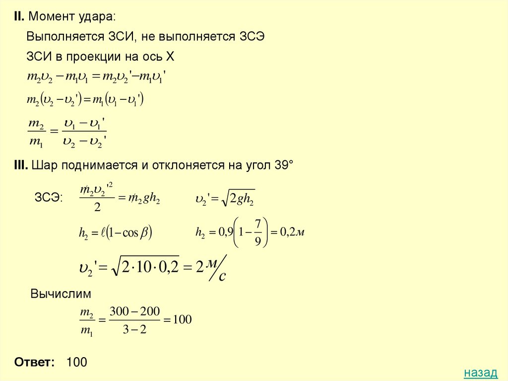
22) Шар, подвешенный на нити длиной 90 см, отводят от положения равновесия на
угол 60° и отпускают. В момент прохождения шаром положения равновесия в него
попадает пуля, летящая на встречу шару со скоростью 300 м/с, которая пробивает
шар и вылетает горизонтально со скоростью 200 м/с, после чего шар продолжает
движение в прежнем направлении и отклоняется на угол 39°. Определите
отношение масс шара и пули (Массу шара считать неизменной, диаметр шара –
пренебрежительно малым, по сравнению с длиной нити, cos 39°= 7/9 )
Алгоритм
(ЕГЭ)
Дано:
Решение:
= 0,9
α = 60°
1 =300м/с
1 '=200м/с
β = 39°
cos 39° = 7/9
m2
?
m1
m 2
m
1
1
x
2
h1
h2
Задайте нулевой
уровень
потенциальной
энергии
' 1 '
2
Ep=0
Разобьем задачу на 3 этапа:
I. Шар из состояния I в состояние II.
m
Закон сохранения энергии: m 2 gh1 2 2
2
Определим h1
cos
h1
2
=> 2 2gh1 =>
=> 2 2 10 0,45 3 м с
=> cos h1 => h1 1 cos =>
=> h1 0,9 1 0,5 0,45м
далее

27.

II. Момент удара:
Выполняется ЗСИ, не выполняется ЗСЭ
ЗСИ в проекции на ось X
m2 2 m1 1 m2 2 ' m1 1 '
m2 2 2 ' m1 1 1 '
m2
1 '
1
m1 2 2 '
III. Шар поднимается и отклоняется на угол 39°
ЗСЭ:
2
m
2 2 '
m
2 gh2
2
2 ' 2 gh2
h2 1 cos
7
h2 0,9 1 0,2 м
9
2 ' 2 10 0,2 2 м с
Вычислим
m2 300 200
100
m1
3 2
Ответ: 100
назад

28.

23) На гладком горизонтальном столе лежит шар массой М=240 г, прикрепленный к
пружине жесткостью k=40 кН/м. Другой конец пружины закреплен. В шар попадает
пуля массой m=10 г, имеющая в момент удара начальная скорость 400 м/с,
направленную вдоль оси пружины. Пуля застревает в шаре. Определите
амплитуду колебаний шара после удара.
Алгоритм
Дано:
Решение:
М= 0,24 кг
k= 4 10 Н/м
до:
4
m
0
m= 0,01 кг
0 =400 м/с
xm - ?
после:
Определим нулевой
уровень
потенциальной
энергии
M m
M
x
Ep=0
Разделим задачу на 2 этапа:
I. Момент удара
Выполняется ЗСИ, не выполняется ЗСЭ
m 0
0,01 400
m 0 m M =>
16 м
=>
с
0,25
m M
Скорость шара
и пули
II. При движении шара его Ek превращается в момент полного сжатия пружины в Ep
m M 2 kxm 2
2
xm 16
2
=> m M kxm
2
0,25
2
4
10
м
4
4 10
2
=>
xm
m M 2 m M
k
k
Ответ: 0,04 м.

29.

24) Начальная скорость снаряда, выпущенного вертикально вверх, равна 160 м/с.
В точке максимального подъема снаряд разорвался на 2 осколка, массы которых
относятся как 1:4. Осколки разлетелись в вертикальных направлениях, причем
меньший осколок полетел вниз и упал на землю со скоростью 200 м/с. Определите
скорость, которую имел в момент удара о землю больший осколок.
Сопротивлением воздуха пренебречь. Алгоритм
(ЕГЭ)
Дано:
Решение:
0 =160 м/с
Решение задачи разбиваем на 3 этапа
m1
1
I. Снаряд летит вверх
=
4
m2
после: E p
2 ' = 200 м/с
hmax
E
до:
k
Ep=0
' ?
2
Закон сохранения энергии
2
2
m
0
0
m
=> hmax 1280 м
ghmax => hmax
2g
2
II. Момент разрыва снаряда
2
после:
1
Закон сохранения импульса:
0 m1 1 m2 2 => m1 1 m2 2
m1 2
2 1
=> 1 4 2
=>
m2 1
1 4
hmax
до:
1 '
Для первого осколка закон сохранения энергии
2
m
m
1 1
1 1 '
m
1 ghmax
2
2
2
=>
12
2
1 '2
2
ghmax => 12 1 '2 2 ghmax =>
далее

30.

2
=> 1 1 ' 2 ghmax
1 200 2 10 1280 120 м
2
с
=> 2
1
4
30 м
с
III. Для второго осколка (без сопротивления ветра)
до:
hmax
2
m 2 2 m 2 2 '2
m 2 ghmax
2
2
2
2
после:
2 '
Ответ: 162,8 м/с
2 ' 2 ghmax 2 2
2 ' 2 10 1280 900 162,8 м с
назад

31.

Алгоритм решения задач «Динамика»
1) Сделайте чертеж. Изобразите тело, все действующие на
него силы, покажите направление ускорения,
выберите оси.
2) Запишите второй закон Ньютона в векторном виде.
3) Спроецируйте вектора полученного уравнения на оси и
получите скалярные уравнения.
4) Решите уравнение (систему уравнений) относительно
искомой величины.
6, 9, 11, 18
English     Русский Правила