Критерії створення КСМ
Система
Властивості системи, пов'язані з цілями та функціями
Пов'язані зі структурою
Пов'язані з ресурсами та особливостями взаємодії із середовищем
Інші
Комп’ютерна система
Комп’ютерна мережа
Універсальний комп’ютер та його основні елементи
Контролер вбудованої комп’ютерної системи (ВКС) та його основні елементи
Комп’ютерна система (КС) та її основні елементи
Структурна схема процесу передачі або оброблення інформації
Комп’ютери, контролери, КС, ВКС
ВКС, КФС
Що змінилося?
МЕМС
МЕМС, давачі та актюатори
Найбільш перспективні області діяльності
Еволюція поняття «(Вбудовані) комп’ютерні системи»
Кіберфізичні системи
Рівні еталонної моделі взаємозв’язку відкритих систем. Протоколи рівноправних об’єктів
Багаторівнева модель взаємозв’язку відкритих систем
Комп’ютерна система – функціональний канал
Підходи до проектування
Перетворення блоків даних у суміжних рівнях
Проблема одночасного проектування апаратного і програмного забезпечення (Hardware-Software CoDesign). Варіант розв’язку –
Попередня оцінка апаратних витрат, HS-Codesign
Структура з копроцесорами і структура «клієнт-сервер»
Багаторівнева платформа КФС професора Анатолія Мельника
Одночасне проектування апаратного і програмного забезпеченні - HSCoD
Лекція 4. Основні документи при проведенні проектування, їхній зв'язок
Проходження документації під час проектуванні
ДСТУ 1.3:2004 ПРАВИЛА ПОБУДОВИ, ВИКЛАДАННЯ, ОФОРМЛЕННЯ, ПОГОДЖЕННЯ, ПРИЙНЯТТЯ ТА ПОЗНАЧАННЯ ТЕХНІЧНИХ УМОВ
Основні етапи проектування КС
Основні етапи проектування сучасних КС
Основні етапи життєвого циклу
Ціна помилки
Кількість помилок
Ось чим займаються розробники 75% часу, і ось за що їм платять (Coralogix)
Тестування та діагностика КС
Економіка тестування та діагностики (професійного навчання та роботи за обраним фахом)
Лекція 5. Стандартизація досліджень комп’ютерних систем та мереж Рівні стандартизації.
ЄСКД та ЄСПД – 01.01.2020 р. закінчився строк дії
Закон України «Про стандартизацію».
Стадії розробки (ГОСТ 2.103-68 Единая система конструкторской документации. Стадии разработки Єдина система конструкторської
Штампи (великий та малий)
Класифікація досліджень (випробувань ) ГОСТ 16504-81 ИСПЫТАНИЯ И КОНТРОЛЬ КАЧЕСТВА ПРОДУКЦИИ. Основные термины и определения.
за призначенням - дослідницькі, порівняльні, контрольні та визначальні
за рівнем проведення випробування - державні, міжвідомчі та відомчі
за етапом розробки продукції - доведінкові, попередні та приймальні;
за видом контролю готової продукції - кваліфікаційні, пред'явницькі, приймально-здавальні, періодичні, інспекційні, типові,
Лекція 6. Умови експлуатації комп’ютерних систем та мереж. Класифікація апаратури за умовами експлуатації
Зовнішні фактори, що діють на комп’ютерні системи та мережі
Класи зовнішніх впливаючих факторів
клас кліматичних впливів ділиться на групи:
Кліматичні фактори, що впливають на групи РЕА
нормальні значення кліматичних факторів навколишнього середовища при випробуваннях виробів (нормальні кліматичні умови
Стійкість та міцність (робочі та граничні параметри (збереження))
температурні диапазони
ГОСТ 15150-69 Машины, приборы и другие технические изделия. Исполнения для различных климатических районов. Категории, условия
За температурою
Механічні фактори, що впливають на групи РЕА ГОСТ 17516-72 Изделия электротехнические. Условия эксплуатации в части воздействия
Посилення вимог до радіоелектронної апаратури
фактори зовнішнього впливу космічного простору в районі Землі або аналогічного космічного
Вплив зовнішніх і внутрішніх факторів на матеріали виробів
Найбільш часто на вироби впливають такі види енергії:
Найбільш поширені причини виникнення відмов:
Відмови апаратури військового призначення та матеріалів при різних умовах
ДСТУ IEC 60068-2-2:2013 Випробування на вплив зовнішніх чинників. Частина 2-2. Випробування. Випробування В: Сухе тепло
ДСТУ IEC 60068-2-2:2013 Випробування на дію зовнішніх чинників. Випробування. Випробування В: Сухе тепло
ДСТУ IEC 60068-2-2:2013 Випробування на дію зовнішніх чинників. Випробування. Випробування А: Холод
Склад випробовувального циклу (вологість)
ГОСТ Р 51369-99 Методи випробувань на стійкість до кліматичних зовнішніх факторів машин, приладів та інших технічних виробів.
λ – інтенсивність відмов, 1/год (FIT - failure in time, 1/109 год) Т – середній час напрацювання на відмову (MTBF- Mean time
Значення експлуатаційного коефіцієнта K
Залежність інтенсивності відмов від величини фактора, що впливає на роботу виробу
Інтенсивність відмов апаратного (1) і програмного (2) забезпечення
Залежність середнього часу напрацювання на відмову від величини фактору
Залежність інтенсивності відмов від часу
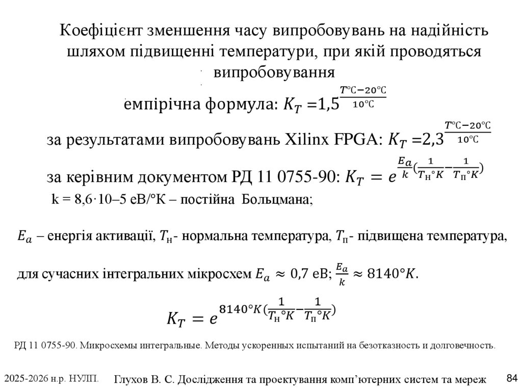
Коефіцієнт зменшення часу випробовувань на надійність шляхом підвищенні температури, при якій проводяться випробовування
Основные технические характеристики климатических камер серий ТХ, ТХВ И КТВ та WT3-180/70...WT3-2000/70
Основные технические характеристики климатических камер серий ТХ, ТХВ И КТВ Цена от $9000,00
Вібростенди (НВО Радій, м. Кіровоград)
Термобарокамера (НВО Радій, м. Кіровоград)
Термобарокамера (НВО Радій, м. Кіровоград)
Рентгенівська камера (НВО Радій, м. Кіровоград)
Рентгенівська камера (НВО Радій, м. Кіровоград)
Рентгенівська камера (НВО Радій, м. Кіровоград)
Рентгенівська камера (НВО Радій, м. Кіровоград)
Рентгенівська камера (НВО Радій, м. Кіровоград)
Рентгенівська камера (НВО Радій, м. Кіровоград)
Рентгенівська камера (НВО Радій, м. Кіровоград)
Рентгенівська камера (НВО Радій, м. Кіровоград)
Помилки ведуть до дефектів. Дефекти ведуть до несправності або непрацездатності. Дефект проявляється у вигляді несправності або
Основні принципи проведення досліджень
Основні принципи проведення досліджень. Еталони
Явище і гіпотеза, технічне завдання і аналог
Класифікація еталонів
Загальна схема випробовування цифрових пристроїв
Загальна схема випробовування аналогових пристроїв
Обмеження, що накладаються на еталони і об’єкти
2) Скид усіх елемнтів пам’яті після ввімкнення живлення
ДСТУ 2860-94 Надійність техніки. Терміни та визначення
ДСТУ 2860-94 Надійність техніки. Терміни та визначення
ДСТУ 2860-94 Надійність техніки. Терміни та визначення
ДСТУ 2860-94 Надійність техніки. Терміни та визначення
ДСТУ 2860-94 Надійність техніки. Терміни та визначення
Помилки людини в залежності від етапу життєвого циклу
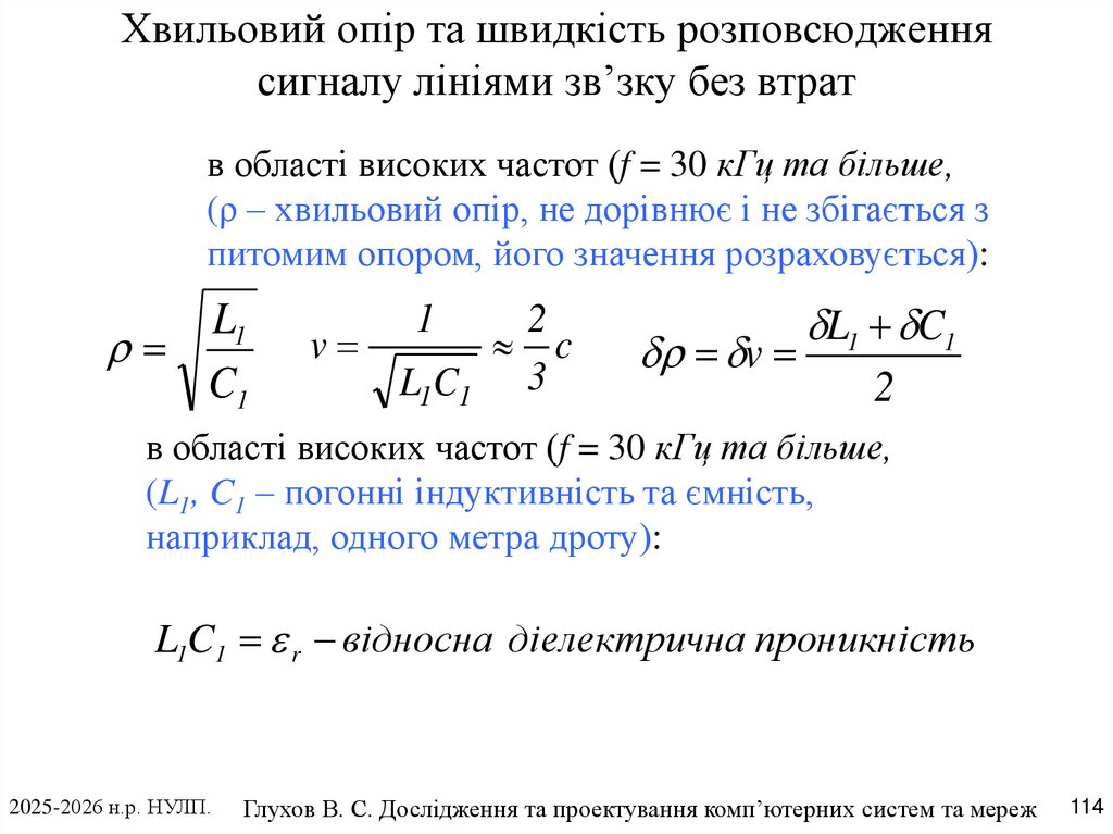
Повний опір у колі змінного струму
Хвильовий опір та швидкість розповсюдження сигналу лініями зв’зку без втрат
Хвильовий опір та швидкість розповсюдження сигналу лініями зв’зку без втрат
Діелектрична стала деяких матеріалів при кімнатній температурі
Ефекти “довгої” лінії: 1) коли виникають
Ідеологічні помилки Брак теоретичних знань
Ідеологічні помилки Перегони сигналів - виникнення
Ідеологічні помилки Перегони сигналів - боротьба
Асинхронність вхідних сигналів
Асинхронність вхідних сигналів
Боротьба з асинхронністю вхідних сигналів
Лекція 8. Технологічні та виробничі помилки
Експлуатаційні помилки
Обриви ТТЛ і КМОН входів цифрових мікросхем
Обірваний вхід як антена
“Потужності" (приорітети) цифрових сигналів
Типи виходів цифрових схем
Лекція 9. Рекомендована послідовність дослідження цифрових пристроїв
Основні вимоги до алгоритмів перевіряння працездатності цифрових схем
Основні вимоги до алгоритмів перевіряння працездатності цифрових схем
Тестові послідовності
Тестування шинних структур
Закорочення на 0 (земля)
Закорочення на 1 (живлення)
Закорочення двох сигналів
Загальна структурна схема цифрового автомата
Структура комп’ютера
Цифрові схеми
Робочий та тестовий режими цифрових автоматів
Тестування комбінаційних схем
Особливості тестування комбінаційних схем (на прикладі АЛП).
Арифметико-логічний пристрій
Арифметичний вузол
Логічний вузол
Вузол зсувів
Таблиця істинності АЛП
Тестування АЛП як буфера
Тестування ланцюжків переносів
Лекція 10. Методи тестування ПЗП
Контрольні суми
Контрольні суми
Контрольні суми для одного слова можуть
Тестування вузлів для опрацювання елементів розширених полів Галуа
Лекція 11. Особливості тестування схем з пам'яттю (на прикладі ОЗП)
Послідовність перевіряння ОЗП
Тест m-розрядної шини даних
Тест n-розрядної шини адреси
Тест масиву пам’яті
Кеш-пам’ять команд
Методи заміщення даних в кеш-пам’яті
Структура кеш-пам'яті з прямим відображенням
Багаторівневий кеш
Рівні кеш-пам’яті
Кеш-пам’ять
Поєднання архітектур
Тестування кеш-пам’яті
Загальна структурна схема цифрового автомата
Структурна схема автомата Мура
Структурна схема автомата Мілі
Граф автомата Мура
Граф автомата Мілі
Особливості тестування цифрових автоматів
Робочий та тестовий режими цифрових автоматів
Лекція 12. Стендове обладнання
Стенд = стандартне і нестандартне обладнання
Перевірка у статиці, псевдодинаміці і динаміці.
Пастки сигналів
1) однократна поява короткого імпульсу; 2) поява безперервної послідовності імпульсів;
зникнення імпульсів;
зменшення частоти імпульсів;
збільшення частоти імпульсів;
Варіанти синхронізації осцилографів та аналізаторів
Трасування, режими трасування
Пристрої, які можуть знімати трасу
Ознаками, які визначають початок і кінець трасування
Режими синхронізації процесу трасування
Тривалість фронтів, смуга пропускання 0…f√2 , екранний фронт
Терема Котельнікова fвимір < 2fсигн
Параметри синхронізації осцилографів
Функціональна схема аналогових осцилографів
Структурна схема аналогових осцилографів
Особливості роботи аналогових осцилографів
Осциллограф із робочою частотою до 350 МГц Philips РМ 3295
Структурна схема цифрових осцилографів
PCI-420 і PCI-430
TDS-220/224(4 канала) Tektronix (США)
Осцилографи-мультиметри (тестери)
Структурна схема логічних аналізаторів
Супутник Січ-2-30 на етапі відлагодження та тестування
СЗНІ супутника “Січ-2-30” в структурі передачі телеметрії ESA “Sich-2-30” satellite SDCS and ESA telemetry data transmission
Формат транспортного пакету
Формат пакетів від джерел інформації
Лабораторія електроніки університету Вальпараісо
Віртуальні інструменти National Instruments
осцилограф RDS1021
АСК-3712 Двоканальний USB осцилограф - приставка - вид збоку
АСК-3712 Двоканальний USB осцилограф - приставка - вид ззаду
АСК-3712 Двоканальний USB осцилограф - приставка - можливість збору та побудови довгих осциллограмм
АКС-3116 Логічний USB аналізатор-приставка
АКС-3116 Логічний USB аналізатор-приставка
АКС-3116 Логічний USB аналізатор-приставка
Віртуальний логічний аналізатор
Multisim-National Instruments Active Analyses
NI LabVIEW
NI LabVIEW
NI LabVIEW
NI LabVIEW
Cигнатурний аналізатор
Cигнатурний аналізатор
Генератор псевдовипадкових кодів
Циклічні контрольні суми
Форма Галуа
Примітивні многчлени
Схема ділення на поліном g(x) = x3 + x +1 (3,1,0)
Схема визначення ознаки відсутності помилки
Схема визначення ознаки помилки
Лекція 13. Послідовний вбудований контроль
Завадостійке кодування. Кодова відстань Хеммінга d.
Коди, які виявлятють помилки. Коди які виправляють помилки
Цифровий контроль за модулем – Контроль на парність (непарність), t=1, dmin=t+1=2
Вдосконалений контроль на парність (або непарність)
Кількість інформаційних (i) та контрольних (k) розрядів для виправлення 1 помилки у повідомленні з n розрядів
Код Хеммінга, q=1, dmin=2q+1=3
Перевірочна матриця кода Хеммінга для виправлення 1 помилки
Використання кода Хеммінга
Код Хеммінга
Код Хеммінга
Циклічні контрольні суми
Схема ділення на поліном g(x) = x3 + x +1 (3,1,0)
Схема визначення ознаки відсутності помилки
Схема визначення ознаки помилки
Формувач згорткового коду
Характеристики згорткового коду
Кодер Ріда-Соломона
Характеристики кода Ріда-Соломона
Послідовне використання кодів, що виявляють та виправляють помилки
Паралельний вбудований контроль
Мажоритарний контроль
Контроль виконання операцій. Числовий контроль за модулем
39.11M

DPKSM3_20250929_1850=1006_2110

1. Критерії створення КСМ

Лекція 3. Комп’ютерні системи
31 слайд
Критерії створення КСМ
Виконання покладених функцій
Продуктивність
Апаратні витрати
Надійність
Габарити
Споживана потужність
Ціна
Додаткові функції
Інші
2025-2026 н.р. НУЛП.
Глухов В. С. Дослідження та проектування комп’ютерних систем та мереж
1

2. Система

• множина взаємопов'язаних елементів, що
взаємодіє з середовищем, як єдине ціле, і
відокремлена від нього.
2025-2026 н.р. НУЛП.
Глухов В. С. Дослідження та проектування комп’ютерних систем та мереж
2

3. Властивості системи, пов'язані з цілями та функціями

• Ефект синергії — односпрямованість (або цілеспрямованість) дій
компонентів посилює ефективність функціонування системи.
• Пріоритет інтересів системи вищого (глобального) рівня перед
інтересами її компонентів (ієрархічність).
• Емерджентність — цілі (функції) компонентів системи не завжди
збігаються з цілями (функціями) системи (від’ємний зворотній
зв’язок)
• Мультиплікативність — і позитивні, і негативні ефекти
функціонування компонентів в системі мають властивість
множення, а не додавання.
• Цілеспрямованість — діяльність системи підпорядкована певній
цілі.
• Альтернативність шляхів функціонування та розвитку.
• Робастність - здатність системи зберігати часткову працездатність
(ефективність) при відмові її окремих елементів чи підсистем.
2025-2026 н.р. НУЛП.
Глухов В. С. Дослідження та проектування комп’ютерних систем та мереж
3

4. Пов'язані зі структурою

• Цілісність — первинність цілого по відношенню
до частин: появи у системи нової функції, нової
якості, органічно випливають зі складових її
елементів, але не властивих жодному з них,
взятому ізольовано.
• Неадитивності — принципова незведеність
властивостей системи до суми властивостей
складових її компонентів.
• Структурність — можлива декомпозицію системи
на компоненти, встановлення зв'язків між ними.
• Ієрархічність — кожен компонент системи може
розглядатися як система (підсистема) ширшої
глобальної системи.
2025-2026 н.р. НУЛП.
Глухов В. С. Дослідження та проектування комп’ютерних систем та мереж
4

5. Пов'язані з ресурсами та особливостями взаємодії із середовищем

• Комунікативність - існування складної системи
комунікацій із середовищем у вигляді ієрархії.
• Взаємодія і взаємозалежність системи і зовнішнього
середовища.
• Адаптивність - прагнення до стану стійкої рівноваги, яке
передбачає адаптацію параметрів системи до мінливих
параметрів зовнішнього середовища (проте «нестійкість»
не у всіх випадках є дисфункціональною для системи,
вона може виступати і як умови динамічного розвитку).
• Надійність - функціонування системи при виході з ладу
однієї з її компонент, збереженість проектних значень
параметрів системи протягом запланованого періоду.
• Інтерактивність – мета досягається за рахунок обміну
інформацією між елементами системи, системою та
середовищем
2025-2026 н.р. НУЛП.
Глухов В. С. Дослідження та проектування комп’ютерних систем та мереж
5

6. Інші

• Інтегративність
наявність
системоутворювальних,
системозберігальних
факторів.
• Еквіфінальность - здатність системи досягати
станів, що не залежать від вихідних умов і
визначаються тільки параметрами системи.
• Спадковість.
• Розвиток - характеризує зміну стану системи у
часі. Це поняття допомагає пояснити складні
термодинамічні й інформаційні процеси у природі
та суспільстві.
• Порядок.
• Самоорганізація.
2025-2026 н.р. НУЛП.
Глухов В. С. Дослідження та проектування комп’ютерних систем та мереж
6

7. Комп’ютерна система


Складається з апаратного і програмного забезпечення, які обробляють дані
Набір апаратних вузлів, які зв’язані між собою і взаємодіють, утворюючи комп’ютер
Повний працюючий комп’ютер у цілому, з периферійними пристроями та обладнанням
Повний працюючий комп’ютер (апаратне забезпечення + програмне забезпечення
+ периферія)
Система з одного або декількох комп’ютерів і відповідного програмного забезпечення
з загальною пам’яттю
Функціональний вузол з одного чи декількох комп’ютерів і відповідного програмного
забезпечення, який
– Використовує спільну пам’ять для усіх або частини програм та даних
– Виконує написані або введені користувачем програми
– Виконує визначені користувачем операції
Набір підходящих, але не з’єднаних елементів комп’ютера
Набір підходящих і з’єднаних елементів комп’ютера
Набір процедур, процесів, методів, програм, технологій і обладнання, з’єднані разом,
які утворюють організоване ціле
З’єднані між собою комп’ютери із спільною пам’яттю і периферійними пристроями,
кожен з яких працює незалежно від інших, але може зв’язатися із спільною пам’яттю і
периферійними пристроями
Комп’ютер, яким одночасно можуть користуватися декілька користувачів
2025-2026 н.р. НУЛП.
Глухов В. С. Дослідження та проектування комп’ютерних систем та мереж
7

8. Комп’ютерна мережа

• Система
зв’язку
комп’ютерів
комп’ютерного обладнання
2025-2026 н.р. НУЛП.
або
Глухов В. С. Дослідження та проектування комп’ютерних систем та мереж
8

9. Універсальний комп’ютер та його основні елементи

Пам'ять
Пристрій
вводу
Пристрій
керування
Операційний
пристрій
Процесор
2025-2026 н.р. НУЛП.
Пристрій
виводу
Дані
Стан
Керування
Команда
Глухов В. С. Дослідження та проектування комп’ютерних систем та мереж
9

10. Контролер вбудованої комп’ютерної системи (ВКС) та його основні елементи

Пам'ять
Пристрій
вводу
Пристрій
керування
Операційний
пристрій
Процесор
2025-2026 н.р. НУЛП.
Пристрій
виводу
Дані
Стан
Керування
Команда
Глухов В. С. Дослідження та проектування комп’ютерних систем та мереж
10

11. Комп’ютерна система (КС) та її основні елементи

Пам'ять
Пристрій
вводу
Пристрій
керування
Периферійний
пристрій
Периферійний
пристрій
Операційний
пристрій
Процесор
2025-2026 н.р. НУЛП.
Пристрій
виводу
Дані
Стан
Керування
Команда
Глухов В. С. Дослідження та проектування комп’ютерних систем та мереж
11

12. Структурна схема процесу передачі або оброблення інформації

Джерело
інформації
Кодер
джерела
інформації
Кодер
захисту
інформації
Кодер
каналу /
обчислювача
Джерело
завад
Приймач
інформації
2025-2026 н.р. НУЛП.
Декодер
приймача
інформації
Декодер
захисту
інформації
Декодер
каналу /
обчислювача
Модулятор
Канал /
обчислювач
Демодулятор
Глухов В. С. Дослідження та проектування комп’ютерних систем та мереж
12

13. Комп’ютери, контролери, КС, ВКС

Пам'ять
Пристрій
вводу
Пристрій
керування
Пам'ять
Пристрій
виводу
Операційний
пристрій
Комп’ютер
Пристрій
вводу
Дані
Стан
Керування
Команда
Процесор
Операційний
пристрій
контролер
Пам'ять
Пристрій
вводу
Пристрій
керування
Периферійний
пристрій
Операційний
пристрій
КС
2025-2026 н.р. НУЛП.
Процесор
Пристрій
керування
Процесор
Пристрій
виводу
Дані
Стан
Керування
Команда
Пам'ять
Пристрій
виводу
Пристрій
вводу
Периферійний
пристрій
Давачі
Дані
Стан
Керування
Команда
Пристрій
керування
Викнавчі
механізми
Операційний
пристрій
ВКС
Пристрій
виводу
Процесор
Дані
Стан
Керування
Команда
Глухов В. С. Дослідження та проектування комп’ютерних систем та мереж
13

14. ВКС, КФС

Пам'ять
Пристрій
вводу
Пристрій
керування
WLAN
Пристрій
виводу
Пам'ять
Викнавчі
механізми
Давачі
Операційний
пристрій
ВКС
Процесор
Дані
Стан
Керування
Команда
Пристрій
вводу
Пристрій
керування
Пристрій
виводу
Викнавчі
механізми
Давачі
Операційний
пристрій
Процесор
КФС
2025-2026 н.р. НУЛП.
Глухов В. С. Дослідження та проектування комп’ютерних систем та мереж
14

15. Що змінилося?


Подальша мікромініатюризація
Нанотехнології, мікроелектромеханічні системи (МЕМС)
“Великі дані”
WLAN
Комп’ютерів більше ніж людей – і набагато більше ніж
комп’ютерних фахівців
Наслідки
• Необхідність забезпечувати довіру до результатів – вбудований контроль,
самотестування, гарантоздатність
• Захист інформації
• “Зелені” технології
• Усунення надлишковості
• Первинна обробка
2025-2026 н.р. НУЛП.
Глухов В. С. Дослідження та проектування комп’ютерних систем та мереж
15

16. МЕМС

дисплей
двигун
2025-2026 н.р. НУЛП.
RFID
мікротурбіна
Глухов В. С. Дослідження та проектування комп’ютерних систем та мереж
16

17. МЕМС, давачі та актюатори

Гіроскопи
Акселерометр
Мікрофон / динамік
Двигун
2025-2026 н.р. НУЛП.
Глухов В. С. Дослідження та проектування комп’ютерних систем та мереж
17

18.

Матриця мікродзеркал
2025-2026 н.р. НУЛП.
Глухов В. С. Дослідження та проектування комп’ютерних систем та мереж
18

19. Найбільш перспективні області діяльності

• Системи на кристалі
• Вбудовані процесори
• Системи в корпусі
• -------------------------------• Вбудована пам’ять
• Нанотехнології
98% комп’ютерних мікросхем – елементи
ВКС
2025-2026 н.р. НУЛП.
Глухов В. С. Дослідження та проектування комп’ютерних систем та мереж
19

20. Еволюція поняття «(Вбудовані) комп’ютерні системи»

• Інформаційно-керуючі
системи,
керуючі
обчислювальні комплекси (НВК), переважно
централізовані системи віддалені від об'єкта
управління, 60-і роки.
• Вбудовані обчислювальні системи (embedded
systems), компактні обчислювальні системи
вбудовані в об'єкт управління, кінець 70-х років.
• Розподілені вбудовані системи управління,
контролерні мережі (networked embedded control
systems) - NECS / РІУС, кінець 90-х років.
• - Кібер-фізичні системи (Cyber Physical Systems),
2000-і роки.
2025-2026 н.р. НУЛП.
Глухов В. С. Дослідження та проектування комп’ютерних систем та мереж
20

21. Кіберфізичні системи

• кіберфізичні системи – “розумні” системи, що
охоплюють обчислювальні (тобто апаратне і
програмне забезпечення) і ефективно інтегровані
фізичні компоненти, які тісно взаємодіють між
собою, щоб відчувати зміни стану реального світу
• кіберфізичні системи утворюють основу для
розвитку виробництва, зокрема в наступних
сферах:
смарт-виробництво
(«розумне»
виробництво),
смарт-охорона
здоров'я,
інфраструктура для «розумних» мереж, «розумні»
будинки й інфраструктури, смарт-автомобілі,
мобільні системи і системи оборони.
http://internetofthings.ru/78-blog/33-spimes-kiber-fizicheskie-sistemy-i-promyshlennost-4-0
2025-2026 н.р. НУЛП.
Глухов В. С. Дослідження та проектування комп’ютерних систем та мереж
21

22. Рівні еталонної моделі взаємозв’язку відкритих систем. Протоколи рівноправних об’єктів

Номер рівня
7
6
5
4
3
2
1
2025-2026 н.р. НУЛП.
Назва рівня
прикладний
представницький
сеансовий
транспортний
мережевий
канальний
фізичний
Глухов В. С. Дослідження та проектування комп’ютерних систем та мереж
22

23. Багаторівнева модель взаємозв’язку відкритих систем

Рівень
Проходження інформації через КС
Протоколи рівноправних об’єктів
N
N-1
...
4
3
2
1
„Фізичне середовище” КС (виконання елементарних перетворень)
ДСТУ ISO/IEC 7498-1:2004. Інформаційні технології.
Взаємозв'язок відкритих систем. Базова еталонна модель.
Частина 1. Базова модель (ISO/IEC 7498-1:1994).
2025-2026 н.р. НУЛП.
Глухов В. С. Дослідження та проектування комп’ютерних систем та мереж
23

24. Комп’ютерна система – функціональний канал

Канал
Передачі
У просторі
(лінія зв’язку)
2025-2026 н.р. НУЛП.
Функціональний
У часі
(пам’ять)
Глухов В. С. Дослідження та проектування комп’ютерних систем та мереж
24

25. Підходи до проектування

• Зверху – вниз (досвідчений
проектувальник)
• Знизу – вверх (початківець)
• З середини – вниз та вверх (проміжний
рівень)
2025-2026 н.р. НУЛП.
Глухов В. С. Дослідження та проектування комп’ютерних систем та мереж
25

26. Перетворення блоків даних у суміжних рівнях

ПУИ - протокольна керуюча інформація;
ПБД - протокольний блок даних;
СБД - сервісний блок даних.
2025-2026 н.р. НУЛП.
Глухов В. С. Дослідження та проектування комп’ютерних систем та мереж
26

27. Проблема одночасного проектування апаратного і програмного забезпечення (Hardware-Software CoDesign). Варіант розв’язку –

багаторівневі системи
Спеціалізований процесор N-рівня
Протокольна частина N-рівня універсальний мікроконтролер
Локальна
шина
N-рівня
Двопортова
пам'ять
Поштова
скринька
Протокольний
процесор
N-рівня
Спеціалізована частина N-рівня - ПЛІС
Двопортова
пам'ять
Спеціалізований
процесор 1
(N-1)-рівня
Поштова
скринька
...
Двопортова
пам'ять
Локальна шина (N-1)-рівня
2025-2026 н.р. НУЛП.
Поштова
скринька
Спеціалізований
процесор K
(N-1)-рівня
Глухов В. С. Дослідження та проектування комп’ютерних систем та мереж
27

28. Попередня оцінка апаратних витрат, HS-Codesign

Протокольний
процесор
N-рівня
Протокольний
процесор
N-рівня
Протокольний
процесор
N-рівня
Протокольний
процесор
(N-1)-рівня
Протокольний
процесор
(N-1)-рівня
Спеціалізований
процесор
N-рівня
Спеціалізований
процесор
(N-1)-рівня
Протокольний
процесор
(N-2)-рівня
Спеціалізований
процесор
(N-2)-рівня
Спеціалізований
процесор
(N-3)-рівня
2025-2026 н.р. НУЛП.
Глухов В. С. Дослідження та проектування комп’ютерних систем та мереж
28

29. Структура з копроцесорами і структура «клієнт-сервер»

Процесор
N-рівня
Центральний
процесор
2025-2026 н.р. НУЛП.
Процесор 1
(N-1)-рівня
Процесор 1
N-рівня
Процесор 2
(N-1)-рівня
Процесор 2
N-рівня
. ..
а
Процесор
(N-1)-рівня
. ..
Процесор J
(N-1)-рівня
Процесор J
N-рівня
Копроцесори
Клієнти
Сервер
б
Глухов В. С. Дослідження та проектування комп’ютерних систем та мереж
29

30. Багаторівнева платформа КФС професора Анатолія Мельника

2025-2026 н.р. НУЛП.
Глухов В. С. Дослідження та проектування комп’ютерних систем та мереж
30

31. Одночасне проектування апаратного і програмного забезпеченні - HSCoD

Перехід від ПЛІС до ASIC
2025-2026 н.р. НУЛП.
Глухов В. С. Дослідження та проектування комп’ютерних систем та мереж
31

32. Лекція 4. Основні документи при проведенні проектування, їхній зв'язок

Замовник
|
Виконавець
ДСТУ 1.3:2004 ПРАВИЛА ПОБУДОВИ, ВИКЛАДАННЯ, ОФОРМЛЕННЯ, ПОГОДЖЕННЯ,
ПРИЙНЯТТЯ ТА ПОЗНАЧАННЯ ТЕХНІЧНИХ УМОВ
ГОСТ 2.106-68 Единая система конструкторской документации. Текстовые документы
ГОСТ 2.118-73 Единая система конструкторской документации. Техническое предложение
ГОСТ 19.201-78 Единая система программной документации. Техническое задание.
Требования к содержанию и оформлению
ГОСТ 34.602-89 Техническое задание на создание АС
2025-2026 н.р. НУЛП.
Глухов В. С. Дослідження та проектування комп’ютерних систем та мереж
32

33. Проходження документації під час проектуванні

Рівень
Проходження документації Протоколи рівноправних об’єктів
N
ТЗ
ТУ
ЧТЗn
ПМ1
ПМn
N-1
ЧТЗ1
N-2
ЧТЗ1,1, ...
…, ЧТЗn,m
ПМ1,1, ...
…, ПМn,m
...
...
...
...
...
ЧТЗ1,1,1,..., ... …, ЧТЗn,m,...
1
ПМ1,1,1,…, ... …, ПМn,m,…
Виконання ТЗ
1 ТЗ (ЧТЗ) рівня N породжує n документів рівня N-1 (n = 3 … 9)
1 ТУ (ПМ) рівня N формується з n документів рівня N-1 (n = 3 … 9)
2025-2026 н.р. НУЛП.
Глухов В. С. Дослідження та проектування комп’ютерних систем та мереж
33

34. ДСТУ 1.3:2004 ПРАВИЛА ПОБУДОВИ, ВИКЛАДАННЯ, ОФОРМЛЕННЯ, ПОГОДЖЕННЯ, ПРИЙНЯТТЯ ТА ПОЗНАЧАННЯ ТЕХНІЧНИХ УМОВ

4 ПРАВИЛА ПОБУДОВИ, ВИКЛАДАННЯ ТА ОФОРМЛЕННЯ
4.1В ТУ загалом мають бути такі розділи:
• сфера застосування;
• нормативні посилання;
• технічні вимоги (параметри й розміри, основні показники та
характеристики, вимоги до сировини, матеріалів, покупних виробів,
комплектність, маркування, пакування);
• вимоги безпеки;
• вимоги охорони довкілля, утилізація;
• правила приймання;
• методи контролювання (випробування, аналізу, вимірювання);
• транспортування та зберігання;
• правила експлуатації, ремонту, настанова щодо застосування тощо;
• гарантії виробника.
Залежно від специфіки виробництва та призначення продукції ТУ
дозволено доповнювати іншими розділами та об'єднувати окремі
розділи.
2025-2026 н.р. НУЛП.
Глухов В. С. Дослідження та проектування комп’ютерних систем та мереж
34

35. Основні етапи проектування КС

УДК 681.5.015
П.Б. Вовк, А.П. Усійчук
Луцький інститут
розвитку людини
Університету «Україна»
ПРОБЛЕМИ
ПРОЕКТУВАННЯ
ВБУДОВАНИХ
СИСТЕМ
2025-2026 н.р. НУЛП.
Глухов В. С. Дослідження та проектування комп’ютерних систем та мереж
35

36. Основні етапи проектування сучасних КС

Абстрактні алгоритми та тестові приклади: стандарти
Структурні алгоритми, структура процесорів: розробник
4
Модель роботи окремих вузлів: математичний пакет (Maple)
1
2
Модель роботи окремих
вузлів спецпроцесора: HLL
Генерація описів окремих вузлів
спецпроцесора на HDL: HLL
Програма роботи
протокольного процесора: LLL
3
Генерація дослідницьких
впливів (помилок): HLL
Генерація машинних кодів програм
протокольного процесора: HLL
Генерація з’єднань окремих вузлів
спецпроцесора на HDL: HLL
Генерація командних файлів для
проведення моделювання: HLL
Опис з’єднань усіх вузлів на HDL: вручну (розробник)
Логічне моделювання ПЛІС: моделююча программа (WebPack, ActiveHDL)
Топологія ПЛІС: інтегральне середовище розробника (WebPack, ISE)
Фізичне моделювання ПЛІС: моделююча программа (WebPack, ActiveHDL)
Візуалізація результатів моделювання ПЛІС: HLL
2025-2026 н.р. НУЛП.
Глухов В. С. Дослідження та проектування комп’ютерних систем та мереж
36

37.

• якість – це сукупність
властивостей, що
визначають здатність
виробу задовільняти
вимоги користувача
Проєктний трикутник
2025-2026 н.р. НУЛП.
Глухов В. С. Дослідження та проектування комп’ютерних систем та мереж
37

38. Основні етапи життєвого циклу

2025-2026 н.р. НУЛП.
Глухов В. С. Дослідження та проектування комп’ютерних систем та мереж
38

39. Ціна помилки

2025-2026 н.р. НУЛП.
Глухов В. С. Дослідження та проектування комп’ютерних систем та мереж
39

40. Кількість помилок

• Програміст пише 10-200 рядків коду на день
• B0 – кількість помилок
• Відношення витрат з налагодження та тестування
Eнал до витрат з програмування E складає
Енал/E=log(1+B0), тобто, витрати з налагодження
та тестування складної програмної системи Енал,
принаймні, у log(1+B0) разів більше витрат з її
програмування E.
• Тому
розробка
автоматизованих
засобів
налагодження програмного забезпечення великих
систем - найважливіший напрямок зниження
трудомісткості його створення.
2025-2026 н.р. НУЛП.
Глухов В. С. Дослідження та проектування комп’ютерних систем та мереж
40

41. Ось чим займаються розробники 75% часу, і ось за що їм платять (Coralogix)

Ось чим займаються розробники 75% часу, і
ось за що їм платять (Coralogix)
5 фактів про те, скільки часу витрачається на налагодження
та виправлення коду в індустрії програмного
забезпечення. .
• 1) У середньому розробник створює 70 помилок на 1000
рядків коду (!)
• 2) 15 помилок на 1000 рядків коду потрапляють до
клієнтів
• 3) Виправлення помилки займає в 30 разів більше часу,
ніж написання рядка коду
• 4) 75% часу розробник витрачає на налагодження (1500
годин на рік!)
• 5) Тільки в США щорічно витрачається 113 мільярдів
доларів на виявлення та усунення дефектів продукції
2025-2026 н.р. НУЛП.
Глухов В. С. Дослідження та проектування комп’ютерних систем та мереж
41

42. Тестування та діагностика КС

• До 95 % усіх витрат
2025-2026 н.р. НУЛП.
Глухов В. С. Дослідження та проектування комп’ютерних систем та мереж
42

43. Економіка тестування та діагностики (професійного навчання та роботи за обраним фахом)

Ідея
Розробка
Дослідний взірець
Проектування для тестуваня – відлагодження першого рівня
Тестування та
діагностика
Попереднє погодження до виробництва
Проектування
друкованих плат,
боротьба із завадами,
забезпечення якісного
заземлення, розробка
програмного
забезпечення і таке інше
Витрати на забезпечення
Попереднє погодження до виробництва
Підготовка виробництва
Погодження до виробництва
Погодження до виробництва
Забезпечення економічності та необхідних функцій
Дослідний взірець
Науково-дослідна та дослідно-конструкторська
робота (НДР та ДКР)
Понесені витрати на
тестування, діагностику та
виправлення помилок
Підготовка виробництва
Виробництво
Проектування
2025-2026 н.р. НУЛП.
Глухов В. С. Дослідження та проектування комп’ютерних систем та мереж
43

44. Лекція 5. Стандартизація досліджень комп’ютерних систем та мереж Рівні стандартизації.

Стандарт
Стандарти підприємства
Позначення
СТП
ГСТ
Галузеві стандарти
Державні (національні) стандарти:
ДСТУ
Державний стандарт України
Государственный стандарт (СРСР, до 1992 р.) -ГОСТ
припинили дію з 01.01.2020 р. на території
України.
Міждержавний стандарт (СНД, з 1992 р.)
ГОСТ Р
Государственный стандарт (Росія, з 1992 р.)
ASA
Американська організація стандртизації
DIN
Стандарти Німеччини
Міжнародні стандарти:
ISO
Міжнародна організація стандартизації
IEC
Міжнародна електротехнічна комісія
Інститут інженерів
елктротехніки
та електроніки
IEEE
електриків
інженерів
інститут
Міжнародний
2025-2026 н.р. НУЛП.
Приорітет
0 (найнижчий)
1
2
3 (найвищий)
Глухов В. С. Дослідження та проектування комп’ютерних систем та мереж
44

45. ЄСКД та ЄСПД – 01.01.2020 р. закінчився строк дії

2025-2026 н.р. НУЛП.
Глухов В. С. Дослідження та проектування комп’ютерних систем та мереж
45

46. Закон України «Про стандартизацію».


Закон України «Про стандартизацію» № 1315-VII, перша редакція —
Прийняття від 05.06.2014
{Із змінами, внесеними згідно із Законами










№ 124-VIII від 15.01.2015, ВВР, 2015, № 14, ст.96
№ 2581-VIII від 02.10.2018, ВВР, 2018, № 46, ст.371
№ 2742-VIII від 06.06.2019, ВВР, 2019, № 29, ст.117
№ 114-IX від 19.09.2019, ВВР, 2019, № 45, ст.289
№ 199-IX від 17.10.2019, ВВР, 2019, № 51, ст.377
№ 720-IX від 17.06.2020, ВВР, 2020, № 47, ст.408
№ 850-IX від 02.09.2020, ВВР, 2021, № 14, ст.119
№ 1089-IX від 16.12.2020
№ 2026-IX від 27.01.2022
№ 2254-IX від 12.05.2022}
Стаття 23. Застосування національних стандартів та кодексів усталеної
практики
– Національні стандарти та кодекси усталеної практики застосовуються на
добровільній основі, крім випадків, якщо обов’язковість їх застосування
встановлена нормативно-правовими актами.
Детальніше: https://urst.com.ua/pro_standartyzatsiyu/st-23
2025-2026 н.р. НУЛП.
Глухов В. С. Дослідження та проектування комп’ютерних систем та мереж
46

47. Стадії розробки (ГОСТ 2.103-68 Единая система конструкторской документации. Стадии разработки Єдина система конструкторської

документації. Стадії розробки)
Стадії розробки
Технічні пропозиції
Ескізний проект
Технічний проект
Робоча конструкторськ
документація:
а) дослідного взірця
(дослідної партії) виробу;
Етапи виконання робіт
Підбір матеріалів
Розробка ТП з присвоєнням документам літери “П”.
Розгляд і затвердження ТП.
Розробка ЕП з присвоєнням документам літери “Е”.
Виготовлення і випробовування макетів (при необхідності).
Розгляд і затвердження ЕП.
Розробка ТП з присвоєнням документам літери “Т”.
Виготовлення і випробовування макетів (при необхідності).
Розгляд і затвердження ТП.
Розробка конструкторської документації (КД), призначеної для виготовлення і
випробовувань дослідного взірця (дослідної партії) без присвоєння літери.
Виготовлення і попередні випробовування дослідного взірця (дослідної партії).
Корекція КД за результатами виготовлення і попердніх випробовувань дослідного
взірця (дослідної партії) з присвоєнням літери “О”.
Приймальні випробовування дослідного взірця (дослідної партії).
Корекція КД за результатами приймальних випробовувань дослідного взірця
(дослідної партії) з присвоєнням літери “О 1 ”.
б) серійного (масового)
виробництва
Виготовлення і виробовування установочної серії за документацією з літерою “О 1 ”.
Корекція КД за результатами виготовлення і випробовувань установочної серії, а
також за результатами оснащення технологічного процесу виготовлення виробу, з
присвоєнням КД літери “А”.
2025-2026 н.р. НУЛП.
Глухов В. С. Дослідження та проектування комп’ютерних систем та мереж
47

48. Штампи (великий та малий)

2025-2026 н.р. НУЛП.
Глухов В. С. Дослідження та проектування комп’ютерних систем та мереж
48

49. Класифікація досліджень (випробувань ) ГОСТ 16504-81 ИСПЫТАНИЯ И КОНТРОЛЬ КАЧЕСТВА ПРОДУКЦИИ. Основные термины и определения.

ГОСТ 16504-81 ВИПРОБУВАННЯ І КОНТРОЛЬ ЯКОСТІ
ПРОДУКЦІЇ.
Основні терміни та визначення. Випробовування
за призначенням - дослідницькі, порівняльні, контрольні та визначальні;
за рівнем проведення випробування - державні, міжвідомчі та відомчі;
за етапом розробки продукції - доведінкові, попередні та приймальні;
за видом контролю готової продукції - кваліфікаційні, пред'явницькі,
приймально-здавальні, періодичні, інспекційні, типові, атестаційні та
сертифікаційні;
за умовами і місцем проведення - лабораторні, стендові, полігонні, натурні, з
використанням моделей та експлуатаційні;
за тривалістю - нормальні, прискорені та скорочені;
за видом впливу - механічні, кліматичні, термічні, радіаційні, електричні,
електромагнітні, магнітні, хімічні та біологічні;
за результатом впливу - неруйнівні, що руйнують, на стійкість, на міцність і
на стійкість;
за характеристикам об'єкта, що визначаються - функціональні, на надійність,
граничні, технологічні, на транспортабельність.
2025-2026 н.р. НУЛП.
Глухов В. С. Дослідження та проектування комп’ютерних систем та мереж
49

50. за призначенням - дослідницькі, порівняльні, контрольні та визначальні

• дослідницькі випробування - проводяться для
вивчення певних характеристик властивостей
об'єкта
• порівняльні - випробування аналогічних за
характеристиками або однакових об'єктів, що
проводяться в ідентичних умовах для порівняння
характеристик їх властивостей
• контроль
- перевірка
відповідності об'єкта
встановленим технічним вимогам
• визначальні - випробування, що проводяться для
визначення значення характеристик об'єкта з
заданими значеннями показників точності і (або)
достовірності
2025-2026 н.р. НУЛП.
Глухов В. С. Дослідження та проектування комп’ютерних систем та мереж
50

51. за рівнем проведення випробування - державні, міжвідомчі та відомчі

• Державні - випробування встановлених найважливіших
видів продукції, що проводяться головною організацією
по
державних
випробуваннях,
або
приймальні
випробування, що проводяться державною комісією або
випробувальної організацією, якій надано право їх
проведення
• Міжвідомчі - випробування продукції, що проводяться
комісією з представників кількох зацікавлених міністерств
і (або) відомств, або приймальні випробування
встановлених видів продукції для приймання складових
частин об'єкта, що розробляється спільно декількома
відомствами
• Відомчі - випробування, проведені комісією з
представників зацікавленого міністерства або відомства
2025-2026 н.р. НУЛП.
Глухов В. С. Дослідження та проектування комп’ютерних систем та мереж
51

52. за етапом розробки продукції - доведінкові, попередні та приймальні;

• Доведінкові
Дослідницькі
випробування,
що
проводяться при розробці продукції з метою оцінки
впливу внесених до неї змін для досягнення заданих
значень показників її якості
• Попередні - контрольні випробування дослідних зразків і
(або) дослідних партій продукції з метою визначення
можливості їх пред'явлення на приймальні випробування
• Приймальні - Контрольні випробування дослідних зразків,
дослідних партій продукції чи виробів одиничного
виробництва, що проводяться відповідно з метою
вирішення питання про доцільність впровадження цієї
продукції у виробництво та (або) використання за
призначенням
2025-2026 н.р. НУЛП.
Глухов В. С. Дослідження та проектування комп’ютерних систем та мереж
52

53. за видом контролю готової продукції - кваліфікаційні, пред'явницькі, приймально-здавальні, періодичні, інспекційні, типові,

атестаційні та
сертифікаційні;
Кваліфікаційні - контрольні випробування установчої серії або першої промислової
партії, проведені з метою оцінки готовності підприємства до випуску продукції даного
типу в заданому обсязі
пред'явницькі - контрольні випробування продукції, що проводяться службою технічного
контролю підприємства-виробника перед пред'явленням її для приймання представником
замовника, споживача або інших органів приймання
приймально-здавальні - контрольні випробування продукції при приймальному
контролі
Періодичні - Контрольні випробування виготовлюваної продукції, що проводяться в
обсягах та в терміни, встановлені нормативно-технічною документацією, з метою
контролю стабільності якості продукції та можливості продовження її виготовлення
Інспекційнії - Контрольні випробування встановлених видів своєї продукції, що
проводяться у вибірковому порядку з метою контролю стабільності якості продукції
спеціально уповноваженими організаціями
Типові - Контрольні випробування виготовлюваної продукції, що проводяться з метою
оцінки ефективності та доцільності змін, що вносяться в конструкцію, рецептуру або
технологічний процес
Атестаційні - Випробування, що проводяться для оцінки рівня якості продукції при її
атестації за категоріями якості
Сертифікаційні - Контрольні випробування продукції, що проводяться з метою
встановлення відповідності характеристик її властивостей національним і (або)
міжнародним нормативно технічним документам
2025-2026 н.р. НУЛП.
Глухов В. С. Дослідження та проектування комп’ютерних систем та мереж
53

54.

• за умовами і місцем проведення - лабораторні,
стендові, полігонні, натурні, з використанням
моделей та експлуатаційні;
• за тривалістю - нормальні, прискорені та
скорочені;
• за видом впливу - механічні, кліматичні, термічні,
радіаційні, електричні, електромагнітні, магнітні,
хімічні та біологічні;
• за результатом впливу - неруйнівні, що руйнують,
на стійкість, на міцність і на стійкість;
• за характеристикам об'єкта, що визначаються функціональні, на надійність, граничні,
технологічні, на транспортабельність.
2025-2026 н.р. НУЛП.
Глухов В. С. Дослідження та проектування комп’ютерних систем та мереж
54

55. Лекція 6. Умови експлуатації комп’ютерних систем та мереж. Класифікація апаратури за умовами експлуатації

2025-2026 н.р. НУЛП.
Глухов В. С. Дослідження та проектування комп’ютерних систем та мереж
55

56. Зовнішні фактори, що діють на комп’ютерні системи та мережі

2025-2026 н.р. НУЛП.
Глухов В. С. Дослідження та проектування комп’ютерних систем та мереж
56

57. Класи зовнішніх впливаючих факторів

• механічні,
• кліматичні,
• біологічні,
• радіаційні,
• електромагнітні,
• хімічні,
• термічні.
Клас
2025-2026 н.р. НУЛП.
Група
Вид
Глухов В. С. Дослідження та проектування комп’ютерних систем та мереж
57

58. клас кліматичних впливів ділиться на групи:

• атмосферний тиск,
• температура середовища.
• вологість повітря або інших газів і т. д.
Групи в свою чергу поділяються на такі види:
атмосферний підвищений або знижений тиск,
зміна атмосферного тиску або його перепад,
підвищена і, відповідно, знижена температура
середовища
зміна температури середовища і т. д.
Клас
2025-2026 н.р. НУЛП.
Група
Вид
Глухов В. С. Дослідження та проектування комп’ютерних систем та мереж
58

59. Кліматичні фактори, що впливають на групи РЕА

2025-2026 н.р. НУЛП.
Глухов В. С. Дослідження та проектування комп’ютерних систем та мереж
59

60. нормальні значення кліматичних факторів навколишнього середовища при випробуваннях виробів (нормальні кліматичні умови

випробувань) за
ГОСТ 15150-69:
• температура — +25 ± 10 °С;
• відносна вологість повітря — 45 — 80%;
• атмосферний тиск — 84,0 — 106,7 кПа (630–800 мм рт.
ст.);
• якщо в стандартах на окремі групи виробів не прийнято
інших меж, обумовлених специфікою виробу.
• Робочі умови експлуатації — сукупність факторів, межі
яких нормують (регламентують, гарантують)
характеристики показників якості виробів, зазначених у
технічних умовах та іншій технічній документації.
• Граничні умови експлуатації характеризують
екстремальні значення факторів, за яких вироби
витримують навантаження без руйнування й погіршення
якості.
2025-2026 н.р. НУЛП.
Глухов В. С. Дослідження та проектування комп’ютерних систем та мереж
60

61. Стійкість та міцність (робочі та граничні параметри (збереження))

• випробування
на
стійкість

випробування,
що
проводяться
для
контролю здатності виробу виконувати свої
функції та зберігати значення параметрів у
межах установлених норм під час дії на
нього певних чинників;
• випробування на міцність — випробування,
що проводяться для визначення значень
впливових чинників, які викликають вихід
значень характеристик властивостей об'єкта
за встановлені границі чи його руйнування.
2025-2026 н.р. НУЛП.
Глухов В. С. Дослідження та проектування комп’ютерних систем та мереж
61

62. температурні диапазони

• 0 … 55°C — побутовий
• −20 … +75°C — розширений
(промисловий)
• −40 … +85°C — військовий
• −55 … +110°C — аерокосмічний
2025-2026 н.р. НУЛП.
Глухов В. С. Дослідження та проектування комп’ютерних систем та мереж
62

63. ГОСТ 15150-69 Машины, приборы и другие технические изделия. Исполнения для различных климатических районов. Категории, условия

ГОСТ 15150-69 Машини, прилади та технiчнi вироби. Виконання для різноманітних кліматичних районів. Категорії, умови експлуатації,
зберігання та транспортування в частині впливу кліматичних факторів зовнішнього середовища
ГОСТ 15150-69 Машины, приборы и другие технические изделия. Исполнения для различных климатических районов. Категории,
условия эксплуатации, хранения и транспортирования в части воздействия климатических факторов внешней среды
укрупнені категорії
додаткові категорії
Для експлуатації на відкритому повітрі (вплив сукупності кліматичних факторів,
характерних для даного макрокліматичних району)
1
Для зберігання в процесі експлуатації в приміщеннях
категорії 4 і роботи як в умовах категорії 4, так і
(короткочасно) в інших умовах, в тому числі на
відкритому повітрі
1.1
Для експлуатації під навісом або в приміщеннях (об'ємах), де коливання температури і
вологості повітря несуттєво відрізняються від коливань на відкритому повітрі і є
порівняно вільний доступ зовнішнього повітря, наприклад в наметах, кузовах,
причепах, металевих приміщеннях без теплоізоляції, а також в оболонці комплектного
вироби категорії 1 (відсутність прямого впливу сонячного випромінювання і
атмосферних опадів)
2
Для експлуатації в якості вбудованих елементів
усередині комплектних виробів категорій 1; 1.1; 2,
конструкція яких виключає можливість конденсації
вологи на вбудованих елементах (наприклад, всередині
радіоелектронної апаратури)
2.1
Для експлуатації в закритих приміщеннях (об'ємах) з природною вентиляцією без
штучно регульованих кліматичних умов, де коливання температури і вологості повітря
та вплив піску та пилу істотно менше, ніж на відкритому повітрі, наприклад, у
металевих з теплоізоляцією, кам'яних, бетонних, дерев'яних приміщеннях (відсутність
впливу атмосферних опадів, прямого; вологи)
3
Для експлуатації в нерегулярно опалювальних
приміщеннях (об'ємах)
3.1
Для експлуатації в приміщеннях (об'ємах) з штучно регульованими кліматичними
умовами, наприклад в закритих опалювальних або охолоджуваних і вентильованих
виробничих та інших, в тому числі добре вентильованих підземних приміщеннях
(відсутність впливу прямого сонячного випромінювання, атмосферних опадів, вітру,
піску і пилу зовнішнього повітря; відсутність або істотне зменшення впливу розсіяного
сонячного випромінювання і конденсації вологи)
4
Для експлуатації в приміщеннях з кондиціонованим або
частково кондиціонованим повітрям
4.1
Для експлуатації в лабораторних, капітальних житлових
та інших подібного типу приміщеннях
4.2
Для експлуатації в приміщеннях (об'ємах) з підвищеною вологістю (наприклад, в
неопалюваних і не вентильованих підземних приміщеннях, в тому числі шахтах,
підвалах, в грунті, в таких суднових, корабельних та інших приміщеннях, в яких
можливе тривале наявність води або часта конденсація вологи на стінах і стелі,
зокрема в деяких трюмах, в деяких цехах текстильних, гідрометалургійних виробництв
і т.п.)
5
Для експлуатації в якості вбудованих елементів
усередині комплектних виробів категорії 5, конструкція
яких виключає можливість конденсації вологи на
вбудованих елементах (наприклад, всередині
радіоелектронної апаратури)
5.1
2025-2026 н.р. НУЛП.
Глухов В. С. Дослідження та проектування комп’ютерних систем та мереж
63

64.

За
кліматичною
зоною
ГОСТ 16350-80. Клімат СРСР.
Районування та статистичні
параметри кліматичних
факторів для технічних цілей
П
ПХЛ
Климат СССР. Районирование и статистические
параметры климатических факторов для технических
целей
ГОСТ 15150-69 Машини,
прилади та інші вироби.
Виконання для різноманітних
кліматичних районів. Категорії,
умови експлуатації, зберігання
та транспортування щодо
впливу кліматичних факторів
зовнішнього середовища
Машины, приборы и другие технические изделия.
Исполнения для различных климатических районов.
Категории, условия эксплуатации, хранения и
транспортирования в части воздействия климатических
факторов внешней среды
2025-2026 н.р. НУЛП.
Глухов В. С. Дослідження та проектування комп’ютерних систем та мереж
64

65. За температурою

Виконання Категорії розміщення
виробів
виробів
П, ТП N
ХЛ
F
ПХЛ NF
ТВ
TN
T;
Т, ТС TA
Значення температури повітря під
час експлуатації,°С
1; 1.1; 2; 2.1; 3
3.1
5; 5.1
1; 1.1; 2; 2.1; 3
3.1
5; 5.1
1; 1.1; 2; 2.1; 3
3.1
4
4.1
4.2
5; 5.1
1; 1.1; 2; 2.1; 3; 3.1
4
4.1
4.2
5; 5.1
Робочі
max
min
40
-45
40
-10
35
-5
40
-60
40
-10
35
-10
40
-60
40
-10
35
1
25
10
35
10
35
-10
40
1
40
1
25
10
45
10
35
1
1; 1.1; 2; 2.1; 3; 3.1
4
4.1
4.2
5; 5.1
50
45
25
45
35
2025-2026 н.р. НУЛП.
-10
1
10
10
1
Граничні робочі
max
min
45
-50
45
-10
35
-5
45
-70
45
-10
35
-10
45
-70
45
-10
40
1
40
1
40
1
35
-10
45
1
45
1
40
1
45
10
35
1
60
55
40
45
35
-10
1
1
10
1
Виконання Категорії розміщення
виробів
виробів
О
U
1; 1.1; 2; 2.1
4
4.1
4.2
5; 5.1
М
M 1; 1.1; 2; 2.1; 3; 5; 5.1
4; 3.1
4.1
4.2
ТМ MT 1; 1.1; 2; 2.1; 3; 5; 5.1
4
4.1
4.2
ОМ MU 1; 1.1; 2; 2.1; 3; 5; 5.1
4; 3.1
4.1
4.2
В
W
1; 1.1; 2; 2,1; 3
3.1
4
4.1
4.2
5; 5.1
Значення температури повітря під
час експлуатації,°С
Робочі
max
min
50
-60
45
1
25
10
45
10
35
-10
40
-40
40
-10
35
15
40
1
45
1
45
1
25
10
45
1
45
-40
45
-10
35
15
40
1
50
-60
50
-10
45
-10
25
10
45
1
45
-40
Граничні робочі
max
min
60
-70
55
1
40
1
45
1
35
-10
45
-40
40
-10
40
1
40
1
45
1
45
1
40
1
45
1
45
-40
45
-10
40
1
40
1
60
-70
60
-10
55
-10
40
1
45
1
45
-40
Глухов В. С. Дослідження та проектування комп’ютерних систем та мереж
65

66. Механічні фактори, що впливають на групи РЕА ГОСТ 17516-72 Изделия электротехнические. Условия эксплуатации в части воздействия

механических факторов внешней среды
ГОСТ 17516.1-90 ИЗДЕЛИЯ ЭЛЕКТРОТЕХНИЧЕСКИЕ. Общие требования в части стойкости к
механическим внешним воздействующим факторам
1
2
3
4
5
6
7
8
Удари багаторазові:
Лінійне прискорення
2025-2026 н.р. НУЛП.
Глухов В. С. Дослідження та проектування комп’ютерних систем та мереж
66

67. Посилення вимог до радіоелектронної апаратури

Вплив
Рівень вимог
Рік
1980
1995 р.
2000
частота, Гц
5 ... 60
5 ... 1000
5 ... 2500 5 ... 5000
прискорення, g
7,5
10
15
40
Лінійне прискорення, g
25
75
150
500
Поодинокі удари, g
75
150
500
1000
Багаторазові удари, g
40
75
150
150
Акустичні шуми, дБ
-
-
-
165
2005
Вібрації:
2025-2026 н.р. НУЛП.
Глухов В. С. Дослідження та проектування комп’ютерних систем та мереж
67

68. фактори зовнішнього впливу космічного простору в районі Землі або аналогічного космічного


фактори зовнішнього впливу космічного простору в районі
Землі або аналогічного космічного
вакуум;
власної зовнішньої атмосфери космічного апарату;
атмосфери планети (склад і температура атмосфери);
потоків нейтральних частинок в залежності від їх складу і швидкості;
потоків заряджених частинок, що генеруються в атмосфері планети;
«Сонячного вітру»;
сонячного космічного випромінювання;
електромагнітного випромінювання Сонця (звичайно весь спектр його
електромагнітних випромінювань випромінювань розбивають на ряд
ділянок);
відбитого планетою Сонячного випромінювання;
власного теплового випромінювання планети (побічно цей фактор
характеризує температуру грунту планети і ступінь його чорноти);
Галактичних космічних випромінювань;
потоків міжпланетного пилу і метеорних частинок;
магнітного поля планети;
і т. д.
2025-2026 н.р. НУЛП.
Глухов В. С. Дослідження та проектування комп’ютерних систем та мереж
68

69. Вплив зовнішніх і внутрішніх факторів на матеріали виробів

адсорбційного (вибіркове поглинання
речовини з газового чи рідкого середовища
поверхневим шаром твердого
тіла чи рідини),
дифузійного (процес взаємного
проникнення молекул або атомів однієї
речовини поміж молекул або атомів іншої),
• хімічного,
• корозійного та
• радіаційного механізмів впливу.
2025-2026 н.р. НУЛП.
Глухов В. С. Дослідження та проектування комп’ютерних систем та мереж
69

70. Найбільш часто на вироби впливають такі види енергії:

Теплова – турбота фахівців КІ,
Електрична – турбота фахівців КІ,
Електромагнітна – турбота фахівців КІ,
Механічна – турбота конструкторів,
Хімічна – турбота конструкторів.
2025-2026 н.р. НУЛП.
Глухов В. С. Дослідження та проектування комп’ютерних систем та мереж
70

71. Найбільш поширені причини виникнення відмов:

• теплове руйнування (втрата теплової стійкості,
перегорання, розплавлення і т. д.),
• деформація і механічне руйнування, включаючи
порушення контактів, обриви і короткі замикання,
порушення механічних фіксацій і т. д.,
• електричне руйнування (пробою, порушення електричної
міцності і т. д.),
• електрохімічна корозія,
• радіаційне руйнування,
• зношування виробів,
• забруднення поверхонь деталей та виробів (порушення
контактів, зміна фотометричних характеристик,
погіршення зорового сприйняття інформації і т. д.)
2025-2026 н.р. НУЛП.
Глухов В. С. Дослідження та проектування комп’ютерних систем та мереж
71

72. Відмови апаратури військового призначення та матеріалів при різних умовах

Найменування
елемента
Температура і Пил
вологість
Вологість
Радіація
Морський
туман
Висока
температура
Низька
температура
Радіоелектронна і
електрична
апаратура
17
3
10
1
-
14
14
Мастила, палива
та інших рідин
-
1
-
-
-
8
4
Метали
10
-
9
-
26
8
5
Оптичні прилади і
фотоапаратура
5
1
3
-
-
-
-
Упаковка та
зберігання
9
-
9
-
-
-
-
Тканини
14
-
5
11
-
3
-
Дерево і папір
12
1
4
-
-
2
-
Разом
67
6
40
12
26
35
23
2025-2026 н.р. НУЛП.
Глухов В. С. Дослідження та проектування комп’ютерних систем та мереж
72

73. ДСТУ IEC 60068-2-2:2013 Випробування на вплив зовнішніх чинників. Частина 2-2. Випробування. Випробування В: Сухе тепло

• 6.5.2 Температура
• +1000 °С;
• +800 °С;
• +630 °С;
• +500 °С;
• +400 °С;
• +315 °С;
2025-2026 н.р. НУЛП.
+250 °С;
+200 °С;
+175 °С;
+155 °С;
+125 °С;
+100 °С;
+85 °С;
+70 °С;
+65 °С;
+60 °С;
+55 °С;
+50 °С;
+45 °С;
+40 °С;
+35 °С;
+30 °С.
Глухов В. С. Дослідження та проектування комп’ютерних систем та мереж
73

74. ДСТУ IEC 60068-2-2:2013 Випробування на дію зовнішніх чинників. Випробування. Випробування В: Сухе тепло

• 6.5.3 Тривалість
• 2 г;
• 16 г;
2025-2026 н.р. НУЛП.
72 г; 168 г;
96 г; 240 г;
336 г;
1000 г.
Глухов В. С. Дослідження та проектування комп’ютерних систем та мереж
74

75. ДСТУ IEC 60068-2-2:2013 Випробування на дію зовнішніх чинників. Випробування. Випробування А: Холод

6.6.2 Тривалість
• 2 г;
72 г;
• 16 г;
96 г;
2025-2026 н.р. НУЛП.
Глухов В. С. Дослідження та проектування комп’ютерних систем та мереж
75

76. Склад випробовувального циклу (вологість)

2025-2026 н.р. НУЛП.
Глухов В. С. Дослідження та проектування комп’ютерних систем та мереж
76

77. ГОСТ Р 51369-99 Методи випробувань на стійкість до кліматичних зовнішніх факторів машин, приладів та інших технічних виробів.

Випробування на вплив вологості
Тривалість режиму1), доба або цикли
Вид кліматичного виконання згідно з
ГОСТ 15150
Пості
йний
Для n = 8 ± 2 при температурі,
°С
40
Виконання
Категорія
ТВ, Т, O, В, ОМ, ТМ
1; 2; 2.1; 5; 5.1
1
56
ТВ, Т, O, В, ОМ, ТМ 3; 3.1; 4; 4.2; 1.1
2
М
П, ПХЛ, ТУ, ТС
Для n = 4,5 ± 1,5 при температурі, °С
55
Циклі Пості
чний йний
40
Без відмінності n за температури,
°С
55
40
55
Цикліч
ний
Постій
ний
Циклічн
ий
Постій
ний
Циклічн
ий
Постій
ний
Цикліч
ний
Постій
ний
Цикліч Постій
ний ний
21
19
8
56
21
19
8
56
21
19
8
30
12
10
4
35
14
12
5
33
13
11
4
3
17
6
6
-
21
9
7
-
19
8
6
-
4
9
4
-
-
14
6
5
-
11
5
4
-
1; 2; 2.1; 5; 5.1
5; 5.1
П, ПХЛ, ТУ
1; 2; 2.1; 3; 3.1
М
3; 3.1; 4; 4.2
У2), XЛ2)
1; 2; 2.1; 3; 3.1
У, УХЛ
1.1
1) Відповідає 1 року перебування в умовах експлуатації без підсушування або (для виробів, що гріються) без подачі навантаження.
2) Для низки районів - за ГОСТ 16350 та ГОСТ 25870 (наприклад П4; П5; У1; У2).
Значення n:
для руйнування в агресивних середовищах – 2 – 4,
для вологопроникності через поліетиленову плівку та малополярні електроізоляційні компаунди - ~4, 5,
для ізоляцій з обмотками, що просочуються, і сильноточних електротехнічних виробів – 7 - 8;
для корозії цинку та кадмію в діапазоні 90 - 95 % вологості - 8 - 9
при меншій вологості та деяких металів коефіцієнти нижче до значення 1,5 - 2.
2025-2026 н.р. НУЛП.
Глухов В. С. Дослідження та проектування комп’ютерних систем та мереж
77

78. λ – інтенсивність відмов, 1/год (FIT - failure in time, 1/109 год) Т – середній час напрацювання на відмову (MTBF- Mean time

between failures)
p(t) – імовірність роботи в момент часу t
K - експлуатаційний коефіцієнт
T
1
p( t ) e
t
n
i
i 1
λΣФ = λΣ ×
English     Русский Правила