Определение расчетных электрических нагрузок в трехфазных сетях
Метод упорядоченных диаграмм.
К электроприемникам с практически постоянным графиком нагрузки могут быть отнесены такие:
Максимальные расчетные нагрузки группы приемников с переменным графиком нагрузки определяются из выражений:
Рсм, Qсм – средняя активная и реактивная
Коэффициент максимума
Ки – средневзвешенный коэффициент использования группы ЭП:
nэф = f(n, m, Ки, Рном) может быть определено по соотношению:
m – показатель силовой сборки в группе:
Основные положения по определению расчетных электрических нагрузок
Определение эффективного числа электроприемников.
Способы упрощенного вычисления nэф
2. При m > 3 и Ки ≥ 0,2 эффективное число электроприемников
3. При m > 3 и Ки < 0,2 эффективное число электроприемников определяется с помощью кривых или таблиц .
Пример 1
Решение.
Пример 2
Сравним полученный результат с расчетом по
Пример 3
Пример 4
Пример 5
Пример 6
711.50K
Категория: ЭлектроникаЭлектроника

Определение расчетных электрических нагрузок в

1. Определение расчетных электрических нагрузок в трехфазных сетях

2. Метод упорядоченных диаграмм.

Основной метод расчета электрических
нагрузок. По нему определяются
максимальные (Рм, Qм,Sм) расчетные
нагрузки группы электроприемников.
Для этого в пределах расчетного узла
выделяют группу ЭП с переменным
(группа А)
и группу ЭП с практически постоянным
графиком нагрузок (группа Б).

3. К электроприемникам с практически постоянным графиком нагрузки могут быть отнесены такие:

у
которых ки ≥ 0,6, квкл = 1
и коэффициент заполнения суточного
графика за наиболее загруженную смену
кзап ≥ 0,9.
При отсутствии таких данных ЭП
относят к электроприемникам с
переменным графиком нагрузки.

4. Максимальные расчетные нагрузки группы приемников с переменным графиком нагрузки определяются из выражений:

где Рм, Qм, Sм – максимальные активная,
реактивная и полная нагрузки;
Км – коэффициент максимума активной нагрузки
(справочные данные)
К′м – коэффициент максимума реактивной
нагрузки:
К′м = 1,1 при nэф ≤ 10 и К′м = 1 при nэф >
10;

5. Рсм, Qсм – средняя активная и реактивная

мощности всей группы электроприемников за
наиболее загруженную смену:
где ки – коэффициент использования
отдельного ЭП (справочные данные )
рном – номинальная мощность отдельного ЭП,
приведенная к длительному режиму (резервные
ЭП не учитываются);
tgϕ – коэффициент реактивной мощности
(справочные данные)

6. Коэффициент максимума

Км = f(Ки, nэф) – определяется по таблице
или графикам , может
быть оценен по соотношению:
где nэф – эффективное число
электроприемников;

7. Ки – средневзвешенный коэффициент использования группы ЭП:

Ки= Pсм
/ Pном
где Рном – суммарная номинальная
мощность ЭП всей группы.

8. nэф = f(n, m, Ки, Рном) может быть определено по соотношению:

где n – фактическое число
электроприемников в группе;
или одним из упрощенных способов,

9. m – показатель силовой сборки в группе:

где рном max, рном min – номинальные
приведенные к длительному режиму активные
мощности наибольшего и наименьшего
ЭП в группе.

10.

Для
электроприемников с практически
постоянным графиком нагрузки
максимальная расчетная нагрузка
принимается равной средней мощности за
наиболее загруженную смену
(Рм = Рсм; Qм = Qсм).

11. Основные положения по определению расчетных электрических нагрузок

12. Определение эффективного числа электроприемников.

Под эффективным
числом
электроприемников понимается такое
число однородных по режиму работы
приемников одинаковой мощности,
которое обуславливает ту же величину
расчетной нагрузки, что и группа
фактических различных по номинальной
мощности и режиму работы приемников.

13. Способы упрощенного вычисления nэф

1. При четырех и более фактических ЭП в группе
эффективное число приемников nэф считается равным
фактическому n при m ≤ 3 и любом Ки.
При определении nэф исключаются те наименьшие ЭП
группы, суммарная номинальная мощность которых не
превышает 5% суммарной номинальной мощности всей
группы Рном.
При этом число исключенных электроприемников не
учитывается также и в величине n.

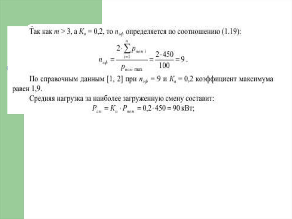
14. 2. При m > 3 и Ки ≥ 0,2 эффективное число электроприемников

2. При m > 3 и Ки ≥ 0,2 эффективное
число электроприемников
определяется по соотношению:
В тех случаях, когда найденное по этой
формуле nэф оказывается больше, чем n
фактическое, следует принимать nэф = n.

15. 3. При m > 3 и Ки < 0,2 эффективное число электроприемников определяется с помощью кривых или таблиц .

3. При m > 3 и Ки < 0,2
эффективное число
электроприемников определяется с
помощью кривых или таблиц .
Порядок определения nэф следующий:
определяется наибольший по номинальной мощности
электроприемник рассматриваемой группы;
определяются наиболее крупные электроприемники, номинальная
мощность которых равна или больше половины мощности
наибольшего электроприемника группы;
определяются число n1 и суммарная номинальная мощность
Рном1 наибольших электроприемников группы;
определяются число n и суммарная номинальная мощность Рном всех
приемников группы;
находятся значения n* = n1 /n и Р* = Рном1/ Рном ;
по кривым или по таблице по найденным значениям n* и Р*
определяется величина nэф*, а затем из выражения
nэф* = nэф/ n находится nэф = nэф* ⋅n .

16. Пример 1

К трем силовым распределительным
пунктам присоединены 24
электроприемника длительного режима
работы следующих номинальных
мощностей:
3 по 20 кВт, 6 по 10 кВт, 5 по 7 кВт и 10 по
4,5 кВт. Определить nэф.

17. Решение.

Так как отсутствует дополнительная
информация об электроприемниках, для
определения nэф воспользуемся
соотношением :

18. Пример 2

Определить
nэф для группы ЭП
длительного режима работы следующих
номинальных мощностей:
10 по 0,6 кВт, 5 по 4,5 кВт, 6 по 7 кВт,
5 по 10 кВт и 2 по 14 кВт.
Групповой коэффициент использования
Ки = 0,5.

19.

20. Сравним полученный результат с расчетом по

21. Пример 3

Определить
nэф для группы
приемников длительного режима работы
следующих номинальных мощностей:
4 по 20 кВт, 5 по 14 кВт, 6 по 10 кВт,
5 по 7 кВт, 4 по 4,5 кВт, 5 по 2,8 кВт и 20
по 1 кВт.
Групповой коэффициент использования
Ки = 0,4.

22.

23. Пример 4

Определить
nэф для группы
электроприемников длительного режима
работы следующих номинальных
мощностей:
4 по 10 кВт, 5 по 7 кВт, 4 по 4,5 кВт,
5 по 2,8 кВт и 20 по 1 кВт.
Групповой коэффициент использования
Ки = 0,1.

24.

25.

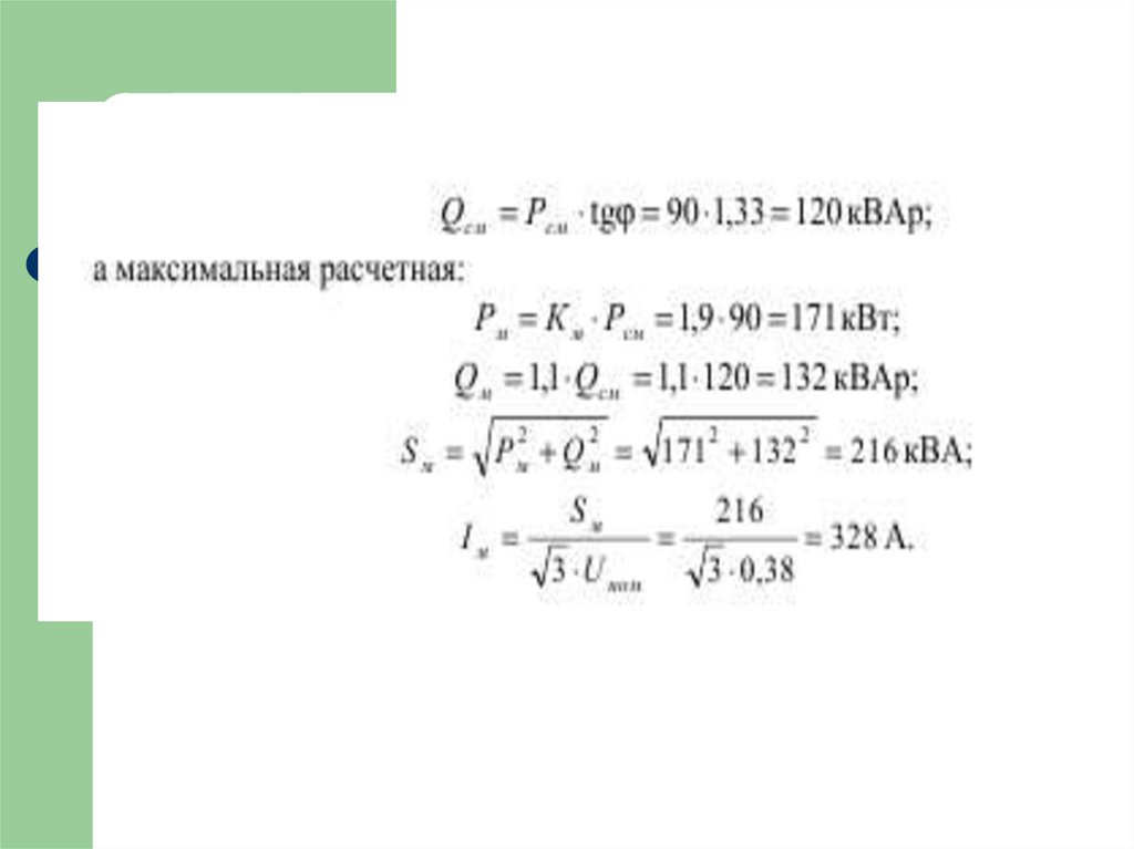
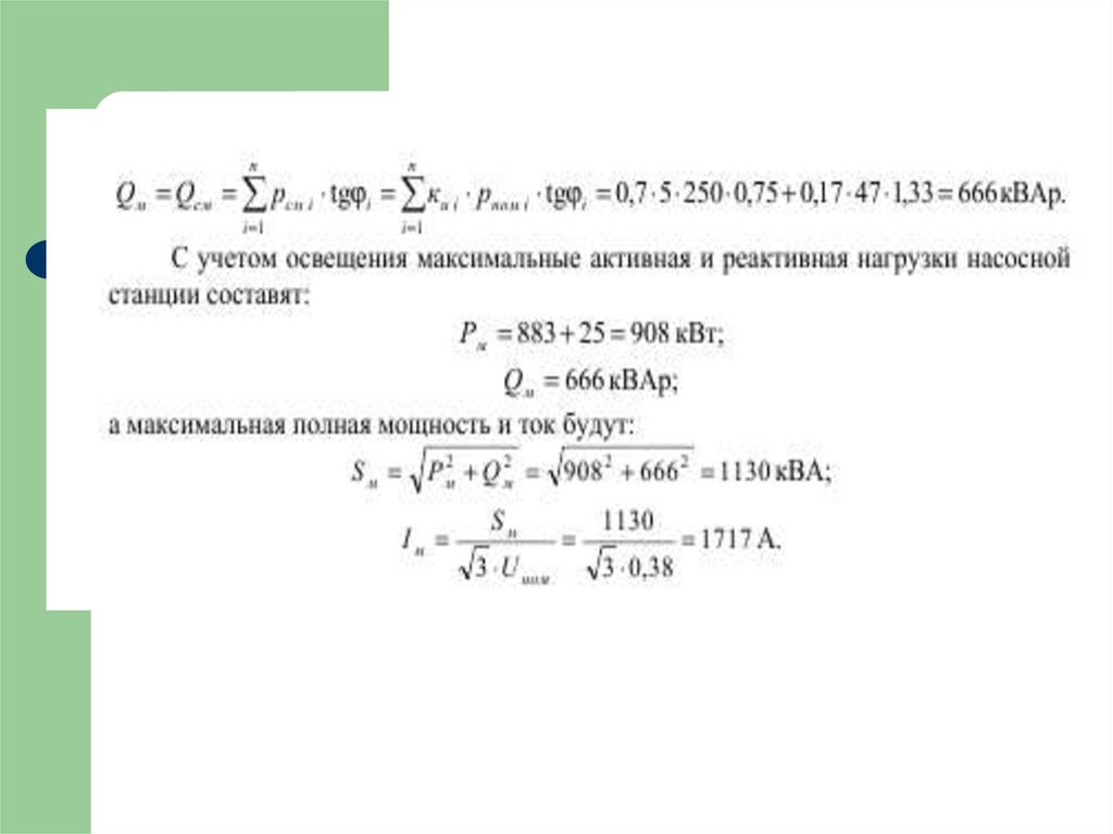
26. Пример 5

27.

28.

29.

30. Пример 6

English     Русский Правила