Министерство науки и высшего образования Российской Федерации Федеральное государственное образовательное учреждение высшего
Оглавление
1. Сейсмическое воздействие
1. Описание процесса ускорения грунтового основания
1. Описание процесса ускорения грунтового основания
1. Описание процесса ускорения грунтового основания
1. Описание процесса ускорения грунтового основания
1. Характер распространения сейсмических волн
1. Характер распространения сейсмических волн
1. Характер распространения сейсмических волн
1. Характер распространения сейсмических волн
1. Характер распространения сейсмических волн
1. Характерные фазы движения грунта
1. Виды землетрясений
1. Виды землетрясений
1. Виды землетрясений
1. Виды землетрясений
1. Виды землетрясений
1. Виды землетрясений
1. Виды землетрясений
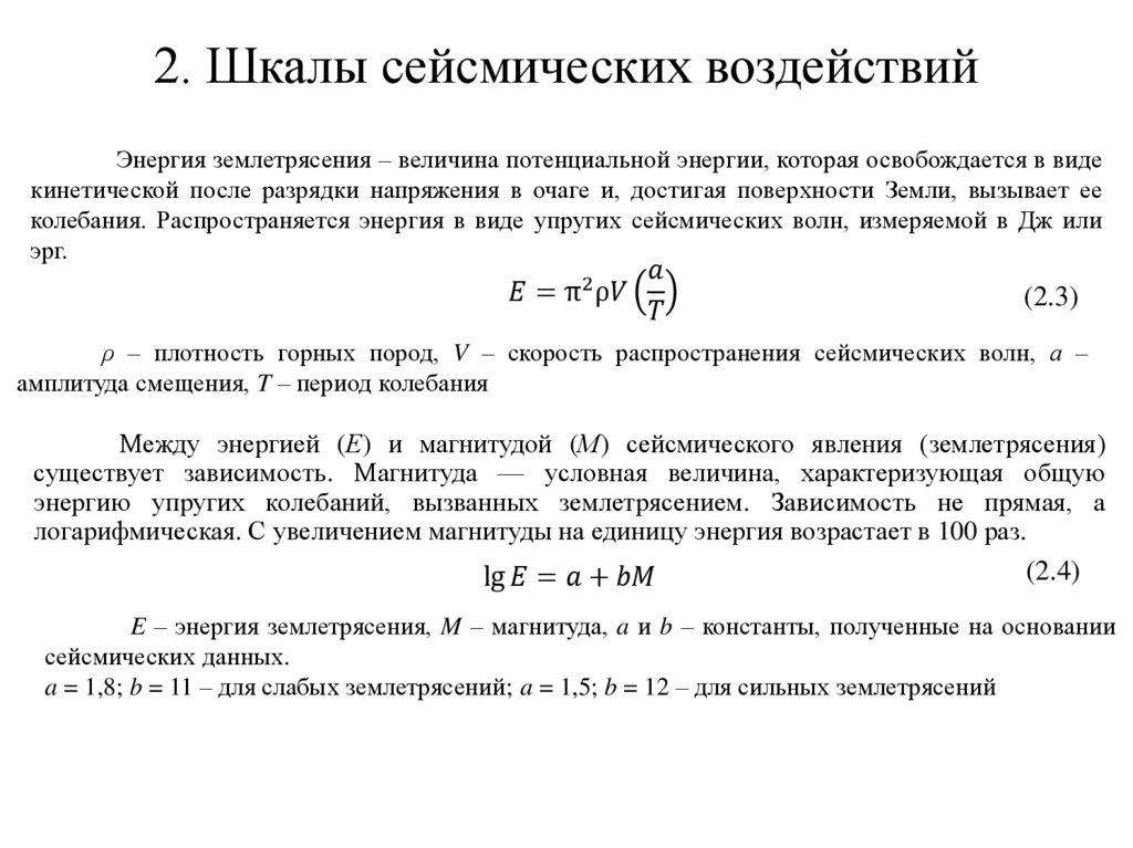
2. Шкалы сейсмических воздействий
2. Шкалы сейсмических воздействий
2. Шкалы сейсмических воздействий
1.63M
Категория: ГеографияГеография

27_10_2025_kopia

1. Министерство науки и высшего образования Российской Федерации Федеральное государственное образовательное учреждение высшего

образования
«Волгоградский государственный технический университет»
Кафедра «Строительные конструкции, основания и надежность сооружений»
Презентация на тему:
«Сейсмические воздействия»
Выполнили:
аспиранты кафедры СКОиНС
Кашина Екатерина Сергеевна, Мельникова Екатерина Сергеевна
Проверил:
Д.т.н., профессор, профессор кафедры СКОиНС
Пшеничкина Валерия Александровна
г. Волгоград 2025

2. Оглавление

1. Описание процесса ускорения грунтового основания, характер
распространения сейсмических волн, их типы, характерные
фазы движения грунта, виды землетрясений;
2. Шкалы сейсмических воздействий (шкала Рихтера, ИФЗ);
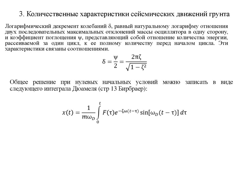
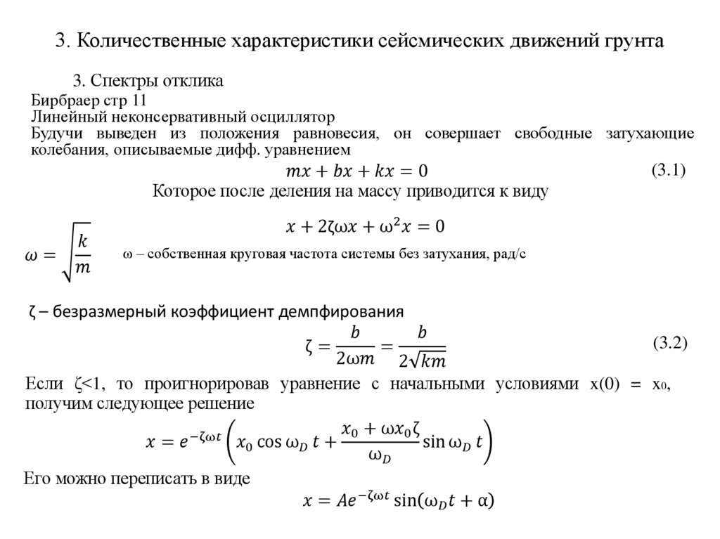
3. Количественные
грунта.
характеристики
сейсмических
движений

3. 1. Сейсмическое воздействие

Сейсмическое воздействие – неблагоприятное природное явление,
вызываемое подземными толчками и колебаниями земной
поверхности в результате землетрясений, извержений вулканов,
цунами, горных ударов и взрывов [МЧС России].
Сейсмическая нагрузка – сила, возникающая в системе
«сооружение-основание» при колебаниях основания сооружения
во время землетрясения [СП 14.13330.2018].
Воздействия, изменяющиеся во времени, при которых массам тела
сообщаются ускорения и вследствие этого возникают силы
инерции, называют динамическими [Поляков, Сейсмостойкие
конструкции зданий, стр. 9].

4. 1. Описание процесса ускорения грунтового основания

Ускорение грунтового основание – это величина, количественно
характеризующая силу сейсмических колебаний почвы точке
наблюдения.
Максимальное пиковое ускорение основания (Peak Ground
Acceleration, PGA) – максимальная зафиксированная величина
ускорения, зарегистрированная в конкретной точке на поверхности
Земли при землетрясении.

5. 1. Описание процесса ускорения грунтового основания

В 1926 г. американский сейсмолог Б.
Гутенберг
оценил
последствия
землетрясения в Японии в 1923 г. по
эффекту
повреждаемости
к
10-11
балльному землетрясению ( ускорение в
диапазоне 0,2g-0,4g) и предложил шкалу
максимального ускорения:
I
4
6
8
10
12
A0/g
0,001
0,005
0,025
0,1
0,5-1
В 1973 г. Комиссия СССР решила
увеличить
значение
максимального
ускорения на 20%.
Рисунок. Эмпирическое соотношение между интенсивностью (в баллах) и
максимальными ускорениями грунта. 1 – по шкале Меркалли-Канкани-Зиберга, 2 – по
Гутенбергу и Рихтеру, 3 – по Саваренскому и Кирносу, 4 – С.В. Медведев, 5 – по
Нейману, 6 – по проекту шкалы СССР
[Поляков, Сейсмостойкие конструкции зданий, стр.92]

6. 1. Описание процесса ускорения грунтового основания

Эстева (1969), основываясь на
предложении Хендрона (Нейман,
1968), нашел следующие выражения,
справедливые для твердых грунтов:
a 1230e0,8 M ( R 25) 2
R – расстояние от гипоцентра, км;
M – магнитуда по шкале Рихтера.
[Ньюмарк, Основы сейсмостойкого
строительства, стр. 27]
Рисунок. Изменение максимального
ускорения грунта в зависимости от
фокусного расстояния (Esteva, 1969)

7. 1. Описание процесса ускорения грунтового основания

В СП 14 ускорения грунта в основаниях
сооружений, соответствующие расчетному
землетрясению, принимаются равными
100, 200 и 400 см/с2 в районах
сейсмичностью 7, 8 и 9 баллов (при
средних грунтовых условиях).
Графики зависимостей между силой
землетрясения I и ускорением колебаний
грунта W по экспериментальным данным
(непрерывная функция), при составлении
шкалы MSK-64 (ступенчатая функция) и
разработке строительных норм и правил
(дискретная функция, показанная на
рисунке
точками)
существенно
отличаются.
Рисунок. Зависимости между ускорением
колебаний грунта
и силой землетрясения по
экспериментальным данным (а),
по шкале MSK-64 (б) и по строительным
нормам и правилам (в)
MSK-64. С.В. Медведев, В. Cпонхойер и В. Карник
[Методическое пособие. Уточнение исходной сейсмичности и сейсмическое
микрорайонирование участков транспортных сооружений]

8. 1. Характер распространения сейсмических волн

Сейсмические волны – упругие волны, возникающие в очаге
в результате подвижки, вспарывания пород или отдельных
участков между трещинами и распространяющиеся в земле
[Кумраев, Сейсмостойкие конструкции зданий, стр. 9].
Очаг – пространство в толще земной коры или верхней части
мантии, внутри которого происходит смещение, разрыв или
вспарывание трещин [Кумраев, Сейсмостойкие конструкции
зданий, стр. 8].

9. 1. Характер распространения сейсмических волн

Движение грунта во время землетрясения показывает
существование трех фаз, которые определяются распространением
в грунте P-, S- и L- волн [Вероятностные методы, 1 часть, стр.62].
а
б
Рисунок.
Участки
(фазы)
землетрясения
[140]:
а

отражение волн на поверхности
земли; б – типовая запись
землетрясения
Диссертация Жиденко стр. 22

10. 1. Характер распространения сейсмических волн

1. Продольные (P-волны), вызывающие в породах, по
которым они проходят, последовательно меняющиеся деформации
сжатия – растяжения. Самые быстрые волны (~ 8 км/с), первыми
достигают пункт наблюдения. Эти волны распространяются в
твердых телах, жидкостях и воздухе [Поляков, Сейсмостойкие
конструкции зданий, стр. 105].

11. 1. Характер распространения сейсмических волн

2.
Поперечные
(S-волны)
имеют
меньшую
скорость
относительно продольных (P-волны) (в среднем ~ 5 км/с), в связи с
этим позже доходят до станции. Волны вызывают в среде, через
которую
они
проходят

деформации
сдвига.
Амплитуды
колебаний на поверхности Земли от поперечных волн больше, чем
от
продольных.
Поперечные
волны
вызывают
наибольшие
ускорения, в связи с чем являются особенно опасными для
сооружений. Бывают горизонтальными и вертикальными [Поляков,
Сейсмостойкие конструкции зданий, стр. 105].

12. 1. Характер распространения сейсмических волн

3. Поверхностные волны (L-, R-волны). Скорость этих волн меньше, чем
у продольных и поперечных. Они имеют большие периоды и распространяются
исключительно по поверхности Земли, вызывая наибольшие по величине
смещения. Однако они не создают больших ускорений [Поляков,
Сейсмостойкие конструкции зданий, стр. 105].
• В волнах Лява частицы грунта смещаются в горизонтальной плоскости
под прямым углом к направлению распространения волны. Эти волны можно
рассматривать как сумму поляризованных в горизонтальной плоскости
поперечных S-волн вблизи земной поверхности.
• В волнах Рэлея частицы грунта колеблются в вертикальной плоскости по
эллиптической траектории. Эллипс вытянут по направлению распространения
волны, т.е. горизонтальная составляющая колебаний превышает вертикальную
компоненту. Скорость R-волн приближенно составляет 0,9 от скорости S-волн.
[Методическое пособие. Уточнение исходной сейсмичности и сейсмическое микрорайонирование участков транспортных сооружений]

13. 1. Характерные фазы движения грунта

Реализации сейсмического ускорения содержат три участка:
• начальный отрезок, образующийся действием продольных
сейсмических волн; его интервал тем длиннее, чем больше
эпицентральное расстояние;
• основная фаза — наиболее интенсивный по амплитудам колебаний
участок, переход к которому явно выражен на записи; появление
второй фазы вызвано приходом поперечных и поверхностных волн;
периоды колебаний на этом участке такие же или немного большие,
чем на начальном;
• конечная фаза — записи, характеризующиеся постепенным, хотя и
нерегулярным изменением амплитуды колебаний. Этот участок
отличается от предыдущих более длинными периодами колебаний.
Переход от среднего участка к конечному явно не выражен.
[Вероятностные методы, 1 часть, стр.62]

14. 1. Виды землетрясений

Существует 4 наиболее характерные группы землетрясений в
зависимости от типа движения грунта [Вероятностные методы, 1
часть, стр.62].
1. Происходит практически один толчок. Движения грунта
подобного типа происходят только на небольших расстояниях от
эпицентра, только при твердых грунтах и только при неглубоком
фокусе. Если данных условий нет, многочисленные отражения
волн меняют характер движений. Отличия таких землетрясений:
• небольшая магнитуда (5,4-6,2);
• неглубокий фокус (менее 30 км);
• характерные разрушения, указывающие на движение грунта
вдоль одного направления;
• преобладание колебаний с коротким периодом (менее 0,2 с).
[Ньюмарк, Основы сейсмостойкого строительства, стр. 17]

15. 1. Виды землетрясений

Рисунок. Составляющая
«восток-запад» землетрясения в
Порт Гуенеме 18 марта 1957 г.
[Ньюмарк, Основы
сейсмостойкого строительства,
стр. 18]

16. 1. Виды землетрясений

2. Крайне нерегулярное движение умеренной продолжительности.
Основная запись такого вида землетрясения – Эль-Центро,
Калифорния, 1940г. Основные отличительные характеристики:
• не большие расстояния до фокуса (гипоцентр – точка начала
вспарывания трещин);
• обязательное наличие твердых грунтов;
• распределение энергии между широким диапазоном периодов
колебаний в среднем равномерное;
• движения близки к белому шуму;
• действие таких движений почти одинаковы во всех
направлениях.
[Ньюмарк, Основы сейсмостойкого строительства, стр. 17-18]

17. 1. Виды землетрясений

Рисунок. Составляющая
«север-юг» землетрясения в
Эль-Центро 18 мая 1940 г.
[Ньюмарк, Основы
сейсмостойкого
строительства, стр. 19]

18. 1. Виды землетрясений

3. Движение грунта большой продолжительности с резко
выраженным преобладанием определенных периодов колебаний.
Такие движения возникают вследствие прохождения колебаний,
вызванных землетрясениями предыдущих типов, через пласты
слабого грунта, имеющего линейные или почти линейные
характеристики, и последовательного отражения волн на
поверхностях контакта этих пластов.
[Ньюмарк, Основы сейсмостойкого строительства, стр. 19]

19. 1. Виды землетрясений

Рисунок. Составляющая
«север-юг»
землетрясения в Мехико
6 июля 1964 г.
[Ньюмарк, Основы
сейсмостойкого
строительства, стр. 20]

20. 1. Виды землетрясений

4. Движение, сопровождающееся значительными остаточными
деформациями. В районах застройки могут возникнуть оползни
или разжижение грунта. К характеристикам вида можно отнести
число существенно преобладающих периодов колебаний грунта
может вследствие сложности напластований быть столь большим,
что движения третьей группы окажутся близкими к белому шуму,
нелинейность характеристик почвы может быть относительно
невелика.
[Ньюмарк, Основы сейсмостойкого строительства, стр. 19]

21. 2. Шкалы сейсмических воздействий

Шкала сейсмической интенсивности – градация сейсмических
воздействий по макросейсмическим признакам [1].
Все макросейсмические признаки в сейсмических шкалах
подразделяются на две группы [2]:
1) Статические признаки (реакции зданий, людей, к которым
применимы статические методы);
2) Описательные признаки (реакции транспортных и сетевых линейных
сооружений; эффекты землетрясения в природной среде).
Оценка интенсивности землетрясения по сейсмическим шкалам
носит качественный характер.
Интенсивность землетрясения – мера сотрясения в баллах
макросейсмической шкалы, проявившаяся в пункте наблюдения [1].
Макросейсмическая шкала – шкала для определения эффекта
землетрясений на поверхности Земли в баллах и для оценки ожидаемых
эффектов при будущих землетрясениях.
1.
ГОСТ Р 57546-2017. Землетрясения. Шкала сейсмической интенсивности
2.
Ордынская А.П. Оценка макросейсмической балльности по совокупности проявлений
землетрясений в природной среде и техносфере: монография. Иркутск, 2010. 182 с.

22. 2. Шкалы сейсмических воздействий

Шкала Рихтера – сейсмическая шкала магнитуд,
основанная на оценке энергии сейсмических волн,
возникающих при землетрясениях.
Магнитуда
землетрясений

мера
величины
землетрясения, основанная в общем случае на оценках
логарифма максимальной амплитуды колебаний грунта,
соответствующего преобладающего периода, глубины очага и
расстояния от эпицентра до пункта наблюдения [1].
Шкала была предложена в 1935 году американским
сейсмологом Ч.Ф. Рихтером, а теоретически обоснована
совместно с американским сейсмологом Бено Гутенбергом в
1941-1945 годах.
Рис. Чарльз Фрэнсис Рихтер
1.
ГОСТ Р 57546-2017. Землетрясения. Шкала сейсмической интенсивности

23. 2. Шкалы сейсмических воздействий

В начале 40-х годов была предложена условная характеристика энергии
деформаций, выделяемой очагом при землетрясении, названная магнитудой, которая
определяется по формуле:
(2.1)
English     Русский Правила