Ряды динамики
Ряд динамики
Основные правила построения динамических рядов
средние характеристики ряда
Средний уровень ряда
Средний темп прироста
Метод скользящей средней
Аналитическое выравнивание
Аналитическое выравнивание
Ошибка аппроксимации (колеблемость уровней ряда около тренда)
Относительная мера колеблемости
Способы расчета индексов сезонности
Индекс сезонности при относительно неизменном годовом уровне
По квартальным данным о ВВП РФ за период 2016-2019 гг. определим уравнение линейной тенденции и рассчитаем индексы сезонности.
3.99M
Категория: МатематикаМатематика

Ряды динамики т6

1. Ряды динамики

РЯДЫ ДИНАМИКИ
1

2.

Ряды динамики (временные ряды)
применяются для изучения
изменения явлений во времени. Ряд
динамики представляет собой ряд
числовых значений определенного
статистического показателя в
последовательные моменты или
периоды времени
2

3. Ряд динамики

РЯД ДИНАМИКИ
это
последовательность
изменяющихся во времени
значений
статистического
показателя , расположенного в
хронологическом порядке
3

4.

Составными элементами ряда
динамики являются показатели
уровней ряда и периоды времени
(годы , кварталы , сутки) или
моменты (даты) времени. Уровни
ряда обычно обозначаются через
«y» , моменты или периоды
времени , к которым относятся
уровни – через «t»
4

5. Основные правила построения динамических рядов

Требования
сопоставимости данных
1)
2)
3)
Все показатели одного динамического ряда
должны относиться к равнозначным
периодам времени (очевидно, что данные
за год и за квартал несопоставимы);
Показатели динамического ряда должны
быть однородны по составу, т.е. иметь одну и
ту же полноту охвата объектов наблюдения;
Показатели должны быть рассчитаны по
единой методологии;
5

6.

Пример
t
yi
2016
15
2017
17
2018
18,5
2019
19
9 месяцев 2020
21
Здесь t – время;
yi – производство продукции, тыс. шт.
6

7.

Ряды
динамики
По времени
Моментные
Интервальные
По расстоянию
между датами
или интервалам
времени
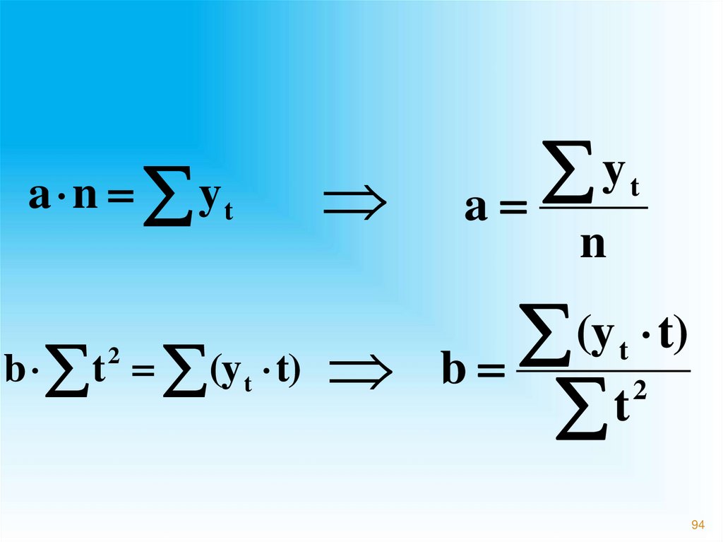
По форме
представления
уровней
Абсолютных
величин
Средних
величин
Относительных
величин
Полные
Неполные
7

8.

Ряды динамики подразделяются на
моментные и интервальные.
Моментным называется ряд,
абсолютные уровни которого
характеризуют величину явления по
состоянию на определенные моменты
времени или даты. (Например,
численность населения, уровни
товарных остатков)
8

9.

Интервальным называется такой ряд,
абсолютные уровни которого
представляют собой итоговые величины за
некоторые интервалы времени (например,
производство продукции за месяц; число
родившихся за месяц, год).
Особенностью интервальных рядов является то,
что их уровни можно дробить и складывать
9

10.

Выделяют также производные ряды
динамики, которые состоят из средних
или относительных величин. Они
рассчитываются на основе моментных
или интервальных рядов. (Например,
среднегодовая численность населения)
10

11.

Основные показатели,
применяемые для анализа рядов
динамики
11

12.

Анализ скорости и интенсивности
явления
во
времени
осуществляется
с
помощью
статистических показателей , которые
получаются в результате сравнения
уровней между собой . Сравниваемый
уровень называют отчётным, а
уровень, с которым происходит
сравнение – базисным
12

13.

Различают показатели изменения
уровней
ряда
и
средние
характеристики рядов динамики
13

14.

К
показателям
уровней
ряда
изменения
относятся
абсолютный
прирост,
коэффициент
роста
и
прироста, темп роста и
прироста,
абсолютное
значение 1% прироста (роста)
14

15.

1.Абсолютные приросты бывают
цепными и базисными. Абсолютный
прирост показывает, на сколько
изменился изучаемый показатель по
сравнению с предыдущим или базисным
периодом времени
15

16.

Базисный абсолютный
прирост:
ΔБ Yi Y0 ,
где y 0 - базисный уровень ряда
16

17.

Цепной абсолютный
прирост:
Δц Yi Yi 1 ,
где Yi - текущий уровень ряда;
Yi 1 - предыдущий уровень
ряда
17

18.

2. Коэффициент роста
показывает, во сколько раз изменился
изучаемый показатель по сравнению
с предыдущим периодом времени
или с базисным периодом времени.
Соответственно коэффициент роста
может быть цепным и базисным
18

19.

Цепной коэффициент
роста:
ц
K Pi
y
i
yi-1
19

20.

Базисный коэффициент
роста:
yi
K
y0
б
Pi
20

21.

3.Темпы роста – это
коэффициенты роста, выраженные в
процентах (они также могут быть
цепными, базисными и средними):
Tр= Kp • 100 (%)
21

22.

Темп роста:
а) базисный:
/
*
100
y
y
Tp
i
0
б) цепной :
/
100
y
y
Tp
i
i 1
22

23.

4.Темп прироста используется для
выражения
величины
абсолютного
прироста уровней ряда динамики в
относительных величинах:
100
T np T p
23

24.

Темп прироста показывает, на
сколько процентов изменился
изучаемый показатель по сравнению
с предыдущим периодом времени
или с базисным периодом времени.
Цепной темп прироста:
Yi Yi 1
ц
ц
Т прi
100 Т pi 100
yi-1
24

25.

Базисный темп прироста
Т
б
ПРi
Yi Y 0
б
100 Т pt 100
y0
25

26.

5. Абсолютное значение одного
процента прироста А% показывает,
сколько абсолютных единиц
содержится в 1% прироста
26

27.

Содержание одного процента
базисного прироста:
Δ
yt y 0
y0
А%
yt y 0
T
100
100
y0
б
t
б
t
б
прt
15
0,15
100
27

28.

Содержание одного процента
цепного прироста:
Δ
yt yt 1
yt 1
А%
yt yt 1
T
100
100
yt 1
ц
t
ц
t
ц
прt
28

29.

Год
yi D ц Δ б k
ц
P
k
б
P
ц
р
б
р
ц
пр
%
б
пр
2015
15
-
0
-
1
-
100
-
0
-
17
2
2
1,133
1,133
113,3
113,3
13,3
13,3
0,150
18,5
1,5
3,5
1,088
1,233
108,8
123,3
8,8
23,3
0,170
19
0,5
4
1,027
1,266
102,7
126,6
2,7
26,6
0,185
21
2
6
1,105
1,400
110,5
140,0
10,5
40,0
0,190
2016
2017
2018
2019
29
ц

30.

Расчет среднего уровня ряда
динамики
30

31. средние характеристики ряда

СРЕДНИЕ ХАРАКТЕРИСТИКИ РЯДА
Средний
уровень
ряда
динамики
рассчитывается
по
формулам
средней
арифметической
или
средней
хронологической
31

32.

1.Если
ряд
динамики
является
интервальным, то расчет среднего
уровня ведется по формуле простой
средней арифметической:
Y
Y
i
n
32

33. Средний уровень ряда

СРЕДНИЙ УРОВЕНЬ РЯДА
ДЛЯ ИНТЕРВАЛЬНЫХ РЯДОВ
С РАВНЫМИ ИНТЕРВАЛАМИ ВРЕМЕНИ
Простая средняя арифметическая
y
/
n
y
=
i
где n - количество периодов времени
33

34.

Пример. Имеются следующие данные о динамике
производства продукции предприятием за 20152019 гг., тыс. шт.
2015 г.
2016 г.
2017 г.
2018 г.
2019 г.
205
213
222
229
236
Определить
среднегодовое
продукции за 2015-2019 гг.
производство
205 213 222 229 236 1105
Y
221 тыс. шт.
5
5
34

35.

2. Если ряд динамики является моментным с
различными интервалами времени между датами, то
для расчета среднего уровня используется средняя
арифметическая взвешенная:
t
где i – продолжительность i-го интервала времени
(интервал времени между двумя соседними
значениями;
Yi - средний уровень ряда для i-го интервала
времени
35

36.

С неравными интервалами времени
Эта формула иногда дается как взвешенная средняя
хронологическая
y
=
y y t / 2 t
i
i 1
i
i
где ti – период времени между двумя
соседними значениями
36

37.

Пример. Известна списочная численность
персонала организации по состоянию на
следующие даты (человек) :
01.01
01.03
01.06
01.09
01.01
след.год
1200
1100
1250
1500
1350
Среднесписочная численность персонала за
год составляет:
1200 1100
1100 1250
1250 1500
1500 1350
2
3
3
4
2
2
2
2
у
12
31300
1304 чел.
24
37

38.

3.Если ряд динамики является моментным с
равноотстоящими уровнями, то используется
средняя хронологическая простая:
y1
yn
y 2 y3 ... y n-1
2 ,
y 2
n 1
где n-количество дат
38

39.

Пример. Известны товарные остатки
магазина на 1-е число каждого месяца
(тыс. руб.) :
01.01
01.02
01.03
01.04
180
140
160
200
Средний уровень товарных остатков за
первый квартал составил:
180
200
140 160
2 163тыс. руб.
у 2
3
39

40.

Средний абсолютный прирост
определяется как простая средняя
арифметическая величина из цепных
абсолютных приростов и показывает,
на сколько в среднем изменялся
показатель в течение изучаемого
периода времени
40

41.

Средний абсолютный прирост
показывает, на сколько в среднем изменялся
изучаемый показатель при переходе от
предыдущего периода времени к смежному
последующему периоду времени
ΣΔi Σ(Yi Yi 1 ) Yn Y 1
Δ
,
s
s
n 1
где
n – число уровней ряда динамики;
S = n - 1 – количество цепных приростов
41

42.

Год
yi D ц Δ б k
ц
P
k
б
P
ц
р
б
р
ц
пр
%
б
пр
2015
15
-
0
-
1
-
100
-
0
-
17
2
2
1,133
1,133
113,3
113,3
13,3
13,3
0,150
18,5
1,5
3,5
1,088
1,233
108,8
123,3
8,8
23,3
0,170
19
0,5
4
1,027
1,266
102,7
126,6
2,7
26,6
0,185
21
2
6
1,105
1,400
110,5
140,0
10,5
40,0
0,190
2016
2017
2018
2019
42
ц

43.

2 1,5 0,5 2
Δ
1,5
5 1
21 15
Δ
1,5
5 1
43

44.

Среднегодовой
коэффициент
роста определяется как средняя
геометрическая
из
цепных
коэффициентов роста и показывает ,
сколько в среднем составлял рост
показателя
44

45.

Год
yi D ц Δ б k
ц
P
k
б
P
ц
р
б
р
ц
пр
%
б
пр
2015
15
-
0
-
1
-
100
-
0
-
17
2
2
1,133
1,133
113,3
113,3
13,3
13,3
0,150
18,5
1,5
3,5
1,088
1,233
108,8
123,3
8,8
23,3
0,170
19
0,5
4
1,027
1,266
102,7
126,6
2,7
26,6
0,185
21
2
6
1,105
1,400
110,5
140,0
10,5
40,0
0,190
2016
2017
2018
2019
45
ц

46.

Средний коэффициент роста
рассчитывается по формуле средней
геометрической из цепных
коэффициентов роста:
k
n 1
ц
ц
ц
ц
2
3
4
n
k k k ... k
k 5 1 1,133 1,088 1,027 1,105 1,088
46

47.

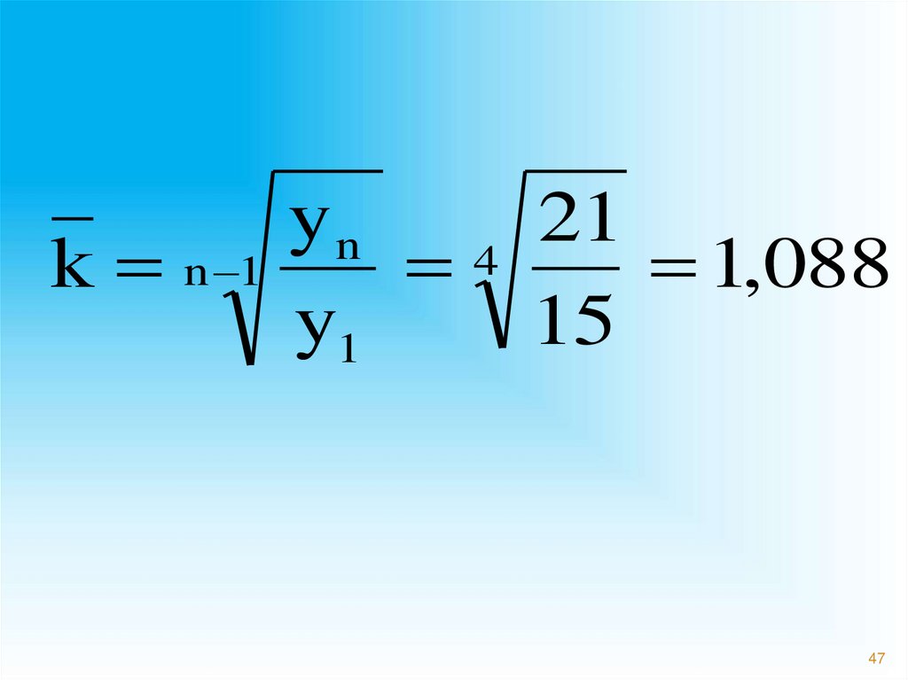
yn
21
k n 1
4
1,088
y1
15
47

48.

Среднегодовой
темп
роста
определяется
умножением
среднегодового коэффициента роста
на 100 и показывает , сколько
процентов в среднем составлял рост
показателя
48

49. Средний темп прироста

СРЕДНИЙ ТЕМП ПРИРОСТА
Показывает, на сколько процентов
увеличивается (или уменьшается)
уровень по сравнению с предыдущем в
среднем за единицу времени:
Т пр Т р 100
49

50.

Т пр 108,8% 100% 8,8%
50

51.

Проблема сопоставимости
уровней рядов динамики
Смыкание рядов динамики
51

52.

Поскольку ряды динамики
формируются на протяжении
длительных периодов времени, их
уровни часто оказываются
несопоставимыми
52

53.

Причины
1. Изменение цен
2. Изменение методики расчета
показателей
Изменение «границ» (организационных,
административных)
53

54.

Для обеспечения сопоставимости данных
часто применяется метод смыкания рядов
динамики. Для смыкания ряда динамики
необходимо иметь переходное звено.
(Переходное звено – это период времени,
для которого изучаемый показатель
рассчитан как по старой методике (в старых
границах), так и по новой методике (в новых
границах).
Для переходного звена рассчитывается
коэффициент, действие которого
распространяется на все предшествующие
периоды времени
54

55.

Добыча нефти млн.т.
2006
2007
2008
2009
2010
До слияния
6600
6700
6900
-
-
После слияния
-
-
7500
7800
7900
55

56.

7500
К
1,087
6900
56

57.

y07 6700 1,087 7283
y06 6600 1,087 7174
57

58.

Добыча нефти млн.т.
2006
2007
2008
2009
2010
До слияния
6600
6700
6900
-
-
После слияния
-
-
7500
7800
7900
Сопоставимый ряд
7174
7283
7500
7800
7900
58

59.

Анализ основной тенденции
рядов динамики
59

60.

Уровни рядов динамики
формируются под воздействием
большого числа факторов. Их
можно разделить на 3 группы
60

61.

1. Определяющие факторы –
факторы, которые оказывают
постоянное и сильное воздействие на
изучаемый показатель. Они
определяют основную тенденцию
(тренд) ряда динамики
61

62.

62

63.

2. Сезонные факторы – факторы,
которые вызывают сезонные
колебания относительно основной
тенденции
63

64.

64

65.

3. Случайные факторы – факторы,
которые вызывают случайные
колебания уровней ряда (например,
погодный фактор)
65

66.

Метод укрупнения
интервалов
66

67.

Метод укрупнения
интервалов – замена исходных
уровней ряда средними
величинами, которые
рассчитываются для
укрупненных интервалов
67

68.

Месяц
yt
1
5.1
2
5.4
3
5.2
4
5.3
5
5.6
6
5.8
7
5.6
8
5.9
9
6.1
10
6.0
11
5.9
12
6.2
Квартальные
суммы
Среднемес.
величина по
кварталам
15.7
5.23
16.7
5.57
17.6
5.87
18.1
6.03
68

69.

Метод скользящей
средней
69

70.

Метод скользящей
средней– замена исходных
уровней ряда средними
величинами, которые
рассчитываются для
последовательно смещающихся
интервалов времени
70

71.

Пример: изучение влияния рекламы на число
заказов, полученных фирмой
Число
месяца
Количество
заказов
Трехчленные
скользящие суммы
1
2
3
4
5
6
7
8
9
10
11
12
13
14
15
6
12
8
14
9
7
10
8
8
6
11
7
10
15
8
26
34
31
30
26
25
26
22
25
24
28
32
33
Трехчленные
скользящие
средние
26/3=8,7
11,3
10,3
10
8,7
8,3
8,7
7,3
8,3
8,0
9,3
10,7
11
-

72.

16
14
12
10
8
6
4
2
0
0
5
Количество заказов
10
15
Трехчленные скользящие средние
20

73. Метод скользящей средней

Стиральные
машины
Месяц
Трехчленные
скользящие
суммы
Трехчленные
скользящие
средние
-
Четырех
членные
суммы
1
155 -
2
163
485
161,67
616
154,00
3
167
461
153,67
619
154,75
4
131
456
152,00
603
150,75
5
158
436
145,33
566
141,50
6
147
435
145,00
580
145,00
7
130
422
140,67
550
137,50
8
145
403
134,33
543
135,75
9
128
413
137,67
572
143,00
10
140
427
142,33
587
146,75
11
159
459
153,00
606
151,50
12
160
466
155,33
616
154,00
13
147
457
152,33
622
155,50
14
150
462
154,00
15
165
-
-
Четырех
членные
скользящие
-
-
73

74.

Средняя
из нечетного числа уровней относится к
середине интервала
Если интервал сглаживания четный, то отнесение
средней к определенному времени невозможно, она
относится к середине между датами
Поэтому применяют центрирование – нахождение
средней из двух смежных скользящих средних,
которую относят уже к определенной дате

75.

Число
месяца
Кол-во
заказов
1
2
3
4
5
6
7
8
9
10
11
12
13
14
15
6
12
8
14
9
7
10
8
8
6
11
7
10
15
8
4-хчленные
скользящие
суммы
40
43
38
40
34
33
32
33
32
34
43
40
4-хчленные
средние
центрированные
40/4=10
43/4=10,75 (10+10,75)/2=10,
9,5
4
10
10,1
8,5
9,8
8,25
9,3
8,0
8,4
8,25
8,1
8,0
8,1
8,25
8,1
10,75
8,1
10
9,5
10,4
4-хчленные
средние

76.

16
14
12
10
8
6
4
2
0
0
5
10
15
Количество заказов
Четырехчленные скользящие средние (центрированные)
20

77.

Недостаток метода простой скользящей средней:
сглаженный ряд динамики сокращается, т.к.
невозможно получить сглаженные уровни для его
начала и конца

78.

Аналитическое
выравнивание рядов
динамики
78

79.

Уровни ряда рассматриваются
как некоторая функция от
времени:
y t f(t)
79

80. Аналитическое выравнивание

линейная f (t) = a 0 a 1t ;
2
па р аболи Ч еская f ( t ) a 0 a 1t a 2t ,
экспоненциальные f (t) = exp(a 0 + a 1t)
2
или f (t) = exp(a 0 + a 1t + a 2t ).
80

81. Аналитическое выравнивание

Линейная зависимость - в исходном временном ряду наблюдаются
более или менее постоянные абсолютные цепные приросты, не
проявляющие тенденции ни к увеличению, ни к снижению.
Параболическая зависимость - абсолютные цепные приросты
обнаруживают некоторую тенденцию развития, но абсолютные
цепные приросты абсолютных цепных приростов (разности второго
порядка) никакой тенденции развития не проявляют.
Экспоненциальные зависимости - в исходном временном ряду
наблюдается либо более или менее постоянный относительный рост
(устойчивость цепных темпов роста, темпов прироста, коэффициентов
роста), либо, при отсутствии такого постоянства, - устойчивость в
изменении показателей относительного роста (цепных темпов роста
цепных же темпов роста, цепных коэффициентов роста цепных же
коэффициентов или темпов роста и т. п.).
81

82.

Процедура выравнивания в этом
случае сводится:
к выбору вида функции;
к определению параметров функции;
к получению выравненных значений
уровней ряда на
основе функции
82

83.

Рассмотрим данный метод на
примере линейного уравнения
(тренда):
Λ
y t a b t,
где a и b – параметры;
t – время
83

84.

Суть метода наименьших квадратов: выбрать такие
параметры а0, а1, ...аn, при которых сумма квадратов
отклонений расчетных значений уровней ряда от
фактических значений была бы минимальной:

85.

Линейный тренд лучше всего
использовать в тех случаях, когда
предварительный анализ показывает,
что уровни ряда изменяются с
примерно одинаковой скоростью, т.е.
когда цепные абсолютные приросты
примерно равны между собой
85

86.

Параметры a и b определяются
при помощи метода наименьших
квадратов (МНК)
86

87.

Применение метода МНК дает
следующую систему уравнений для
определения параметров:
a t b t (y t t)
2
a n b t yt
87

88.

Данную систему уравнений
можно существенно упростить,
если пронумеровать время таким
образом, чтобы
t 0
88

89.

Если ряд содержит нечетное число
уровней, то центральный уровень ряда
нумеруется нулем. Уровни в сторону
убывания времени нумеруются -1; -2; -3…,
в сторону возрастания времени 1; 2; 3…
у
2013
2014
2015
2016
2017
2018
2019
t
0
89

90.

Если ряд содержит нечетное число
уровней, то центральный уровень ряда
нумеруется нулем. Уровни в сторону
убывания времени нумеруются -1; -2; -3…,
в сторону возрастания времени 1; 2; 3…
у
2013
2014
2015
2016
2017
2018
2019
t
-3
-2
-1
0
90

91.

Если ряд содержит нечетное число
уровней, то центральный уровень ряда
нумеруется нулем. Уровни в сторону
убывания времени нумеруются -1; -2; -3…,
в сторону возрастания времени 1; 2; 3…
у
2013
2014
2015
2016
2017
2018
2019
t
-3
-2
-1
0
1
2
3
91

92.

Если ряд содержит четное число уровней,
то ближайшие к центру уровни ряда
нумеруются: -1 и 1, далее нумерация как для
ряда с нечетным числом уровней только с
шагом 2: …-5; -3; -1; +1; +3; +5…
у
2014
2015
2016
2017
2018
2019
t
-3
-2
-1
1
2
3
92

93.

Если ряд содержит четное число уровней,
то ближайшие к центру уровни ряда
нумеруются: -1 и 1, далее нумерация как для
ряда с нечетным числом уровней только с
шагом 2: …-5; -3; -1; +1; +3; +5…
у
2014
2015
2016
2017
2018
2019
t
-3
-2
-1
1
2
3
93

94.

a n yt
y
a
t
n
(y t)
b t (y t) b
t
t
2
t
2
94

95.

Λ
Λ
Год
y t Δ t t y t t y (y t y t )
t
2015
800
-
-2
2016
857 57
-1
2017
915 58
0
2018
976 61
1
2019 1038 62
2
Итого: 4586
0
ц
t
-
2
2
95

96.

Λ
Λ
Год
y t Δ t t y t t y (y t y t )
t
2015
800
-
-2
4
-1600
2016
857 57
-1
1
-857
2017
915 58
0
0
0
2018
976 61
1
1
976
2019 1038 62
2
4
2076
Итого: 4586
0
10
595
ц
t
-
2
2
96

97.

4586
a
917,2
5
595
b
59,5
10
Λ
y t 917,2 59,5 t
97

98.

Λ
Λ
Год
y t Δ t t y t t y (y t y t )
t
2015
800
-
-2
4
-1600 798,2
0,24
2016
857 57
-1
1
-857
857,7
0,49
2017
915 58
0
0
0
917,2
4,84
2018
976 61
1
1
976
976,7
0,49
2019 1038 62
2
4
2076 1036,2
3,24
Итого: 4586
0
10
595
12,3
ц
t
-
2
4586,0
2
98

99.

После расчета основной тенденции строят
график, где изображают фактические и
теоретические уровни ряда
Основная тенденция (тренд) показывает
воздействие систематических факторов на
уровень ряда.
Колеблемость уровней около тренда
объясняется воздействием циклических и
случайных факторов, она измеряется по формуле
среднего
квадратического
отклонения
и
коэффициента вариации.

100.

Абсолютную величину колеблемости уровней
ряда
около
тренда
измеряют
с
помощью
среднеквадратического отклонения:
Относительной мерой колеблемости является
коэффициент вариации:

101. Ошибка аппроксимации (колеблемость уровней ряда около тренда)

yt
)
y
y
(
t
2
n
=1.57
101

102. Относительная мера колеблемости

V
yt
1.57 / 917.2 0.0017
y
или 0,17%
102

103.

Выравнивание по параболе второго
порядка:
Λ
y a b t c t ,
2
где b – скорость изменения уровней
ряда динамики
c – ускорение
103

104.

Выравнивание по параболе второго
порядка производится, когда
предварительный анализ показывает, что
вторые разности примерно равны между
собой
(1)
Δ t y t y t 1 - первая разность;
Δ
(2)
t
Δ Δ
(1)
t
(1)
t 1
- вторая разность
104

105.

yt
110
117
126
137
150
115
182
Δ
(1)
t
7
9
11
13
15
17
Δ
(2)
t
2
2
2
2
2
105

106.

Для определения параметров
применяется метод наименьших
квадратов:
a n b t c t yt
2
a t b t c t (y t t)
2
3
a t b t c t (y t t )
2
3
4
2
106

107.

Выравнивание по гиперболе
применяется в тех случаях, когда в
развитии ряда динамики происходит
насыщение
Λ
b
y a
t
107

108.

108

109.

Для определения параметров
используется МНК:
1
a n b yt
t
yt
1
1
a b 2
t
t
t
109

110.

Выравнивание ряда динамики при помощи
показательных функций или экспоненты
применяется, когда предварительный анализ
показывает: уровень ряда динамики меняется с
приблизительно одинаковыми цепными
коэффициентами роста. При этом коэффициент
b интерпретируется как средний коэффициент
роста
Λ
yt a b
t
110

111.

Для определения параметров функция
приводится предварительно к линейному
виду при помощи логарифмирования
левой и правой частей уравнения
Λ
lg y lga t lgb
При этом мы находим не a и b,
а lga и lgb
111

112.

n lga t lgb lgy t
t lga t lgb (lgy t)
2
t
112

113.

Расчет индексов
сезонности
113

114.

Сезонным колебаниям свойственны более
или менее устойчивые изменения уровней ряда
по внутригодовым периодам: месяцам, кварталам.
Сезонные
колебания
устойчивые
изменения уровней ряда с периодичностью,
равной году.
Сезонность – результат влияния природноклиматических
условий,
особенностей
производства и потребления.
Для выявления сезонных колебаний обычно
анализируют месячные и квартальные уровни
ряда динамики за год или несколько лет.
114

115.

Задачи, которые необходимо решить в ходе
исследования сезонности:
1. выявить наличие сезонности;
2. численно выразить сезонные колебания;
3. выделить факторы, вызывающие сезонные
колебания;
4. оценить последствия сезонных колебаний;
5. провести математическое моделирование
сезонности.
115

116.

Сезонный
характер
явления

возрастание или убывание уровней повторяется
регулярно с интервалом в один год (например,
производство молока и мяса по месяцам года,
потребление топлива и электроэнергии для
бытовых нужд, сезонная продажа товаров и т.д.).
116

117.

При
изучении
сезонных
колебаний
используются специальные показатели – индексы
сезонности (Is)
Совокупность
исчисленных
индексов
сезонности
характеризует
сезонную
волну
развития явления во внутригодовой динамике
117

118. Способы расчета индексов сезонности

СПОСОБЫ РАСЧЕТА
ИНДЕКСОВ СЕЗОННОСТИ
1. Для анализа внутригодовой динамики используют
метод постоянной средней (средней для всех
уровней ряда)
Индексы сезонности рассчитывают по формуле:
– сезонное значение уровня ряда
– среднее значение уровня

119.

Рассчитанные
значения
индекса
сезонности сравниваются со значением 100 %.
Если индекс сезонности превышает 100 % —
это свидетельствует о влиянии сезонного
фактора в сторону увеличения уровней
динамического ряда и наоборот.
119

120.

Пример.
Выручка завода по переработке
сельхозпродукции в 2019 г. представлена в таблице:
Кварталы года
Выручка, млн. руб.
I S, %
I
362
II
226
III
778
IV
634
Вычислим индексы сезонности и запишем в третью
строку

121.

Кварталы года
Выручка, млн. руб.
I
362
II
226
III
778
IV
634
I S, %
72,4
45,2
155,6 126,8

122.

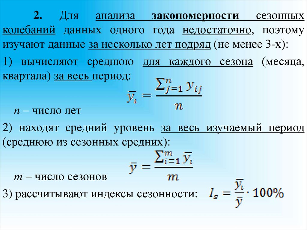
2. Для анализа закономерности сезонных
колебаний данных одного года недостаточно, поэтому
изучают данные за несколько лет подряд (не менее 3-х):
1) вычисляют среднюю для каждого сезона (месяца,
квартала) за весь период:
n – число лет
2) находят средний уровень за весь изучаемый период
(среднюю из сезонных средних):
m – число сезонов
3) рассчитывают индексы сезонности:

123. Индекс сезонности при относительно неизменном годовом уровне

yi
I s 100%
y
123

124.

Пример. По данным о реализации яиц в магазине
рассчитать индексы сезонности:
Квартал
I
II
III
IV
Итого
Реализация яиц, тыс. шт.
2017
2018
2019
1 300
1 400
1 200
2 200
2 220
2 000
1 750
1 700
1 500
1 450
1 320
1 100
6 700
6 640
5 800

125.

Составим расчетную таблицу:
Кварта
л
Реализация яиц,
тыс. шт.
2017
2018
2019
I
1 300 1 400
1 200
II
2 200 2 220
2 000
III
1 750 1 700
1 500
IV
1 450 1 320
1 100
Итого
6 700 6 640
5 900
Прогноз
-
6000

126.

Количество
(кварталов) m=4
лет
n=3,
число
Средний уровень за период:
сезонов

127.

Зная годовой прогноз продажи яиц на 2021 г.
(6000 тыс. шт.), можно с помощью индексов
сезонности
составить
прогноз
поквартальной
реализации
Например, для первого квартала:

128.

Результаты вычислений:
Кварта
л
Реализация яиц,
тыс. шт.
2017
Прогноз
2018
2019
I
1 300 1 400
1 200
3 900
1 300
81,50
1 223
II
2 200 2 220
2 000
6 420
2 140
134,17
2 013
III
1 750 1 700
1 500
4 950
1 650
103,45
1 552
IV
1 450 1 320
1 100
3 870
1 290
80,88
1 213
Итого
6 700 6 640
5 800
19 140
1 595
400,0
6 000

129.

Рассмотренные
способы
измерения
сезонности используют, если ряд динамики не
содержит ярко выраженной тенденции.
Если ряд динамики содержит ярко
выраженную тенденцию, то до измерения
сезонных колебаний её влияние устраняют
методами сглаживания

130.

3. Ход вычислений при
аналитическом
выравнивании:
1) вычислить
для каждого месяца (квартала)
выровненные уровни по соответствующему
аналитическому уравнению на момент времени t;
2) рассчитать отношения фактических уровней (yi) к
соответствующим выравненным уровням в
процентах:
yi
I t 100
yi

131.

3)
найти средние арифметические из
одноименных периодов в процентах:
Ii
для
Ii
Ii
n
4)
5)
n – число одноименных периодов (месяцев,
кварталов)
вычислить средний индекс сезонности для всех
месяцев (кварталов)
проверить правильность расчетов:
средний индекс сезонности должен быть равным
100% (средняя арифметическая всех индексов)
сумма полученных помесячных индексов 1200
сумма поквартальных индексов 400

132. По квартальным данным о ВВП РФ за период 2016-2019 гг. определим уравнение линейной тенденции и рассчитаем индексы сезонности.

ПО КВАРТАЛЬНЫМ ДАННЫМ О ВВП РФ ЗА ПЕРИОД 2016-2019 ГГ. ОПРЕДЕЛИМ УРАВНЕНИЕ
ЛИНЕЙНОЙ ТЕНДЕНЦИИ И РАССЧИТАЕМ ИНДЕКСЫ СЕЗОННОСТИ.
132

133.

133
English     Русский Правила