Линейные функциональные преобразователи
Схемы с заданной передаточной функцией или частотной характеристикой выполняют следующие основные функции:
В зависимости от основной функции, реализуемой данными схемами, они делятся на следующие группы:
Масштабные преобразователи
Неинвертирующий усилитель
Дифференциальный усилитель
Многовходовый сумматор-вычитатель
Фазоповоротные схемы
Схемы преобразователей тока и их параметры
Схемы преобразователей тока и их параметры
Схемы преобразователей напряжения и их параметры
Схемы преобразователей напряжения и их параметры
Фазоповоротные схемы на основе операционных усилителей
Фазоповоротные схемы на основе операционных усилителей
Частотные фильтры
ФНЧ
ФВЧ
Пассивные фильтры
Схемы активных фильтров
Схемы активных фильтров
3.83M
Категория: ЭлектроникаЭлектроника

P_4

1. Линейные функциональные преобразователи

2.

Южно-Российский государственный политехнический университет (НПИ) имени М.И. Платова
Онлайн-платформа ЮРГПУ(НПИ)
Презентационные материалы
к курсу
«Обеспечение
электромагнитной
совместимости, передача и
обработка информации в
электроэнергетике»
Преподаватель
Сергей Владимирович Сарры,
к.т.н.

3.

Линейные элементы разделены на следующие группы:
• одно-фазные и многофазные схемы с заданной передаточной
функцией или частотной характеристикой и
• фильтры симметричных составляющих,
• преобразователи частоты.

4. Схемы с заданной передаточной функцией или частотной характеристикой выполняют следующие основные функции:

• – выделение необходимой составляющей входного сигнала
(например, первой гармонической составляющей или
высокочастотных составляющих);
• – коррекцию и восстановление входного сигнала;
• – задание необходимого характера свободных составляющих в
переходных процессах (например, затухающего колебательного
сигнала с частотой, близкой к промышленной частоте);
• – задание необходимого угла поворота сигнала при определенной
частоте (как правило, на основной частоте);
• – преобразование изменение частоты входного сигнала в изменение
амплитуды или фазы выходного сигнала;
• – формирование ортогональных составляющих контролируемых
сигналов.

5. В зависимости от основной функции, реализуемой данными схемами, они делятся на следующие группы:

фазоповоротные схемы;
• частотные фильтры;
• контуры памяти,
• преобразователи частоты,
• формирователи ортогональных составляющих
• другие.

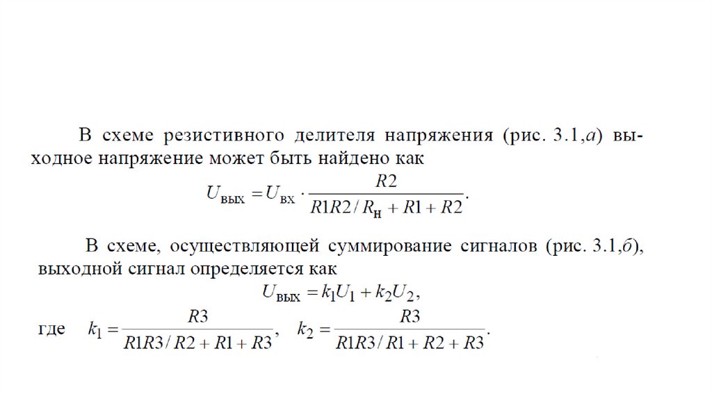
6. Масштабные преобразователи

К масштабным безынерционным преобразователям можно
отнести:
• резистивные делители напряжения,
• пассивные схемы суммирования на основе резистивных
делителей напряжения,
• масштабные усилители на основе операционных усилителей
(ОУ),
• сумматоры,
• вычитатели,
• повторители напряжения.

7.

8.

9.

10. Неинвертирующий усилитель

11. Дифференциальный усилитель

12. Многовходовый сумматор-вычитатель

13. Фазоповоротные схемы

• Основной функцией фазоповоротных схем является создание
заданного угла поворота между входным и выходным сигналами
на определенной частоте (как правило, промышленной). Другие
характеристики и параметры (частотные свойства, характер переходного процесса) либо не имеют существенного значения, либо
могут учитываться при выборе типа фазоповоротной схемы в
виде условий ограничения.
• Фазоповоротные схемы могут быть пассивного типа или с
применением активных элементов (как правило, ОУ).

14. Схемы преобразователей тока и их параметры

15. Схемы преобразователей тока и их параметры

16. Схемы преобразователей напряжения и их параметры

17. Схемы преобразователей напряжения и их параметры

18. Фазоповоротные схемы на основе операционных усилителей

19. Фазоповоротные схемы на основе операционных усилителей

20. Частотные фильтры

• Частотные фильтры (ЧФ) представляют собой частотноизбирательные схемы, пропускающие сигналы определенных
частот и задерживающие или ослабляющие сигналы других
частот.

21.

Частотные фильтры делят на четыре группы:
• – фильтры нижних (низких) частот (ФНЧ), пропускающие сигналы
нижних частот и задерживающие сигналы высоких частот;
• – фильтры верхних (высоких) частот (ФВЧ), пропускающие сигналы
высоких частот и задерживающие сигналы низких частот;
• – полосно-пропускающие фильтры (ППФ) или полосовые фильтры
(ПФ), пропускающие сигналы в заданной полосе частот и
задерживающие сигналы, частоты которых находятся вне заданной
полосы частот;
• – полосно-заграждающие фильтры (ПЗФ) или заграждающие
фильтры (ЗФ), которые задерживают сигналы в заданной полосе
частот и пропускают сигналы, частоты которых находятся вне этой
полосы.

22.

• Основной характеристикой частотного фильтра является амплитудночастотная характеристика (АЧХ), определяющая зависимость
коэффициента передачи от частоты k( ). Она может быть найдена,
если известна передаточная функция частотного фильтра H(p):
• k( )= /H(p = j /.
• По амплитудно-частотной характеристике фильтра определяются
диапазон частот, в котором значения коэффициента передачи
относительно велики, называемый полосой пропускания, и диапазон
частот, в котором значения коэффициента передачи относительно
малы (близки к нулю), называемый полосой непропускания
(задерживания). В указанных полосах существует некоторый диапазон
частот, называемый переходной областью, в которой коэффициент
передачи имеет промежуточное значение между его величинами в
полосе пропускания и непропускания.

23. ФНЧ

24.

25.

26.

27.

28. ФВЧ

29.

30.

31.

32.

33. Пассивные фильтры

34. Схемы активных фильтров

35. Схемы активных фильтров

36.

Южно-Российский государственный политехнический университет (НПИ) имени М.И. Платова
Онлайн-платформа ЮРГПУ(НПИ)
СПАСИБО
English     Русский Правила