Лекція 14 ДИНАМІКА СИСТЕМ МАТЕРІАЛЬНИХ ТОЧОК
1.34M

ДРФ л14

1. Лекція 14 ДИНАМІКА СИСТЕМ МАТЕРІАЛЬНИХ ТОЧОК

1

2.

Центр мас системи матеріальних точок
n
m mi
i 1
Fi mi w
M1
r1
M2
F1
1
2
r2
C
rC M
F2
ri rC i ;
i ri rC
n
F Fi
n
Fn
O
r1 rC 1;
r2 rC 2 ;
................
rn rC n
F
n
rn
Fi mi w
i 1
n
F mi w mw
i 1
2

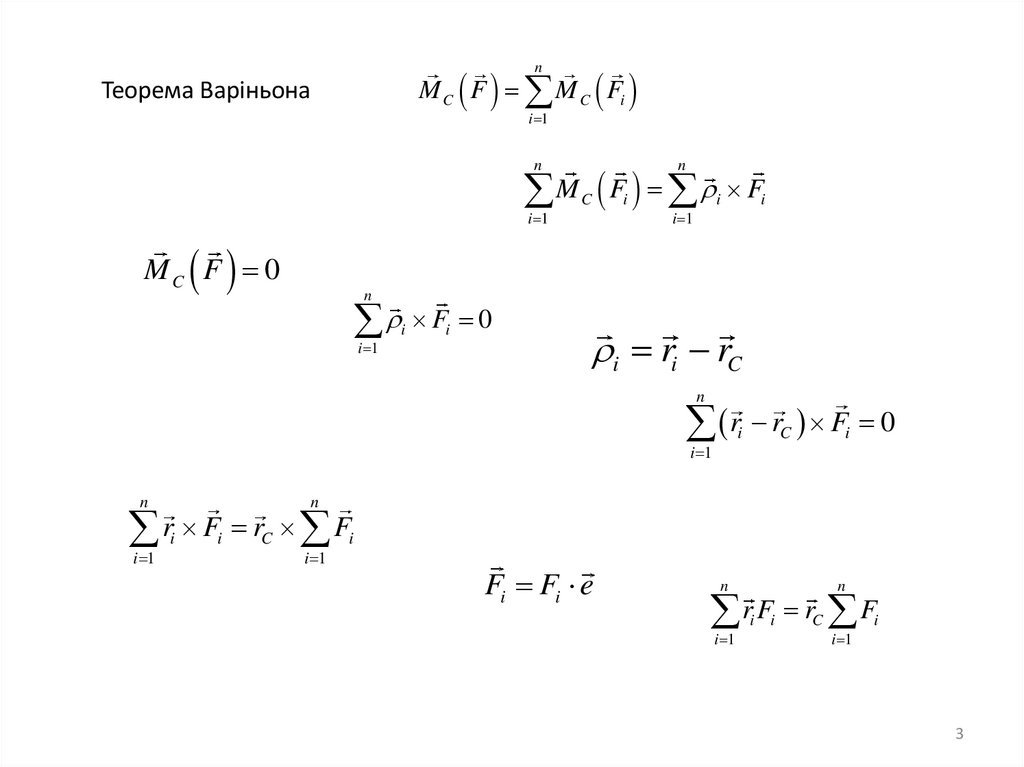
3.

n
M C F M C Fi
Теорема Варіньона
i 1
M F F
n
i 1
MC F 0
n
C
i
i
i 1
i
n
F 0
i 1
i
i
i ri rC
n
r r F 0
i
i 1
n
C
i
n
r F r F
i 1
i
i
C
i 1
i
Fi Fi e
n
n
r F r F
i 1
i
i
C
i 1
i
3

4.

n
rC
Fr
i 1
n
F
i 1
rC i n1
i i
Fi
i 1
Fi mi w
i
n
m r
n
n
Fr
i i
w mi ri
i 1
n
w mi
i i
i 1
m
1 n
rC mi ri
m i 1
i 1
1 n
xC mi xi
m i 1
1 n
yC mi yi
m i 1
1 n 1 n
vC rC mi ri mi vi
m i 1
m i 1
1 n 1 n
wC vC rC mi vi mi wi
m i 1
m i 1
1 n
zC mi zi
m i 1
n
mvC mi vi
i 1
n
mwC mi wi
i 1
4

5.

Boeing 737 - 700
Boeing 737 MAX
Airbus A320neo
5

6.

Boeing 737 MAX
Система збільшення маневрових характеристик (MCAS)
6

7.

Ан-178
7

8.

8

9.

Вільні та невільні СМТ
in n in
F Fi 0,
i 1
in
F1
A
r1
O
F2in
i 1
Властивість 1).
F1in F2in
in
in
F1 F2
B
r2
Властивість 2).
in n in
M O M O Fi 0
in in
F1 F2 0
M O F in M O F1in M O F2in
r1 F1in r2 F2in r1 F2in r2 F2in
r2 r1 F2in
M O F in 0
9

10.

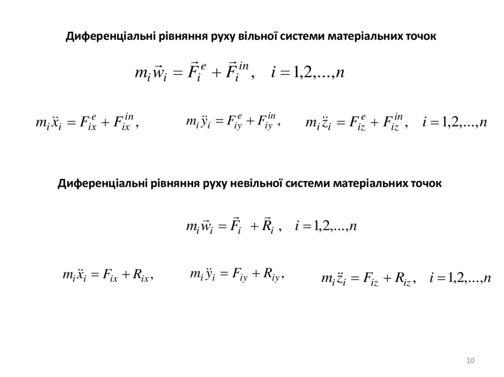
Диференціальні рівняння руху вільної системи матеріальних точок
e in
mi wi Fi Fi , i 1,2,..., n
mi x i Fixe Fixin ,
mi y i Fiye Fiyin ,
mi z i Fize Fizin , i 1,2,..., n
Диференціальні рівняння руху невільної системи матеріальних точок
mi wi Fi Ri , i 1,2,..., n
mi x i Fix Rix ,
mi y i Fiy Riy ,
mi z i Fiz Riz , i 1,2,..., n
10

11.

Теорема про рух центру мас вільної системи
e in
mi wi Fi Fi , i 1,2,..., n
n
n
e
mi wi Fi Fiin
n
i 1
i 1
i 1
in n in
F Fi 0,
n
m
w
m
w
i i
C
i 1
e e
Fi F
n
i 1
i 1
e
mwC F
m x C Fxe
m y C Fye
n
n
Fxe Fixe
i 1
Fye Fiye
i 1
m z C Fze
Fze
n
Fize
i 1
11

12.

Кількість руху системи матеріальних точок
n
Q mi vi
i 1
Q mvC
n
mi vi mvC
i 1
Qx mxC
Qy myC
Qz mzC
12

13.

Теорема про зміну кількості руху вільної системи матеріальних точок
e in
mi wi Fi Fi , i 1,2,..., n
d mi vi e in
Fi Fi
dt
n d mv
i i
n F e n F in
dt
i i
i 1
in n in
F Fi 0,
i 1
i 1
e e
Fi F
n
i 1
i 1
n
d
d n
mivi mivi
dt
dt i 1
i 1
dQ e
F
dt
dQx
Fxe
dt
dQy
dt
Fye
dQz
Fze
dt
13

14.

Теорема імпульсів
dQ e
F
dt
e
dQ F dt
t
Q(t ) Q(t0 ) F e dt
t0
e e
dS F dt
e t e
S F dt
t0
Q x Q0 x S xe
Q y Q0 y S ye
e
Q(t ) Q(t 0 ) S
Qz Q0 z S ze
14
English     Русский Правила