2.67M

Презентація Грушин

1.

Кафедра енергетики
КВАЛІФІКАЦІЙНА МАГІСТЕРСЬКА РОБОТА
Дослідження режиму вибігу асинхронних
електродвигунів
Виконав: студент групи ЕЕЕм-61 спеціальності
141 «Електроенергетика, електротехніка та
електромеханіка»
Грушин Ілля Максимович
Керівник: д.т.н. Василець С.В.
Рівне - 2025

2.

Векторна діаграма, що характеризує
перехід двигуна до режиму вибігу
Залежність величини струму витоку через опір тіла
людини від довжини та перерізу жил кабелів
Осцилограма ЕРС вибігу асинхронного двигуна
потужністю 1,5 кВт
2

3.

МАТЕМАТИЧНЕ МОДЕЛЮВАННЯ ФУНКЦІОНУВАННЯ ГРУПИ
АСИНХРОННИХ ДВИГУНІВ
Узагальнена структура
системи електропостачання
з асинхронними двигунами
Епюри ЕРС індивідуального вибігу
асинхронних двигунів різних
потужностей та з різним механічним
завантаженням
3

4.

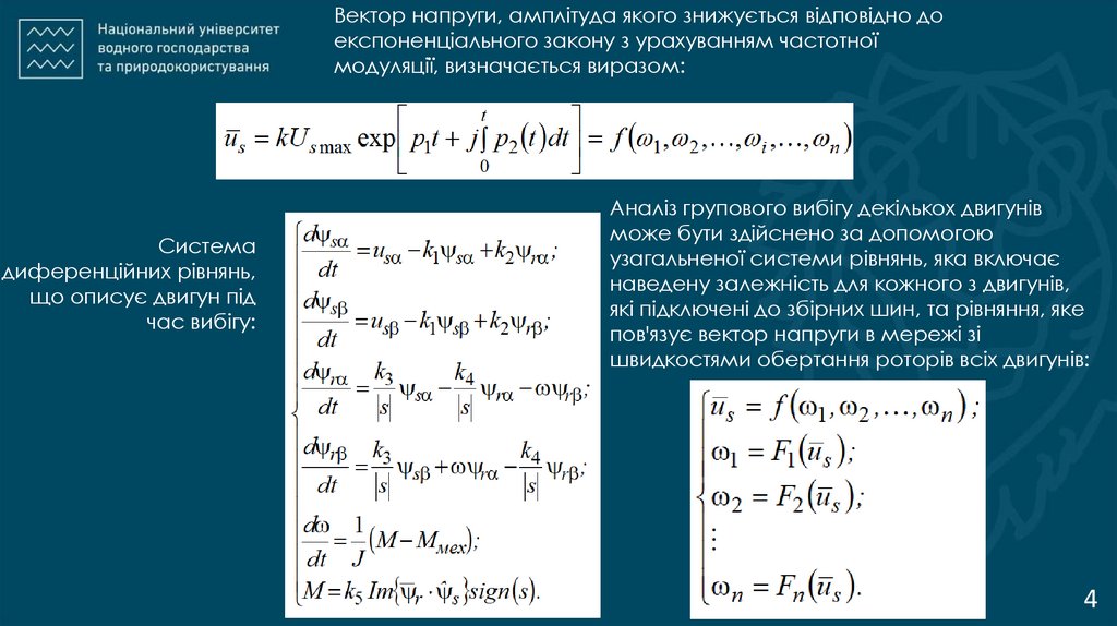
Вектор напруги, амплітуда якого знижується відповідно до
експоненціального закону з урахуванням частотної
модуляції, визначається виразом:
Система
диференційних рівнянь,
що описує двигун під
час вибігу:
Аналіз групового вибігу декількох двигунів
може бути здійснено за допомогою
узагальненої системи рівнянь, яка включає
наведену залежність для кожного з двигунів,
які підключені до збірних шин, та рівняння, яке
повꞌязує вектор напруги в мережі зі
швидкостями обертання роторів всіх двигунів:
4

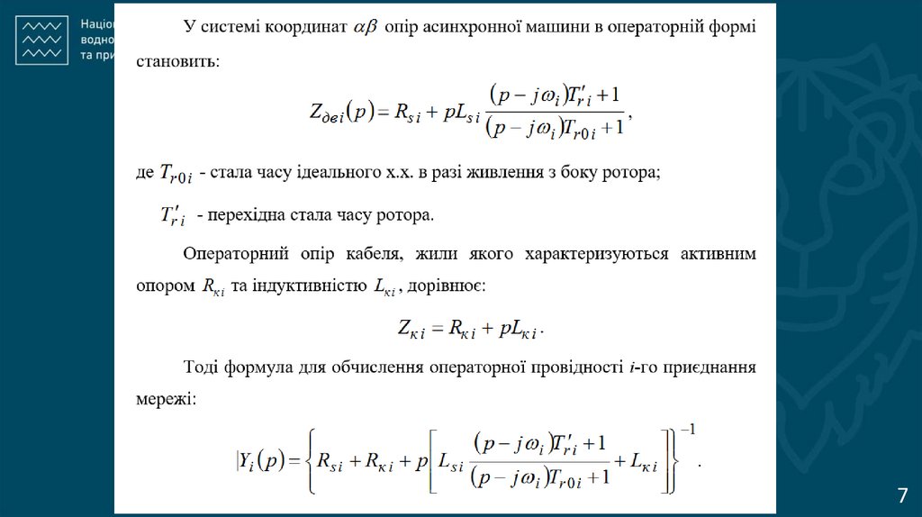
5.

5

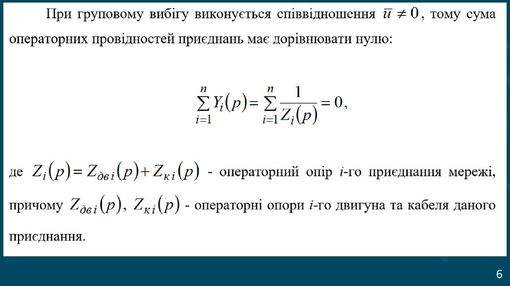
6.

6

7.

7

8.

Структура математичної моделі, що визначає операторну
провідність і-го приєднання мережі
Структурна схема
моделі для
обчислення значень
комплексного
оператора р
8

9.

Структурна схема моделі для
визначення просторового
вектора напруги в мережі
залежно від комплексного
оператора р
Структурна схема
математичної
моделі системи
електропостачання
при груповому вибігу
асинхронних двигунів
9

10.

Типи двигунів, для яких досліджувався груповий вибіг
10

11.

Графіки, що
характеризують
групових вибіг двох (а),
трьох (б) та чотирьох
(в) асинхронних
двигунів з
урахуванням
параметрів гнучких
кабелів
11

12.

РОЗРОБЛЕННЯ МІКРОПРОЦЕСОРНОГО РЕЛЕЙНОГО ЗАХИСТУ
КОЛА ЗАМИКАННЯ НА ЗЕМЛЮ ВІД ЕРС ВИБІГУ ДВИГУНІВ
Діаграма, на якій фактори впливу на коло витоку струму на землю подані у відповідності до
часової осі
12

13.

Класифікація способів нейтралізації
ЕРС вибігу асинхронного двигуна
13

14.

Схема системи електропостачання із закорочувачами ЕРС вибігу двигунів:
1 - трифазний швидкодіючий комутатор; 2 - давачі струму;
3 - пускач; 4 - кабельні приєднання; 5 - дросель;
6 - заземлювач; 7 - блок контролю; 8 - автоматичний вимикач;
9 - апарат захисту від витоків струму на землю (реле витоку);
10, 11 - активний та індуктивний опір жил кабеля;
12, 13 - активний опір та ємність ізоляції фази кабеля відносно землі;
14 - асинхронний двигун споживача; 15 - опір кола однофазного витоку струму на землю; 16 - лінія
подачі команд керування
14

15.

Функціональна схема пристрою гасіння
ЕРС вибігу двигуна відгалуження: БЖ - блок
живлення; В - випрямляч; Д1, Д2 - давачі
струму; Др - дросель; ЗУ - задатчик
уставки; МК - мікроконтролер; П підсилювач; Т - знижувальний
трансформатор; ТШК - трифазний
швидкодіючий комутатор
Принципова схема пристрою примусового гасіння ЕРС
15
вибігу асинхронного двигуна
English     Русский Правила