ОБЩИЙ КУРС ПУТЕЙ СООБЩЕНИЯ
ПРОЕКТИРОВАНИЕ АВТОМОБИЛЬНЫХ ДОРОГ
0.97M
Категория: СтроительствоСтроительство

Презентация 5-7

1. ОБЩИЙ КУРС ПУТЕЙ СООБЩЕНИЯ

Предмет изучается в 3 –м семестре
Всего 108 часов
Лекции – 32 часа (4 часа в неделю)
Практические занятия – 16 часов
Самостоятельная работа – 60 часа
Аттестация – зачёт в конце семестра

2. ПРОЕКТИРОВАНИЕ АВТОМОБИЛЬНЫХ ДОРОГ

ПРОЕКТИРОВАНИЕ ПЛАНА ТРАССЫ

3.

Проектирование плана трассы
При
трассировании
следующими рекомендациями.
дорог
руководствуются
1. учитывают рельеф местности, то есть трассу ориентируют
относительно горизонталей таким образом, чтобы она
проходила по возможности по водоразделам и не проходила
по участкам с необеспеченным водоотводом. По
горизонталям оценивают наибольшие уклоны поверхности
земли, сравнивая их с максимально допустимыми
уклонами для проектируемой дороги.
1. рекомендуется проектировать трассу в обход населенных
пунктов, ценных угодий, участков с неблагоприятными
условиями (болота, карсты, оползни и др.).

4.

3.Пересечения с водотоками, суходолами и другими дорогами
целесообразно проектировать под углом, близким к прямому
(косые пересечения обосновывают).
4.Дорогу трассируют по возможности с наименьшим
развитием,
наименьшим
количеством
водопропускных
сооружений и углов поворота, с наибольшими радиусами
кривых.
5.Окончательную корректировку плана трассы производят в
процессе проектирования продольного профиля в соответствии
с разделами СНиП 2.05.02-85* «Организация и безопасность
движения» и «Ландшафтное проектирование».

5.

С учетом физиологических особенностей восприятия
водителями элементов дороги необходимо соблюдать следующие
правила.
Не рекомендуется короткая прямая вставка между двумя
кривыми в плане, направленными в одну сторону. При длине
прямой менее 100 м рекомендуется заменять обе кривые одной
кривой большего радиуса, при длине прямой от 100 м до 300 м
рекомендуется прямую вставку заменять переходной кривой
большего параметра. Прямая вставка (как самостоятельный
элемент) длиной более 700 м допускается для дорог I и II
категорий, более 300 м – для дорог III и IV категорий.
Различие радиусов смежных кривых в плане не более чем в 1,3
раза.
Ограничивать длину прямых в плане в соответствии с табл. 1.

6.

Таблица 1
Предельная длина прямой в плане
Категория дороги
Предельная длина прямой в плане, м, на
местности
равнинной
пересеченной
I
3500-5000
2000-3000
II, III
2000-3500
1500-2000
IV, V
1500-2000
1500
Примечание. Большие длины допустимы при преимущественно
легковом движении, меньшие – при грузовом.

7.

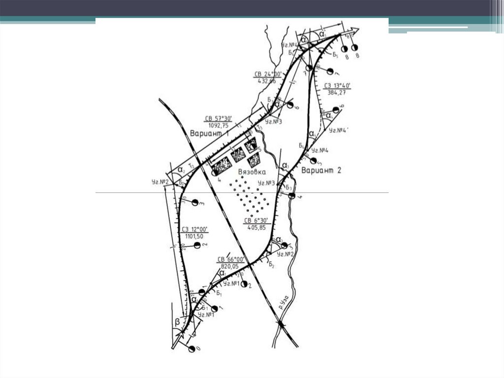
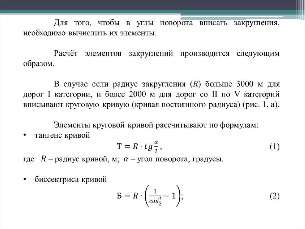
С учетом перечисленных требований на карте выполняют
трассирование, нанося карандашом плавную линию трассы (рис.
1) без применения линейки. Затем при помощи линейки
намеченные варианты заменяют ломаными линиями. Используя
транспортир, измеряют углы поворота (α) между предыдущим и
последующим направлениями.
В углы поворота вписывают кривые. Радиус кривых
назначают с учётом ситуации и рельефа местности. Рекомендуется
назначать более 3000 м. Минимально допустимые радиусы
нормируются СНиП 2.05ю02-85* «Автомобильные дороги» в
зависимости от категории дороги (см. практическая работа 1,
табл. «Технические нормативы»).

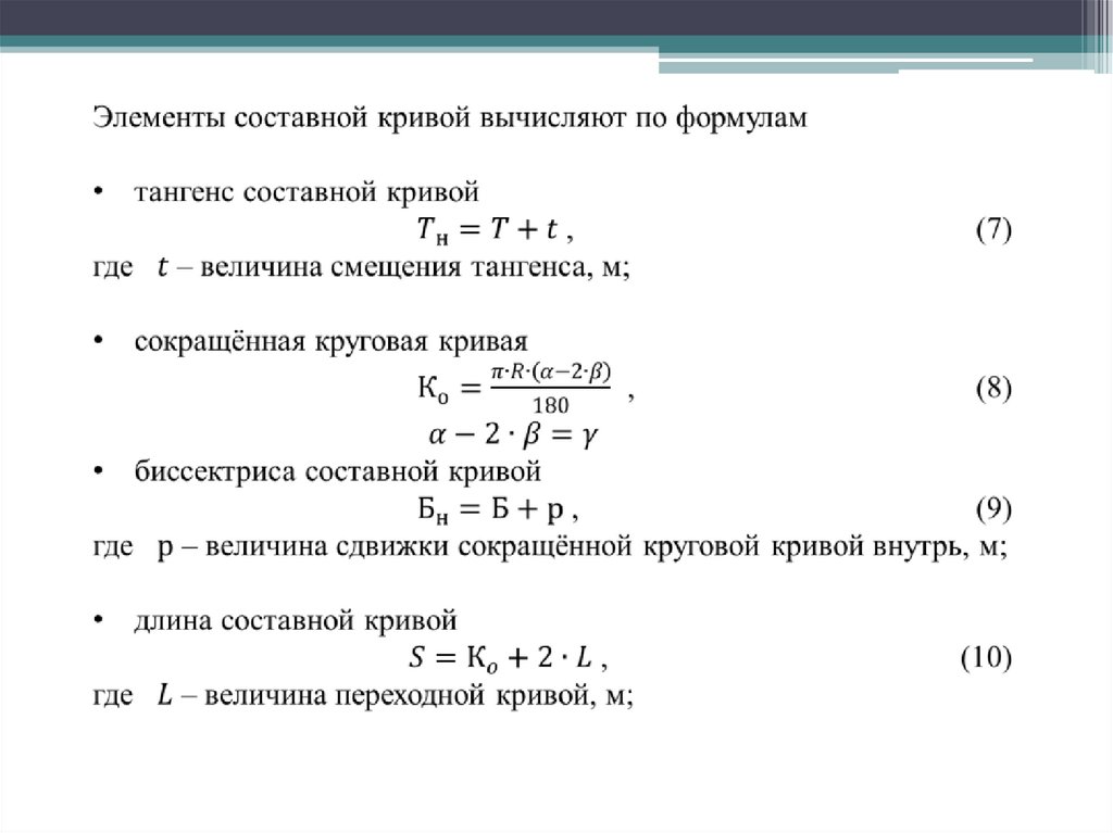
8.

9.

10.

Таблица 2
Наименьшая длина переходных кривых
Радиус
круговой
кривой, м
Наименьшая
длина
переходной
кривой, м
30 50 60 80
10 15 20 25 30 40 50
0 0 0 0 0 0 0
6001000
10002000
10 11
0 0
120
100
30 35 40 45 50 60 70 80 90

11.

Рис. 1
Элементы кривых

12.

13.

40
50
60
70
80
90
100
110
120
100
19,99
24,95
29,96
34,96
39,97
44,97
49,97
54,98
59,99
50,00
19º06´ 14º19´ 11º28´ 10º01´
9º10´
8º36´
7º10´
6º18´
3º26´
1º25´58´´
1,10
1,07
1,12
1,05
1,01
0,60
0,26
1,02
1,00
1,02
English     Русский Правила