1.49M

8_лекция_Взаимная_индукция_Влияние_МП_на_размыкание_МП_в_веществе (1)

1.

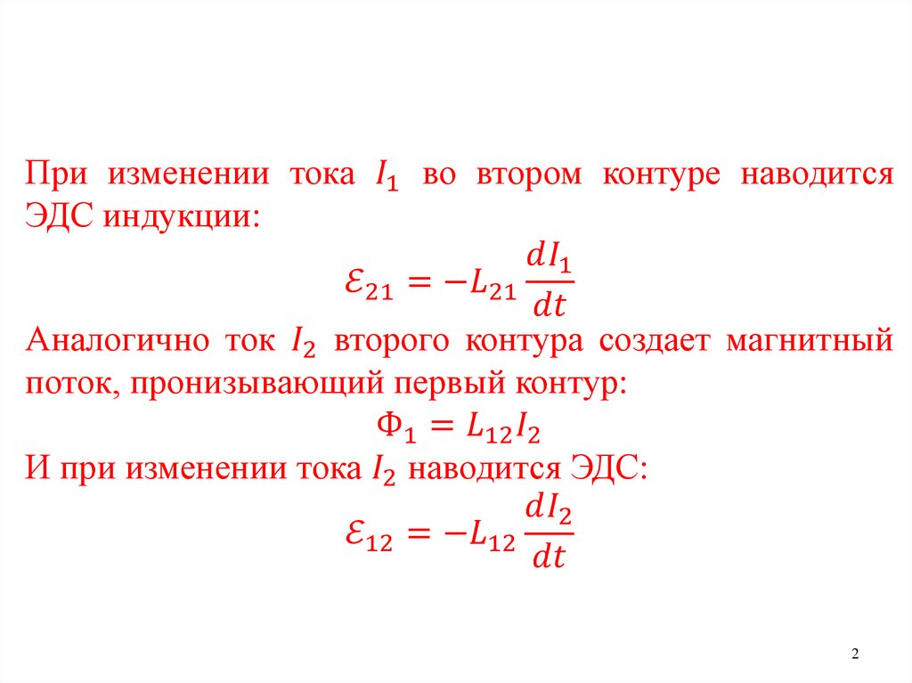
Взаимная индукция
Рассмотрим два контура:
Ток первого контура
English     Русский Правила