Основы безопасной эксплуатации танкеров
8. Документационное обеспечение безопасной эксплуатации танкеров
Рассматриваемые вопросы
Рассматриваемые вопросы
1. Иерархия документационного обеспечения безопасности на флоте
1. Иерархия документационного обеспечения безопасности на флоте
1. Иерархия документационного обеспечения безопасности на флоте
1. Иерархия документационного обеспечения безопасности на флоте
1. Иерархия документационного обеспечения безопасности на флоте
2. Кодекс безопасных методов работы для моряков торгового флота
2. Кодекс безопасных методов работы для моряков торгового флота
2. Кодекс безопасных методов работы для моряков торгового флота
2. Кодекс безопасных методов работы для моряков торгового флота
2. Кодекс безопасных методов работы для моряков торгового флота
3. Обязанности работодателя и моряка по обеспечению безопасности
3. Обязанности работодателя и моряка по обеспечению безопасности
4. Принципы безопасной организации работ
4. Принципы безопасной организации работ
4. Принципы безопасной организации работ
4. Принципы безопасной организации работ
4. Принципы безопасной организации работ (пример V.Ships)
4. Принципы безопасной организации работ (пример V.Ships)
4. Принципы безопасной организации работ (пример V.Ships)
5. Право на прекращение работ (Stop Work Authority/Stop the Job)
5. Право на прекращение работ (Stop Work Authority/Stop the Job)
6. Отчеты о «Почти происшествиях» (Near Miss Report)
6. Отчеты о «Почти происшествиях» (Near Miss Report)
Треугольник аварий (Генриха/Берда)
Систематическая ошибка выжившего
Эффект здорового рабочего
6. Отчеты о «Почти происшествиях» (Near Miss Report)
6. Отчеты о «Почти происшествиях» (Near Miss Report)
6. Отчеты о «Почти происшествиях» (Near Miss Report)
6. Отчеты о «Почти происшествиях» (Near Miss Report)
7. Порядок реагирования на происшествия
7. Порядок реагирования на происшествия
7. Порядок реагирования на происшествия
7. Порядок реагирования на происшествия
7. Порядок реагирования на происшествия
7. Порядок реагирования на происшествия
7. Порядок реагирования на происшествия
7. Порядок реагирования на происшествия
7. Порядок реагирования на происшествия
7. Порядок реагирования на происшествия
7. Порядок реагирования на происшествия
8. Документация по безопасности
4.10M
Категория: БЖДБЖД

Лекция 8

1. Основы безопасной эксплуатации танкеров

Деружинский Григорий Викторович
профессор, доктор экономических наук

2. 8. Документационное обеспечение безопасной эксплуатации танкеров

3. Рассматриваемые вопросы

Лекционная часть
1. Иерархия документационного обеспечения безопасности на флоте
2. Кодекс безопасных методов работы для моряков торгового флота
3. Обязанности работодателя и моряка по обеспечению безопасности
4. Принципы безопасной организации работ
5. Право на прекращение работ (Stop Work Authority/Stop the Job)
6. Отчеты о «Почти происшествиях» (Near Miss Report)
7. Порядок реагирования на происшествия
8. Документация по безопасности
Самостоятельная работа
1. Изучение нормативно-правовой базы:
- Code of Safe Working Practices for Merchant Seafarers (COSWP)
2. Повторение лекционного материала, подготовка к тестам
3

4. Рассматриваемые вопросы

Допматериалы
Code of Safe Working Practices for Merchant Seafarers (COSWP)
OCIMF Marine Injury Reporting Guidelines
ISGOTT
4

5. 1. Иерархия документационного обеспечения безопасности на флоте

МКК
(правовые рамкичто должно быть
сделано)
Руководящие
(что и почему
делать)
Передовые
практики
SOLAS
ISM
ICS
MAIB
MARPOL
ISPS
OCIMF
MARS
STCW
ISGOTT
Nautical
Institute
Отчеты PSC,
FSC etc
MLC
COSWP
IACS
SMS
(как именно
делать)
IMCA
Обзоры
происшествий

6. 1. Иерархия документационного обеспечения безопасности на флоте

1. Международные (глобальные) и государственные публикации
Эти документы носят обязательный или квази-обязательный характер.
Международные конвенции и кодексы (SOLAS, MARPOL, STCW, MLC, UNCLOS)
ISM Code (International Safety Management Code) - требует от компаний создания Системы управления безопасностью
(Safety Management System - SMS), которая и является главным документом на судне, аккумулирующим все процедуры,
инструкции и чек-листы.
CFR – Code of Federal Regulations - USA
Публикации Международной морской организации (IMO):
Руководства
Циркуляры
Модельные курсы ИМО (IMO Model Courses).
Например, Модельный курс 1.38 «Оценка рисков» — прямое руководство по внедрению процессов, описанных в
COSWP.
Публикации Администраций Флага (Flag States)
Code of Safe Working Practices for Merchant Seafarers (COSWP)
Ship Captain's Medical Guide (UK MCA)

7. 1. Иерархия документационного обеспечения безопасности на флоте

2. Отраслевые руководства и рекомендации (Industry Best Practice)
Эти документы разрабатываются профессиональными ассоциациями и представляют собой квинтэссенцию опыта всей
отрасли. Их соблюдение часто считается демонстрацией "передовой практики".
ICS (International Chamber of Shipping):
«Bridge Procedures Guide»: Считается "библией" для организации вахтенной службы и безопасного судовождения.
«Cargo Stowage and Securing Code» (не путать с кодексом ИМО): Подробное практическое руководство по креплению
грузов.
«Guidelines on Cyber Security Onboard Ships»: Современное руководство по кибербезопасности.
«Tanker Safety Guide (Chemicals)» / «Tanker Safety Guide (Liquefied Gas)»: Специализированные руководства для
танкеров.
OCIMF (Oil Companies International Marine Forum):
«Ship Inspection Report (SIRE) Programme»: Устанавливает высочайшие стандарты инспекций (Веттинга) танкеров.
«International Safety Guide for Oil Tankers and Terminals (ISGOTT)»: «Библия» танкериста.
«Best Practice Guidelines for Mooring Equipment (MEG4)»: Подробное руководство по безопасным швартовым
операциям.

8. 1. Иерархия документационного обеспечения безопасности на флоте

IMCA (International Marine Contractors Association):
Серия руководств по безопасности для морских операций, особенно в offshore-секторе (буровые установки,
трубоукладчики, суда снабжения). Например, руководства по подъемным операциям, водолазным работам,
управлению проектами.
IACS (International Association of Classification Societies):
Единые требования (Unified Requirements - UR): Технические стандарты, которые часто становятся основой для правил
классификации и национального законодательства, обеспечивая безопасность конструкции судна.
3. Практические руководства и "настольные книги" для моряков
Эти документы переводят формальные требования в практические действия.
«The Seafarer's Handbook» (UK MCA): Более компактное и практичное руководство, охватывающее ключевые аспекты
безопасности, прав и обязанностей моряков.
«Bridge Team Management» (The Nautical Institute)
«The Mariners' Role in Collective Safety» (The Nautical Institute)
«Practical Ship Handling» (The Nautical Institute)
«Heavy Weather Guides» (The Nautical Institute)и др.
4. Извлечение уроков – обзоры происшествий
MARS (Nautical Institute) https://www.nautinst.org/technical-resources/mars/mars-reports.html
Marine Accident Investigation Branch (MAIB) reports - https://www.gov.uk/maib-reports

9. 1. Иерархия документационного обеспечения безопасности на флоте

10. 2. Кодекс безопасных методов работы для моряков торгового флота

Code of Safe Working Practices for Merchant Seafarers (COSWP)
COSWP Кодекс опубликован
Агентством морской и береговой охраны (Maritime and Coastguard Agency (MCA) (UK))
и одобрен
- Национальным комитетом по охране труда и технике безопасности на море (National
Maritime Occupational Health and Safety Committee)
- Палатой судоходства Великобритании (UK Chamber of Shipping)
- Национальным профсоюзом железнодорожников, моряков и транспортных
работников (Nautilus International and the National Union of Rail, Maritime and Transport
Workers (RMT))
в качестве руководства по передовой практике для улучшения охраны труда и техники
безопасности на борту судна.
Назначение
Предназначен в первую очередь для моряков торгового флота, работающих на судах,
зарегистрированных в Великобритании.
Фактически является рекомендованным во многих судоходных компаниях
В случае нарушения международных правил упомянутых в Кодексе на судах не под
британским флагом, виновные лица могут быть привлечены к ответственности

11. 2. Кодекс безопасных методов работы для моряков торгового флота

Статус
Кодекс адресован
- каждому члену экипажа на судне, независимо от звания или должности,
- береговым специалистам (кто отвечает за безопасность)
Рекомендации могут быть эффективны только в том случае, если они понятны всем и если все сотрудники будут
сотрудничать в их реализации.
Те, кто непосредственно не занят выполнением работы, должны быть осведомлены о том, что происходит, чтобы не
подвергать себя риску или не создавать риск для других, препятствуя или необоснованно вмешиваясь в
выполнение их работы.
Кодекс охватывает нормативную базу и содержит руководство по передовой практике в области охраны труда и техники
безопасности на борту судна. В нем также даны рекомендации по управлению безопасностью, определены
установленные законом обязанности, лежащие в основе рекомендаций, и содержится практическая информация по
безопасной работе на борту.
МКУБ требует, чтобы система управления безопасностью Компании «обеспечивала учет применимых кодексов,
руководств и стандартов, рекомендованных… Администрацией». Если Администрация флага судна рекомендует
данный Кодекс, то он является одним из таких «применимых кодексов», и аудит МКУБ может рассмотреть, как были
реализованы содержащиеся в нем рекомендации.

12. 2. Кодекс безопасных методов работы для моряков торгового флота

Охватываемые риски
Риски, присущие рабочей среде, должны быть выявлены и оценены («оценка рисков» - risk assessment),и должны быть
приняты меры для устранения или минимизации этих рисков, чтобы защитить моряков и других лиц от вреда,
насколько это практически осуществимо.
К этим рискам относятся, помимо прочего:
●факторы окружающей среды, такие как шум, вибрация, освещение, ультрафиолетовый свет, неионизирующее
излучение и экстремальные температуры
●морские опасности (inherent hazards), такие как конструкция судна, средства доступа, эргономические опасности и
опасные материалы, такие как асбест
●опасности, возникающие в процессе трудовой деятельности, такие как работа в закрытых помещениях, использование
оборудования и машин, работа на палубе и под ней в неблагоприятных погодных условиях, операции с опасными
грузами и балластом, а также воздействие биологических опасностей или химических веществ
●риски для здоровья, такие как усталость и воздействие на психическое здоровье на рабочем месте (fatigue)
●реагирование на чрезвычайные ситуации и несчастные случаи.
Кроме того, существуют риски, связанные с насилием на рабочем месте, курением табака, злоупотреблением
наркотиками, алкоголем и наркотической или алкогольной зависимостью.

13. 2. Кодекс безопасных методов работы для моряков торгового флота

«Компания» (Company) используется в том же смысле, в каком она используется в МКУБ, как лицо, ответственное за
эксплуатацию судна (судовладелец/менеджментская компания).
«Компетентное лицо» (Competent person) означает лицо, имеющее достаточную подготовку, опыт или знания, а также
другие качества, позволяющие ему эффективно и безопасно выполнять порученную работу. Требуемый уровень
компетентности будет зависеть от сложности ситуации и конкретной работы.
«Ответственное лицо» (Responsible person) означает лицо, назначенное для принятия на себя ответственности за
определенную работу. К этой работе могут предъявляться особые требования к компетентности.
«Моряк» (Seafarer) означает любое лицо, чье обычное место работы находится на борту судна, независимо от того,
нанят ли он на работу или нет.
«Тщательный осмотр» (Thorough examination) означает систематический и детальный осмотр оборудования и
критически важных для безопасности деталей, проводимый через определенные промежутки времени
компетентным лицом, которое затем должно заполнить письменный отчет.
«Осмотр» (Inspection) - действие с целью определить, можно ли безопасно эксплуатировать, настраивать и обслуживать
рабочее оборудование, выявляя и устраняя любые повреждения до того, как они приведут к риску для здоровья и
безопасности. Необходимость осмотра и периодичность осмотров должны определяться путем оценки рисков. Во
многих случаях достаточно быстрого визуального осмотра перед использованием. Однако осмотр необходим для
любого оборудования, где могут возникнуть значительные риски для здоровья и безопасности из-за неправильной
установки, переустановки, износа или любых других обстоятельств.
«Система управления безопасностью» (Safety management system) означает систему управления безопасностью,

14. 2. Кодекс безопасных методов работы для моряков торгового флота

15. 3. Обязанности работодателя и моряка по обеспечению безопасности

Обязанности судовладельца
Судовладельцы и работодатели обязаны защищать здоровье и безопасность моряков и других лиц, насколько это
практически осуществимо.
Принципы, на которых должны основываться меры по охране труда и технике безопасности, следующие:
● предотвращение рисков, что, помимо прочего, включает борьбу с рисками в источнике и замену опасных практик,
веществ или оборудования неопасными или менее опасными практиками, веществами или оборудованием
● оценку неизбежных рисков и принятие мер по их снижению
● принятие рабочих моделей и процедур, учитывающих возможности человека, особенно в отношении проектирования
рабочего места и выбора рабочего оборудования, в частности, с целью облегчения монотонной работы и снижения
любого последующего неблагоприятного воздействия на здоровье и безопасность работников
● адаптацию процедур с учетом новых технологий и других изменений в производственных практиках, оборудовании,
рабочей среде и любых других факторах, которые могут повлиять на здоровье и безопасность
● принятие системного подхода к управление судном или компанией, принимая во внимание вопросы охраны труда и
техники безопасности на всех уровнях организации;
● уделяя приоритет коллективным мерам защиты над индивидуальными мерами защиты;
●предоставление надлежащей и актуальной информации и инструкций работникам.
Капитан является представителем компании (representative of the company)

16. 3. Обязанности работодателя и моряка по обеспечению безопасности

Обязанности моряков
● проявлять разумную заботу о собственном здоровье и безопасности, а также о здоровье и безопасности других лиц на
борту, которые могут пострадать от их действий или бездействия;
● сотрудничать с любыми другими лицами, выполняющими обязанности по охране труда и технике безопасности,
включая соблюдение мер контроля, выявленных в ходе оценки рисков работодателем или компанией;
● немедленно сообщать о любых выявленных серьезных опасностях или недостатках соответствующему должностному
лицу или иному ответственному лицу;●использовать оборудование и механизмы надлежащим образом и
относиться к любым угрозам здоровью или безопасности (например, опасным веществам) с должной
осторожностью.

17. 4. Принципы безопасной организации работ

Принципы, на которых должны основываться меры по охране труда и технике безопасности, следующие:
предотвращение рисков, что, помимо прочего, включает борьбу с рисками в источнике и замену опасных практик,
веществ или оборудования неопасными или менее опасными практиками, веществами или оборудованием
оценку неизбежных рисков и принятие мер по их снижению
принятие рабочих моделей и процедур, учитывающих возможности человека, особенно в отношении
проектирования рабочего места и выбора рабочего оборудования, в частности, с целью облегчения монотонной
работы и снижения любого последующего неблагоприятного воздействия на здоровье и безопасность работников
адаптацию процедур с учетом новых технологий и других изменений в производственных практиках, оборудовании,
рабочей среде и любых других факторах, которые могут повлиять на здоровье и безопасность
принятие последовательного подхода.
БЕЗОПАСНАЯ ОРГАНИЗАЦИЯ СТРОИТСЯ НА ВЗАИМОДЕЙСТВИИ МОРЯКОВ И РАБОТОДАТЕЛЯ.
НЕВОЗМОЖНО ОБЕСПЕЧИТЬ БЕЗОПАСНОСТЬ БЕЗ ВЗАИМОДЕЙСТВИЯ ЭТИХ ДВУХ ЛИЦ.
ЗАБОТА О БЕЗОПАСНОСТИ ЭТО ЗАДАЧА ДЛЯ ВСЕГО ЭКИПАЖА – ОТ САМЫХ МЛАДШИХ ДО КАПИТАНА.
ОБЕСПЕЧЕНИЕ БЕЗОПАСНОСТИ НЕ МОЖЕТ БЫТЬ ДЕЛЕГИРОВАНО – ЭТО ОБЯЗАННОСТЬ КАЖДОГО ЧЛЕНА ЭКИПАЖА

18. 4. Принципы безопасной организации работ

Принципы, на которых должны основываться меры по охране труда и технике безопасности, следующие:
Каждый человек на борту несет ответственность за свою охрану труда и технику безопасности, а также за охрану труда и
технику безопасности других людей, включая:
●соблюдение инструкций, процедур безопасности и любых других мер, принятых для обеспечения собственной
безопасности или безопасности других людей
●сообщение о любых дефектах оборудования или опасных условиях ответственному лицу
●невмешательство в работу и не внесение изменений в какие-либо устройства безопасности, имеющихся на борту.
Каждая задача, выполняемая на борту судна, должна быть подвергнута оценке рисков. Однако оценка рисков не
обязательно должна проводиться в письменном виде после выполнения каждой простой задачи. Помимо
следования процедурам, определенным оценкой рисков, моряки должны активно высказывать любые беспокоящие
их вопросы.
Ваша организация должна
●обеспечивать здоровье, безопасность и благополучие всех моряков и других работников на борту
●создавать культуру, в которой каждый несет ответственность за безопасную рабочую среду, а моряки имеют
возможность высказываться по любым вопросам, касающимся безопасности.

19. 4. Принципы безопасной организации работ

Элементы безопасной рабочей культуры (safe working culture):
●осознание (осведомленность) рисков (risk awareness and risk assessment) – Предупрежден, значит вооружен
●четко определенные ожидания - моряки на всех уровнях организациипонимали, чего от них ожидают, и имели четкое и
точное описание должностных обязанностей. Моряки должны быть уверены в том, что могут прекратить работу,
если они чувствуют себя небезопасно - «право на прекращение работ» (Stop Work Authority).
●хорошая коммуникация. Коммуникация — это двусторонний процесс: получение информации и принятие мер на ее
основе. Понимание каждым своих ролей, понимание инструкций, передача информации. Лидерство.
●хорошее планирование - следует тщательно продумать, чего вы хотите достичь, какие действия необходимы, как они
будут выполняться и какое влияние они могут оказать на здоровье и безопасность моряков на рабочем месте,
принимая во внимание возможные косвенные и непреднамеренные последствия.
●справедливая культура (Just Culture) – правила должны четкими и понятными. Последствия неприемлемого (с точки
зрения безопасности) поведения были четко разъяснены. Наказание должно быть и соответствовать тяжести.
●четкое руководство – Пойди туда, не знаю куда. Сделай то, не знаю что
●хорошая культура безопасности – экипаж как одна команда. Непрерывное улучшение
●эффективное управление знаниями - Человек учится на своих ошибках, а мудрый учится на ошибках других

20. 4. Принципы безопасной организации работ

Health
Safety
Security
Environment
Quality
HSSEQ – отдел в менеджментской компании отвечающий за
вопросы безопасности, в т.ч. экологической и менеджмента
качества
Ключевое лицо - DPA – обычно начальник отдела HSSEQ
A Designated Person Ashore (DPA) is a shore-based professional
responsible for ensuring a company's vessels operate safely
and in compliance with regulations, acting as a crucial link
between the ship and shore management.
This role is mandatory for commercial vessels over 500 gross tons
under the ISM Code and involves implementing and overseeing
the company's Safety Management System (SMS), monitoring
compliance, and having direct access to the highest levels of
management.

21. 4. Принципы безопасной организации работ (пример V.Ships)

22. 4. Принципы безопасной организации работ (пример V.Ships)

Ship Safety and Training Record Book (SSTRB)

23. 4. Принципы безопасной организации работ (пример V.Ships)

Ship Safety and Training Record Book (SSTRB)

24. 5. Право на прекращение работ (Stop Work Authority/Stop the Job)

STOP
WORK!
Stages:
1. Stop: The worker who identifies a serious hazard immediately stops
the task and clearly announces the work stoppage .
2. Notify: The worker notifies their supervisor and all affected
personnel about the specific safety concern .
3. Discuss/Assess: The supervisor and crew discuss the situation to
understand the hazard and agree on the stop-work action .
4. Correct: The company must fix the root cause of the safety problem.
Qualified personnel verify that all issues have been resolved .
5. Resume: Work can only restart after the hazard is eliminated and all
personnel involved understand that it is safe to proceed .
6. Follow-up (in some processes): The Safety Manager may share
details of the incident and lessons learned across the organization
to prevent future occurrences .

25. 5. Право на прекращение работ (Stop Work Authority/Stop the Job)

Типовые проблемы:
Давление авторитета – многие боятся сказать нет (стоп) начальнику, если начальник
демонстрирует агрессивный стиль руководства (вождизм, нетерпимость к критике,
доминирование, не поддерживает политику SWA и т.п.)
Страх прослыть проблемным – работник боится, что его признают виновным в задержках
и проблемах или даже накажут.
Внешнее давление – нужно срочно сделать, кто-то смотрит и т.д.
Доминирование ветеранов – молодые работники повторяют небезопасные действия
коллег с большим стажем, не интересуясь причинами таких действий.
Экономические причины – субконтракторы боятся что высказавшись о небезопасности
они не будут наняты снова.
Перекладывание вины – пострадавших обвиняют в причинах аварии. Они сами не
остановились, поэтому и произошло ЧП.
Неспособность распознать угрозу – работники должны понимать как правильно
(безопасно) работать и распознавать угрозы. Необходимо обучение и способность
предвидеть возможные последствия.
Эффект наблюдателя – в присутствии нескольких человек многие не выступают (не
действуют) первыми, ожидая, что это сделает кто-то другой.
Недоверие властям – стереотип - власти твой враг, сотрудничество с властями –
стукачество.
STOP
THE
JOB

26. 6. Отчеты о «Почти происшествиях» (Near Miss Report)

27. 6. Отчеты о «Почти происшествиях» (Near Miss Report)

28. Треугольник аварий (Генриха/Берда)

Критика
У. Эдвардс Деминг заявил, что теория Генриха, приписывающая
человеческим действиям причину большинства несчастных случаев на
рабочем месте, была неверной, и на самом деле причиной большинства
несчастных случаев были плохие системы управления.
Генрих не анализировал происшествия, он анализировал страховые выплаты.
Размеры выплат связаны с условиями полиса, а не тяжестью травмы
Генрих не представлял статистику – нет научных доказательств
Чрезмерное внимание к near-miss отвлекает ресурсы компании от борьбы с
более опасными происшествиями.
Теория Генриха предполагала, что 88% всех несчастных случаев были вызваны человеческим решением
совершить небезопасное действие, 12% - условиями и организацией труда. 1 серьёзная травма/29 легких
травм/300 случаев без травм
28

29. Систематическая ошибка выжившего

Систематическая ошибка выжившего (англ. survivorship bias
— предвзятость о выживших) — разновидность
систематической ошибки отбора, когда по одной группе
объектов (условно называемых «выжившие») данных много, а
по другой («погибшие») — практически нет; когнитивное
искажение, связанное с одним из множества проявлений
предвзятости.
В результате некоторые исследователи пытаются искать
общие черты среди «выживших» и упускают из вида, что не
менее важная информация скрывается среди «погибших».
Таким образом, ошибка выжившего — тенденция обращать
внимание только на «истории успеха», создающая
искажённую картину, игнорирующую неудачников и
выбывших (нерепрезентативная выборка).
Near-miss являющийся самоцелью, как систематическая ошибка выжившего, приводит к отвлечению усилий
29

30. Эффект здорового рабочего

Работник пришедший на вредное производство и испытывающий дискомфорт от него – увольняется. Остаются менее
восприимчивые.
Эффект здорового рабочего, также эффект здорового работника — явление самоотбора и «естественного» отбора среди
людей, чья работа связана с воздействием вредных производственных факторов, которое приводит к тому, что
в среднем среди таких рабочих доля людей с повышенной индивидуальной стойкостью к соответствующему
вредному воздействию гораздо больше, чем среди населения.
Этот эффект может маскировать то, что люди подвергаются чрезмерному воздействию вредных факторов, и к
ошибочному представлению о том, что условия труда достаточно нормальные.
Известны случаи, когда заболеваемость людей, подвергающихся вредному воздействию в производственных условиях,
заметно ниже, чем у работающих в нормальных условиях
30

31. 6. Отчеты о «Почти происшествиях» (Near Miss Report)

32. 6. Отчеты о «Почти происшествиях» (Near Miss Report)

Near-miss report представляет собой мини-расследование возможного происшествия и должен включать:
Точную и исчерпывающую информацию о происшествии, позволяющую восстановить картину происшествия и дать
ответы на вопросы – кто, что, где, когда и почему сделал/не сделал и какие это имело/могло иметь последствия:
Дата и время
Описание места происшествия (точное указание места, фото и видео)
Участники происшествия, свидетели – без указания вины (no blame culture/pointing fingers)
Последствия (фактические и возможные)
Что было сделано, чтобы near-miss не превратился в происшествие сразу и позднее
Как участники происшествия, свидетели оценивают событие
Какие предложения были сделаны (предложения собираются сначала от самых младших)
При получении near-miss report оператор должен:
1. Давать ответ по каждому сообщению
2. Выявлять тренды, тенденции, первопричины проблем
3. Информировать заявителя и других лиц о поданных near-miss report (таким образом моряки понимают, что их
проблемы не единичны, что облегчает сбор near-miss от «молчунов»))
4. Объяснять, какие меры приняты или почему не предпринимаются меры реагирования (No Actions is Taken)

33. 6. Отчеты о «Почти происшествиях» (Near Miss Report)

Критика:
Является классическим примером «бумажной безопасности» - экипаж придумывает несуществующие или
несущественные проблемы, на что тратятся ресурсы экипажа
На создание, обработку и реагирование по near miss расходуются ресурсы, тогда как более опасные и реально
существующие проблемы игнорируются (например, моряки до сих пор не имеют права на 8-часовой непрерывный
сон, что является жизненно важным с точки зрения биологии человека. Fatigue management не решает проблему с
усталостью экипажа. На флоте нет обязательного инструментального контроля усталости (как в авиации))
Пирамида аварий Генриха/Берда не имеет научного обоснования, хотя широко используется в аргументации. Усилия
по решению проблем должны быть пропорциональны их опасности. Сейчас все усилия направлены на
незначительные проблемы (near miss), а действительно серьезные – игнорируются
Эзопов язык. Сейчас не рекомендуется использовать термин Accident, тк он подразумевал нечто случайное,
непреднамеренное, почти "неизбежное" ("так вышло", "несчастный случай"). Incident является нейтральным,
малозначительным. Incident проявляются постоянно и к ним привыкают как к данности. В результате значимость
происшествий принижается и к ним не предпринимаются меры реагирования

34. 6. Отчеты о «Почти происшествиях» (Near Miss Report)

Поддержка:
Если вы не сообщаете о проблеме, то она неизвестна руководству и не будет решена вообще
Руководство может знать о проблеме, но если вы не жалуетесь, то и решать ее не будет
Своевременно и регулярно подаваемые Near miss не позволят свалить вину на вас при реальном происшествии
Принес проблему – принеси решение. Сообщайте не только о проблемах, но и предлагайте решения.
Старая парадигма (на основе "Accident"): "Мы реагируем на несчастья, когда они уже случились. Безопасность — это
отсутствие аварий".
Новая парадигма (на основе "Incident"): "Мы предупреждаем несчастья, анализируя все отклонения. Безопасность — это
способность управлять рисками. Каждый инцидент — это подарок, бесплатный урок, который позволяет нам стать
лучше".

35. 7. Порядок реагирования на происшествия

NEAR-MISS

36. 7. Порядок реагирования на происшествия

Классификация происшествий:
Классификация происшествий производится на основании критериев указанных в
СУБ судна, которые опираются на отраслевые рекомендации, требования
администрации (государства флага) и ИМО.
https://www.gov.uk/government/organisations
/marine-accident-investigation-branch
Например MGN 564: marine casualty and marine incident reporting:
Пожар
Посадка на мель, столкновение
Поломка оборудования
Вывод из эксплуатации
Загрязнение окружающей среды
Угрозы безопасности
The IMO requires Flag state to be notified of marine incidents and in significant cases
carry out an investigation. The major flags have their own investigation departments
such as the UK MAIB, however some flags will appoint a local surveyor to carry out an
investigation on their behalf. Standards of investigation can vary significantly

37. 7. Порядок реагирования на происшествия

Incident – (Damage)
Category
Incident (Personal Injury)
Grounding /
Equipment *
Process Loss /
Environmental
Security
Fire
Collision / Contact
Failure
Failure
- Vessel lost or - Vessel lost
- Total Power Loss: - Very serious - To sea > 10 m3 of - Vessel hi-jacked
Very Serious - Fatality
severely disabled.
Vessel
severely operational
cargo oil, bunkers or and/or crew held
(A death directly resulting
- Hard aground
MCA Category:
External assistance
disabled with no failure resulting other pollutant.
hostage.
from a work injury
(Grounding > 48
essential.
prospect on board in ship being
(UK MGN 564)
regardless of the length of
hrs)
- Burning non – - Terrorist attack –
repair.
Tug
taken
out
of
compliant fuel for e.g. bomb explosion
Very
Serious time between the injury - Majority or all
Significant
assistance
service
for
>
30
crew evacuated or
period (> 12 hours) on board.
Marine Casualty and death.)
vessel partially or damage / major required.
days
in low sulphur area.
- Major terrorist
Report to Global - Imminent danger to entirely abandoned hull rupture as a
Multiple
breach
serious
by crew. External result of collision / -Very
- USCG or other port threat to safety of
head of HSSEQ people on board.
of D&A Policy by
assistance
essential.
Equipment
Failure:
allision.
state environmental life and the vessel.
verbally backed up Immediate threat of which
Officers
and
Crew
Vessel
requires
- Explosion with
investigation.
by V.Report within could
- Majority or all
reasonably
be
on
a
regular
2 hours of incident. expected to cause death significant
crew evacuated or external assistance.
basis.
consequences
vessel partially or
or serious physical harm
entirely abandoned
to any worker if situation - Fire involving large by crew. External
were to proceed in the part of the vessel assistance
external essential.
affected area or if workers and
were to enter the affected assistance required.
area before the situation
was stabilised.

38. 7. Порядок реагирования на происшествия

Incident – (Damage)
Grounding /
Environmen
Category
Incident (Personal Injury)
Equipment * Process Loss /
Security
Fire
Collision /
tal
Failure
Failure
Contact
- Permanent Total Disability
- Fire involving Vessel - Recovery is Major - To sea < 10 - Vessel boarded by
Serious
(PTD) Permanent Total Disability is any work multiple
grounded and expected to be operational
m3 of cargo pirates regardless if
injury which incapacitates an employee
compartments
/ unable to re- more than 24 failure resulting oil, bunkers robbed or not.
permanently and results in termination of
areas.
Vessel float within 24 hrs. Assistance in ship being or
other
MCA Category:
- Bomb threat employment on medical grounds(e.g. loss of competent
in hours.
Tug with
repairs taken out of pollutant.
Threat likelihood (UK MGN 564)
limb(s) permanent brain damage, loss of
extinguishing
fire assistance
required.
service
Burning Moderate / High
Serious
Marine sight) and precludes the individual from
but
external required
between
15
non

Stowaways
Casualty
working either at sea or ashore.
assistance (where
and 30 days.
- Serious hull
compliant
discovered whilst at
possible) requested.
Report to Global - Permanent Partial Disability (PPD)
damage as a
PSC / Flag fuel for >1, <
sea.
head of HSSEQ Permanent Partial Disability is any work
- Fire in ER requiring result
of
State detention 12
hour
verbally backed up injury which results in the complete loss, or use of fixed fire grounding or
period
in - Drugs found on
- External ISM
Local
by V.Report within permanent loss of use, of any member or
fighting system
collision.
low sulphur board.
major
non
authorities
arrest
2 hours of incident. part of the body, or any impairment of
area.
Contained Hull rupture
conformity.
crew
members/
functions of parts of the body, that partially Explosion
– as a result of
- Breach of
vessel.
restricts or limits an employees basis to work explosion which is grounding or
D&A Policy by
on a permanent basis at sea.
contained in a single collision
individuals on
compartment
and
- Life threatening injury. An injury involving
board
in
any
damage
caused
a substantial risk of death, loss or substantial
isolated event.
limited
to
the
impairment of a bodily member, organ or
mental faculty that is likely to be permanent compartment.

39. 7. Порядок реагирования на происшествия

Incident – (Damage)
Category
Incident (Personal Injury)
Grounding /
Equipment *
Process Loss /
Environmental
Security
Fire
Collision / Contact
Failure
Failure
- Permanent Total
- Fire involving - Vessel grounded Recovery
is Major - To sea < 10 m3 of - Vessel boarded by
Serious
Disability (PTD)
multiple
and unable to re- expected to be operational
cargo oil, bunkers or pirates regardless if
compartments
/ float within 24 more than 24 hrs. failure resulting other pollutant.
robbed or not.
Permanent Total
areas.
Vessel hours.
Tug Assistance
with in ship being
MCA Category:
- Burning non – - Bomb threat Disability is any work
competent
in assistance required repairs required. taken out of
compliant fuel for Threat likelihood injury which
(UK MGN 564)
extinguishing
fire
service between
Serious
hull
>1, < 12 hour period Moderate / High
incapacitates an employee
Serious
Marine
but
external
15 and 30 days.
damage as a result
in low sulphur area.
permanently and results
Stowaways
Casualty
assistance (where
of grounding or
PSC / Flag
in termination of
discovered whilst at
Report to Global employment on medical possible) requested. collision.
State detention
sea.
head of HSSEQ grounds(e.g. loss of
- Fire in ER requiring
Hull rupture as a
- External ISM
- Drugs found on
verbally backed up limb(s) permanent brain use of fixed fire
result of grounding
major
non
board.
Local
by V.Report within damage, loss of sight) and fighting system
or collision
conformity.
authorities
arrest
2 hours of incident. precludes the individual
Contained
- Breach of D&A
crew
members/
from working either at sea Explosion

Policy
by
vessel.
or ashore.
explosion which is
individuals
on
contained
in
a
single
- Permanent Partial
board in isolated
compartment
and
Disability (PPD)
event.
any damage caused
Permanent Partial
limited
to
the
Disability is any work
compartment.
injury which results in the
complete loss, or

40. 7. Порядок реагирования на происшествия

Incident – (Damage)
Grounding /
Category
Incident (Personal Injury)
Equipmen Process Loss / Environmental
Security
Fire
Collision /
t * Failure
Failure
Contact
- Lost Workday Case (LWC) This is an injury which
-Fire
over No immediate Moderate Moderate - Spill contained - Vessel pursued by
Moderate
results in an individual being unable to carry out any more than danger
to equipmen operational on board > 10 pirates
of their duties or to return to work on a scheduled
one small vessel.
t failure is failure
litres.
Repelled
work
shift
on
the
day
following
the
injury
unless
compartme
a
failure
resulting
in
MCA Category:
Vessel
- Burning non – attempted boarding
caused by delays in getting medical treatment ashore. nt
but
of
ship
being
grounded
compliant fuel by pirates
(UK MGN 564)
Note: Where injury renders the person unable to
extinguisha
equipmen taken out of
for less than 1
- Bomb threat where
Marine Casualty perform their usual duties for >72 hours, or requires ble by ship’s Any grounding t resulting service
hour in low
vessel in the ship between
RA has identified
their admittance to a hospital / medical facility for >24 fire-fighting from
1
sulphur area.
“touched
likelihood as low.
hours, this is escalated to SERIOUS
teams.being
and 15 days
Report to Global
bottom” while taken out
-Oil Sheen on
- Drugs found on
Breach
of
-Fire
head of HSSEQ - Medical Treatment Case (MTC) This is any workunderway to a of service
water
board. Minimal/ No
D&A Policy by
verbally backed up related loss of consciousness (unless due to ill health), restricted to grounding
for
less
- Oil Migration: interest by local
individuals
injury
or
illness
requiring
more
than
first
aid
one
area.
by V.Report within
where vessel is than 24
authorities.
whilst ashore Unintended
treatment
by
a
physician,
dentist,
surgeon
or
Extinguisha likely to re2 hours of incident.
hours
in
isolated cargo of bunker - Theft in port.
registered medical personnel, e.g. nurse or paramedic ble by ship’s float within 12
migration
event.
under the standing orders of a physician, or under the fire-fighting hours.
between tanks Stowaways specific order of a physician or if at sea with no
teams using
- Critical
due to cracks / Discovered
- Moderate
&
physician onboard could be considered as being in the hoses/extin
Equipmen
leaking
valves
hull damage as
disembarked prior
province of a physician.
guishers.
t Failure.
a result of
to sailing
- Restricted Work Case (RWC) This is an injury which
collision/
results in an individual being unable to perform all
allision.

41. 7. Порядок реагирования на происшествия

Category
Minor
Near Miss
Incident – (Damage)
Grounding /
Incident (Personal Injury)
Equipment *
Process Loss /
Environmental
Security
Fire
Collision /
Failure
Failure
Contact
- First Aid Case (FAC)
- Fire restricted - Vessel making Equipment Minor
- Spill contained on - Vessel pursued by
to
a
small light
contact failure
where operational
board.
skiffs
but
no
This is any one-time treatment and
location
and with
another the recovery is failure resulting
indication
that
subsequent observation or minor
- Less than 10 Litres.
extinguished
vessel / object expected to be in ship being
armed
pirates
injuries such as bruises, scratches,
quickly.
with nil /minor within 2 hours taken out of
involved
(e.g.
cuts, burns, splinters, etc. The first
damage.
and no threat to service for < 1
Aggressive fishing
aid may or may not be administered - Smouldering
people
on day
boats)
by a physician or registered due to heat
board,
professional.
contact resultin
g in no delay to
vessel.
- No accident or incident
- Situation that - Situation that - Situation that Notable incident - Situation that in - Situation that in
in
slightly in
slightly in
slightly with no impact slightly
different slightly
different
different
different
different
on operations
circumstances could circumstances could
circumstances circumstances circumstances
have led to spill.
have led to an
could have led could have led could have led
incident.
to fire
to incident
to incident
Hi-Potential (Hi-Po) Near Miss -An incident which under different circumstances may have led to a very serious incident
Near Miss -An incident which under different circumstances may have led to a serious, moderate or minor incident

42. 7. Порядок реагирования на происшествия

Формы уведомления администрации флага судна при происшествиях (пример флаг Либерии)

43. 7. Порядок реагирования на происшествия

D&A – Drug & Alcohol

44. 7. Порядок реагирования на происшествия

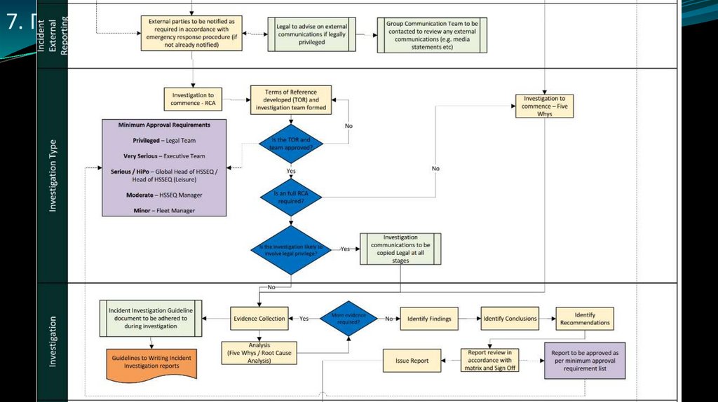
45. 7. Порядок реагирования на происшествия

46. 8. Документация по безопасности

Ship Safety and Training
Record Book (SSTRB)
Документ выполняет
требования SOLAS
Содержит информацию о
спасательном
оборудовании,
периодических проверках,
противопожарном
оборудовании
Планирование
обслуживания/тестирован
ия может быть
реализовано в системе
планового обслуживания
(PMS)
English     Русский Правила