Т.д. формулировка II з.т.
Энтропия в изолированной системе
Постулат Томсона
Энтропия («вероятностное определение»)
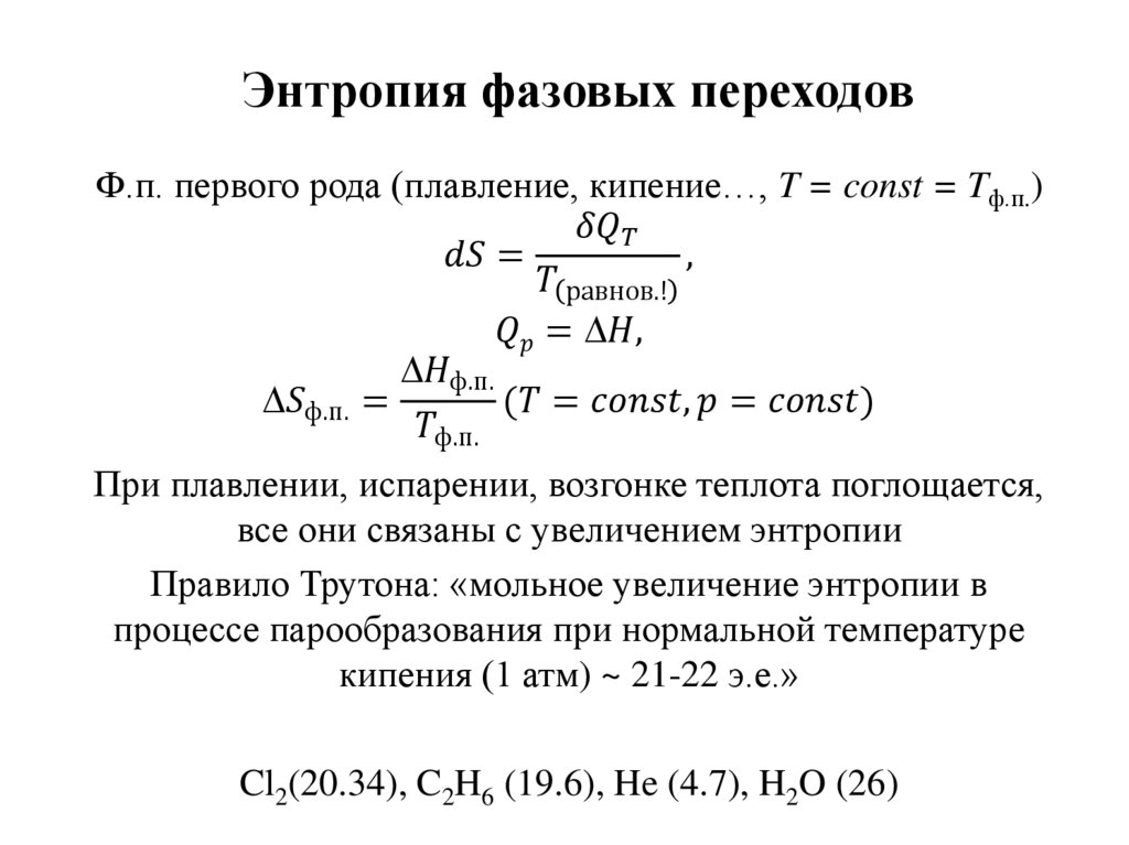
Энтропия фазовых переходов
Вычисление энтропии
Энтропия – это…
Постулат Планка («III з.т.»)
Температура
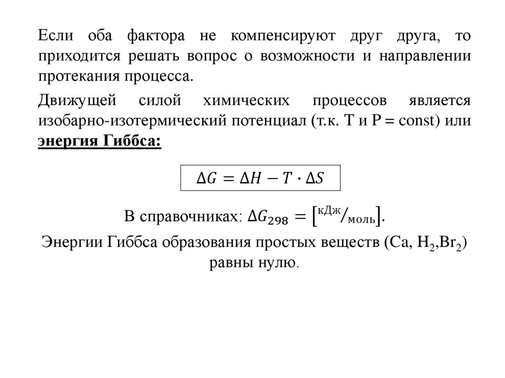
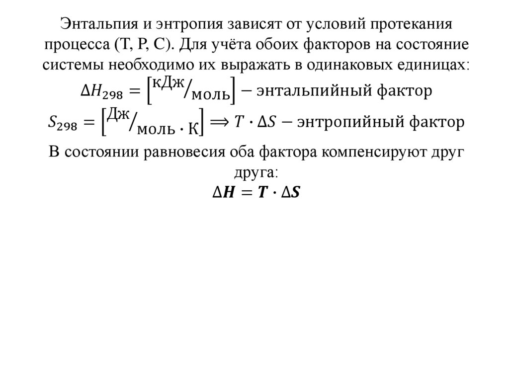
Энергия Гиббса
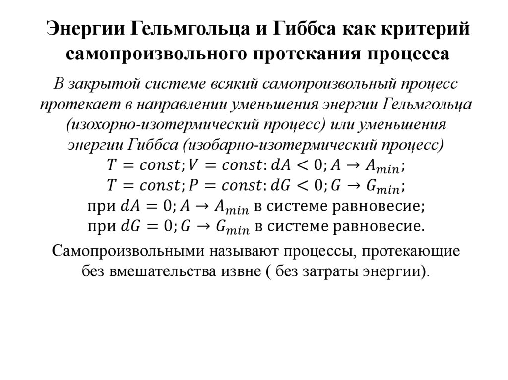
Энергии Гельмгольца и Гиббса как критерий самопроизвольного протекания процесса
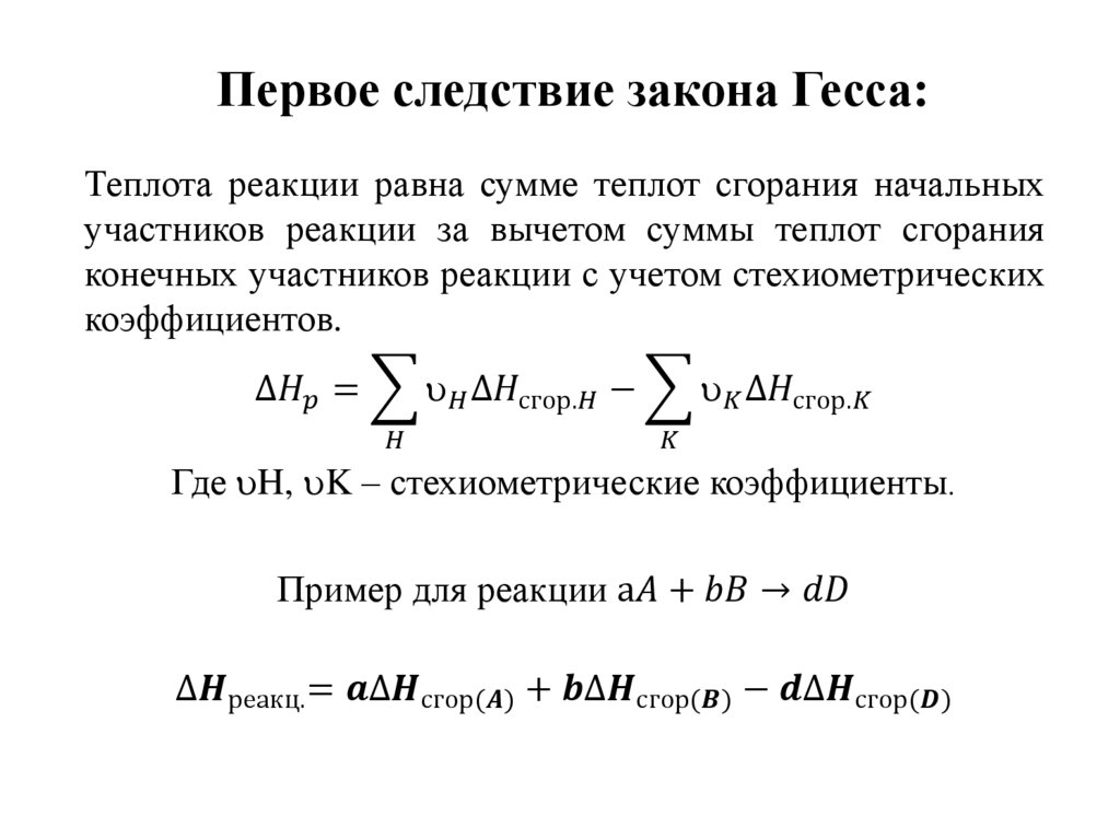
Первое следствие закона Гесса:
II следствие Гесса:
закон Ломоносова. Лавуазье-Лапласа.
Задача.
1.92M

часть_2Термодинамика__Химия

1. Т.д. формулировка II з.т.

«Существует некоторое экстенсивное свойство системы S,
называемое энтропией, изменение которого связано с
поглощаемой теплотой и температурой следующим
образом:
English     Русский Правила