1.49M
Категория: ФизикаФизика

лекция №5 тепловое излучение

1.

Лекция №24
Тепловое излучение тел
1. Характеристики теплового излучения.
2. Закон Кирхгофа.
3. Законы Стефана- Больцмана и Вина.
4. Формулы Рэлея Джинса и Планка.
5. Применение законов теплового излучения.
6. Законы внешнего фотоэффекта.

2.

3.

1 вопрос
Характеристики теплового излучения.
Тепловое излучение – это испускание электромагнитных волн
телами за счет их внутренней энергии.
при T = 3 850 К (λmax = 750 нм)

4.

Потоком (мощностью) излучения
называется количество энергии, переносимой ЭМ за единицу
времени со всей поверхности тела
W
t
Дж
[ ] 1
1 Вт
с
Это, например, та мощность, которую
указывают на лампе или нагревателе
06

5.

Энергетической светимостью
называется величина, равная мощности теплового
излучения с единицы площади поверхности
R
S
[R] = 1 Вт/м2
Эти величины – интегральные, т.е. учитывают энергию, переносимую
волнами всех частот (длин волн)
07

6.

спектральная плотность энергетической светимости
-энергия, излучаемая с единицы площади поверхности тела
в единицу времени в интервале частот единичной
ширины
R ,T
dW изл
, d
d
спектральная поглощательная способность –
характеризует способность тел поглощать падающее на
них излучение (зависит от природы тела, его
температуры, состояния поверхности, частоты
падающего излучения)
A ,T
.
dW погл
, d
dW , d

7.

Абсолютно черное тело
обладает свойством поглощать всю
падающую на его поверхность
лучистую энергию любого
спектрального состава.
Для абсолютно черного тела (АЧТ)
A( , T ) 1

8.

2 вопрос. Закон Кирхгофа.
Рассмотрим два тела в замкнутой полости с разными температурами
В этой системе устанавливается
динамическое равновесие
12

9.

закон Кирхгофа
Отношение спектральной плотности энергетической
светимости к спектральной поглощательной
способности не зависит от природы тела; оно является
для всех тел универсальной функцией частоты (длины
волны) и температуры
R ,T
r ,T
A ,T
r ,T - спектральная плотность энергетической светимости
абсолютно черного тела

10.

Из закона Кирхгофа следует, что спектральная
плотность энергетической светимости черного
тела
r ,T
является универсальной
функцией. Следовательно, нахождение ее
явной зависимости от частоты и температуры
является важной задачей теории теплового
излучения.

11.

3 вопрос. Законы Стефана- Больцмана и Вина.
Закон Стефана- Больцмана
Энергетическая светимость черного тела
пропорциональна четвертой степени его
термодинамической температуры.
R T
4
Вт
– постоянная Стефана–Больцмана
5, 67 10
2
4
м К
8
Закон Стефана-Больцмана определяет зависимость Re от температуры Т.
Однако он не дает ответа относительно спектрального состава
излучения черного тела.

12.

Спектральное распределение r(λ, T) излучения
черного тела при различных температурах.

13.

Немецкий физик Вин установил зависимость длины волны max,
которая соответствует максимуму функции r ,T от температуры Т.
Длина волны max, соответствующая максимальному значению
спектральной плотности энергетической светимости r ,T черного
тела, обратно пропорциональна его термодинамической температуре.
b
max
T
b 2,9 10 3 м К - постоянная Вина (экспериментальное значение)

14.

4. Формулы Рэлея-Джинса и Планка
Законы Стефана Больцмана и Вина не дают общей
картины распределения энергии по частотам при
различных температурах.
Применяя законы классической термодинамики Рэлей и
Джинс получили формулу для функции Кирхгофа
2 2
2 2
r ,T 2 2 kT
c
c
kT - средняя энергия осциллятора с частотой

15.

Опыт показал что формула , хорошо согласуется с экспериментальными
данными только в области достаточно малых частот и больших
температур.
В области больших частот формула Рэлея-Джинса резко расходится с
экспериментом и законом Вина.

16.

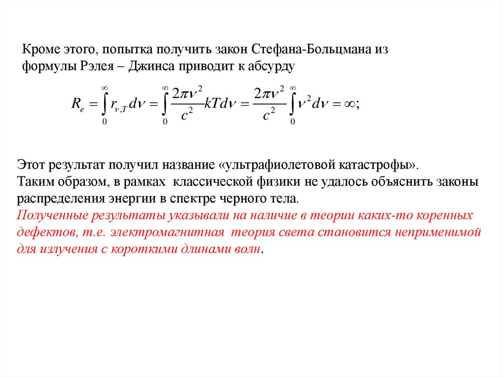
Кроме этого, попытка получить закон Стефана-Больцмана из
формулы Рэлея – Джинса приводит к абсурду
2 2
2 2 2
Re r ,T d 2 kTd 2 d ;
c
c 0
0
0
Этот результат получил название «ультрафиолетовой катастрофы».
Таким образом, в рамках классической физики не удалось объяснить законы
распределения энергии в спектре черного тела.
Полученные результаты указывали на наличие в теории каких-то коренных
дефектов, т.е. электромагнитная теория света становится неприменимой
для излучения с короткими длинами волн.

17.

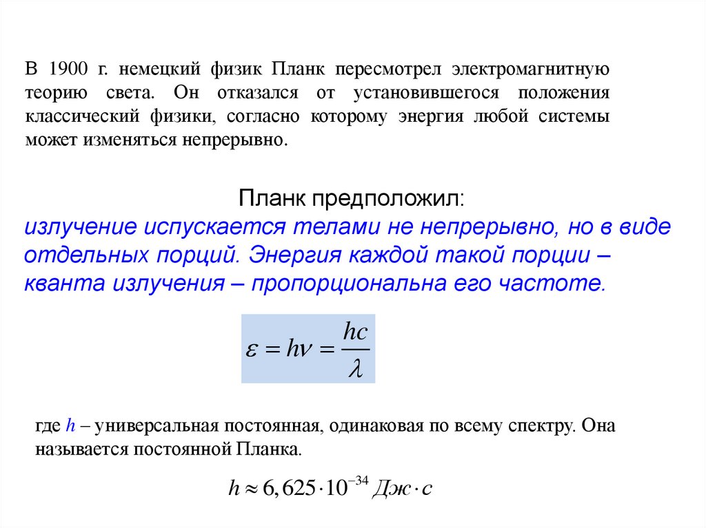
В 1900 г. немецкий физик Планк пересмотрел электромагнитную
теорию света. Он отказался от установившегося положения
классический физики, согласно которому энергия любой системы
может изменяться непрерывно.
Планк предположил:
излучение испускается телами не непрерывно, но в виде
отдельных порций. Энергия каждой такой порции –
кванта излучения – пропорциональна его частоте.
h
hc
где h – универсальная постоянная, одинаковая по всему спектру. Она
называется постоянной Планка.
h 6, 625 10 34 Дж с

18.

19.

Планк вывел формулу для универсальной функции Кирхгофа:
2 h 3
1
r ,T
h kT
2
c
e
1
Эта формула согласуется с экспериментальными данными по
распределению энергии в спектрах излучения черного тела во всем
интервале частот и температур.
Значит энергия осциллятора
kT
h
e h kT 1
1900г. – год рождения квантовой физики

20.

3) оптическая пирометрия
а) закон Стефана–Больцмана
(радиационная пирометрия)
R T
б) закон смещения Вина
(пирометр с исчезающей нитью)
max T b
4
в) цветовые пирометры
37

21.

4). Тепловизор - это устройство для съемки
изображений в инфракрасном диапазоне волн,
предназначенная для получения видимого изображения
объектов, испускающих невидимое тепловое
(инфракрасное) излучение.
Тепловизоры используются для обследования зданий
и сооружений, машин, человека по их тепловому
излучению

22.

6 вопрос – Виды фотоэффекта. Законы внешнего фотоэффекта
Виды фотоэффекта :
1. Внешний фотоэффект – это испускание
электронов веществом под действием света.
2. Внутренний фотоэффект – это вызванные
электромагнитным излучением переходы
электронов внутри полупроводников или
диэлектриков из связанных состояний в свободные
без вылета наружу.

23.

Первые фундаментальные исследования фотоэффекта
выполнены Столетовым.

24.

вольтамперная
характеристика
фотоэффекта.
Максимальное значение силы фототока называется током
насыщения.
Напряжение , при котором фототок исчезает, называется
запирающим или задерживающим напряжением.
m 2
eU з
2

25.

Обобщая экспериментальные данные были установлены
законы внешнего фотоэффекта:
1.Число фотоэлектронов, вырываемых светом из
катода за 1 с, прямо пропорционально интенсивности
света.
2. Максимальная кинетическая энергия фотоэлектронов
линейно возрастает с частотой света и не зависит от
интенсивности падающего светового потока.
3. Для каждого вещества существует так называемая
красная граница фотоэффекта, т. е. наименьшая
частота min , при которой еще возможен внешний
фотоэффект.

26.

Уравнение Эйнштейна для фотоэффекта
m max
h A
2
2
Красная граница фотоэффекта определяется из условия
Применение фотоэффекта. Фотоэлемент преобразует электромагнитную энергию излучения в
электрическую (вакуумный фотоэлемент,
фотоэлектронный умножитель, фоторезистор).

27.

h
mc
2
h
mф 2
c
Фотон движется в вакууме со скоростью c. Фотон не имеет массы
покоя, m = 0.
фотон обладает импульсом
English     Русский Правила