Методика проведения специальных исследований в области акустоэлектрических преобразований
Актуальность защиты акустоэлектрического канала
Акустоэлектрическое преобразование
Акустоэлектрические преобразователи
Низкочастотные акустоэлектрические преобразования (АЭП)
Применения акустоэлектрического преобразования:
Микрофонный эффект
Акустоэлектрический канал утечки информации
Как это работает?
Преобразованные электрические сигналы могут быть использованы для различных целей, таких как:
Преобразование звука в электрический сигнал
Существует несколько технологий, которые могут преобразовывать звук в электрический сигнал:
Динамический микрофон (основан на электромагнитной индукции)
Конденсаторный (емкостной) микрофон (основан на изменении ёмкости)
Пьезоэлектрический эффект
Пьезоэлектрическая зависимость заряда от механического напряжения
Связь напряжения и механического напряжения
Механическое напряжение и деформация
Электрическое поле и механическое напряжение
Механическая деформация и напряжение
Алгоритм появления напряжения на электродах пьезоэлектрического элемента
Зависимость напряжения от механического напряжения в пьезоэлектрическом элементе
Индукционные эффекты
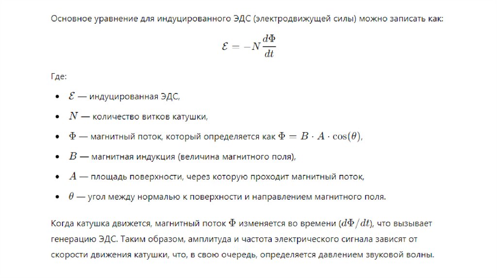
Закон Фарадея для электромагнитной индукции:
Закон Лоренца для силы, действующей на заряд:
Эффект Виллари (или магнитострикционный эффект)
Эффект Виллари может быть использован для преобразования акустических волн в электрические сигналы благодаря следующему
Связь между механическим напряжением и изменением намагниченности:
Связь между намагниченностью и индукцией магнитного поля:
Индуцированная ЭДС в проводнике:
Связь механического напряжения и индуцированной ЭДС:
Зависимость механического напряжения от индуцированной ЭДС
Частотная зависимость:
Основные зависимости (Эффект Виллари ):
Задача:
Схема измерительного стенда
Схема измерительного стенда
Подготовка к проведению измерений
Проведение измерений
Оформление результатов измерений
Варианты подключения к сигнальной двухпроводной линии
Варианты подключения к сигнальной двухпроводной линии необходимы для:
Рассчитать уровень информативного сигнала
Рассчитать уровень информативного сигнала
Расчёт степени превышения звукового давления над нормированным
Расчёт уровня информативного сигнала, приведённого к нормированному уровню акустического воздействия
Пересчёт нормированного шума по сопротивлению линии
Рассчитать отношение "сигнал/шум"
Когда применяются средства защиты (фильтрация, активные помехи и др.):
Когда применяются средства защиты (фильтрация, активные помехи и др.):
Когда применяются средства защиты (фильтрация, активные помехи и др.):
Вывод по расчету
3.48M
Категория: ЭлектроникаЭлектроника

Лекция 5 - Методика проведения специальных исследований в области акустоэлектрических преобразований

1.

ДИСЦИПЛИНА
Средства контроля эффективности мер защиты информации
(полное наименование дисциплины без сокращений)
ИНСТИТУТ
ИКБ
КБ-1 «Защита информации»
КАФЕДРА
полное наименование кафедры)
Лекция 5
ВИД УЧЕБНОГО
МАТЕРИАЛА (в соответствии с пп.1-11)
Кочергин Сергей Валерьевич
ПРЕПОДАВАТЕЛЬ
(фамилия, имя, отчество)
летний семестр, 2025
СЕМЕСТР
(указать семестр обучения, учебный год)

2. Методика проведения специальных исследований в области акустоэлектрических преобразований

3. Актуальность защиты акустоэлектрического канала

4. Акустоэлектрическое преобразование

Акустоэлектрическое преобразование — это процесс
преобразования акустических волн (звуковых колебаний) в
электрические сигналы. Этот процесс основан на физическом
явлении, при котором механические колебания в виде звуковых
волн воздействуют на материалы, вызывая электрический отклик,
или наоборот — электрический сигнал может вызывать
акустические колебания.

5.

6. Акустоэлектрические преобразователи

7. Низкочастотные акустоэлектрические преобразования (АЭП)

Низкочастотные акустоэлектрические преобразования (АЭП) — это
процесс, при котором акустические сигналы преобразуются в
электрические сигналы. Этот процесс происходит, когда элементы
вспомогательных технических средств (ВТСС), такие как
трансформаторы, меняют свои параметры под воздействием
акустического поля.

8. Применения акустоэлектрического преобразования:

• Микрофоны: Динамические и пьезоэлектрические микрофоны
используют акустоэлектрическое преобразование для преобразования
звуковых волн в электрические сигналы.
• Акустические сенсоры: Эти устройства используют акустические волны
для измерения различных физических параметров, таких как давление,
температура и деформация.
• Системы связи: Акустоэлектрические фильтры и преобразователи часто
применяются в радио- и телекоммуникациях для фильтрации сигналов и
обработки данных.
• Ультразвуковые устройства: Ультразвуковые сенсоры и приборы
используют акустоэлектрическое преобразование для измерения
расстояния, медицинской диагностики (например, ультразвуковые
сканеры), а также для очистки и сварки материалов.

9. Микрофонный эффект

Микрофонный эффект — это изменение параметров
радиотехнического, электронного или другого устройства при
воздействии на него механических вибраций, сотрясений или
звуковых колебаний. Это явление обычно нежелательно и
проявляется в виде помех и искажений усиливаемых сигналов или
изменения частоты и формы генерируемых сигналов.

10. Акустоэлектрический канал утечки информации

Акустоэлектрический канал утечки информации — это способ
несанкционированного извлечения данных, который основывается
на использовании акустических волн, создаваемых
электромагнитными сигналами или колебаниями в электронных
устройствах.

11.

Электромагнитные сигналы могут создавать акустические волны через несколько механизмов:
1. Преобразование в звуковые волны:
- Электромагнитные волны, такие как радиоволны, могут быть преобразованы в звуковые волны
с помощью специальных устройств, таких как динамики. Это происходит, когда электромагнитная
волна проходит через динамик, который преобразует её в механические колебания,
воспринимаемые как звук.
2. Интерференция с электронными устройствами:
- В некоторых случаях электромагнитные сигналы могут взаимодействовать с электронными
устройствами, вызывая колебания в их компонентах, которые могут создавать акустические волны.
Например, электромагнитные помехи могут влиять на работу динамиков или микрофонов,
вызывая слышимые шумы.
3. Акустоэлектрические преобразователи:
- Существуют устройства, называемые акустоэлектрическими преобразователями, которые могут
преобразовывать акустические волны в электромагнитные сигналы и наоборот. Эти устройства
могут использоваться для перехвата акустической информации и её преобразования в
электромагнитные сигналы, которые затем могут быть перехвачены и проанализированы.
4. Электромагнитные помехи:
- Электромагнитные помехи, создаваемые различными электронными устройствами, могут
влиять на работу других устройств, вызывая акустические шумы. Например, электромагнитные
волны от телевизора или радио могут быть преобразованы в звуковые волны, если они проходят
через незащищённые или неправильно настроенные динамики.
Таким образом, электромагнитные сигналы могут создавать акустические волны через различные
механизмы, включая прямое преобразование, интерференцию и использование специальных
устройств.

12. Как это работает?

Когда электронные компоненты, такие как процессоры,
микросхемы или другие устройства, работают, они создают
определённые вибрации или звуковые колебания в воздухе или
через корпус устройства. Эти звуковые сигналы могут содержать
информацию о процессах, происходящих внутри устройства
(например, обрабатываемые данные, команды, ключи
шифрования).
Злоумышленники могут использовать высокочувствительные
микрофоны или другие устройства для захвата этих акустических
сигналов. Затем эти сигналы могут быть обработаны и
проанализированы, чтобы восстановить передаваемую или
обрабатываемую информацию.

13. Преобразованные электрические сигналы могут быть использованы для различных целей, таких как:

• Обнаружение и предотвращение утечек данных: Системы обнаружения вторжений
(IDS) могут использовать эти сигналы для обнаружения аномальных акустических
сигналов, указывающих на попытки несанкционированного доступа.
• Криптографическая защита данных: АЭП могут применяться для создания
криптографических ключей, используемых для шифрования данных.
• Разграничение доступа к информационным системам: Системы контроля доступа
могут анализировать акустические сигналы для определения прав доступа
пользователей.
• Антивирусная защита: АЭП могут помочь в обнаружении аномальных акустических
сигналов, указывающих на наличие вредоносного ПО.
• Резервное копирование данных (бэкап): Защита резервных копий данных от
несанкционированного доступа.
• Защита от утечек данных: DLP-системы могут использовать АЭП для мониторинга и
контроля за распространением конфиденциальной информации.

14. Преобразование звука в электрический сигнал

Человеческий голос — это звуковая волна, которая
распространяется в воздухе. Когда звуковая волна достигает
микрофона или любого другого чувствительного элемента
(например, пьезоэлектрического датчика), она вызывает
механические колебания. Эти колебания могут быть
преобразованы в электрические сигналы.

15. Существует несколько технологий, которые могут преобразовывать звук в электрический сигнал:

• Микрофоны. В основном, микрофоны преобразуют акустические
колебания в электрические. Это наиболее распространённый
способ, как звук, включая голос человека, может быть оцифрован и
передан.
• Пьезоэлектрические датчики. Эти устройства могут
преобразовывать механические вибрации, вызванные звуком, в
электрический сигнал.
• Индукционные эффекты. Иногда электромагнитные поля,
вызванные акустическими волнами, могут наводить слабые токи в
проводах, что также может быть использовано для передачи
сигнала.

16. Динамический микрофон (основан на электромагнитной индукции)

Динамические микрофоны работают на основе закона электромагнитной
индукции. Когда звуковая волна вызывает вибрацию диафрагмы, эта вибрация
передается на катушку, которая движется внутри магнитного поля постоянного
магнита. Движение катушки вызывает изменение магнитного потока, что, в
свою очередь, индуцирует электрический ток в катушке.

17.

18. Конденсаторный (емкостной) микрофон (основан на изменении ёмкости)

В конденсаторных микрофонах основа работы — изменение ёмкости между
двумя пластинами конденсатора, когда на одну из них воздействует звуковая
волна. Одна из пластин микрофона является подвижной и вибрирует под
воздействием звука, что вызывает изменение расстояния между пластинами
и, соответственно, ёмкости.

19.

20. Пьезоэлектрический эффект

Пьезоэлектрические датчики используют пьезоэлектрический
эффект, который заключается в том, что определённые материалы
при механическом деформировании (сжатии, растяжении, изгибе)
генерируют электрический заряд. Этот эффект можно использовать
для преобразования механических вибраций (в том числе звуковых
волн) в электрический сигнал.

21. Пьезоэлектрическая зависимость заряда от механического напряжения

22. Связь напряжения и механического напряжения

23. Механическое напряжение и деформация

24. Электрическое поле и механическое напряжение

25. Механическая деформация и напряжение

26. Алгоритм появления напряжения на электродах пьезоэлектрического элемента

27. Зависимость напряжения от механического напряжения в пьезоэлектрическом элементе

Эта прямая зависимость
демонстрирует суть
пьезоэлектрического эффекта:
увеличение механического
воздействия на элемент вызывает
пропорциональное увеличение
электрического сигнала

28.

29.

30. Индукционные эффекты

• Индукционные эффекты, связанные с акустическими волнами, можно
описать с помощью закона электромагнитной индукции Фарадея, который
описывает, как изменяющиеся магнитные поля могут индуцировать
электрические токи в проводниках. Эти эффекты могут возникать, когда
акустические волны воздействуют на проводящие материалы, вызывая
колебания, которые создают электромагнитные поля, или когда
акустические волны модулируют уже существующие электромагнитные
поля.
• Представьте, что акустическая волна вызывает вибрации в металлической
рамке, находящейся в магнитном поле. В результате этих вибраций
изменяется магнитный поток через рамку, и, согласно закону Фарадея, это
вызывает ЭДС в проводнике. Если магнитное поле колеблется, либо рамка
движется относительно магнитного поля, это создаёт изменяющийся
магнитный поток Φ, что приводит к индуцированию электрического тока.

31. Закон Фарадея для электромагнитной индукции:

Акустический сигнал может быть преобразован в электрический через индукционные эффекты,
используя изменение магнитного потока под воздействием звуковых волн.

32.

33.

Уровень звукового давления, который соответствует амплитуде
акустической волны, может влиять на величину механического
движения или деформации проводника, что, в свою очередь,
вызывает изменение магнитного потока, а затем
индуцированную электродвижущую силу (ЭДС) через закон
Фарадея для электромагнитной индукции.
Формулировка проблемы:
Задача — связать уровень звукового давления с
индуцированной ЭДС (E) с использованием закона Фарадея.

34.

35.

36.

Вывод:
Звуковое давление, воздействуя на проводник, вызывает его движение, что
приводит к изменению магнитного потока через контур. Это изменение потока
индуцирует ЭДС, величина которой зависит от уровня звукового давления.
Величина индуцированной ЭДС напрямую пропорциональна звуковому
давлению, площади поверхности и магнитной индукции, и обратно
пропорциональна механическому сопротивлению системы.
Таким образом, увеличение звукового давления приводит к большей
индуцированной ЭДС, что объясняется законом Фарадея для электромагнитной
индукции.

37. Закон Лоренца для силы, действующей на заряд:

38.

39. Эффект Виллари (или магнитострикционный эффект)

Эффект Виллари (или магнитострикционный эффект) — это
явление, при котором механическое напряжение в
ферромагнитном материале вызывает изменение его
намагниченности. Этот эффект является обратным к
магнитострикции, где намагниченность вызывает изменение
размеров материала. Эффект Виллари может быть использован
для преобразования механических колебаний (например,
акустических волн) в электрические сигналы через посредничество
магнитных явлений.

40. Эффект Виллари может быть использован для преобразования акустических волн в электрические сигналы благодаря следующему

механизму:
• Механическое напряжение от звуковой волны. Акустическая волна,
проходящая через ферромагнитный материал, создает механическое
напряжение.
• Изменение намагниченности материала. В ответ на это напряжение
происходит изменение намагниченности материала в соответствии с
эффектом Виллари.
• Индукция электрического сигнала. Изменение намагниченности в
ферромагнитном материале создает переменное магнитное поле. Это
магнитное поле может индуцировать электрический ток в обмотке,
расположенной рядом с ферромагнитным материалом, таким
образом преобразуя механическую энергию (звуковую волну) в
электрический сигнал.

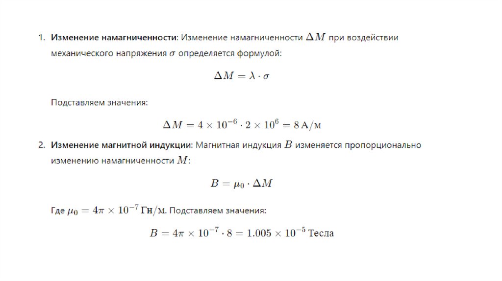
41. Связь между механическим напряжением и изменением намагниченности:

42. Связь между намагниченностью и индукцией магнитного поля:

43. Индуцированная ЭДС в проводнике:

44. Связь механического напряжения и индуцированной ЭДС:

45. Зависимость механического напряжения от индуцированной ЭДС

График демонстрирует
эллиптическую форму, что
соответствует периодическому
изменению напряжения и
индуцированной ЭДС под
воздействием акустической
волны. Это характерно для
колебательных процессов, когда
изменение одного параметра
приводит к пропорциональному
изменению другого с временной
задержкой, что и проявляется в
форме эллипса.

46. Частотная зависимость:

47. Основные зависимости (Эффект Виллари ):

48. Задача:

49.

50.

51.

Методика инструментального контроля защищенности речевой
информации в канале низкочастотного акустоэлектрического
преобразования (НЧ АЭП) заключается в следующем:
1. Анализ исходных данных:
- Перед проведением измерений анализируются технические
средства и системы, находящиеся в аттестуемом помещении.
2. Подготовка измерительного стенда:
- Собирается измерительный стенд, включающий акустическую
колонку, измерительные анализаторы спектра, шумомеры и другие
необходимые средства.

52.

3. Проведение измерений:
- Помещение, где проводятся измерения, должно быть очищено от источников акустических и электрических
помех.
- Акустическая колонка экранируется для исключения влияния магнитного или электрического поля.
- Акустическая колонка и измерительный кабель располагаются на демпфирующей основе для снижения
влияния вибраций.
4. Измерение уровня сигнала и шума:
- На выходных контактах технического средства измеряется уровень сигнала и шума при воздействии
тонального сигнала на среднегеометрической частоте октавы.
- Измеряется звуковое давление тонального сигнала в месте расположения технического средства.
- После выключения акустического сигнала измеряется уровень шума.
5. Оценка отношения "сигнал/шум":
- По результатам трех измерений выполняется оценка отношения "информативный сигнал/шум" в каждой
октаве.
6. Оценка словесной разборчивости речи:
- На основе полученных данных рассчитывается словесная разборчивость речи W, которая показывает
относительное количество правильно понятых слов, перехваченных средством разведки.
7. Оформление протокола:
- Результаты инструментального контроля отражаются в протоколе, который включает все необходимые
данные и расчеты.

53. Схема измерительного стенда

54. Схема измерительного стенда

55. Подготовка к проведению измерений

56. Проведение измерений

57. Оформление результатов измерений

58. Варианты подключения к сигнальной двухпроводной линии

59. Варианты подключения к сигнальной двухпроводной линии необходимы для:

60. Рассчитать уровень информативного сигнала

61. Рассчитать уровень информативного сигнала

62. Расчёт степени превышения звукового давления над нормированным

63. Расчёт уровня информативного сигнала, приведённого к нормированному уровню акустического воздействия

64.

65. Пересчёт нормированного шума по сопротивлению линии

66. Рассчитать отношение "сигнал/шум"

Рассчитать отношение "сигнал/шум"

67. Когда применяются средства защиты (фильтрация, активные помехи и др.):

68. Когда применяются средства защиты (фильтрация, активные помехи и др.):

69. Когда применяются средства защиты (фильтрация, активные помехи и др.):

70. Вывод по расчету

English     Русский Правила