Лекция №3 Разработка программного обеспечения для моделирования физических процессов
Содержание
Пример краевой задачи
Интегро-интерполяционный метод (метод баланса)
Интегро-интерполяционный метод (метод баланса) Разностная схема с граничными условиями третьего рода
Интегро-интерполяционный метод (метод баланса) Разностная схема с граничными условиями третьего рода
Невязка разностной схемы
Структура погрешности разностной схемы
Вклад от погрешности решения системы алгебраических уравнений
Разложение невязки для уравнения
Разложение невязки для уравнения
Разложение невязки для уравнения
Разложение невязки для уравнения
Разложение невязки для уравнения
Разложение невязки для уравнения
Разложение невязки для граничного условия слева
Разложение невязки для граничного условия слева
Разложение невязки для граничного условия справа
Разложение невязки для граничного условия справа
Разложение невязки для уравнения в цилиндрической и сферической системе координат
Разложение невязки для граничных условий 3-его рода в цилиндрической и сферической системе координат
Разложение невязки для условия ограниченности
Разложение невязки для условия ограниченности
Зависимость погрешности решения от шага
909.00K

Лекция_3_формулы_17.09.2024

1. Лекция №3 Разработка программного обеспечения для моделирования физических процессов

Санкт-Петербургский политехнический университет Петра Великого
Лекция №3
Разработка программного обеспечения
для моделирования физических
процессов
Воскобойников С.П.
Доцент ВШ ПИ ИКНТ, к.ф.-м.н.
voskob_sp@spbstu.ru
17.09.2024

2. Содержание

• Невязка разностной схемы
• Структура погрешности решения
краевой задачи
• Разложение невязки и порядок
аппроксимации

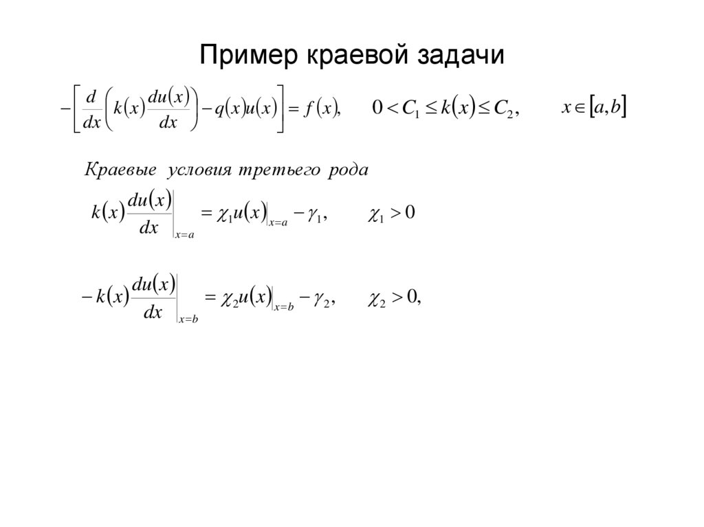
3. Пример краевой задачи

d
du x
k x
q x u x f x ,
dx
dx
0 C1 k x C2 ,
Краевые условия третьего рода
k x
du x
1u x x a 1 ,
dx x a
1 0
du x
2u x x b 2 ,
dx x b
2 0,
k x
x a, b

4. Интегро-интерполяционный метод (метод баланса)

N число разбиений интервала a, b
x0 x1 ... xN ,
xi a, b ,
x0 a, xN b
hi xi xi 1 , i 1,2,..., N
xi 1/ 2
xi xi 1
,
2
i 1,2,..., N
hi 1
i 0
2 ,
h hi 1
i i
, i 1,2,..., N 1
2
hi
i N
2 ,
ui u xi
vi v xi
vi ui

5. Интегро-интерполяционный метод (метод баланса) Разностная схема с граничными условиями третьего рода

vi 1 vi
ki 1/ 2
1vi 1 i qi vi i f i , i 0
h
i 1
vi 1 vi
vi vi 1
ki 1/ 2
ki 1/ 2
i qi vi i f i , i 1,2,..., N 1
h
h
i 1
i
v v
2vi 2 ki 1/ 2 i i 1 i qi vi i f i , i N
hi

6. Интегро-интерполяционный метод (метод баланса) Разностная схема с граничными условиями третьего рода

ci
ki 1/ 2
i qi 1 ,
hi 1
k
bi i 1/ 2 , g i f i 1 ,
hi 1
k
k
k
ai i 1 / 2 , ci i 1 / 2 i 1 / 2 i qi ,
hi
hi
hi 1
k
ai i 1/ 2 ,
hi
ci
ki 1/ 2
i qi 2 ,
hi
b0
c1
.
g i f i 2 ,
b1
.
.
i 1,2,..., N 1
i N
A N 1 N 1 , v, g R( N 1)
Av g ,
c0
a
1
A
k
bi i 1 / 2 , g i f i ,
hi 1
i 0
.
.
.
.
.
.
a N 1
cN 1
aN
,
bN 1
cN
v0
v
1
.
v . ,
.
v
N 1
v
N
g0
g
1
.
g .
.
g
N 1
g
N

7. Невязка разностной схемы

Av g ,
v0
u0
v
u
1
1
.
.
v . , u . ,
.
.
v
u
N 1
N 1
v
u
N
N
A N 1 N 1 , v, g R( N 1)
v~0
v~
1
.
v~ . ,
.
~
vN 1
v~
N
v~ u,
z v~ v,
Невязка разностной схемы g Au
Невязка алгебрической системы r g Av~
v u

8. Структура погрешности разностной схемы

v~ u v~ v v u z z
g Au A A 1 g u A v u
A
A 1
r g Av~ A A 1g v~ A v v~
Az r
z A 1r
A 1r A 1 A 1 r
A 1 r
A 1 C

9. Вклад от погрешности решения системы алгебраических уравнений

z A
1
r A A
z A A 1
1
r
A
g
A
v
r
v
g
cond A A A 1
r
~ M
g
z cond ( A)
r
v ~ cond ( A) M v
g
10 7 ,
M ~ 16
10 ,
4 bytes
8 bytes

10. Разложение невязки для уравнения

xi 1 / 2
xi xi 1
h
xi ,
2
2
i 1,2,..., N
h
i 0
2 ,
i h, i 1,2,..., N 1
h
,
i N
2
i hf i ki 1/ 2
ui 1 ui
u ui 1
ki 1/ 2 i
hqi ui , i 1,2,..., N 1
h
h

11. Разложение невязки для уравнения

dui h 2 d 2ui h3 d 3ui h 4 d 4ui
5
ui 1 u xi h ui h
O
h
dx 2 dx 2
6 dx 3 24 dx 4
ui 1 ui dui h d 2ui h 2 d 3ui h3 d 4ui
O h4
2
3
4
h
dx 2 dx
6 dx
24 dx
h
h dki h2 d 2 ki h3 d 3ki
4
ki 1 / 2 k xi ki
O
h
2
2 dx 8 dx 2 48 dx3
1 d 2ui 1 dki dui
ui 1 ui
dui
d 3ui 1 dki d 2ui 1 d 2 ki dui
2 1
ki 1 / 2
ki
h ki 2
h 6 ki dx 3 4 dx dx 2 8 dx 2 dx
h
dx
2
dx
2
dx
dx
1 d 4ui 1 dki d 3ui 1 d 2 ki d 2ui 1 d 3ki dui
4
h ki 4
O
h
12 dx dx 3 16 dx 2 dx 2 48 dx 3 dx
24 dx
3

12. Разложение невязки для уравнения

dui h 2 d 2ui h 3 d 3ui h 4 d 4ui
5
ui 1 u xi h ui h
O
h
dx
2 dx 2
6 dx 3 24 dx 4
ui ui 1 dui h d 2ui h 2 d 3ui h3 d 4ui
4
O
h
h
dx 2 dx 2
6 dx 3 24 dx 4
h
h dki h2 d 2ki h3 d 3ki
4
ki 1 / 2 k xi ki
O
h
2
2 dx 8 dx 2 48 dx3
1 d 2ui 1 dki dui
ui ui 1
dui
d 3ui 1 dki d 2ui 1 d 2 ki dui
2 1
ki 1 / 2
ki
h ki
h ki
2
3
2
2
h
dx
2
dx
2
dx
dx
6
dx
4
dx
dx
8
dx
dx
1
d 4ui 1 dki d 3ui 1 d 2 ki d 2ui
1 d 3 ki dui
4
h ki
O
h
4
12 dx dx 3 16 dx 2 dx 2 48 dx 3 dx
24 dx
3

13. Разложение невязки для уравнения

i hf i ki 1 / 2
ui 1 ui
u ui 1
ki 1 / 2 i
hqiui , i 1,2,..., N 1
h
h
dui
1 d 2ui 1 dki dui
d 3ui 1 dki d 2ui 1 d 2 ki dui
2 1
k
h
k
h
k
i
2 i dx 2 2 dx dx
6 i dx 3 4 dx dx 2 8 dx 2 dx
dx
d 4ui 1 dki d 3ui 1 d 2 ki d 2ui 1 d 3ki dui
3 1
h ki 4
3
2
2
3
12 dx dx
16 dx dx
48 dx dx
24 dx
i hf i
2
3
2
2
k dui h 1 k d ui 1 dki dui h 2 1 k d ui 1 dki d ui 1 d ki dui
2 i dx 2 2 dx dx
6 i dx 3 4 dx dx 2 8 dx 2 dx
i dx
3 1 d 4ui 1 dki d 3ui 1 d 2 ki d 2ui 1 d 3ki dui
4
h
k
O
h
hq
u
i i
24 i dx 4 12 dx dx 3 16 dx 2 dx 2 48 dx 3 dx

14. Разложение невязки для уравнения

d 2u dk du
d 4u 1 dk d 3u 1 d 2 k d 2u 1 d 3k du
3 1
i h f k 2
qu
h k 4
O h4
3
2
2
3
dx
dx dx
6 dx dx 8 dx dx
24 dx dx x x
x xi
12 dx
i
d 2u dk du
d du
k
k
dx 2 dx dx
x xi dx dx x xi
d du
d 4u 1 dk d 3u 1 d 2 k d 2u 1 d 3k du
3 1
i h f k qu h k 4
O h4
3
2
2
3
dx dx
6 dx dx 8 dx dx
24 dx dx x x
x xi
12 dx
i
f
d du
k
qu 0
dx dx
1 d 4u 1 dk d 3u 1 d 2 k d 2u 1 d 3k du
i h k 4
O h4
3
2
2
3
6 dx dx 8 dx dx
24 dx dx x x
12 dx
3
i
p 3 1 2

15. Разложение невязки для уравнения

v v
v v
ki 1 / 2 i 1 i ki 1 / 2 i i 1 hqi vi hf i , i 1,2,..., N 1
h
h
v v
v v
ki 1/ 2 i 1 2 i ki 1/ 2 i 2 i 1 qi vi f i , i 1,2,..., N 1
h
h
i f i ki 1 / 2
ui 1 ui
ui ui 1
k
qiui , i 1,2,..., N 1
i 1 / 2
2
2
h
h
d du
d 4u 1 dk d 3u 1 d 2 k d 2u 1 d 3k du
2 1
3
i h f k qu h k 4
O
h
dx dx
6 dx dx 3 8 dx 2 dx 2 24 dx 3 dx x x
x xi
12 dx
i
0
p 2 0 2
ki 1/ 2 vi 1 vi ki 1/ 2 vi vi 1 h 2 qi vi h 2 f i , i 1,2,..., N 1
i h 2 f i ki 1 / 2 ui 1 ui ki 1 / 2 ui ui 1 h 2 qiui , i 1,2,..., N 1
d du
d 4u 1 dk d 3u 1 d 2 k d 2u 1 d 3k du
4 1
i h f k qu h k 4
O h5
3
2
2
3
dx dx
6 dx dx 8 dx dx
24 dx dx x x
x xi
12 dx
i
2
p 4 2 2

16. Разложение невязки для граничного условия слева

Краевое условие третьего рода
du x
1u x x a 1 ,
dx x a
1 0,
v v
h
h
ki 1 / 2 i 1 i 1vi 1 qi vi f i , i 0
h
2
2
i
u u
h
h
f i ki 1/ 2 i 1 i 1ui 1 qi ui , i 0
2
h
2
1 d 2ui 1 dki dui
ui 1 ui
dui
d 3ui 1 dki d 2ui 1 d 2 ki dui
2 1
ki 1 / 2
ki
h ki 2
h ki 3
O h3
2
2
h
dx
2 dx dx
4 dx dx
8 dx dx
2 dx
6 dx
1 d 2ui 1 dki dui
h
dui
d 3ui 1 dki d 2ui 1 d 2 ki dui
2 1
i f i ki
h ki 2
h ki 3
O h3
2
2
2
dx
2 dx dx
4 dx dx
8 dx dx
2 dx
6 dx
h
1ui 1 qiui , i 0
2

17. Разложение невязки для граничного условия слева

1 d 2ui 1 dki dui 1
dui
1
i h ki
1ui 1 h f ki
q
u
i i
2
2 dx
2 dx dx 2
dx
2
0
1 d 3ui 1 dki d 2ui 1 d 2 ki dui
3
h ki
O
h
,
3
2
2
6
dx
4
dx
dx
8
dx
dx
2
k x
i 0
du x
1u x x x 1 0, i 0
i
dx x xi
1
1 d 2ui 1 dki dui 1
1
d du
f ki
q
u
f
k
qu
0
i i
2
2
2 dx
2 dx dx 2
2
dx dx
1 d 3ui 1 dki d 2ui 1 d 2ki dui
3
i h ki 3
O
h
,
2
2
4 dx dx
8 dx dx
6 dx
2
p 2 0 2
i 0

18. Разложение невязки для граничного условия справа

Краевое условие третьего рода
k x
du x
2u x x b 2 ,
dx x b
2 0
v v
h
h
2vi 2 ki 1 / 2 i i 1 qi vi f i , i N
h
2
2
1 d 2ui 1 dki dui 2 1 d 3ui 1 dki d 2ui 1 d 2 ki dui
ui ui 1
dui
ki 1/ 2
ki
h ki 2
h ki 3
O h3
2
2
h
dx
2 dx dx
4 dx dx
8 dx dx
2 dx
6 dx
1 d 2ui 1 dki dui 2 1 d 3ui 1 dki d 2ui 1 d 2 ki dui
dui
h
i f i 2 ui 2 k i
h ki
h ki
2
3
2
2
2
dx
2 dx dx
4 dx dx
8 dx dx
2 dx
6 dx
h
O h3 qi ui , i N
2

19. Разложение невязки для граничного условия справа

dui 1
1 d 2ui 1 dki dui 1
i h 2 ui 2 k i
h f i ki
qi ui
2
dx
2
2
dx
2
dx
dx
2
0
1 d 3ui 1 dki d 2ui 1 d 2 ki dui
h ki 3
O h3 , i N
2
2
4 dx dx
8 dx dx
6 dx
2
k ( x)
du x
2u x x x 2 0, i N
i
dx x xi
1
1 d 2ui 1 dki dui 1
1
d du
f ki
q
u
f
k
qu
0
i i
2
2
2 dx
2 dx dx 2
2
dx dx
1 d 3ui 1 dki d 2ui 1 d 2ki dui
3
i h ki 3
O
h
, i N
2
2
4 dx dx
8 dx dx
6 dx
2
p 2 0 2

20. Разложение невязки для уравнения в цилиндрической и сферической системе координат

1 d n du
n
r
k
qu
r
f,
dr
r dr
d
du
r n k r n qu r r n f ,
dr
dr
~
k r nk ,
d ~ du ~
~
k
q
u
r
f,
dr dr
q~ r q,
n
~ n
f r f,
~
~
~
4
~ d ~ du ~
1 dk d 3u 1 d 2 k d 2u 1 d 3k du
3 1 ~ d u
i h f k
O h4
qu h k 4
3
2
2
3
dr dr
6 dr dr
8 dr dr
24 dr dr r r
r ri
12 dr
i
4
n
d n du n
1 d r n k d 3u 1 d 2 r n k d 2u 1 d 3 r n k du
3 1
n d u
i h r f r k r qu h r k 4
O h4
3
2
2
3
dr
dr
dr
6 dr dr
8 dr
dr
24 dr
dr r r
r ri
12
i
p 2 0 2

21. Разложение невязки для граничных условий 3-его рода в цилиндрической и сферической системе координат

du r
du r
k r
u r ,
0
rn ,
r n k r
r n u r r n ,
dr
r R
r R
~
k r n k r ,
r R
~ r n ,
i h 0 ~u ~ k~
dr
~ r n ,
r R
r R
~ du r
k r
~u r r R ~,
dr r R
~ d ~ du ~
du
h
f
k
q
u
r
dx r ri
dr dr
r r
i
1 ~ d 3u 1 dk~ d 2u 1 d 2 k~ du
3
h k 3
O
h
, i N
2
2
4 dr dr
8 dr dr r r
6 dr
i
2
i h 0 r n u r n k
n
du
d n du ~
h
r
f
r
k
q
u
r
dr r ri
dr
dr
r r
i
1 n d 3u 1 d r n k d 2u 1 d 2 r n k du
h r k 3
O h3 , i N
2
2
dr
4 dr dr
8 dr
dr r r
6
i
2
p 2 0 2
r R

22. Разложение невязки для условия ограниченности

1 d n du
n
r
k
qu
r
f,
dr
r dr
0 C1 k r C2 ,
u r 0 ограничено k r
r 0, R
du
0
dr r 0
n
vi 1 vi
h
ri n 1 / 2 h ri n 1 / 2
ri 1/ 2 k i 1/ 2
0 qi vi
fi
, i 0
h
2
n 1 2 n 1
h ri n 1 / 2
ui 1 ui
h
ri n 1 / 2
n
i f i
ri 1/ 2 k i 1/ 2
0 qiui
, i 0
2 n 1
h
2
n 1
1 d 2ui 1 dki dui
ui 1 ui
dui
d 3ui 1 dki d 2ui 1 d 2 ki dui
2 1
3
ki 1 / 2
ki
h ki 2
h ki 3
O
h
h
dr
2 dr dr
4 dr dr 2 8 dr 2 dr
2 dr
6 dr

23. Разложение невязки для условия ограниченности

dui
1 d 2ui 1 dki dui
k
h
k
i
2 i dr 2 2 dr dr
dr
h ri n 1 / 2
h
ri n 1 / 2
n
i f i
r
0 qiui
, i 0
2 n 1 i 1/ 2 2 1 d 3ui 1 dki d 2ui 1 d 2 ki dui
2
n
1
h ki 3
O h3
2
2
4 dr dr
8 dr dr
6 dr
i r
d 2ui dki dui
dui
h ri n 1/ 2
qi ui
k
0
f i n 1 ki
2
dr
2 n 1
dr dr
dr
n
i 1 / 2 i
1 d 3ui 1 dki d 2ui 1 d 2 ki dui
ri 1 / 2 h ki 3
O h3 ,
2
2
4 dr dr
8 dr dr
6 dr
n
k
2
du
0
dr r 0
i 0
d du
f r 0 n 1 k qu 0
dr dr
r 0
1 d 3ui 1 dki d 2ui 1 d 2ki dui
3
i h ri 1/ 2 ki 3
O
h
, i 0
2
2
4 dr dr
8 dr dr
6 dr
2 n
p 2 0 2

24. Зависимость погрешности решения от шага

English     Русский Правила