Лекции по курсу «Потребители ЭЭ»
Блокнот сокращений:
ПЛАН ЛЕКЦИИ
Цель изучения учебной дисциплины: приобретение знаний и умений, необходимых для эффективного использования оборудования
Основная литература:
Начавшееся в 50-60-х годах качественное (по составу и сложности оборудования) и количественное изменение технологического
Под электрическим хозяйством ПП понимается совокупность работающих и резервных установок, генерирующих, преобразующих и
Теоретически и практически различают 6 уровней СЭС ПП
В условиях плановой экономики до кризиса 90-х годов отмечался устойчивый рост количества ЭП производственных механизмов и
Классификация ЭП (электроприемников) осуществляется по следующим признакам
По роду тока различают следующие ЭП:
По напряжению ЭП классифицируют следующим образом:
Кратковременный режим работы ЭП характеризуется тем, что он работает при номинальной мощности в течение времени, за которое его
Классификация потребителей ЭЭ
По суммарной установленной мощности (Руст) ЭП различают следующих потребителей ЭЭ:
Характеристики ЭП
Номинальная мощность отдельных ЭП принимается равной:
1.34M
Категория: ЭлектроникаЭлектроника

!1_ЛЕКЦИЯ 1(54) ПОТРЕБИТЕЛИ ЭЭ-2020

1. Лекции по курсу «Потребители ЭЭ»

Тема 1. ВВОДНОЕ ЗАНЯТИЕ
Доктор технических наук,
профессор
Грунтович
Надежда Владимировна

2. Блокнот сокращений:

•ПП - промышленный потребитель;
•ЭЭ – электрическая энергия, W, кВт·ч;
•ЭЭФ – энергоэффективность;
•ГЭН- графики электрических нагрузок;
•Р- активная нагрузка, кВт;
•Q-реактивная нагрузка, квар;
•ЭП – электроприемник;
•ЭД – электрический двигатель;
•АД –асинхронный двигатель;
•НА- насосный агрегат.

3. ПЛАН ЛЕКЦИИ

•Цели и задачи дисциплины.
•Структура и общие сведения о
производстве и потреблении
электроэнергии в народном хозяйстве
Республике Беларусь.
• Основные понятия об ЭП и потребителях
ЭЭ.
•Характеристики приемников и
потребителей ЭЭ.

4. Цель изучения учебной дисциплины: приобретение знаний и умений, необходимых для эффективного использования оборудования

потребителей ЭЭ
•Задачи учебной дисциплины:
- изучение основных понятий об ЭП и потребителях ЭЭ, их
характеристиках и классификации.
-обрабатывать ГЭН потребителей ТЭР, рассчитывать их
основные характеристики;
-уметь определять расчетную и пиковую нагрузку, как
нескольких ЭП, так и всей группы;
-владеть методами расчета электрических нагрузок по уровням
современной СЭС;
-Уметь рассчитывать расход ЭЭ и составлять электрические
балансы потребителей ТЭР;
-Знать способы и уметь рассчитывать потери ЭЭ в СЭС;
-Владеть способами оценки эффективности потребления ЭЭ.

5. Основная литература:

1. Князевский, Б.А. Электроснабжение промышленных
предприятий / Б.А. Князевский, Б.Ю. Липкин. - М.: Высшая
школа, 1986. - 400 с.
2. Кудрин, Б.И. Электрооборудование промышленности / Б.И.
Кудрин, А.Р. Минеев. - М.: Изд. Центр «Академия», 2008. —432
с.
3. Кудрин, Б.И. Электроснабжение промышленных
предприятий / Б.И. Кудрин, В.В. Прокопчик. - Минск:
Вышэйшая школа, 1988. -358 с.
4. Мукосеев, Ю.Л. Электроснабжение промышленных
предприятий / Ю.Л. Мукосеев. - М.: Энергия, 1973- 84 с.
5. Федоров, А.А. Основы электроснабжения промышленных
предприятий / А.А. Федоров, В.В. Каменева. - М.:
Энергоатомиздат, 1984

6.

•Потребителем электрической энергии
называется ЭП или группа ЭП, объединенных
технологическим процессом и размещающихся
на определенной территории.
•Приемником электрической энергии, ЭП
(электроприемником) называется аппарат,
агрегат, механизм, предназначенный для
преобразования электрической энергии в
другой вид.
•Группы потребителей ЭЭ: промышленные и
приравненные к ним потребители (ПП);
производственные сельскохозяйственные
потребители; бытовые потребители;
общественно-коммунальные потребители

7.

•К ПП приравниваются:
• строительные предприятия (за исключением
строительных
организаций
совхозов
и
колхозов);
• предприятия всех видов транспорта;
• шахты, рудники, карьеры, нефтяные, газовые
и другие промыслы;
• предприятия
материально-технического
снабжения и заготовок;
• предприятия связи;
• предприятия коммунального хозяйства и
бытового обслуживания.

8.

•ПРОМЫШЛЕННЫЕ
ПОТРЕБИТЕЛИ были и остаются
наиболее
энергоемкой
группой
потребителей ЭЭ:
• доля
промышленности
и
строительства
в
суммарном
электропотреблении составляет около
65 %,
• по транспорту – 6,2 %,
•сельскому хозяйству – 10 %,
• на коммунально-бытовые нужды
тратится около 18,8 %.

9.

10.

11.

12.

13. Начавшееся в 50-60-х годах качественное (по составу и сложности оборудования) и количественное изменение технологического

оборудования, привело к росту количества
электроприемников (ЭП) от 102до 105 по отдельным ПП
Предприятие
Количество ЭП,
шт
Рср ,
кВт
Магистральный нефтепровод
«Дружба»
1483
115,7
Завод сельскохозяйственных
машин
43900
7,8
Нефтеперерабатывающий завод
4200
53,9
Завод искусственного волокна
12300
11
Фабрика по производству обоев
400
24,7
Газоперерабатывающий завод
2700
40,7

14.

Изменение качественных и
количественных характеристик ЭП
обуславливалось:
совершенствованием технологий и
автоматизацией производства,
внедрением поточных и автоматических
линий,
широким использованием электротехнологии,
автоматизации электропривода,
механизацией подсобных и вспомогательных
работ.

15. Под электрическим хозяйством ПП понимается совокупность работающих и резервных установок, генерирующих, преобразующих и

передающих ЭЭ,
посредством которых осуществляется снабжение предприятия ЭЭ и
эффективное использование ее в процессе производства.
В качестве примера можно привести электрическое хозяйство
крупного металлургического комбината, включающего:
2 ТЭЦ;
18 ГПП с высшим напряжением 220-110 кВ;
92 РП напряжением 6-10 кВ;
1160 цеховых трансформаторных и преобразовательных
подстанций (ТП), на которых установлено 2100
трансформаторов I-III габаритов;
2760 высоковольтных электродвигателей;
44000 км линий напряжением до 1 кВ;
109000 электродвигателей различных типов напряжением до 1
кВ;
1600000 источников света.

16. Теоретически и практически различают 6 уровней СЭС ПП

17.

1УР – отдельный электроприемник
(ЭП), технологическая линия или
агрегат с многодвигательным
приводом, связанные технологически
или территориально и образующие
единое изделие с известной паспортной
мощностью;
2УР – силовые распределительные
шкафы и щиты переменного тока
напряжением до 1 кВ и до 1,5 кВ
постоянного тока, вводнораспределительные устройства и
магистрали;
3УР – распределительное устройство
низкого напряжения цеховой ТП
напряжением 6-10/0,4кВ;
4УР – секции шин
распределительного пункта
(подстанции) 6-10 кВ, а при
рассмотрении следующего уровня
загрузка РП в целом;
5УР – шины главной понизительной
подстанции или подстанции глубокого
ввода;
6УР – граница раздела предприятия
с энергосистемой (энергоснабжающей
организацией), которая указывается в
договоре на пользование

18.

•Если считать все электротехнические изделия и
устройства, образующие электрическое хозяйство ПП,
то их общее количество составит порядка 106-1010 штук
элементов.
•Практически это счетное множество, число элементов
которого при принятии многих решений точно не
может быть определено, но может быть предложена
система обозначений, а для описания такой системы
можно применить теорию множеств. Основные
положения этой теории заключаются в том, что
добавление или исключение конечного числа элементов
не меняет мощности счетного множества.
Применительно к цеховому электроснабжению это означает,
что добавление нескольких ЭП на 1УР не меняет схему
электроснабжения на 3УР и выше, не меняет расчетную
нагрузку цеха и его электропотребление.

19.

•На условной схеме
электроснабжения показаны
заводские электростанции на
напряжении 6-10 и 0,4кВ,
которые в последние годы
начали появляться на
предприятиях Беларуси, России
и других стран СНГ.
• Проблема строительства
собственных энергоисточников
решается крупными и средними
металлургическими,
химическими и
нефтехимическими
предприятиями с целью
уменьшения своей зависимости
от энергосистем в снабжении
электрической и тепловой
энергией.

20.

•На ПП и в цехах постоянно увеличивается
количество устанавливаемого и эксплуатируемого
ЭО, которое предъявляет высокие требования к
качеству ЭЭ.
•Например, на производстве металлокорда БМЗ,
пущенном в 1987г., для целей регулируемого
электропривода агрегатов и линий непрерывного
производства установлено 340 тиристорных
преобразователей частоты, 600 микропроцессорных
контроллеров и 36 локальных систем
автоматизации, с которыми связано более двухсот
ПЭВМ. В силовой части применено 54 цеховых ТП
напряжением 10/0,4 кВ, 13400 ЭД. Потребление ЭЭ
производством металлокорда в 2000 г. составило 97
млн. кВт ч.

21.

•Таким образом, система электроснабжения современного промышленного
предприятия образована практически бесконечным (математически
счетным) числом элементов. Уже недостаточно изучать и описывать только
тот или иной элемент, электрическую цепь, где связи определяются
законами электротехники. Необходимо описывать все множество элементов,
когда связи между ними слабы.
•Слабыми являются и взаимодействия между элементами. Системный подход к
описанию объекта требует применения математических методов,
вычислительных машин и информационных баз данных, которые являются
основой системного анализа. Его сущность заключается в том, что целое, т.е.
объект исследования необходимо разделить на части, из которых он состоит.
Это означает разделение электрического хозяйства предприятия на
отдельные подсистемы. Такое разделение возможно при следующем
условии: взаимодействия между частями должны отсутствовать или по
крайней мере должны быть настолько слабыми, чтобы ими можно было
пренебречь. Только при этом условии части, которые считаются
подсистемами, можно отделить логически и описать математически.
•Если рассматривать связи между отдельными элементами системы
электроснабжения, то во многих случаях они тоже оказываются слабыми.
Например, ЭП одной и той же технологической линии цеха могут питаться
от разных силовых шкафов, магистралей, цеховых ТП.
•Каждая из выделенных подсистем характеризуется наличием целей
функционирования и развития, в значительной степени противоречивых.

22.

• Характерным примером противоречия целей является
надежность и экономичность электроснабжения.
Надежность достигается резервированием элементов
(два трансформатора, две линии, резервный агрегат и
т.п.), что требует существенного увеличения затрат на
электроснабжение. Экономичность же электроснабжения
предполагает решение задачи с минимумом затрат.
•Рассматривая электрическое хозяйство ПП как
большую сложную систему, можно отметить, что
управление ею может опираться, на кибернетические
представления, а с другой стороны – на системные
представления.
• Во втором случае электрическое хозяйство есть слабо
связанное и слабо взаимодействующее практически
бесконечное множество изделий (целостность),
конвенционно выделяемых как сообщество, однозначно
не описываемое системой показателей, тождественно не
равное другому при совпадении показателей, необратимо
развивающееся.

23. В условиях плановой экономики до кризиса 90-х годов отмечался устойчивый рост количества ЭП производственных механизмов и

установок, их средней
установленной мощности (Рср, кВт) и, соответственно, электропотребления ПП
Показатели
1983 г.
1984 г.
1985 г.
1986 г.
1987 г.
1988 г.
Бумажная фабрика
W, тыс.кВт∙ч
8066
8118
8234
8478
9477
10473
Рмах, кВт
2520
2660
2760
2710
2800
2831
Руст,кВт
14233
14109
14610
15556
15502
19936
Рср,кВт
4,6
4,6
4,3
4,3
4,3
5,3
Количество ЭД, шт
1220
1223
1319
1459
1492
1552
Станкостороительный завод
W, тыс.кВт∙ч
12299
12320
12422
12530
13468
14290
Рмах, кВт
4440
4920
4560
4820
5040
5040
Руст,кВт
37212
38629
38868
39430
37778
39509
Рср,кВт
6,8
6,7
6,5
6,3
6,3
6,3
Количество ЭД, шт
3264
3429
3545
3742
3698
3783
Завод сельскохозяйственного машиностроения
W, тыс.кВт∙ч
280056
323026
362170
402647
410983
423649
Рмах, кВт
66080
69600
80260
66160
68040
68040
Руст,кВт
412702
472621
543597
576509
650679
652183
Рср,кВт
7,3
7,7
7,8
7,7
7,9
8,9
Количество ЭД, шт
33867
39170
43964
47529
81335
73279

24. Классификация ЭП (электроприемников) осуществляется по следующим признакам

• – по надежности электроснабжения;
• – по роду тока;
• – по напряжению;
• – по режиму работы.

25.

– электроприемники I категории – электроприемники,
перерыв электроснабжения которых может повлечь за
собой опасность для жизни людей, значительный
ущерб
народному
хозяйству,
повреждение
дорогостоящего основного оборудования, массовый
брак
продукции,
расстройство
сложного
технологического
процесса,
нарушение
функционирования
особо
важных
элементов
коммунального хозяйства.

электроприемники
II
категории

электроприемники,
перерыв
электроснабжения
которых
приводит
к
массовому
недоотпуску
продукции, массовым простоям рабочих, механизмов
и
промышленного
транспорта,
нарушению
нормальной деятельности значительного количества
городских и сельских жителей;
– электроприемники III категории – все остальные
электроприемники, не подходящие под определения I
и II категорий. Это приемники вспомогательных

26.

– электроприемники I категории – электроприемники,
перерыв электроснабжения которых может повлечь за
собой опасность для жизни людей (например, система
вентиляции кислотного цеха, операционная),
значительный ущерб народному хозяйству,
повреждение дорогостоящего основного оборудования,
массовый брак продукции, расстройство сложного
технологического процесса, нарушение
функционирования особо важных элементов
коммунального хозяйства. Приемники электроэнергии
I категории должны обеспечиваться электроэнергией
от двух независимых взаимно резервирующих
источников питания, и перерыв их электроснабжения
при нарушении электроснабжения от одного
источника питания может быть допущен лишь на
время автоматического восстановления питания.

27.

Из состава ЭП I категории выделяется особая группа,
бесперебойная работа которых необходима для безаварийного
останова производства с целью предотвращения угрозы жизни
людей, взрывов, пожаров и повреждения дорогостоящего
основного оборудования (например, непрерывная работа насоса
по циркуляции воды необходима для охлаждения стенок
сталеплавильной печи). Для электроснабжения особой группы
ЭП I категории должно предусматриваться дополнительное
питание от третьего независимого взаимно резервирующего
источника питания. Независимым источником питания ПЭ или
группы приемников ЭЭ называют источник питания, на
котором сохраняется напряжение в пределах,
регламентированных ПУЭ для послеаварийного режима, при
исчезновении его на другом или других источниках питания
этих ЭП.

28.

29.

К числу независимых источников питания относят две секции или системы
шин одной или двух электростанций и подстанций при одновременном
соблюдении следующих двух условий:
1)каждая секция или система шин в свою очередь имеет питание от не
зависимого источника питания;
2)секции (системы) шин не связаны между собой или имеют связь,
автоматически отключающуюся при нарушении нормальной работы одной
секции (системы) шин.
В качестве третьего независимого ИП для особой группы ЭП и в качестве второго
независимого источника питания для остальных приемников I категории
используют местные электростанции, электростанции энергосистем, специальные
агрегаты бесперебойного питания, аккумуляторные батареи и т. п.
Если резервированием электроснабжения нельзя обеспечить необходимую
непрерывность технологического процесса или если резервирование
электроснабжения экономически нецелесообразно, осуществляют технологическое
резервирование.
Электроснабжение ЭП I категории с особо сложным технологическим процессом,
требующим длительного времени на восстановление рабочего режима, при наличии
технико-экономических обоснований осуществляют от двух независимых взаимно
резервирующих источников питания, к которым предъявляют дополнительные
требования, определяемые особенностями технологического процесса.

30.

31. По роду тока различают следующие ЭП:

– электроприемники, работающие от сети
промышленной частоты (50, 60 Гц) – большинство
электроприемников;
– электроприемники, работающие от сети
повышенной (пониженной) частоты;
– электроприемники, работающие от сети постоянного
тока.
Установки повышенной частоты применяются,
например, для нагрева диэлектриков. Повышение
частоты используется также в технологиях,
требующих высокие скорости вращения (n = 20000
об/мин; f = 133–400 МГц).
Пониженная частота используется в металлургии.
Постоянный ток используется в транспорте, для
электролиза и др.

32. По напряжению ЭП классифицируют следующим образом:

•– до 1 кВ и выше 1 кВ – переменный ток.
•– до 1,5 кВ и выше 1,5 кВ – постоянный
ток.
•Uном ЭП определяет величину его
мощности. Мощные ЭД используются
для привода НА, компрессорных
агрегатов.

33.

•По режиму работы в соответствии с ГОСТ 183–74 ЭП
классифицируют на 8 режимов. Но для решения
практических задач по определению электрических
нагрузок, как правило, используют 3 следующих
характерных режима работы ЭП: длительный,
кратковременный, повторно-кратковременный.

34.

•– продолжительный режим работы ЭП
соответствует номинальной неизменной
нагрузке, продолжающейся столь долго, что
температура его частей достигает
установившихся значений (рис. 1.1, а).
Установившейся температурой считается
температура, изменение которой в течение 1 ч
не превышает 1 °С;

35. Кратковременный режим работы ЭП характеризуется тем, что он работает при номинальной мощности в течение времени, за которое его

температура не
успевает
достичь
установившейся.
При
отключении ЭП длительно
не
работает,
и
его
температура снижается до
температуры окружающей
среды.

36.

•Повторнократковременный режим
работы (ПКР) ЭП – режим,
при котором
кратковременные рабочие
периоды номинальной
нагрузки чередуются с
паузами.
Продолжительность
рабочих периодов и пауз не
При повторнонастолько велика, чтобы кратковременном режиме
перегревы отдельных
работы ЭП можно сильнее
частей ЭП при неизменной нагружать, чем при
температуре окружающей продолжительном
номинальном режиме.
среды могли достигнуть
установившихся значений.

37.

Повторно-кратковременный режим работы
характеризуется продолжительностью
включения (ПВ), равной отношению времени
включения tв ко времени всего цикла tц:


ПВ
100 100
tо tв

где tо – продолжительность отключения
(паузы).
Значение tц при ПКР не должно превышать 10
мин.

38.

•Электротехническая промышленность
выпускает оборудование со стандартными
значениями ПВ, равными 15, 25, 40 и 60 %.
•Фактические значения ПВ в процессе работы
изменяются в значительных пределах.
Соотношение между мощностями P1 и Р2
электроустановки, работающей в повторнократковременном режиме при
соответствующих ПB1 и ПВ2 имеет вид:
P1 ПВ1 P2 ПВ 2 Pпрод
•где Рпрод – мощность, соответствующая
продолжительному режиму работы (ПВ = 100
%).

39.

ЭП продолжительного режима характеризуются
коэффициентом включения:



.
tв tп

Величина tц при продолжительном режиме должна быть более
10 мин.
Режим работы ЭП характеризуется временем включения,
временем отключения, временем цикла, определяющим нагрев
отдельных частей ЭП, а также токоведущих частей системы
электроснабжения.
Одной из характеристик, формально описывающих данный
процесс, является постоянная времени нагрева (To, мин) – время,
в течение которого токоведущие части нагрелись бы до
установившейся температуры, если бы отсутствовал
теплообмен с окружающей средой. Поэтому выбор всех
токоведущих частей элементов системы электроснабжения по
условию их допустимого нагрева осуществляют с учетом To.

40. Классификация потребителей ЭЭ

Потребители ЭЭ классифицируются:
– по суммарной установленной
мощности ЭП , Руст, тыс. кВт;
– по принадлежности к отрасли
промышленности;
– по тарифной группе;
– по категории энергетической
службы.

41. По суммарной установленной мощности (Руст) ЭП различают следующих потребителей ЭЭ:

– малые, Руст 5 МВт;
– средние, 5 МВт Руст 75 МВт;
– крупные, Руст 75 МВт.

42.

•По принадлежности к отрасли
промышленности потребители ЭЭ
делятся на металлургические,
химические, нефтехимические,
легкой промышленности,
машиностроения, горнорудные,
стекольные и др.

43.

•По тарифной группе различают 2 группы
потребителей электроэнергии, отличающиеся
условиями выбора компенсирующих устройств, а
также условиями расчетов за электроэнергию:
– I тарифная группа – потребители, установленная
(присоединенная) мощность трансформаторов которых
Sтр ≥ 750 кВ∙А. Выбор компенсирующих устройств
осуществляется при проектировании (реконструкции)
одновременно с выбором всех элементов системы
электроснабжения. При этом потребители данной
группы рассчитываются за ЭЭ по двухставочному либо
многоставочному тарифам;
– II тарифная группа – присоединенная мощность
трансформаторов которых Sтр ≤ 750 кВ∙А. Мощность
компенсирующих устройств таких потребителей
устанавливается энергоснабжающей организацией.
Оплата за ЭЭ, как правило, осуществляется по
одноставочному тарифу.

44.

•О масштабах и сложностях
энергетического хозяйства потребителей
можно судить по суммарной годовой
трудоемкости ремонтов и обслуживания
электрооборудования.
• Чем выше трудоемкость (чел∙ч), тем
сложнее энергетическое хозяйство. И в
зависимости от этого показателя
потребители электроэнергии
классифицируются на 12 групп.

45. Характеристики ЭП

– номинальная мощность Рном (Sном, Qном);
– номинальное напряжение Uном;
– номинальный коэффициент мощности - cos φном;
– номинальный КПД - ηном;
– номинальная продолжительность включения
ПВном;
– номинальная частота fном;
– номинальный ток iном.

46. Номинальная мощность отдельных ЭП принимается равной:

– механической мощности на валу – для ЭД. При этом для ЭД с повторнократковременным режимом работы:
Pном Pпасп ПВ пасп
- для силовых и электропечных трансформаторов (работают,
как правило, в длительном режиме): Sном = Sпасп;
– для сварочных трансформаторов (как правило, работают в
ПКР):
Sном Sпасп ПВпасп
– для источников света:
Pн = Pпасп (лампы накаливания);
Рн = КПРА · Рпасп (газоразрядные лампы с электромагнитными
ПРА),
где КПРА = 1,25 – для люминесцентных ламп; КПРА = 1,1 – для ламп высокого
давления, например, типа ДРЛ.
В электронном пускорегулирующем аппарате отсутствуют потери мощности
и энергии:
К
э
ПРА
1

47.

•Под номинальной реактивной
мощностью одного ЭП понимается
реактивная мощность, потребляемая из
сети или генерируемая в сеть при
номинальной активной мощности и
номинальном напряжении, а для СД ток
возбуждения должен быть равным
номинальному.

48.

Номинальная электрическая мощность
определяется, как
Р
н
Рн ; Sн
;
Pнэ
н cos н
н
где Рнэ – активная электрическая мощность; Рн
– номинальная механическая мощность; cosφн –
коэффициент активной мощности, который
равен:
Рн
Рн
Рнэ
Рн
cos н
;
Sн н Sн
н
Рнэ
Рн Рн
tgφн – коэффициент реактивной мощности:
Qн н
tg н
.

49.

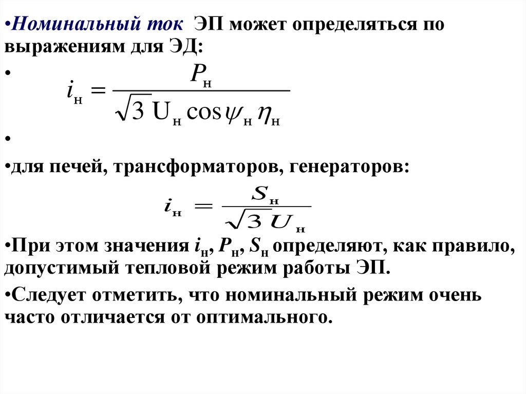
•Номинальный ток ЭП может определяться по
выражениям для ЭД:


3 U н cos н н
•для печей, трансформаторов, генераторов:


3 Uн
•При этом значения iн, Pн, Sн определяют, как правило,
допустимый тепловой режим работы ЭП.
•Следует отметить, что номинальный режим очень
часто отличается от оптимального.
English     Русский Правила