КОРАБЛЕВ Ю.А., ШЕСТОПАЛОВ М.Ю.
КОРАБЛЕВ Ю.А., ШЕСТОПАЛОВ М.Ю.
18.48M

Презентация Воробьев защита докторской ПГУПС 20122019 3

1. КОРАБЛЕВ Ю.А., ШЕСТОПАЛОВ М.Ю.

КАФЕДРА АВТОМАТИКИ И ПРОЦЕССОВ УПРАВЛЕНИЯ (АПУ)
САНКТ-ПЕТЕРБУРГСКИЙ ГОСУДАРСТВЕННЫЙ
Петербургский
государственный
университет путей сообщения
ЭЛЕКТРОТЕХНИЧЕСКИЙ УНИВЕРСИТЕТ «ЛЭТИ»
Императора Александра I
им . В. И. Ульянова ( Ленина )
ОТКАЗОУСТОЙЧИВЫЕ
ИНТЕЛЛЕКТУАЛЬНЫЕ
СИСТЕМЫ
МОДЕЛИ И МЕТОДЫ ОПЕРАТИВНОГО
ВОССТАНОВЛЕНИЯ И
УПРАВЛЕНИЯ
ТЕХНОЛОГИЧЕСКИМИ
ОБЕСПЕЧЕНИЯ ДОСТУПНОСТИ
ДАННЫХ
ПРОЦЕССАМИ
АВТОМАТИЗИРОВАННЫХ ИНФОРМАЦИОННЫХ СИСТЕМ
Специальность
05.13.18 Математическое моделирование,
численные методы
и комплексы программ
КОРАБЛЕВ
Ю.А., ШЕСТОПАЛОВ
М.Ю.
Научный консультант: д.т.н., профессор
ХОМОНЕНКО АНАТОЛИЙ ДМИТРИЕВИЧ
20 декабря 2019 г.
Соискатель: к.т.н., доцент
19 мая 2015 г.
ВОРОБЬЕВ ЕВГЕНИЙ ГЕРМАНОВИЧ
Санкт-Петербург
Санкт-Петербург

2.

ЦЕЛЬ И ЗАДАЧИ РАБОТЫ
Цель: Обеспечение требуемых характеристик оперативности процессов восстановления и
доступности информации в АИС.
Объект исследования: Автоматизированные информационные системы.
Предмет исследования: Модели и методы оперативного восстановления и доступности
данных на основе векторного представления многоразрядных двоичных чисел и
численных методов их сжатия.
Научная проблема: Разработка и развитие научно-методического аппарата оперативного
восстановления и обеспечения доступности данных на основе векторного представления
многоразрядных двоичных чисел и численных методов их сжатия.
Положения, выносимые на защиту:
1. Математическая модель оперативного восстановления и обеспечения доступности
данных АИС в условиях воздействий и методика имитационного моделирования их
результативности.
2. Метод векторного представления многоразрядных двоичных чисел и их
преобразований на основе функций комплексной переменной.
3. Алгоритм сжатия многоразрядных двоичных кодов со структурной зависимостью от
псевдорегулярных чисел.
4. Численный метод сжатия кодов на основе двоично-десятичного преобразования с
использованием линейных функций.
5. Предложения по построению перспективной системы резервирования и восстановления
информации, программные комплексы компьютерного и имитационного
моделирования, реализующие демонстрационные прототипы ее компонентов.
2

3.

ВЗАИМОДЕЙСТВИЕ ЦОД В РАМКАХ КОНЦЕПЦИИ ПЕРСПЕКТИВНОЙ
ОБЩЕРОССИЙСКОЙ МНОГОФУНКЦИОНАЛЬНОЙ СИСТЕМЫ
ОБМЕНА ИНФОРМАЦИОННЫМИ КЛАСТЕРАМИ
Поступление информации со
всех часовых поясов в Москву
Суточный резерв
времени на
архивирование
информации
серверов московских
ЦОД не превышает 1
час ночью.
3

4.

ДЕЙСТВУЮЩИЕ ТЕХНОЛОГИИ ОБЕСПЕЧЕНИЯ ДОСТУПНОСТИ
ИНФОРМАЦИИ
Воздействие на
информацию
Целевая точка
восстановления
данных (ЦТВД)
Целевое время
восстановления
деятельности (ЦВВД)
Класс восстановления 1
ЦВВД — 4 часа;
ЦТВД ~ 0 часов (физическая
целостность, минимальная потеря
данных).
Класс восстановления 2
ЦВВД< 24 часов;
ЦТВД ~ 0 часов (логическая
целостность, минимальная потеря
данных).
Класс восстановления 3
ЦВВД< 5 дней; ЦТВД<24 часов.
Класс восстановления 4
ЦВВД — 4 недели (целевое значение);
ЦТВД < 24 часов.
4

5.

РЕЗУЛЬТАТЫ АНАЛИЗА ПРОБЛЕМЫ ЦЕЛЕНАПРАВЛЕННЫХ
ВОЗДЕЙСТВИЙ НА ИНФОРМАЦИОННЫЕ СИСТЕМЫ
Существуют три общемировые группировки создающие угрозы
безопасности и не скрывающие своих целей, живущие среди нас
1
«Глобальное информационное общество».
Позиция: Информация должна быть доступна каждому и без всяких ограничений
2
«Сторонники философии А.Азимова (3 закона робототехники)». Позиция:
Компьютерные системы опасны, нужно иметь встроенные каналы удаленного
управления, а при необходимости и уничтожения
3
Хакерское сообщество.
Позиция: Находят аппаратные и программные закладки созданные 1 и 2-й
группой и используют их для личного обогащения
Вывод: Наибольшую угрозу несет целенаправленное уничтожение данных.
Проблемная ситуация: отсутствие:
• отечественных методик обеспечения непрерывности деятельности министерств и
ведомств (разработки планов обеспечения непрерывности деятельности и
восстановления после бедствий), обеспечивающих заданное ЦВВД;
• технологий резервирования и восстановления данных для удовлетворения ресурсновременных требований (ЦТВД) для существующих классов восстановления;
• носителей информации с долговременным ресурсом исправности.
при необходимости решения задач BigData, закона «Яровой» и задач защиты от ЦНВ
5

6.

СОСТОЯНИЕ ПРОБЛЕМЫ ОБЕСПЕЧЕНИЯ НЕПРЕРЫВНОСТИ
ФУНКЦИОНИРОВАНИЯ ЕАИС И ДОСТУПНОСТИ
ИНФОРМАЦИИ В НИХ
Известные работы
Актуальность дальнейших исследований
1. Архитектурное решение задачи повышения эффективности
1. Ориентация на класс математических
управления информационной инфраструктурой предприятия
моделей оценки защищенности данных
(Ю.В. Ланских, Я.В. Коновалов)
от ЧС и ЦНВ
2. Доступность ресурсов информационных систем
2. Произвольные структуры числовых
(А.В. Ревнивых, А.М. Федотов, У.Франке, П.Джонсон, А.П. Мартин,
полей
Д.Хазанчи, К.Триверди, К.Ф. Раушер)
3. Модель вычислений на основе
3. Анализ функциональной стабильности критичных
двоичных ПРЧ и двоично-десятичного
информационных систем (Б.В. Соколов, П.В. Сундеев)
4. Моделирование системы обеспечения доступности
преобразования на основе линейных
информации (В.А. Герасименко, Ю.Г. Ростовцев, П.Л.Чебышев, А.А. функций
Марков, А.М. Ляпунов, П.Берстейн, Ф.Найт, Т.Авен, Д. Гольман,
4. Моделирование планов
Д.Скотт)
восстановления объектов после
5. Теория катастроф (В.И. Арнольд, И.А. Богачевский, А.Н. Варченко),
бедствий на основе стохастических и
теория восстановления (В.И. Чернецкий), теория управления
детерминированных моделей
запасами (Ю.И. Рыжиков)
5. Восстановление ресурсов на основе
6. Сжатие данных на основе модели избыточности (Л.А. Осипов,
М.А. Смирнов, А.Е. Хмельнов, Ю.Л. Иваськив, О.Л. Лещинский, В.В.
переноса информации в мнимую часть
Левченко, Х.К. Аль-Бахдили, Е.Г. Макейчик, В.Ю. Цветков, Е.П.
комплексной переменной
Петров, Д. Соломон, Ж.Мотт, Д.Брайант, М.Бьюроуз, Ю.Линде, А.Бузо, 6. Модель квантового представления
Ф. Риццо. А. Сторер)
информации больших объемов
7. Использование онтологического подхода для защиты данных
7. Программные комплексы защиты
при пересылке и архивации (А.А. Муромский, Н.П. Тучкова)
элементов СРиВ
8. Квантовые технологии (М. Нильсен, И. Чанг, А.М. Китаев,
6
К.А. Валиев, А.А. Кокин, М.Н.Вялый, А.Х.Шень)

7.

ОСНОВНЫЕ ПОДХОДЫ К ИССЛЕДОВАНИЯМ И РАЗРАБОТКАМ
1.
Исследуются и разрабатываются структурированные математические модели процессов
восстановления ОИ, обеспечивающие достаточную глубину анализа.
2.
Теоретико-графовый подход к моделированию, позволяющий связать: устойчивость (независимость
существования информации (данных) от топологических и физических моделей представления
информации) и инвариантность к возмущениям (характеристики передач) со структурой (топологией)
ОИ.
3.
Математизация представления моделей и характеристик СОДИ и СРиВ.
4.
Проработка плохо формализуемых процедур архивации и восстановления данных на ОИ.
5.
Моделирование алгоритмов математических методов сжатия информации, в том числе квантовых.
Реализация квантовых эффектов в системах с обычным представлением информации.
6.
Применение современных инструментальных средств компьютерного моделирования и имитации.
Теоретическая база исследований:
Теория чисел (псевдорегулярные числа, цифровые преобразователи угла на основе
считывания, методы синтеза круговых псевдорегулярных кодовых шкал, числовые поля);
Теория функций комплексной переменной (действительная и мнимая часть числа,
функции чувствительности, полная комплексная плоскость, кватернионы).
Квантовая теория информации (суперпозиция, квантовая телепортация, запутанность
состояний, обратимость операций).
7

8.

Концептуальные основы теории информации
8
Организационное управление отдельными механизмами архивации и восстановления

9.

Возможности повышения эффективности процессов
резервирования и восстановления информации
9

10.

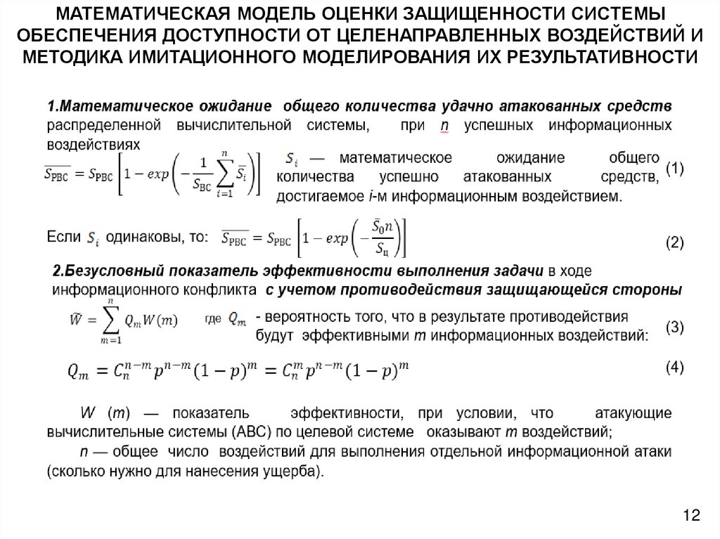
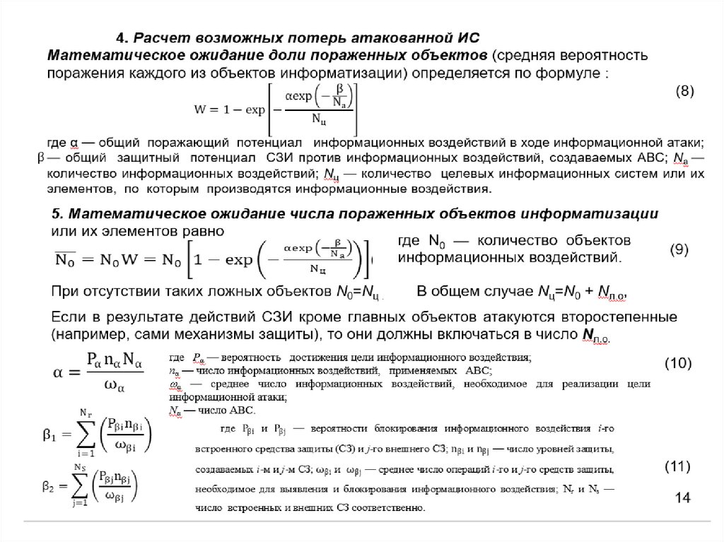
ПОЛОЖЕНИЕ 1. МАТЕМАТИЧЕСКАЯ МОДЕЛЬ ОПЕРАТИВНОГО ВОССТАНОВЛЕНИЯ И ОБЕСПЕЧЕНИЯ ДОСТУПНОСТИ
ДАННЫХ АИС В УСЛОВИЯХ ВОЗДЕЙСТВИЙ И МЕТОДИКА ИМИТАЦИОННОГО МОДЕЛИРОВАНИЯ ИХ РЕЗУЛЬТАТИВНОСТИ
Возможность восстановления функционирования ИС:
ОИ
ЕАИС
СОДИ
ГУЧС
СРиВ
Процесс
РиВ
Математические
модели,
предлагаемые в
работе
Индексные
стохастические
функции восстановления
индикаторы
Математическая постановка задачи
G
English     Русский Правила