Лекция №10
14.49M
Категория: ФизикаФизика

Лекция №10

1. Лекция №10

ЯДЕРНАЯ БИОФИЗИКА
Лекция №10
Элементы ядерной физики.
Атомное ядро и ядерные

2.

АТОМНОЕ ЯДРО И ЯДЕРНЫЕ ПРОЦЕССЫ

3.

АТОМНОЕ ЯДРО И ЯДЕРНЫЕ ПРОЦЕССЫ

4.

АТОМНОЕ ЯДРО И ЯДЕРНЫЕ ПРОЦЕССЫ

5.

АТОМНОЕ ЯДРО И ЯДЕРНЫЕ ПРОЦЕССЫ

6.

АТОМНОЕ ЯДРО И ЯДЕРНЫЕ ПРОЦЕССЫ

7.

АТОМНОЕ ЯДРО И ЯДЕРНЫЕ ПРОЦЕССЫ

8.

АТОМНОЕ ЯДРО И ЯДЕРНЫЕ ПРОЦЕССЫ

9.

АТОМНОЕ ЯДРО И ЯДЕРНЫЕ ПРОЦЕССЫ
Дефект масс обусловлен превращением части массы в энергию, необходимую для
удержания нуклонов (протонов и нейтронов) вместе, что объясняется уравнением
Эйнштейна E=mc2. Эта энергия называется энергией связи ядра. Чем больше энергия
связи, тем больше дефект масс и тем более стабильно ядро.

10.

АТОМНОЕ ЯДРО И ЯДЕРНЫЕ ПРОЦЕССЫ

11.

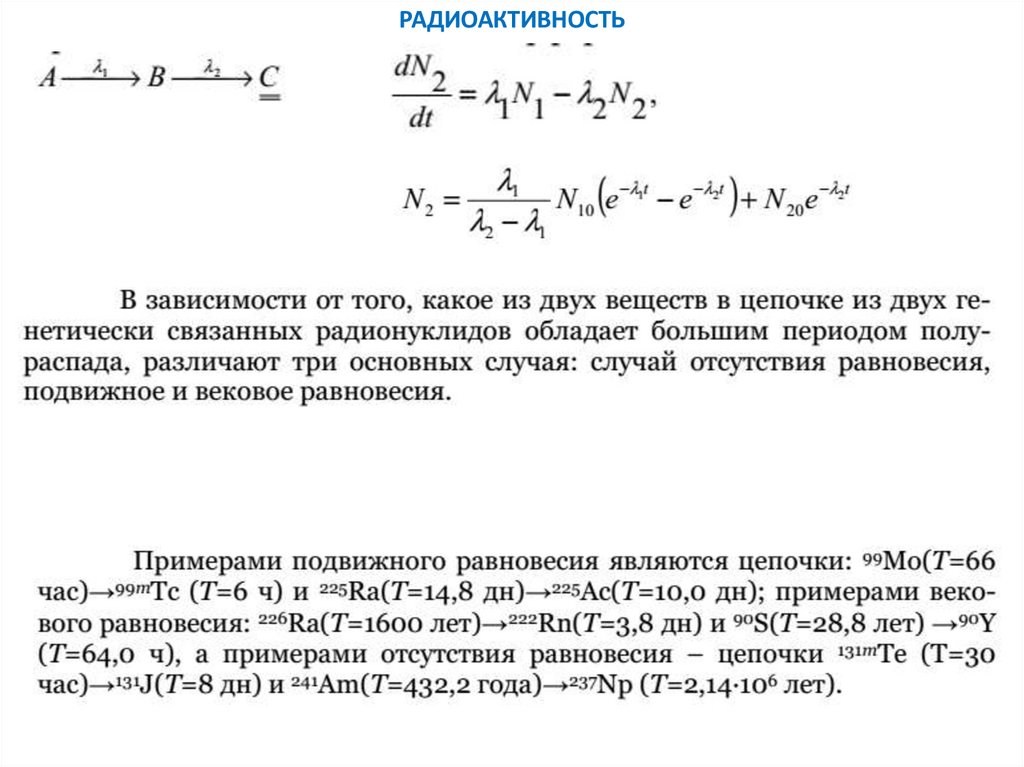
РАДИОАКТИВНОСТЬ
Явление радиоактивности — это самопроизвольное распадение нестабильных атомных
ядер, при котором испускаются частицы или электромагнитное излучение. Это явление
было открыто в 1896 году Анри Беккерелем и позже подробно изучено Марией и Пьером
Кюри. В ходе радиоактивного распада атомные ядра стремятся перейти в более
стабильное состояние, что сопровождается выбросом энергии в виде альфа-частиц, бетачастиц и гамма-излучения.

12.

РАДИОАКТИВНОСТЬ
Константа радиоактивного распада, обозначаемая как λ, является характеристикой
каждого радиоактивного изотопа и определяет скорость, с которой происходит его
распад. Эта величина показывает вероятность распада атомного ядра в единицу
времени. Константа распада выражается в единицах s−1.
Константа распада λ определяет, какая доля ядер распадается в любой момент
времени. Например, если значение λ велико, то изотоп распадается быстро. Малое
значение λ указывает на медленный распад, что характерно для изотопов с
длительными периодами полураспада.

13.

РАДИОАКТИВНОСТЬ
Беккерель (обозначается как Бк) — это единица измерения радиоактивности в
Международной системе единиц (СИ), названная в честь французского физика Анри
Беккереля, который открыл радиоактивность в 1896 году.
1 беккерель (Бк) соответствует одному распаду атомного ядра в секунду, то есть
количеству ядер, распадающихся за одну секунду. Этот показатель обозначает активность
радиоактивного вещества, указывая на то, насколько интенсивно вещество испускает
радиацию.

14.

РАДИОАКТИВНОСТЬ

15.

ВИДЫ РАДИОАКТИВНОГО РАСПАДА

16.

ВИДЫ РАДИОАКТИВНОГО РАСПАДА

17.

ВИДЫ РАДИОАКТИВНОГО РАСПАДА

18.

ВИДЫ РАДИОАКТИВНОГО РАСПАДА

19.

ВИДЫ РАДИОАКТИВНОГО РАСПАДА

20.

ВИДЫ РАДИОАКТИВНОГО РАСПАДА

21.

ИОНИЗИРУЮЩИЕ ИЗЛУЧЕНИЯ

22.

ИОНИЗИРУЮЩИЕ ИЗЛУЧЕНИЯ
Классификация взаимодействия ионизирующего излучения с веществом определяется
типами излучения, механизмами их взаимодействия с атомами и молекулами вещества и
эффектами, которые они вызывают. Основные типы взаимодействия:
1. Ионизация и возбуждение
2. Рассеивающие взаимодействия
3. Поглощение фотонов и парообразование
4. Ядерные взаимодействия
5. Взаимодействие с заряженными частицами (альфа- и бета-излучение)
6. Эффекты вторичных частиц
7. Тепловые эффекты

23.

ИОНИЗИРУЮЩИЕ ИЗЛУЧЕНИЯ

24.

ИОНИЗИРУЮЩИЕ ИЗЛУЧЕНИЯ

25.

ИОНИЗИРУЮЩИЕ ИЗЛУЧЕНИЯ
1. Ионизация и возбуждение
Ионизация: Когда ионизирующее излучение (альфа-, бета-частицы или гамма-лучи) передает достаточную энергию
атому или молекуле, то один из электронов может быть выбит, образуя ионы. Этот процесс особенно важен в
биологических тканях, так как приводит к образованию свободных радикалов и повреждению клеток.
Возбуждение: При взаимодействии излучения с атомом может происходить возбуждение атома, в результате чего
его электрон переходит на более высокий энергетический уровень. Возбуждение не приводит к ионизации, но
способствует образованию вторичных частиц и может вызвать химию свободных радикалов.
2. Рассеивающие взаимодействия
Комптоновское рассеяние: Гамма-квант взаимодействует с электроном, передавая ему часть своей энергии и
изменяя направление движения. Это приводит к ионизации и потере энергии гамма-кванта, который отклоняется
под углом.
Эффект Томсона: Низкоэнергетическое рентгеновское и гамма-излучение может вызывать упругое рассеяние без
изменения длины волны, но с изменением направления распространения фотона.
3. Поглощение фотонов и парообразование
Фотоэлектрический эффект: При этом взаимодействии фотон полностью передает свою энергию электрону,
выбивая его из атома. Этот эффект доминирует при более низких энергиях излучения и высоких атомных номерах
вещества.
Образование электрон-позитронных пар: Если энергия гамма-фотона превышает 1,022 МэВ, он может быть
поглощен, создавая электрон и позитрон. Этот эффект особенно заметен в высокоэнергетических процессах и
используется для диагностики, например, в позитронно-эмиссионной томографии (ПЭТ).
4. Ядерные взаимодействия
Образование нейтронов: Некоторые высокоэнергетические гамма-лучи могут вызвать выбивание нейтрона из
атома. Такие взаимодействия происходят в основном в тяжелых атомах и на высоких уровнях энергии.
Резонансное рассеяние и ядерный захват: Гамма-лучи или нейтроны, имеющие определенные энергии, могут
захватываться ядром, вызывая его возбуждение и излучение вторичных гамма-квантов или бета-частиц.

26.

ИОНИЗИРУЮЩИЕ ИЗЛУЧЕНИЯ
5. Взаимодействие с заряженными частицами (альфа- и бета-излучение)
Потери энергии на ионизацию: Альфа- и бета-частицы ионизируют атомы и молекулы на
своем пути, теряя энергию. Альфа-частицы, имея большую массу и заряд, ионизируют
более интенсивно и проходят меньшие расстояния, чем бета-частицы.
Тормозное излучение (брекстраhlung): При замедлении электронов в поле атомного ядра
испускаются рентгеновские фотоны. Это явление заметно при взаимодействии бетаизлучения с веществом и в рентгеновских трубках.
6. Эффекты вторичных частиц
Образование радиолиза воды: В биологических системах основной компонент — вода.
Ионизация и возбуждение воды приводят к распаду ее молекул, образуя активные
радикалы, такие как OH• и H•. Эти радикалы могут повреждать ДНК и другие молекулы,
что является основной причиной биологических повреждений от излучения.
Вторичные электроны: Ионизация и возбуждение вещества приводит к образованию
вторичных электронов, которые, в свою очередь, могут участвовать в дальнейших
ионизационных и возбуждающих процессах.
7. Тепловые эффекты
При высоких уровнях радиации значительная часть энергии может поглощаться
веществом, приводя к локальному повышению температуры. Этот эффект, однако,
становится заметным только при интенсивном воздействии ионизирующего излучения,
как, например, при лучевой терапии.

27.

ИОНИЗИРУЮЩИЕ ИЗЛУЧЕНИЯ

28.

ИЗМЕРЕНИЕ ИОНИЗИРУЮЩИГО ИЗЛУЧЕНИЯ
Ионизационная камера — это устройство, предназначенное для измерения ионизирующего излучения, таких как
альфа- и бета-частицы, гамма-излучение и рентгеновские лучи. Основным принципом работы ионизационной
камеры является сбор и измерение зарядов, возникающих в результате ионизации атомов газа, через который
проходят частички излучения.
Принцип работы:
Конструкция: Камера состоит из металлического контейнера (например, цилиндрической формы), внутри которого
находится газ (обычно воздух, аргон или другие инертные газы), а также два электрода: анод и катод. Катод
представляет собой корпус камеры, а анод — тонкую проволоку, расположенную внутри контейнера.
Процесс ионизации: Когда ионизирующее излучение проходит через газ в камере, оно сталкивается с атомами газа,
выбивая из них электроны и создавая ионы — положительные ионы и электроны. Эти ионы и электроны начинают
двигаться под действием электрического поля между анодом и катодом.
Сбор зарядов: Электроны и ионы движутся в сторону противоположных электродов, и в результате этого возникает
электрический ток. Этот ток пропорционален количеству ионизирующих частиц, прошедших через газ, и может быть
измерен с помощью внешнего устройства.
Измерение: Мощность тока или число зарегистрированных событий может быть использовано для определения
интенсивности излучения.
Типы ионизационных камер:
Обычные ионизационные камеры — используются для точных измерений уровней радиации, таких как в
радиационной безопасности и экологии.
Периодические камеры — используемые для измерения дозы радиации на длительных временных интервалах.
Микро-ионизационные камеры — для высокоточных измерений, например, в лабораториях или на космических
станциях.

29.

ИЗМЕРЕНИЕ ИОНИЗИРУЮЩИГО ИЗЛУЧЕНИЯ
Ионизационная камера — это устройство, предназначенное для измерения ионизирующего излучения, таких как
альфа- и бета-частицы, гамма-излучение и рентгеновские лучи. Основным принципом работы ионизационной
камеры является сбор и измерение зарядов, возникающих в результате ионизации атомов газа, через который
проходят частички излучения.
Недостатком ионизационной камеры являются очень низкие токи, которые трудно регистрировать.
Этот недостаток преодолевается в ионизационных детекторах с газовым усилением. Газовое усиление
– это увеличение количества свободных зарядов в объёме детектора за счёт того, что первичные
электроны на своём пути к аноду в больших электрических полях приобретают энергию достаточную
для ударной ионизации нейтральных атомов рабочей среды детектора. Такой режим работы отвечает
пропорциональному счётчику. Пропорциональный счётчик способен выполнять функции
спектрометра.

30.

ИЗМЕРЕНИЕ ИОНИЗИРУЮЩИГО ИЗЛУЧЕНИЯ
Пропорциональный счётчик — это устройство, используемое для измерения ионизирующего излучения, которое
работает на принципе пропорциональной ионизации. В отличие от ионизационных камер, пропорциональные
счётчики могут регистрировать отдельные события ионизации с высокой чувствительностью и точностью, что
позволяет измерять более низкие уровни радиации.
Принцип работы:
Конструкция: Пропорциональный счётчик состоит из металлического корпуса (катода), внутри которого находится
тонкая проволока (анод). Камера заполняется газом (обычно смесью аргоном с небольшим количеством метана или
другим газом, способным проводить электрический ток), через который проходит ионизирующее излучение. Газ в
камере ионизируется под действием радиации.
Ионизация: Когда ионизирующее излучение (альфа-частицы, бета-частицы, гамма-лучи) взаимодействует с газом
внутри счётчика, оно вызывает ионизацию молекул газа, создавая положительные ионы и электроны. Эти
заряженные частицы начинают двигаться к электродам под действием электрического поля.
Пропорциональная ионизация: В пропорциональном счётчике создаётся такое электрическое поле, что при
движении ионов и электронов по камере, вторичные ионизации вызывают лавинообразную рекомбинацию. Это
создаёт усиленный сигнал, который пропорционален энергии, которую передают ионизирующие частицы в газе. В
результате, каждый проход ионизирующего излучения создаёт пропорциональный импульс.
Регистрация импульсов: Каждый импульс тока, связанный с отдельной ионизацией, регистрируется детектором, и в
дальнейшем количество импульсов пропорционально количеству ионизирующих частиц, прошедших через счётчик.
Особенности работы:
Пропорциональные счётчики могут измерять интенсивность излучения с высокой точностью.
Они способны различать разные виды ионизирующих частиц, что делает их полезными в ситуациях, когда
необходимо определить тип излучения.
При высоких уровнях радиации счётчик может перейти в режим "сгорания" (когда все события начинают сливать
сигнал), что ограничивает его использование для измерений на высоких дозах.

31.

ИЗМЕРЕНИЕ ИОНИЗИРУЮЩИГО ИЗЛУЧЕНИЯ
Пропорциональный счётчик — это устройство, используемое для измерения ионизирующего излучения, которое
работает на принципе пропорциональной ионизации. В отличие от ионизационных камер, пропорциональные
счётчики могут регистрировать отдельные события ионизации с высокой чувствительностью и точностью, что
позволяет измерять более низкие уровни радиации.

32.

ИЗМЕРЕНИЕ ИОНИЗИРУЮЩИГО ИЗЛУЧЕНИЯ

33.

ИЗМЕРЕНИЕ ИОНИЗИРУЮЩИГО ИЗЛУЧЕНИЯ

34.

ИЗМЕРЕНИЕ ИОНИЗИРУЮЩИГО ИЗЛУЧЕНИЯ
Излучение и детекция: Черенковское излучение является светом с определённой длиной волны, обычно в синей
или ультрафиолетовой области спектра. Этот свет регистрируется с помощью фотодетекторов, таких как
фотомножители, которые преобразуют свет в электрический сигнал, пропорциональный количеству
зарегистрированных частиц.
Интенсивность сигнала: Интенсивность черенковского излучения пропорциональна квадрату заряда частицы и её
скорости, а также числу частиц, проходящих через среду.
Особенности работы:
Частицы с энергией выше пороговой: Для возникновения черенковского излучения необходимо, чтобы энергия
частицы была достаточно велика, чтобы её скорость превышала фазовую скорость света в выбранной среде. Если
частица движется с меньшей скоростью, черенковское излучение не возникает.
Выбор среды: Черенковские счётчики используют различные среды, в зависимости от диапазона энергий и типа
излучения. Например, для детектирования высокоэнергетических частиц часто используют воду или органические
жидкости, а для менее энергичных — стекло или другие материалы с высоким показателем преломления.
Преимущества:
Чувствительность: Черенковский счётчик может регистрировать частицы с высокой энергией, что делает его
эффективным для измерений в областях с высокими дозами радиации.
Многоканальность: В отличие от обычных детекторов, черенковские счётчики могут предоставлять информацию о
времени и угле прибытия частиц, что помогает в точном анализе их источников и направления.
Высокая точность: Черенковские детекторы могут быть использованы для различения частиц с разной энергией и
природы (например, электроны, протоны, ионы).

35.

ИЗМЕРЕНИЕ ИОНИЗИРУЮЩИГО ИЗЛУЧЕНИЯ
Сцинцилляционный счётчик — это тип детектора, который используется для регистрации ионизирующего
излучения. Он работает на основе явления сцинцилляции, при котором вещества, называемые сцинтилляторами,
испускают световой импульс в ответ на поглощение энергии ионизирующего излучения. Этот световой импульс
затем регистрируется и преобразуется в электрический сигнал, который пропорционален количеству поглощённой
энергии.
Принцип работы:
Сцинтиллятор: Основной компонент сцинцилляционного счётчика — это материал, который испускает свет при
взаимодействии с ионизирующими частицами. Сцинтилляторами могут быть как органические (полиэтилен, бензол,
нафталин), так и неорганические материалы (например, кристаллы NaI(Tl) или CsI(Tl)). Когда частицам излучения
удаётся передать свою энергию молекулам сцинтиллятора, те переходят в возбуждённое состояние, а затем
возвращаются в основное состояние, испуская фотон света.
Световой импульс: Когда сцинтиллятор подвергается воздействию ионизирующего излучения (альфа-частиц, бетачастиц, гамма-лучей), он начинает испускать свет в ответ. Этот световой импульс имеет определённую длину волны,
характерную для используемого сцинтиллятора.
Фотомножитель: Для регистрации света, испускаемого сцинтиллятором, используется фотомножитель —
устройство, которое преобразует световой импульс в электрический сигнал. Фотомножитель состоит из фотокатода,
который при попадании света излучает электроны, и множителя, который усиливает этот сигнал.
Превращение в электрический сигнал: Электроны, выбитые с фотокатода, усиливаются в фотомножителе, и сигнал
преобразуется в электрический импульс, который затем можно измерить. Частота и амплитуда этих импульсов
пропорциональны количеству ионизирующих частиц, прошедших через сцинтиллятор.
Измерение: Электрические импульсы, генерируемые фотомножителем, могут быть обработаны с помощью
электронных систем, таких как счётчики или спектрометры, для получения информации о количестве и энергии
излучения.

36.

ИЗМЕРЕНИЕ ИОНИЗИРУЮЩИГО ИЗЛУЧЕНИЯ
Типы сцинцилляторов:
Органические сцинтилляторы: Это органические соединения, такие как полиэтилен, нафталин, или различные
пластиковые материалы. Они часто используются для детектирования быстрых бета-частиц и гамма-излучения.
Неорганические сцинтилляторы: Наиболее известными являются кристаллы йодида натрия, активированные
таллием (NaI(Tl)) и кристаллы йодида цезия, активированные таллием (CsI(Tl)). Эти материалы имеют высокую
эффективность сцинцилляции и используются для более точных измерений, например, в спектроскопии гаммаизлучения.
Преимущества сцинцилляционных счётчиков:
Высокая чувствительность: Сцинцилляционные счётчики обладают высокой чувствительностью, что позволяет
детектировать даже низкие уровни радиации.
Широкий спектр применения: Они могут регистрировать как альфа-, так и бета-частицы, гамма-излучение,
нейтроны и другие виды ионизирующего излучения.
Высокая точность измерений: Эти устройства способны точно определять энергию частиц и характер излучения, что
делает их важными в спектроскопии.
Малый размер и мобильность: Сцинцилляционные детекторы могут быть выполнены в компактных и мобильных
формах, что делает их удобными для применения в полевых условиях или в переносных устройствах.

37.

ИЗМЕРЕНИЕ ИОНИЗИРУЮЩИГО ИЗЛУЧЕНИЯ
Полупроводниковый детектор регистрации ионизирующего излучения — это тип детектора, который использует
полупроводниковые материалы для прямой регистрации ионизирующего излучения. Эти детекторы являются
эффективными инструментами для измерения различных типов ионизирующего излучения, таких как альфа-, бетачастицы и гамма-лучи, благодаря их способности преобразовывать энергию излучения в электрический сигнал.
Полупроводниковые детекторы обладают рядом преимуществ, таких как высокая точность и разрешающая
способность.
Принцип работы:
Полупроводниковый материал: В полупроводниковых детекторах используется материал с полупроводниковыми
свойствами, такие как кремний (Si) или германии (Ge). При воздействии ионизирующего излучения на
полупроводниковый материал происходит возбуждение его атомов, что приводит к образованию пар электрондырка (весовые носители заряда в полупроводнике).
Генерация пар электрон-дырка: Когда ионизирующее излучение (например, альфа- или бета-частица)
взаимодействует с полупроводниковым материалом, оно передает свою энергию электронам, выбивая их с атомов.
Эти электроны (и дырки, которые остаются на месте выбитых электронов) создают пару зарядов, которые могут быть
собраны в электрическое поле.
Превращение энергии в электрический сигнал: С помощью приложения электрического поля (постоянного или
переменного) к полупроводниковому материалу, образованные пары электрон-дырка начинают двигаться в
направлении электродов. Это движение генерирует электрический ток, который затем измеряется и анализируется
как сигнал, пропорциональный энергии ионизирующего излучения.
Усиление сигнала: Для увеличения чувствительности детектора и повышения его разрешающей способности часто
используют метод, основанный на прямом измерении тока, проходящего через детектор, или усилении сигнала с
помощью внешних усилителей.

38.

ИЗМЕРЕНИЕ ИОНИЗИРУЮЩИГО ИЗЛУЧЕНИЯ
Преимущества полупроводниковых детекторов:
Высокая разрешающая способность: Полупроводниковые детекторы, в частности, детекторы на основе
высокочистого георгия (Ge), обладают высокой разрешающей способностью для измерений энергии
ионизирующего излучения, что позволяет точно определять спектр излучения.
Прямое преобразование энергии: В отличие от сцинцилляционных детекторов, полупроводниковые детекторы не
требуют преобразования света в электрический сигнал, что повышает их эффективность и точность.
Малые размеры и высокая чувствительность: Детекторы на основе полупроводников могут быть миниатюрными и
иметь высокую чувствительность, что делает их подходящими для использования в портативных и компактных
устройствах.
Широкий спектр применения: Полупроводниковые детекторы могут использоваться для регистрации различных
типов излучений: альфа- и бета-частиц, гамма-лучей, рентгеновского излучения и нейтронов, а также в
спектроскопии для анализа энергии излучения.
Температурная стабильность: Для некоторых полупроводниковых материалов, например, германия, обеспечена
высокая стабильность характеристик при низких температурах, что позволяет использовать их в более широком
диапазоне температур.
Типы полупроводниковых детекторов:
Силиконовые детекторы: Силикон является одним из самых распространённых полупроводниковых материалов для
детектирования ионизирующего излучения. Они часто используются для детектирования альфа- и бета-частиц, а
также для медицинских приложений.
Германиевые детекторы (Ge): Детекторы на основе германия обладают особенно высокой разрешающей
способностью для гамма-излучения. Германий используется в спектроскопии гамма-излучения, где требуется
высокая точность в измерениях энергии.
Силиконовые детекторы с обратным напряжением (PIN-детекторы): Эти детекторы имеют структуру с двухслойным
полупроводником, где один слой имеет избыточное количество дырок, а второй — электронов. При приложении
напряжения происходит электрическая проводимость, которая используется для регистрации излучения.

39.

ИЗМЕРЕНИЕ ИОНИЗИРУЮЩИГО ИЗЛУЧЕНИЯ

40.

ИЗМЕРЕНИЕ ИОНИЗИРУЮЩИГО ИЗЛУЧЕНИЯ (единицы измерения)

41.

ИЗМЕРЕНИЕ ИОНИЗИРУЮЩИГО ИЗЛУЧЕНИЯ (единицы измерения)

42.

ИЗМЕРЕНИЕ ИОНИЗИРУЮЩИГО ИЗЛУЧЕНИЯ (единицы измерения)

43.

ИЗМЕРЕНИЕ ИОНИЗИРУЮЩИГО ИЗЛУЧЕНИЯ (единицы измерения)

44.

ИЗМЕРЕНИЕ ИОНИЗИРУЮЩИГО ИЗЛУЧЕНИЯ (единицы измерения)

45.

БИОЛОГИЧЕСКОЕ ДЕЙСТВИЕ ИОНИЗИРУЮЩЕГО ИЗЛУЧЕНИЯ
Все ионизирующие излучения (рентгеновские и γ-лучи, α-, β-частицы, нейтроны, протоны
и др.) обладают выраженным биологическим действием, в основе которого лежат
многообразные взаимозависимые реакции, вызывающие функциональные и
морфологические изменениями в живых клетках, органах и организме в целом.

46.

БИОЛОГИЧЕСКОЕ ДЕЙСТВИЕ ИОНИЗИРУЮЩЕГО ИЗЛУЧЕНИЯ
Радиочувствительность и радиорезистентность клеток определяются их способностью к
восстановлению повреждений ДНК и взаимодействием с реактивными формами кислорода (ROS).
Например, мутации в генах TP53, KRAS и NRF2 повышают устойчивость опухолевых клеток к радиации,
активируя антиоксидантные пути и механизмы восстановления ДНК. Кроме того, стволовые клетки
опухолей (CSC) обладают способностью к самообновлению и эффективному восстановлению
повреждений, что также усиливает радиорезистентность и приводит к рецидивам опухолей после
облучения, что делает важным применение целевых методов для их уничтожения.
Радиочувствительность клеток зависит от их физиологического состояния: при усилении
функциональной активности повышается радиочувствительность. У клеток, находящихся в начальной
стадии усиленного деления, радиочувствительность высока. На этом основана борьба со
злокачественными опухолями. Среди зрелых форм клеточных элементов радиочувствительность тем
меньше, чем старее клеточный элемент.

47.

БИОЛОГИЧЕСКОЕ ДЕЙСТВИЕ ИОНИЗИРУЮЩЕГО ИЗЛУЧЕНИЯ
Эффекты действия ионизирующих излучений на живой организм делят на пороговые, т.е.
детерминистские (нестохастические) и на беспороговые вероятностные (стохастические).
Эффекты облучения детерминированные — клинически выявляемые вредные биологические
эффекты, вызванные ионизирующим излучением, в отношении которых предполагается
существование порога, ниже которого эффект отсутствует, а выше — тяжесть эффекта зависит от дозы.

48.

БИОЛОГИЧЕСКОЕ ДЕЙСТВИЕ ИОНИЗИРУЮЩЕГО ИЗЛУЧЕНИЯ
Эффекты облучения стохастические (вероятностные или беспороговые) — вредные
биологические эффекты, вызванные ионизирующим излучением, не имеющие дозового
порога возникновения, вероятность возникновения которых пропорциональна дозе и для
которых тяжесть проявления не зависит от дозы.

49.

БИОЛОГИЧЕСКОЕ ДЕЙСТВИЕ ИОНИЗИРУЮЩЕГО ИЗЛУЧЕНИЯ
Молекулярный уровень воздействия
На молекулярном уровне воздействие ионизирующего излучения на клетки связано с образованием
свободных радикалов, особенно активных форм кислорода (ROS), которые повреждают ДНК, белки и
мембраны клеток. При этом в ДНК могут возникать одноцепочечные и двухцепочечные разрывы,
модификации оснований и перекрестные сшивки, что нарушает клеточные функции и вызывает апоптоз или
некроз. Ремонтные механизмы, такие как системы восстановления ДНК, активно включаются для устранения
повреждений, однако их недостаточность может приводить к мутациям и онкогенезу.
В результате облучения ДНК возникают такие типы повреждения макромолекулы, как одно- и двунитиевые
разрывы; межмолекулярные поперечные сшивки полинуклеотидных цепей; разветвление цепи вследствие
суммарного эффекта одно- и двунитиевых разрывов (за счёт присоединения обломков молекулы,
образовавшихся в результате двунитевого разрыва в цепях ДНК). При облучении нити ДНК резко
скручиваются, образуются водородные мостики между различными нитями ДНК, нарушается спиральное
строение молекулы; особенно важно разрушение двойных спиралей ДНК, внутримолекулярная
полимеризация, раскрытие двойных спиралей, разветвление и т. п. Молекулярный вес ДНК, зависит как от
величины дозы, так от мощности дозы облучения.

50.

БИОЛОГИЧЕСКОЕ ДЕЙСТВИЕ ИОНИЗИРУЮЩЕГО ИЗЛУЧЕНИЯ
Молекулярный уровень воздействия

51.

БИОЛОГИЧЕСКОЕ ДЕЙСТВИЕ ИОНИЗИРУЮЩЕГО ИЗЛУЧЕНИЯ
Молекулярный уровень воздействия
Повреждение биомолекул химически активными продуктами радиолиза воды называют
непрямым (косвенным) действием излучения. В зависимости от величины поглощенной
дозы и индивидуальных особенностей организма, вызванные изменения могут быть
обратимыми или необратимыми.
Косвенное воздействие ионизирующего излучения на макромолекулы происходит через
несколько стадий:
1. Ионизация воды: Ионизирующее излучение вызывает ионизацию молекул воды,
образуя активные формы, такие как гидроксильные радикалы и ионы водорода.
2. Образование свободных радикалов: Эти активные формы взаимодействуют с
биомолекулами, особенно с ДНК, белками и липидами, вызывая их повреждения.
3. Химические реакции с макромолекулами: Свободные радикалы атакуют молекулы
ДНК, приводя к разрывам цепей и химическим изменениям, что нарушает жизненно
важные функции клетки и может инициировать апоптоз или мутагенез.

52.

БИОЛОГИЧЕСКОЕ ДЕЙСТВИЕ ИОНИЗИРУЮЩЕГО ИЗЛУЧЕНИЯ
Клеточный уровень воздействия
Клеточный уровень воздействия включает в себя все нарушения и процессы, обусловленные
изменениями функциональных свойств облученных клеточных структур. Изменения на клеточном
уровне приводят к нарушению наследственных структур, угнетению кроветворения, подавлению
сперматогенеза, т.е. влияют на весь механизм жизнедеятельности организма многоклеточных и
высших животных.
Активация под влиянием облучения реакций свободнорадикального перекисного окисления липидов
приводит к деструктивным изменениям мембран, к нарушениям активного транспорта веществ через
мембраны, снижению ионных градиентов в клетке, к выходу ферментов из мест их локализации,
поступлению их в ядро и, как следствие этого, к дезорганизации ядерных структур и гибели клетки. По этому
типу могут погибать как неделящиеся, так и делящиеся клетки.

53.

БИОЛОГИЧЕСКОЕ ДЕЙСТВИЕ ИОНИЗИРУЮЩЕГО ИЗЛУЧЕНИЯ
Клеточный уровень воздействия
Ионизирующее излучение поражает ключевые клеточные структуры, вызывая различные
последствия:
ДНК:
Двухцепочечные разрывы (DSBs) и одноцепочечные разрывы (SSBs) — самые опасные
повреждения. Двухцепочечные разрывы часто приводят к гибели клетки, мутациям и
онкогенезу, если не удаётся полностью восстановить структуру ДНК.
Окислительное повреждение оснований и сшивки: изменяют структуру и стабильность генома,
приводя к накоплению мутаций, что также может инициировать канцерогенез.
Клеточные мембраны:
Воздействие на липиды мембран приводит к образованию пероксидов липидов, которые
дестабилизируют мембрану, нарушая её проницаемость. Это изменяет клеточный обмен
веществ, вызывает потерю ионов и клеточную гибель.
Белки:
Окислительные повреждения белков (денатурация, фрагментация) нарушают их функции и
приводят к активации протеолитических ферментов, влияя на клеточную структуру и
метаболизм. Повреждение белков сигнализации может нарушить процессы репарации и
регуляцию клеточного цикла.
Митохондрии:
Повреждения в митохондриях увеличивают выработку ROS, что усиливает окислительное
воздействие на клетку. Это нарушает выработку энергии, вызывает стресс, апоптоз или
митотическую катастрофу.

54.

БИОЛОГИЧЕСКОЕ ДЕЙСТВИЕ ИОНИЗИРУЮЩЕГО ИЗЛУЧЕНИЯ
Клеточный уровень воздействия
Воздействие ионизирующего излучения на биологическую систему зависит не только от выделенной в
макроскопическом объёме энергии — дозы, но и в значительной степени от микроскопического
характера энерговыделения или от плотности потерь энергии. Относительная биологическая
эффективность (ОБЭ) определяет степень усиления биологических эффектов, произведенных
частицами с большими линейными потерями энергии (ЛПЭ), по сравнению со слабоионизирующими
излучениями, при одной и той же дозе облучения. ОБЭ зависит от типа частиц и их энергии, от
пробега в тканях, от уже поглощенной дозы, от типа опухоли, от способности клеток к «ремонту» (в
том числе от фазы клеточного цикла) и от содержания кислорода в опухоли.

55.

БИОЛОГИЧЕСКОЕ ДЕЙСТВИЕ ИОНИЗИРУЮЩЕГО ИЗЛУЧЕНИЯ
УРОВЕНЬ ОРГАНИЗМА
На организменном уровне воздействие ионизирующего излучения приводит к развитию
радиационных поражений, которые зависят от дозы, времени и типа облучения. Основные эффекты
включают:
Острые радиационные повреждения:
При высоких дозах возникает острый радиационный синдром (ОРС), который может
проявляться в виде тошноты, кровотечений, потери аппетита и повреждений внутренних
органов, особенно костного мозга, желудочно-кишечного тракта и нервной системы.
Хронические эффекты:
Долгосрочное воздействие низких доз может вызывать мутации, что увеличивает риск
онкологических заболеваний (лейкемии, саркомы, рака щитовидной железы и др.), катаракты,
фиброза тканей и повреждений сердечно-сосудистой системы.
Иммунная система:
Облучение ослабляет иммунную систему, снижая резистентность к инфекциям и замедляя
процессы восстановления тканей.
Эндокринные и репродуктивные эффекты:
Влияние на эндокринную систему может приводить к гормональному дисбалансу, а у детей и
подростков — к задержкам роста. Репродуктивные органы особенно чувствительны к радиации,
что может вызывать бесплодие и генетические мутации у потомства.

56.

БИОЛОГИЧЕСКОЕ ДЕЙСТВИЕ ИОНИЗИРУЮЩЕГО ИЗЛУЧЕНИЯ
УРОВЕНЬ ОРГАНИЗМА

57.

БИОЛОГИЧЕСКОЕ ДЕЙСТВИЕ ИОНИЗИРУЮЩЕГО ИЗЛУЧЕНИЯ
УРОВЕНЬ ОРГАНИЗМА

58.

РАДИОНУКЛИДНАЯ ТЕРАПИЯ. МЕТОДЫ ПРОИЗВОДСТВА РАДИОНУКЛИДОВ
Радиофармацевтические препараты (радиофармпрепараты, РФП) — радиоактивные
изотопы или их соединения с различными неорганическими или органическими
веществами,
предназначенные
для
медико-биологических
исследований,
радиоизотопной диагностики и лечения различных заболеваний.

59.

РАДИОНУКЛИДНАЯ ТЕРАПИЯ. МЕТОДЫ ПРОИЗВОДСТВА РАДИОНУКЛИДОВ

60.

РАДИОНУКЛИДНАЯ ТЕРАПИЯ. МЕТОДЫ ПРОИЗВОДСТВА РАДИОНУКЛИДОВ

61.

РАДИОНУКЛИДНАЯ ТЕРАПИЯ. МЕТОДЫ ПРОИЗВОДСТВА РАДИОНУКЛИДОВ

62.

РАДИОНУКЛИДНАЯ ТЕРАПИЯ. МЕТОДЫ ПРОИЗВОДСТВА РАДИОНУКЛИДОВ

63.

РАДИОНУКЛИДНАЯ ТЕРАПИЯ. МЕТОДЫ ПРОИЗВОДСТВА РАДИОНУКЛИДОВ

64.

РАДИОНУКЛИДНАЯ ТЕРАПИЯ. МЕТОДЫ ПРОИЗВОДСТВА РАДИОНУКЛИДОВ
Молекула глюкозы не выдерживает бомбардировки частицами в медицинском циклотроне. Потому синтез
препарата начинается с получения изотопа фтор-18. Это можно сделать разными способами, но наиболее
распространен способ облучения протонами изотопа 18O в ускорителях. Используется мишень с водой, обогащенной
изотопом 18O. Таким образом образуется раствор из 18F ионов и воды. Небольшой период полураспада (109,8
минуты) требует быстрого получения, проверки и применения 18-ФДГ. Поэтому ускоритель, фармлаборатория и
медицинский центр должны находиться рядом.
2-фтор-[18F]-2-дезокси-D-глюкоза без добавления носителя получается в результате реакции нуклеофильного
замещения трифлатной группы 1,2,3,4-тетра-О-ацетил-2-трифторметилсульфонил-D-маннопиранозы в присутствие
межфазного катализатора на [18F]-фторид анион с последующим щелочным или кислотным гидролизом (по выбору
радиохимической лаборатории). Стерилизация готового препарата проводится с использованием стерилизующих
фильтров[1] с диаметром пор 0,22 мкм, после чего проводится контроль качества препарата. Этот каскад реакций
происходит в специальной минилаборатории.
После этого меченная радиоактивным фтором ФДГ (с периодом полураспада менее 2 часов) направляется в срочном
порядке в исследовательский центр для проведения исследования. Готовый препарат доставляют на транспорте с
лицензией на перевозку радиоактивных веществ. В случае, если ПЭТ-сканер находится в радиусе 100 км, привлекают
к помощи лёгкую авиацию.
Сегодня на территории крупных лечебных и диагностических учреждений существует практика строительства ПЭТцентра. Он представляет собой группу специально спроектированных помещений, внутри которых расположены
циклотрон, лаборатории и ПЭТ-сканер. Это позволяет «донести» радиофармпрепарат (РФП) от ускорителя до
обследуемого пациента без потерь качества и точности исследования.

65.

РАДИОНУКЛИДНАЯ ТЕРАПИЯ. МЕТОДЫ ПРОИЗВОДСТВА РАДИОНУКЛИДОВ

66.

РАДИОНУКЛИДНАЯ ТЕРАПИЯ. МЕТОДЫ ПРОИЗВОДСТВА РАДИОНУКЛИДОВ

67.

РАДИОНУКЛИДНАЯ ТЕРАПИЯ. МЕТОДЫ ПРОИЗВОДСТВА РАДИОНУКЛИДОВ
Cейчас в радиотерапии нашли применение наночастицы, вообще не содержащие
биологически активные молекулы, меченные радионуклидами. Такая частица
представляют собой микросферу из полимера или стекла, в которую включён стабильный
изотоп подходящего элемента. После облучения в реакторе нейтронами стабильный
элемент превращается в радиоактивный, который и служит источником излучения.
Преимущество такого подхода – отсутствие трудоёмкой и опасной стадии синтеза меченых
органических соединений и биологическая стойкость.

68.

Идея проекта
1
4
3
2
Получение (производство) радиофармацевтического препарата (РФП) на
основе наночастиц (2) с инкапсулированными радиоактивными изотопами (1),
например, 37Ar, 67Cu, 47Ca и ряд других. Для обеспечения адресной доставки
наночастиц их поверхность модифицируют различными биомолекулами (3),
которые специфично связывают мишень (4).
6
8

69.

1. Повышение сечения σ (вероятности) разрыва связей в молекулах за счет увеличения
плотности энергии. Реализация: инкапсулирование изотопов (РФП) в наночастицах,
адресная доставка наночастиц.
σ=σ(тип α/β/ϒ, энергия α/β/ϒ,
число α/β/ϒ, количество актов
взаимодействия)
α/β/ϒ

70.

2. Повышение сечения σ (вероятности) разрыва связей в молекулах за счет увеличения числа столкновений путем
инициирования «рождения» частиц, имеющих ломанную траекторию движения и малый средний радиус ломанной
траектории.
Реализация: генерация фотоэлектронов и оже электронов гамма излучением.
Фотон-захватная терапия
При энергии вторичного электрона 100 кэВ
средний радиус области, занимаемой
ломанной траекторией составляет ~100 мкм.
Пары:
Изотоп – 99mTc
Материал – золото или висмут.

71.

Схема работы циклотрона:
1. Тяжёлые заряженные частицы (протоны, ионы) попадают в вакуумную камеру вблизи её центра.
2. После этого они движутся внутри полости двух чуть раздвинутых полуцилиндров (дуантов), помещённых между
полюсами сильного электромагнита. Однородное магнитное поле этого электромагнита искривляет траекторию
частиц.
3. Ускорение движущихся частиц происходит в тот момент, когда они оказываются в зазоре между дуантами — в
этом месте на них действует электрическое поле, создаваемое генератором высокой частоты.
4. Получая каждый раз при этом некоторое приращение скорости, они продолжают своё движение дальше по
окружности всё большего радиуса, так что их траектория выглядит как плоская раскручивающаяся спираль.
5. На последнем витке этой спирали включается дополнительное отклоняющее поле, и пучок ускоренных частиц
выводится наружу.
Поскольку задающее орбиту пучка магнитное поле неизменно, и ускоряющее высокочастотное электрическое поле в
процессе ускорения также не меняет параметров, циклотрон может работать в квази-непрерывном режиме: все
витки спирали заполнены сгустками частиц.

72.

73.

74.

75.

Результаты экспериментов по определению удельной дозы (изотоп 18F)
излучения, необходимой для гибели клеток рака молочной железы
Схема расположение свинцовой защиты
в ламинарном боксе

76.

Результаты экспериментов по определению удельной дозы (изотоп 18F)
излучения, необходимой для гибели клеток рака молочной железы
Полученные результаты.
Планшеты:
1 – контрольные Образцы;
2 – Образцы после воздействия
фтордизоксиглюкозы инкапсулированной в
мезопористые частицы кремнезема;
3 – Образцы после воздействия РФП
фтордизоксиглюкоза;
4 – Образцы с введенной суспензией наночастиц
МСМ-41;
5 – Образцы с «холодным» ФДГ
(фтордизоксиглюкоза).
Активность ФДГ
– 4 ГБк/мл;
Время экспозиции
– 48 часов.
90,0
80,0
70,0
60,0
50,0
40,0
30,0
20,0
10,0
0,0
1
2
3
4
5
По оси х – процент выживших клеток; по оси у – планшеты с культурой.
7
6

77.

Результаты экспериментов по определению удельной дозы (гамма бетта)
излучения, необходимой для гибели клеток рака молочной железы
Культуры клеток до облучения
Культуры клеток после облучения (4 Гр).
Время после облучения 24 часа.
После облучения наблюдается отслоение клеток от стенок лунки, изменение размеров.
При фотографировании фокус микроскопа не менялся. Микроскоп был сфокусирован на расстоянии ~2 мм
от дна лунки.

78.

ОПРЕДЕЛЕНИЕ УДЕЛЬНЫХ ХАРАКТЕРИСТИК ПОГЛОЩЕНИЯ ЖИДКОСТИ РФП
МЕЗОПОРИСТАМИ НАНОЧАСТИЦАМИ
Полученные результаты.
1. Синтезированы мезопористые частицы SiO2 (ИОФХ);
2. Определены средние размеры частиц и пор.
Характерный размер частиц ~100 нм; пор ~ 2.5 нм;
Фотография образца
адсорбированного Родамина Б
на мезопористом крменеземе
МСМ-41
7
8

79.

Оценка возможности проникновения кремниевых мезопористых наночастиц в
опухолевые клетки человека
Фотографии клеток культуры MCF7
после двух часов культивации в
среде с мезопористыми
кремниевыми наночастицами,
содержащими родамин Б и
последующего окрашивания ядер
клеток DAPI
Полученные результаты позволяют говорить, что в течение 2 часов исследованные нами кремниевые
наночастицы проникают в клетки опухолевой культуры MCF7.
English     Русский Правила