Лекция №3
Модели мембран
Модели мембран
Модели мембран
Искусственные мембраны. Теория Эйзенмана
Искусственные мембраны.
Искусственные мембраны.
11.10M
Категория: БиологияБиология

Лекция №3

1. Лекция №3

Физические и физико-химические
свойства клеточных мембран.

2. Модели мембран

Кристалл — это твёрдое тело, в котором частицы (атомы и молекулы) расположены регулярно, образуя
трёхмерно-периодическую пространственную укладку — кристаллическую решётку.
Жи́дкие криста́ллы — это фазовое состояние, в которое переходят некоторые вещества при определённых
условиях (температура, давление, концентрация в растворе). Жидкие кристаллы обладают одновременно
свойствами как жидкостей (текучесть), так и кристаллов (анизотропия). По структуре ЖК представляют собой
вязкие жидкости, состоящие из молекул вытянутой или дискообразной формы, определённым образом
упорядоченных во всём объёме этой жидкости. Наиболее характерным свойством ЖК является их способность
изменять ориентацию молекул под воздействием электрических полей, что открывает широкие возможности
для применения их в промышленности. По типу ЖК обычно разделяют на две большие группы: нематики и
смектики. В свою очередь нематики подразделяются на собственно нематические и холестерические жидкие
кристаллы.

3.

Фазовые переходы — это переходы вещества из одного агрегатного состояния в
другое.
Количество
молекул,
образующих
участок
биомембраны,
где
совершается кооперативный
процесс,
называется
размером
коопера
тивной
единицы.
Фактические данные о фазовых переходах в клеточных мембранах оживили давний
интерес к гомеопатии

4.

Основными формами молекулярного движения в БМ являются латерольная миграция (перемещение молекул в
плоскости мембраны, т. е. в пределах одной стороны бимолекулярного слоя) и вращение молекул вокруг
собственной оси (например, родопсин вращается вокруг оси, перпендикулярной плоскости мембраны). Скорости
обоих процессов примерно такие же, как скорость свободной диффузии в вязкой среде.

5.

6.

Существование заряженных групп на БМ приводит к образованию диффузионного двойного электрического слоя,
в котором фиксированный отрицательный заряд клеточной поверхности уравновешен положительным зарядом,
создаваемым межклеточной средой за счет ионов. Разность потенциалов между частями двойного
электрического поя называют электрокинетическим потенциалом (или дзета-потенциалом).
Для оценки декремента (затухания) дзетапотенциала служит так называемый радиус
экранировки Дебая - расстояние, на котором
потенциал падает в е раз.
Снижение дзета-потенциала и, тем более, изменение его знака на противопол ожный сопровождается слипанием
плазматических мембран соседних клеток. Так бывает при избытке Са2+ в межклеточной среде, а так же при
перестройках клеточных мембран , сопровождающихся сдвигами дзета-потенциала. Подобный эффект имеет
некоторые особенности у клеток крови (например, эритроцитов ), у которых дзета-потенциал может падать за счет
нарушения не только солевого , но и белкового состава кровяной плазмы. Это явление лежит в основе изменения
скорости оседания эритроцитов (С О Э ), измерения которой широко используют в диагностических целях.

7.

8.

9.

10.

11.

12.

1.
2.
3.
4.
Механическая функция;
Барьерная функция;
Матричная функция (векторная функция белков-рецепторов);
Специфические функции (синтез белков, фосфолипидов и др.)

13.

14. Модели мембран

15. Модели мембран

16.

Модели мембран

17. Искусственные мембраны. Теория Эйзенмана

18. Искусственные мембраны.

19.

Общее развитие стратегий на основе липосом для доставки лекарств в мозг.
[A] традиционные липосомы,
[B] катионные липосомы,
[C] анионные липосомы,
[D] катионные ПЭГилированные липосомы,
[E] липосомы с длительной циркуляцией,
[F] нацеленные липосомы с одним функциональным лигандом, таким как пептиды, проникающие в клетки,
или эндогенные липосомы,
[G] нацеленные липосомы с одним функциональным лигандом, использующим антитела,
[H] нацеленные липосомы с несколькими функциональными лигандами.

20.

21. Искусственные мембраны.

22.

Кинетика биофизических процессов
массопереноса

23.

24.

25.

26.

27.

28.

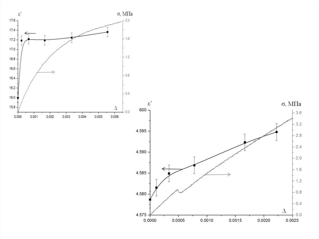
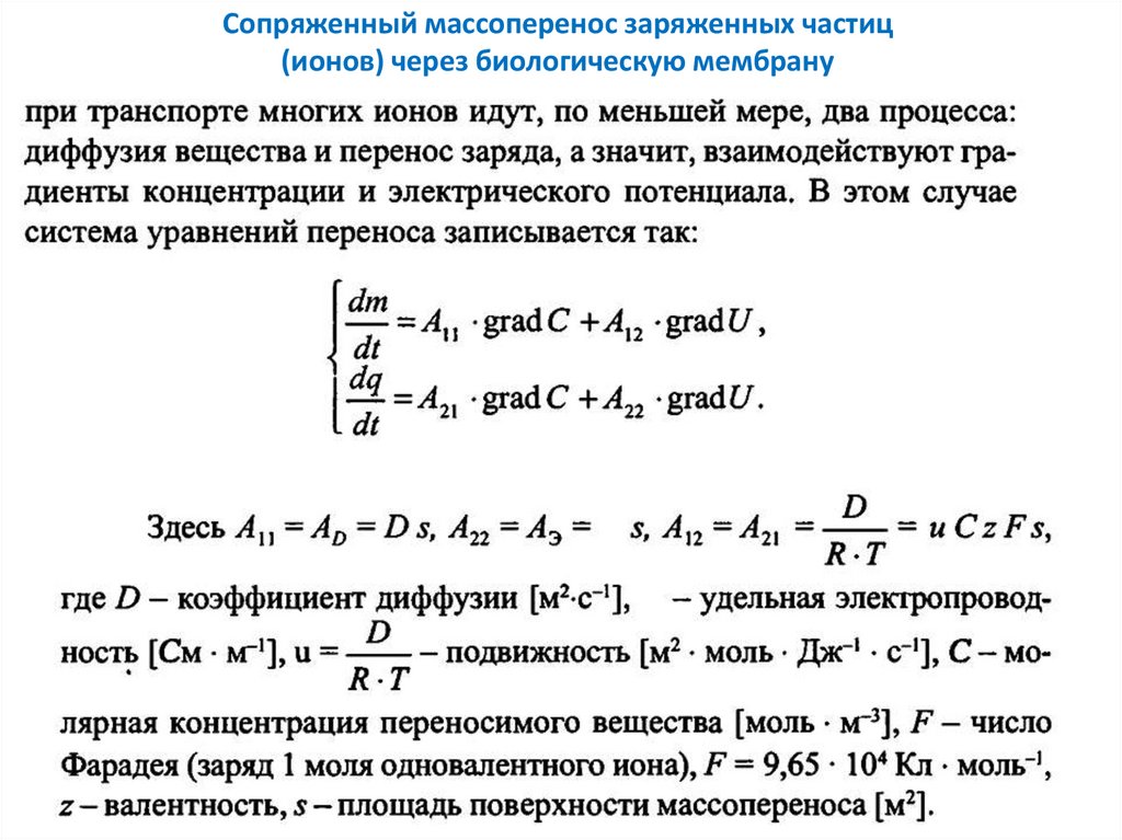
Кинетика сопряженных процессов массопереноса

29.

30.

31.

Сопряженный массоперенос заряженных частиц
(ионов) через биологическую мембрану

32.

33.

Проницаемость клеточных мембран
Проницаемостью биологической мембраны называют ее способность пропускать сквозь
себя определенные вещества в той или bной степени.

34.

35.

36.

37.

38.

39.

Транспорт многих гидрофильных веществ (моносахаридов, аминокислот, некоторых ионов
и др.) обеспечивают подвижные переносчики. В 1971 г. группа американских ученых
обнаружила в БМ пептид, имеющий циклическую структуру (наподобие валиномицина) и
способный селективно переносить ионы. Эта находка не подтвердилась, но поиск
подобных мембранных переносчиков продолжается.

40.

41.

Транспорт липофильных веществ через биологические мембраны
Липофильные вещества — это химические соединения, которые хорошо растворяются в
жирах, маслах и неполярных растворителях, но плохо растворимы в воде. Термин
"липофильный" буквально означает "любящий жир" (от греческого "липос" — жир и
"филия" — любовь). Это вещества с гидрофобными свойствами, то есть они отталкивают
воду и не взаимодействуют с ней.
Основные характеристики липофильных веществ:
Неполярная структура: Липофильные вещества обычно имеют неполярные молекулярные
структуры или содержат длинные углеводородные цепи. Это делает их способными
взаимодействовать с липидными слоями, но неспособными хорошо растворяться в воде,
которая является полярным растворителем.
Растворимость в липидах: Такие вещества хорошо растворяются в жирах и маслах, а также
в органических растворителях, таких как бензол, эфир или хлороформ.
Примеры липофильных веществ:
Жирные кислоты и их производные.
Холестерин.
Витамины A, D, E, K (жирорастворимые витамины).
Стероиды (например, гормоны типа тестостерона или эстрогена).
Липофильные лекарства (например, барбитураты или анестетики).
Биологическая роль: В организме липофильные вещества важны для образования
клеточных мембран (фосфолипиды и холестерин), хранения энергии (триглицериды) и
передачи сигналов (стероидные гормоны).

42.

Транспорт липофильных веществ через биологические мембраны

43.

Транспорт липофильных веществ через биологические мембраны
Транспорт липофильных (гидрофобных) веществ через клеточную мембрану происходит
довольно просто благодаря их физико-химическим свойствам. Клеточные мембраны
состоят из фосфолипидного бислоя, который сам по себе липофильный, то есть способен
взаимодействовать с гидрофобными веществами. Вот основные аспекты этого процесса:
Простая диффузия: Липофильные вещества могут проходить через мембрану напрямую
путем простой диффузии. Они легко растворяются в липидной части мембраны и
перемещаются через нее, не требуя специальных белков-переносчиков. Этот процесс
происходит пассивно, без затрат энергии, и зависит от концентрационного градиента —
вещества движутся из области с высокой концентрацией в область с низкой
концентрацией.
Примеры липофильных веществ:
Жирные кислоты.
Стероиды (например, гормоны).
Витамины, растворимые в жирах (A, D, E, K).
Липофильные лекарства, такие как многие анестетики.
Зависимость от концентрационного градиента: Липофильные вещества движутся по
градиенту концентрации, то есть из области с более высокой концентрацией вещества в
область с более низкой. Это ключевой механизм пассивного транспорта.
Отсутствие ограничений мембранными белками: В отличие от гидрофильных веществ,
липофильные соединения не требуют участия мембранных белков (каналов или
переносчиков) для проникновения через мембрану. Их транспорт ограничен только
растворимостью в липидном слое.

44.

Биологические насосы
Биологические насосы — это специализированные белки, встроенные в клеточные мембраны,
которые осуществляют активный транспорт ионов и молекул против их концентрационного градиента.
Для работы биологических насосов требуется энергия, чаще всего в виде АТФ (аденозинтрифосфата).
Эти насосы играют ключевую роль в поддержании ионного баланса, осмотического давления и
электрического потенциала клеток.
Основные типы биологических насосов:
Натрий-калиевый насос (Na+/K+ насос):
Один из самых известных и важных биологических насосов.
Его основная функция — поддерживать разницу концентраций натрия (Na⁺) и калия (K⁺) внутри и
вне клетки.
За каждый цикл работы насос переносит три иона натрия из клетки и два иона калия внутрь
клетки, расходуя одну молекулу АТФ. Это создает отрицательный заряд внутри клетки по
отношению к внешней среде, что важно для нервной проводимости и сокращения мышц.
Кальциевый насос (Ca²⁺ насос):
Этот насос поддерживает низкую концентрацию ионов кальция (Ca²⁺) в цитоплазме клетки.
Он активно перекачивает кальций из цитоплазмы в саркоплазматический ретикулум (в
мышечных клетках) или наружу через клеточную мембрану, что важно для мышечного
сокращения и регуляции различных сигнальных путей.
Протонный насос (H+ насос):
Насос, который транспортирует протоны (ионы водорода, H⁺) через мембрану, создавая
градиент ионов водорода. В митохондриях этот градиент используется для синтеза АТФ.
Протонные насосы также играют важную роль в регуляции кислотно-щелочного баланса и
пищеварении (например, в желудке).
Насосы для ионов водорода и калия (H+/K+ насос):
Эти насосы работают в клетках желудка, помогая вырабатывать соляную кислоту. Они
перекачивают протоны внутрь желудка в обмен на ионы калия.

45.

Функции биологических насосов:
Создание и поддержание мембранного потенциала: Биологические насосы
поддерживают разницу потенциалов между внутренней и внешней средой клетки, что
важно для работы нервных и мышечных клеток.
Осморегуляция: Перекачка ионов через мембрану регулирует осмотическое давление, что
важно для поддержания формы клетки и предотвращения ее разрушения от избытка
воды.
Сигнальные пути: Некоторые насосы играют важную роль в клеточных сигнальных путях,
передавая информацию через изменения в концентрации ионов.
Обеспечение клеточного дыхания: В митохондриях протонные насосы участвуют в
процессе производства энергии (АТФ) путем окислительного фосфорилирования.

46.

Пример работы натрий-калиевого насоса:
1. Три иона натрия связываются с насосом внутри клетки.
2. Насос гидролизует одну молекулу АТФ, чтобы высвободить энергию, которая
используется для изменения конфигурации насоса.
3. Три иона натрия переносятся из клетки.
4. Два иона калия связываются с наружной стороной насоса, и при изменении его
конфигурации ионы калия перекачиваются внутрь клетки.

47.

Аденозинтрифосфат (АТФ) — это универсальный источник энергии для биохимических процессов в
живых клетках. Он представляет собой нуклеотид, состоящий из аденина (азотистого основания),
рибозы (сахара) и трёх фосфатных групп. АТФ является основным "энергетическим носителем",
который клетки используют для выполнения различных видов работы, таких как мышечные
сокращения, синтез молекул, транспорт веществ через мембраны и многие другие процессы.
Структура АТФ:
Аденин — азотистое основание, являющееся компонентом нуклеотидов.
Рибоза — углевод, пятиуглеродный сахар, который связывает аденин с фосфатными группами.
Три фосфатные группы — цепочка из трёх фосфатных групп, которая является ключевой для
энергетической функции АТФ.
Функция АТФ:
Главная функция АТФ — хранение и передача энергии в клетке. Энергия заключена в связях между
фосфатными группами, особенно между второй и третьей фосфатной группой. Когда эта связь
разрушается, энергия высвобождается и используется клеткой для выполнения работы.
Гидролиз АТФ: При разрыве одной фосфатной связи АТФ превращается в аденозиндифосфат
(АДФ), при этом выделяется энергия.
Реакции ресинтеза: АТФ может быть восстановлен из АДФ путём присоединения фосфатной
группы в процессе, называемом фосфорилированием. Это происходит, например, в
митохондриях при клеточном дыхании.
Примеры использования АТФ:
Мышечные сокращения — АТФ используется для работы мышечных белков, таких как актин и
миозин.
Активный транспорт — АТФ снабжает энергией насосы, перекачивающие ионы через клеточные
мембраны, такие как натрий-калиевый насос.
Биосинтез — АТФ необходим для синтеза сложных молекул, таких как белки, ДНК и РНК.

48.

49.

50.

51.

52.

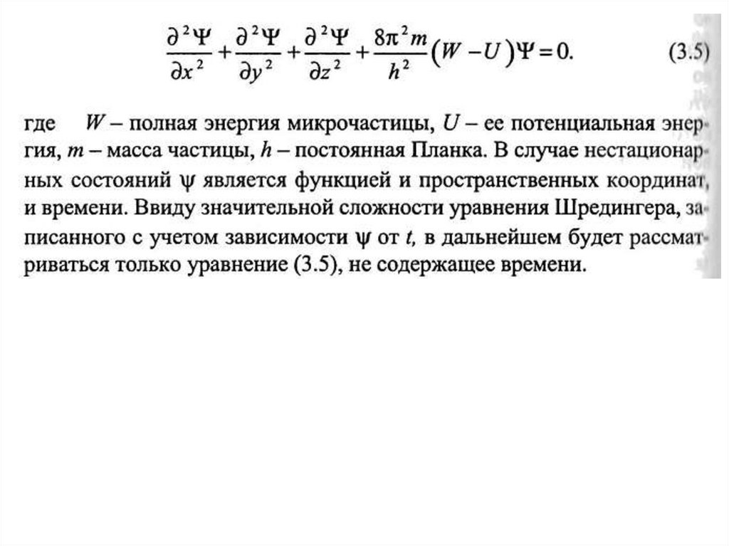
КВАНТОВОМЕХАНИЧЕСКИЕ
ОСНОВЫ БИОЭНЕРГЕТИКИ

53.

54.

квадрат амплитуды волны де Бройля в данной точке пространства является мерой
вероятности того, что частица находится в данной точке.

55.

56.

57.

Частица в одномерной потенциальной яме с бесконечна
высокими стенками.

58.

59.

Прохождение частиц через потенциальный барьер (туннельный эффект)
коэффициент прозрачности барьера

60.

Атом водорода

61.

62.

63.

Применение квантовой механики в биоэнергетике:
Фотосинтез:
В процессе фотосинтеза растения преобразуют световую энергию в химическую
энергию с помощью молекул хлорофилла. Квантовые процессы здесь помогают
объяснить, как энергия фотона передается через светособирающие комплексы к
реакционному центру с высокой эффективностью.
Окислительное фосфорилирование:
В митохондриях клетки электроны переносятся через дыхательную цепь, создавая
градиент протонов, который используется для синтеза АТФ — основной
энергетической молекулы клетки. Здесь электроны могут перемещаться через
молекулы благодаря квантовому туннелированию.
Ферменты и катализ:
Некоторые ферменты ускоряют реакции на квантовом уровне, изменяя
энергетические барьеры или создавая условия для квантового туннелирования
субстратов через реакционный центр.
Восприятие света и магнитных полей:
В некоторых биологических системах, таких как глазной пигмент родопсин или
способность птиц ориентироваться по магнитному полю Земли, наблюдаются
квантовые эффекты при взаимодействии молекул с фотонами или магнитными
полями.
English     Русский Правила