8.06M
Категория: ПромышленностьПромышленность

Лабораторная работа №7

1.

Лабораторная работа
Определение показателей
готовности к работе
электростанций с поперечными
связями
Дисциплина: Техническое обслуживание и надежность
теплоэнергетических систем
Янов Сергей Романович
доцент кафедры ТЭС
11.01.2020
Редакция 1.0

2.

Надежность теплоэнергетического оборудования ТЭС
Цель лабораторной работы
содержание

3.

Раздел Надежность теплоэнергетического оборудования ТЭС
Цель работы
Цель работы:
- Определение показателей готовности к работе блочных электростанций
Показатель готовности к работе электростанций и энергосистем служит для оценки полноты и длительности
использования оборудования в целях электро- и теплоснабжения, уровня эксплуатации энергооборудования и эффективности
проведенного на нем ремонта, а также характеризует степень совершенства и качество монтажа вновь вводимой техники.
Готовность к работе отдельных агрегатов электростанций определяется временем нахождения агрегатов в работе и резерве и
оценивается с помощью коэффициента готовности.
Плановый (фактический) коэффициент готовности агрегата к работе определяется по формуле
- календарный отрезок времени, на который планируется готовность оборудования к работе, ч;
- планируемая (фактическая) продолжительность всех ремонтов в течение рассматриваемого
периода, ч.

4.

Раздел Надежность теплоэнергетического оборудования ТЭС
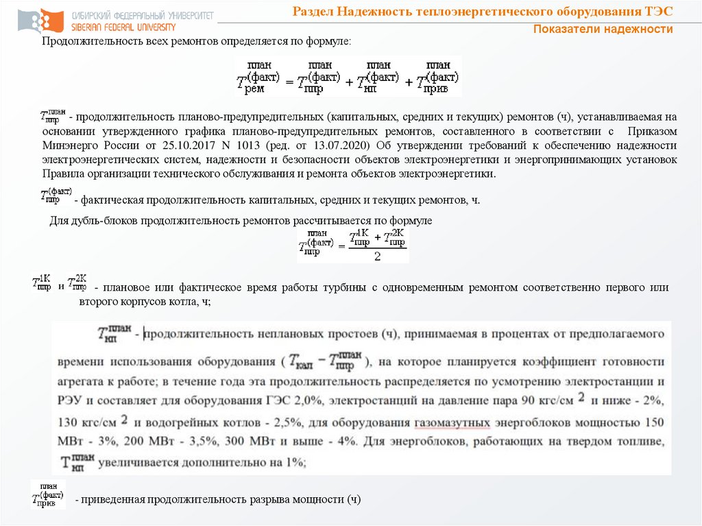
Продолжительность всех ремонтов определяется по формуле:
Показатели надежности
- продолжительность планово-предупредительных (капитальных, средних и текущих) ремонтов (ч), устанавливаемая на
основании утвержденного графика планово-предупредительных ремонтов, составленного в соответствии с Приказом
Минэнерго России от 25.10.2017 N 1013 (ред. от 13.07.2020) Об утверждении требований к обеспечению надежности
электроэнергетических систем, надежности и безопасности объектов электроэнергетики и энергопринимающих установок
Правила организации технического обслуживания и ремонта объектов электроэнергетики.
- фактическая продолжительность капитальных, средних и текущих ремонтов, ч.
Для дубль-блоков продолжительность ремонтов рассчитывается по формуле
и
- плановое или фактическое время работы турбины с одновременным ремонтом соответственно первого или
второго корпусов котла, ч;
- приведенная продолжительность разрыва мощности (ч)

5.

Раздел Надежность теплоэнергетического оборудования ТЭС
Показатели надежности

6.

Раздел Надежность теплоэнергетического оборудования ТЭС
Метод дерева событий
6

7.

Раздел Надежность теплоэнергетического оборудования ТЭС
Метод дерева событий
Т
ЭГ
ПК
ДТ
К
Т
ЭГ
ПК
К
Принципиальная схема блочной ТЭС
ПК – паровой котел; Т – Турбоагрегат; ЭГ – Турбогенератор; К – Конденсатор

8.

Раздел Надежность теплоэнергетического оборудования ТЭС
Метод дерева событий
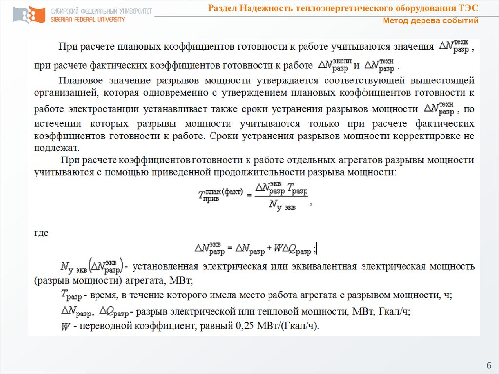
РАСЧЕТ КОЭФФИЦИЕНТОВ ГОТОВНОСТИ К РАБОТЕ ЭЛЕКТРОСТАНЦИЙ
- переводной коэффициент, равный 0,25 МВт/(Гкал/ч).

9.

Раздел Надежность теплоэнергетического оборудования ТЭС
Метод дерева событий

10.

Раздел Надежность теплоэнергетического оборудования ТЭС
Метод дерева событий

11.

Раздел Надежность теплоэнергетического оборудования ТЭС
Метод дерева событий

12.

Раздел Надежность теплоэнергетического оборудования ТЭС
Исходные данные
содержание

13.

Раздел Надежность теплоэнергетического оборудования ТЭС
Исходные данные

Наименование параметра
1
Рис !.1
3
5
2
Рис !.2
4
4
3
Рис !.3
2
3
К-50-90-2
Е-420-13,8
(БКЗ-420-1405)
Уголь
Т-50-130
Е-320-13,8-560
БЖ (БКЗ-320140ПТ-5)
Уголь
ПТ-60-90/13
Е-420-13,8-545
БЖ (БКЗ-420140)
Уголь
Номер варианта
4
5
6
7
8
9
10
Рис !.4
Рис !.5
Рис !.6
Рис !.7
Рис !.8
Рис !.9
Рис !.10
3
2
3
3
2
3
4
3
2
3
2
2
3
3
ПТ-80/100Т-42/50-90-3
Т-100-130
Р-100-130/15
Т-185/220-130-5 Р-50/60-130/13
Т-100-130
130/13
Е-320-13,8-560
Е-500-13,8-545 Е-320-13,8-560
Е-220-9,8-540 КБТ Е-420-13,8 (БКЗ- Е-500-13,8-545 БТ Е-820-13,8-560
КТ (БКЗ-320БТ (БКЗ-500-140- КТ (БКЗ-320-140(БКЗ-220-100-9)
420-140-5)
(БКЗ-500-140-1) (БКЗ-820-140)
140-6)
1)
6)
Уголь
Уголь
Уголь
Уголь
Уголь
Уголь
Уголь
1
2
3
Принципиальная схема
Количество котельных агрегатов
Количество паровых турбин
4
Марка турбины
5
Марка котельных агрегатов
8
Тип топлива
9
Наработка котельного агрегата №1,ч
8 100
17 600
19 350
17 280
18 240
26 240
21 280
23 100
28 480
30 250
10
Наработка котельного агрегата №2,ч
19 350
30 250
26 400
29 700
36 480
9 840
37 240
5 040
21 360
6 600
11
Наработка котельного агрегата №3,ч
26 400
6 600
-
6 480
-
39 360
12 160
-
42 720
13 200
12
13
14
15
16
17
Наработка котельного агрегата №4,ч
Наработка паровой турбины №1,ч
Наработка паровой турбины №2,ч
Наработка паровой турбины №3,ч
Наработка паровой турбины №4,ч
Наработка паровой турбины №5,ч
20 640
28 160
2 480
8 640
32 000
13 200
32 550
19 950
3 255
43 050
-
20 640
2 480
32 000
-
13 500
32 250
3 875
-
12 750
2 325
-
28 160
8 640
32 000
-
23 250
9 550
-
32 250
3 875
-
11 880
3 410
44 000
-
26 400
17 340
19 380
3 162
-

Наименование параметра
11
Рис !.1
3
5
12
Рис !.2
4
4
13
Рис !.3
2
3
Номер варианта
15
16
Рис !.5
Рис !.6
2
3
2
3
17
Рис !.7
3
2
18
Рис !.8
2
2
19
Рис !.9
3
3
20
Рис !.10
4
3
Р-100-130/15
Т-185/220-130-5
Р-50/60-130/13
Т-100-130
1
2
3
Принципиальная схема
Количество котельных агрегатов
Количество паровых турбин
4
Марка турбины
5
Марка котельных агрегатов
8
Тип топлива
14
Рис !.4
3
3
ПТ-80/100К-50-90-2
Т-50-130
ПТ-60-90/13
130/13
Е-420-13,8-545 Е-320-13,8-560
Е-320-13,8-560
Е-420-13,8 (БКЗБЖ (БКЗ-420- КТ (БКЗ-320-140КТ (БКЗ-320420-140-5)
140)
6)
140-6)
Уголь
Уголь
Уголь
Уголь
Т-42/50-90-3
Т-100-130
Е-220-9,8-540 ДТ
(БКЗ-220-100-11с)
Е-420-140Ж
(ТП-87М)
Уголь
Уголь
Е-500-13,8-545 Е-320-13,8-560
Е-500-13,8-545 БТ Е-820-13,8-560
БТ (БКЗ-500-140- КТ (БКЗ-320-140(БКЗ-500-140-1) (БКЗ-820-140)
1)
6)
Уголь
Уголь
Уголь
Уголь
9
Наработка котельного агрегата №1,ч
5 040
27 200
8 100
24 640
19 350
24 320
17 850
21 280
5 040
14 400
10
Наработка котельного агрегата №2,ч
10 080
46 750
19 350
42 350
26 400
41 800
32 550
37 240
21 280
24 750
11
Наработка котельного агрегата №3,ч
20 160
10 200
-
9 240
-
9 120
19 950
-
36 480
5 400
12
13
14
15
16
17
Наработка котельного агрегата №4,ч
Наработка паровой турбины №1,ч
Наработка паровой турбины №2,ч
Наработка паровой турбины №3,ч
Наработка паровой турбины №4,ч
Наработка паровой турбины №5,ч
11 880
28 380
38 720
3 410
44 000
20 400
17 850
32 550
19 950
3 255
-
21 930
2 635
34 000
-
11 880
28 380
3 410
-
32 550
3 255
-
5 940
19 360
22 000
-
18 450
3 410
-
12 250
32 250
-
36 960
3 255
42 000
-
10 800
5 940
14 190
19 360
-

14.

Раздел Надежность теплоэнергетического оборудования ТЭС
Принципиальная схема Вариант №1
ДТ
ПК
ПК
ПК
Т
ЭГ
К
Т
ЭГ
К
Т
ЭГ
Т
К
ЭГ
К
Т
ЭГ
К
Рисунок !.1– Принципиальная схема блочной ТЭС
ПК – паровой котел; Т – Турбоагрегат; ЭГ – Турбогенератор; К – Конденсатор
14

15.

Раздел Надежность теплоэнергетического оборудования ТЭС
Принципиальная схема Вариант №2
ДТ
ПК
ПК
ПК
Т
ЭГ
К
Т
ЭГ
К
ПК
Т
ЭГ
К
Т
ЭГ
К
Рисунок !.2– Принципиальная схема блочной ТЭС
ПК – паровой котел; Т – Турбоагрегат; ЭГ – Турбогенератор; К – Конденсатор
15

16.

Раздел Надежность теплоэнергетического оборудования ТЭС
Принципиальная схема Вариант №3
ДТ
ПК
ПК
ПК
Т
ЭГ
К
Т
ЭГ
К
Рисунок !.3– Принципиальная схема блочной ТЭС
ПК – паровой котел; Т – Турбоагрегат; ЭГ – Турбогенератор; К – Конденсатор
16

17.

Раздел Надежность теплоэнергетического оборудования ТЭС
Принципиальная схема Вариант №4
ДТ
ПК
ПК
ПК
Т
ЭГ
К
Т
ЭГ
К
Т
ЭГ
К
Рисунок !.4– Принципиальная схема блочной ТЭС
ПК – паровой котел; Т – Турбоагрегат; ЭГ – Турбогенератор; К – Конденсатор
17

18.

Раздел Надежность теплоэнергетического оборудования ТЭС
Принципиальная схема Вариант №5
ДТ
ПК
ПК
Т
ЭГ
К
Т
ЭГ
К
Рисунок !.5– Принципиальная схема блочной ТЭС
ПК – паровой котел; Т – Турбоагрегат; ЭГ – Турбогенератор; К – Конденсатор
18

19.

Раздел Надежность теплоэнергетического оборудования ТЭС
Принципиальная схема Вариант №6
ДТ
ПК
ПК
ПК
Т
ЭГ
К
Т
ЭГ
К
Т
ЭГ
К
Рисунок !.6– Принципиальная схема блочной ТЭС
ПК – паровой котел; Т – Турбоагрегат; ЭГ – Турбогенератор; К – Конденсатор
19

20.

Раздел Надежность теплоэнергетического оборудования ТЭС
Принципиальная схема Вариант №7
ДТ
ПК
ПК
Т
ЭГ
ТО
Т
ЭГ
ТО
Т
ЭГ
ТО
Рисунок !.7– Принципиальная схема блочной ТЭС
ПК – паровой котел; Т – Турбоагрегат; ЭГ – Турбогенератор; ТО – Теплообменник
20

21.

Раздел Надежность теплоэнергетического оборудования ТЭС
Принципиальная схема Вариант №7
ДТ
ПК
ПК
Т
ЭГ
К
Т
ЭГ
К
Рисунок !.8– Принципиальная схема блочной ТЭС
ПК – паровой котел; Т – Турбоагрегат; ЭГ – Турбогенератор; К – Конденсатор
21

22.

Раздел Надежность теплоэнергетического оборудования ТЭС
Принципиальная схема Вариант №8
ДТ
ПК
ДТ
ПК
ПК
Т
ЭГ
ТО
Т
ЭГ
ТО
Т
ЭГ
ТО
Рисунок !.9– Принципиальная схема блочной ТЭС
ПК – паровой котел; Т – Турбоагрегат; ЭГ – Турбогенератор; ТО – Теплообменник
22

23.

Раздел Надежность теплоэнергетического оборудования ТЭС
Принципиальная схема Вариант №10
ДТ
ДТ
ПК
ПК
ПК
Т
ЭГ
К
Т
ЭГ
ПК
Т
К
ЭГ
К
Рисунок !.10– Принципиальная схема блочной ТЭС
ПК – паровой котел; Т – Турбоагрегат; ЭГ – Турбогенератор; К – Конденсатор
23

24.

Раздел Надежность теплоэнергетического оборудования ТЭС
Справочные данные
Технические характеристики барабанных котлов котлов

1
2
3
4
5
6
7
8
9
10
11
12
Наименование показателя
Еп-670-13,8-545 Еп-640-14-545 Ж
Еп-670-13,8-545
Е-500-13,8-545 БТ Е-420-13,8-545 БЖ Е-420-13,8 (БКЗ- Е-320-13,8-560 КТ Е-320-13,8-560 БЖ Е-220-9,8-540 КБТ
БТ (БКЗ-670-140- (БКЗ-640-140ПТБТ (ТПЕ-216)
(БКЗ-500-140-1)
(БКЗ-420-140)
420-140-5)
(БКЗ-320-140-6) (БКЗ-320-140ПТ-5) (БКЗ-220-100-9)
3)
1)
Номинальная
производительность, т/ч
670
670
640
500
420
420
320
320
Расход пара через
промперегреватель, т/ч
577
560
560
Давление на выходе
перегретого пара, МПа
13,8
13,8
14
13,8
13,8
13,8
13,8
13,8
Давление на выходе пара
промперегрева, МПа
2,45
2,5
2,5
Давление на входе пара
промперегрева, МПа
2,75
2,6
2,6
Температура перегретого пара,
°С
545
545
545
545
545
560
560
560
Температура на выходе
промперегретова пара, °С
545
545
545
Температура на входе
промперегретова пара, °С
335
335
335
Температура питательной воды,
°С
243
245
230
230
210
230
230
230
Температура уходящих газов,°С
158
151
140
157
147
129
142
157
КПД (брутто) при номинальной
нагрузке, %
91,45
89
92,5
92,1
91
92,28
90,52
90,52
Компоновка котельного
агрегата
П-образная П-образная П-образная П-образная П-образная Т-образная П-образная П-образная
Е-220-9,8-540 ДТ
(БКЗ-220-100-11с)
Е-420-140Ж (ТП- Еп-670-13,8-545 БТ Е-820-13,8-560
87М)
(ТПЕ-215)
(БКЗ-820-140)
220
220
420
670
820
-
-
-
570
-
9,8
9,8
14
13,8
14
-
-
-
2,41
-
-
-
-
2,71
-
540
540
560
545
560
-
-
-
545
-
-
-
-
333
-
215
140
218
169
230
143
250
145
230
150
91,36
89
92,73
91,5
П-образная
Башенная
П-образная
Т-образная
91,4
Тобразная
24

25.

Раздел Надежность теплоэнергетического оборудования ТЭС
Справочные данные
Технические характеристики конденсационных турбин

Наименование показателя
К-1200-240-3
К-800-240-5
К-500-240-4
К-300-240-3
К-215-130
К-210-130-8
К-160-130
К-100-90-7
К-50-90-2
300
540
215
540/565
210
536
160
565
100
535
50
500
1
2
Номинальная мощность, МВт
Начальные параметры пара температура, °С
1200
540
800
540
500
540
3
Начальные параметры пара давление, МПа
23,5
23,5
23,5
23,5
12,8
12,8
12,7
9
9
4
Параметры пара после промперегрева температура, °С
540
540
540
540/565
535
540
565
-
-
5
Параметры пара после промперегрева давление, МПа
3,5
3,3
3,75
3,65
2,36
2,43
2,6
-
-
6
7
8
9
10
11
12
Производительность нерегулируемого отбора
(тепловая нагрузка), ГДж/ч
Максимальный расход свежего пара, т/ч
Давление пара в конденсаторе , кПа
Температура питательной воды, °С
Наработка на отказ,ч
Коэффициент готовности
Допускаемое число пусков за срок службы
188
3 950
3,5
274
6250
98
1500
590
2 650
3,4
274
6250
98
1700
210
1 650
3,5
276
6250
98
1700
65
975
3,4
278
6250
98
2000
105
670
4
245
7000
98
2000
670
8-18
248
7000
98
2000
516
3,42
229
7000
98
2000
440
3,5
222
7000
98
2000
202
3,9
219
7000
98
2000
13
14
15
16
Минимальное время пуска после простоя 8 ч
Минимальное время пуска после простоя 48 ч
Минимальное время пуска из холодного состояния
Срок службы, год
2,5
5,5
10
40
2,2
3,5
8,5
40
2
3,5
8
40
1,7
3
5,5
40
1
2,5
4,7
40
1
2,5
5
40
1
2,5
5
40
1,67
3,25
6
40
0,7
1,6
2,3
40
17
18
19
Срок службы между капитальными ремонтами, лет
Удельная масса турбины, кг/кВт
Удельная масса турбины с конденсатором, кг/кВт
6
1,39
2,73
6
1,62
2,71
6
1,96
3,1
6
2,3
3,5
6
2,51
3,43
6
2,29
3,63
6
2,625
3,82
6
2,83
4,18
5
2,96
4,08
25

26.

Раздел Надежность теплоэнергетического оборудования ТЭС
Справочные данные

Наименование показателя
1
2
3
4
5
Номинальная мощность, МВт
Начальные параметры пара температура, °С
Начальные параметры пара давление, МПа
Параметры пара после промперегрева температура, °С
Параметры пара после промперегрева давление, МПа
Производительность нерегулируемого отбора (тепловая
нагрузка), ГДж/ч
Максимальный расход свежего пара, т/ч
Давление пара в конденсаторе , кПа
Производительность промышленного отбора, ГДж/ч
Расход отбираемого пара на отопление, т/ч
Расход отбираемого пара на производственные нужды,
т/ч
Температура питательной воды, °С
Наработка на отказ,ч
Коэффициент готовности
Допускаемое число пусков за срок службы
Минимальное время пуска после простоя 8 ч
Минимальное время пуска после простоя 48 ч
Минимальное время пуска из холодного состояния
Срок службы, год
Срок службы между капитальными ремонтами, лет
Удельная масса турбины, кг/кВт
Удельная масса турбины с конденсатором, кг/кВт
6
7
8
9
10
11
12
13
14
15
16
17
18
19
20
21
22
Технические характеристики теплофикационных и противодавленческих турбин
Т-250-300- Т-185/220-130ПТ-140/165Т-110/120ПТ-80/100ПТ-60Т-50/60Т-180/210-130-2
240-3
5
130/15-2
130-5
130/13
90/13
130-6
250
185
180
142
100
80
60
55
540
555
540
555
555
555
565
555
23,5
12,8
12,8
12,8
12,5
12,8
13
12,8
540
540
3,68
2,49
1465
980
5,8
-
263
7500
98
1200
2
3,3
6,5
40
6
2,2
3,83
1172
760
5,0-6,4
-
232
7500
98
1100
1,8
2,35
3,2
40
6
2,78
4,25
1089
670
6,27
460
587
760
6,3
220
770
485
5,6
310
284
470
9,18
60
-
26,985
391
5-8
63,31
115
377
255
5,1
180
248
7000
98
1200
1
4,5
6
40
6
2,75
4,07
415
232
7000-7500
98
1200
1,5
3,7
5,5
40
6
2,26
3,1
232
7000
98
1200
1,5
3,7
5,5
40
6
2,93
4,1
185
249
7000
99,5
1200
1,25
3,67
5
40
6
3,53
4,32
165
240
225
5500
98
600
1,3
3,5
6
40
6
4,6
5,9
98
1200
1,3
3,5
6
40
6
4,45
5,38
102
555
12,8
-
Р-50/60130/13
52,7
555
12,8
-
782
1450
470
1200
234
7500
98
1200
1,67
3,25
6
40
6
1,38
-
238
7000
98
1200
0,7
1,6
2,3
40
6
2,6
-
Р-100-130/15
26

27.

Спасибо за внимание!
English     Русский Правила