Теория вероятностей
ТЕМЫ КУРСА:
КРАТКОЕ ОПИСАНИЕ ДИСЦИПЛИНЫ
Тема 1. Основные комбинаторные объекты
Принцип умножения
Принцип умножения
Правило сложения
Размещения
1) В журнале 10 страниц , необходимо на страницах поместить 4 фотографии. Сколькими способами это можно сделать , если ни одна
Перестановки
Сочетания
Способов выбора былых шаров
Случайные события. Операции над событиями
Случайные события
Случайные события
Операции над событиями
Операции над событиями
Классическая формула вероятности
Статистическая и геометрическая вероятности
Теорема сложения вероятностей
Теорема сложения вероятностей
Теорема умножения вероятностей. Условная вероятность
Теорема умножения вероятностей. Условная вероятность
Формула полной вероятности. Формула Байеса
Формула полной вероятности. Формула Байеса
Формула полной вероятности. Формула Байеса
Формула Бернулли
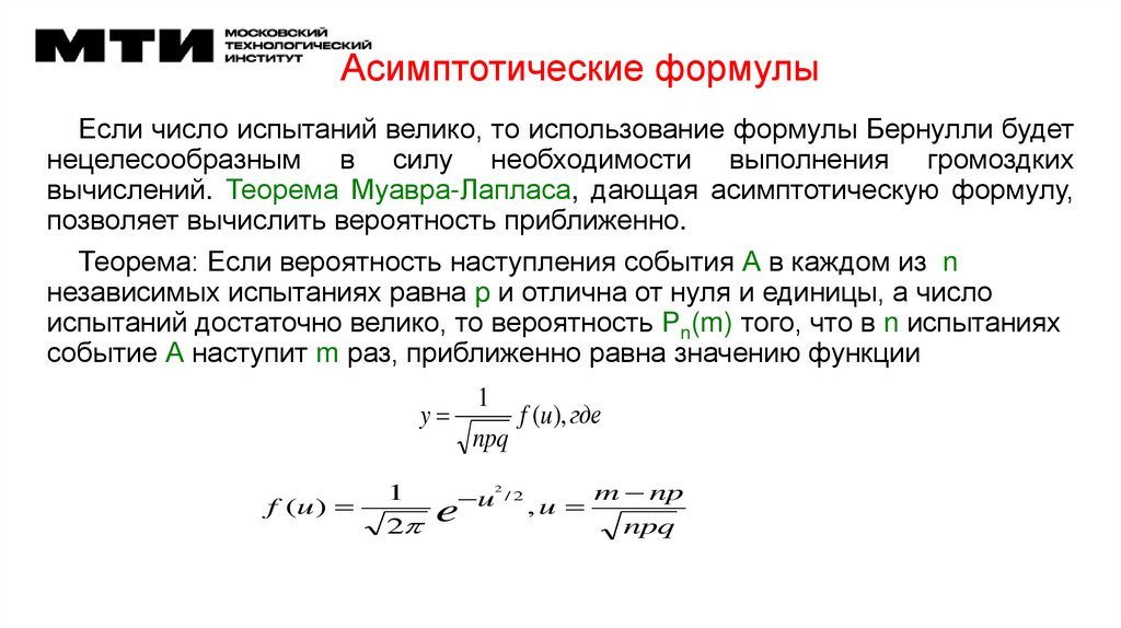
Асимптотические формулы
Асимптотические формулы. Распределение Пуассона
229.70K
Категория: МатематикаМатематика

Teoriya veroyatnostey Lektsiya 1 MTI

1. Теория вероятностей

Автор: Кийко П.В.

2. ТЕМЫ КУРСА:

Тема1. Основные комбинаторные объекты
Тема 2. Элементы теории вероятности

3. КРАТКОЕ ОПИСАНИЕ ДИСЦИПЛИНЫ

Теория вероятностей – математическая наука, изучающая закономерности
случайных явлений, случайные события, случайные величины, их свойства и
операции над ними. Теория вероятностей возникла как наука из убеждения,
что в основе массовых случайных событий лежат детерминированные
закономерности, теория вероятностей изучает эти закономерности.
Математическая статистика – математическая наука, разрабатывающая
математические методы систематизации и использования статистических
данных для научных и практических выводов.

4. Тема 1. Основные комбинаторные объекты

Задачи называются комбинаторными, если в них определяется число способов осуществления
того или иного действия
Наука, изучающая способы решения комбинаторных задач, называется комбинаторикой.
Комбинаторика - это раздел математики, в котором исследуются и решаются задачи выбора
элементов из исходного множества и расположения их в некоторой комбинации, составленной
по заданным правилам. Слово «комбинаторика» происходит от латинского слова
«combinare», которое означает «соединять, сочетать».

5. Принцип умножения

Задача:
Требуется совершить путешествие по маршруту Оренбург-Самара-Казань. Известно, что из Оренбурга до Самары можно
добраться поездом, самолетом или на автомобиле; из Самары
до Казани: самолетом, поездом, пароходом или на автомобиле.
Сколькими способами можно осуществить такое путешествие?
Решение
ПОЕЗД
ПОЕЗД
Оренбург
САМОЛЕТ
САМОЛЕТ
Самара
АВТОМОБИЛЬ
Из Оренбурга до Самары можно
добраться 3 способами, для каждого из
них из Самары до Казани – 4 способами.
Таким образом, такое путешествие можно
осуществить 12 способами.
ТЕПЛОХОД
АВТОМОБИЛЬ
Казань
12 способов

6. Принцип умножения

Теорема
Если требуется выполнить одно за другим k действий, причем первое
действие можно выполнить n1 способами, второе – n2
способами,…,
k-ое – nk способами, то все k действий вместе можно выполнить
n1*n2*…*nk способами
4 мальчика 4 девочки садятся на 8 расположенных подряд стульев, причем
мальчики садятся на места с четными номерами, а девочки – на места с
нечетными номерами. Сколькими способами это можно сделать ?
Первый мальчик может сесть на любое из четырех четных мест, второй - на любое из
оставшихся трех мест, третий – на любое оставшихся двух мест. Последнему мальчику
предоставляется всего одна возможность. Согласно правилу умножения, мальчики
могут занять четыре места 4·3·2·1=24 способами. Столько же возможностей имеют и
девочки. Таким образом, согласно правилу умножения, мальчики и девочки могут
занять все стулья
24 · 24=576 способами.

7. Правило сложения

Если два действия взаимно исключают друг друга, при чем одно из
них можно выполнить m способами, а другое – n способами, то
выполнить одно любое из этих действий можно m+n способами.
Это правило легко распространить на любое конечное число
действий

8. Размещения

Размещением из n элементов по m называется любое
упорядоченное подмножество из m элементов множества,
состоящего из n различных элементов
Теорема: число размещений из n по m равно
n!
An (n m)!
m

9. 1) В журнале 10 страниц , необходимо на страницах поместить 4 фотографии. Сколькими способами это можно сделать , если ни одна

страница газеты не должна содержать более одной фотографии ?
10!
10!
А10 (10 4)! 6! 7 8 9 10 5040СП
4
2)Сколько можно записать четырехзначных чисел , используя без
повторения все десять цифр?
10!
А10 6! 7 8 9 10 5040СП
9!
9!
3
А9 (9 3)! 6! 7 8 9 504СП
4
Ответ : 5040 504 4536способов

10. Перестановки

Перестановкой из n элементов называется любое упорядоченное
множество, в которое входят по одному разу все n различных
элементов данного множества
Теорема: Число перестановок n различных элементов равно n!
n
!
Рn

11.

1) Записать все возможные перестановки для чисел 3,5,7
3,5,7 ; 3,7,5 ; 5,3,7 ; 5,7,3 ; 7,3,5 ; 7,5,3
2) Сколькими способами можно расставить десять различных книг на
полке, чтобы определенные четыре книги стояли рядом?
Р 6! 720
6
Р 4! 24
4
Р Р 720 24 17280
6
4

12. Сочетания

Сочетанием
из n элементов по m называется любое
подмножество из m элементов, которые принадлежат
множеству, состоящему из n различных элементов
Теорема: Число сочетаний из n по m равно
n!
C n m!(n m)!
m
Следствие: Число сочетаний из n элементов по
n-m
m n
m
равно числу сочетаний из n элементов по m С n C n
n
0
1
n 1
n
n
n
n
С 1 С 1 С n С
n

13. Способов выбора былых шаров

1) Имеется 10 белых и 5 черных шаров. Сколькими способами можно выбрать 7
шаров , что бы среди них были 3 черных ?
Решение: среди выбранных шаров 4 белых и 3 черных.
10!
210
4! 6!
5!
3
С 5 3! 2! 10
С10
4
Способов выбора былых шаров
Способов выбора черных шаров
4
3
По правилу умножения искомое число способов равно
С10 С 5 2100
2) Сколькими способами можно группу из 12 человек разбить на две подгруппы, в
одной из которых должно быть не более 5 , а во второй- не более 9 человек ?
С
С
С
3
12
4
12
5
12
220
Подгруппа из 3 человек
495
Подгруппа из 4 человек
792
Подгруппа из 5 человек
Выбор первой подгруппы однозначно определяет вторую, по правилу сложения
искомое число способов равно:
3
4
5
С С С 1507
12
12
12

14. Случайные события. Операции над событиями

Событие- явление , которое происходит в результате осуществления какого-либо
определенного комплекса условий. Осуществление комплекса условий называется
опытом или испытанием. Событие- результат испытания.
Случайным событием называется событие, которое может произойти или не произойти
в результате некоторого испытания ( при бросании монеты может выпасть орел , а может и
не выпасть).
Достоверным событием называется событие, которое обязательно произойдет в
результате испытания ( извлечение белого шарика из ящика с белыми шарами).
Невозможным считается событие, которое не может произойти в результате данного
испытания( извлечение черного шарика из ящика с белыми шарами).

15. Случайные события

Событие А называется
благоприятствующим событию В , если
появление события А влечет за собой появление события В.
События А и В называются не совместными, если в результате данного
испытания появление одного из них исключает появление другого (
испытание: стрельба по мишени ; А-выбивание четного числа очков; В- не
четного).
События А и В называются совместным, если в результате данного
испытания появление одного из них не исключает появление другого( А- в
аудиторию вошел учитель; В- вошел студент).

16. Случайные события

___
Два события А и А называются противоположными, если не появление ___
одного
из них в результате испытания влечет появление другого( А
отрицание А).
Если группа событий такова, что в результате испытания обязательно
должно произойти хотя бы одно из них и любые два из них несовместны,
то эта группа событий называется полной группой событий.
События называются равновозможными , если по условию испытания
нет оснований считать какое-либо из них более возможным, чем любое
другое ( А-орел; В-решка).

17. Операции над событиями

Суммой нескольких событий называется событие, состоящее в
наступлении хотя бы одного из них в результате испытания.
Пример: в ящике находится красный, черный и белый шары.
А- извлечение черного шара
В- извлечение красного шара
С- извлечение белого шара
А+В – извлечен черный или красный шар
В+С – извлечен красный или белый шар
А+С – извлечен черный или белый шар

18. Операции над событиями

Произведением нескольких событий называется событие, состоящее
в совместном наступлении всех этих событий в результате испытания.
Пример: происходят следующие события:
А- из колоды карт вынута ”дама”
В- вынута карта пиковой масти
А∙В – событие – вынута карта “дама пик”

19. Классическая формула вероятности

Вероятность события- это численная мера объективной возможности ее появления.
Если имеется полная группа попарно несовместных и равновозможных событий, то
вероятность Р(А) наступления события А вычисляется как отношение числа исходов,
благоприятствующих наступлению события, к числу всех исходов испытания.
М
Р ( А)
N
N – число всех исходов испытания
М – число исходов благоприятствующих событию А
Свойство вероятности:
1) Вероятность достоверного события равна 1
2) Вероятность невозможного события равна 0
М N
1
N N
М 0
Р( А)
0
N N
Р( А)
3) Вероятность события А удовлетворяет двойному неравенству
0 Р( А) 1

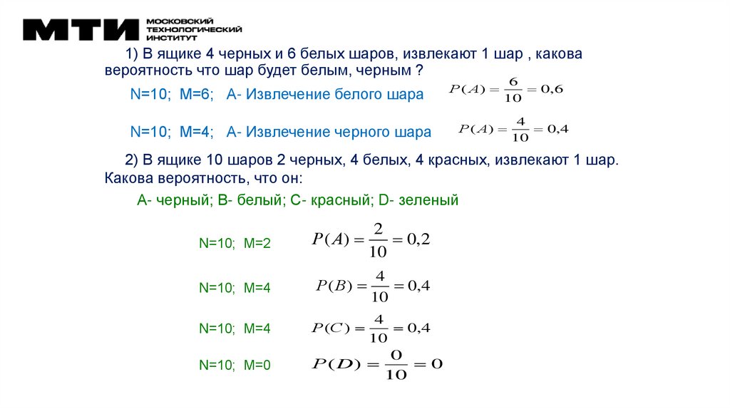
20.

1) В ящике 4 черных и 6 белых шаров, извлекают 1 шар , какова
вероятность что шар будет белым, черным ?
6
0,6
10
N=10; М=6; А- Извлечение белого шара
Р ( А)
N=10; М=4; А- Извлечение черного шара
Р ( А)
4
0,4
10
2) В ящике 10 шаров 2 черных, 4 белых, 4 красных, извлекают 1 шар.
Какова вероятность, что он:
А- черный; В- белый; С- красный; D- зеленый
N=10; М=2
Р ( А)
2
0,2
10
N=10; М=4
Р( В)
4
0,4
10
N=10; М=4
Р (С )
4
0,4
10
N=10; М=0
Р( D)
0
0
10

21. Статистическая и геометрическая вероятности

Было замечено , что при многократном повторении опытов относительная частота
появления события в этих опытах стремится к устойчивости. Под относительной частотой
появления события понимается отношение М/N , где N- число опытов; М-число появления
события. При увеличении опытов относительная частота появления события будет
практически сколь угодно мало отличаться от некоторого постоянного числа, которое и
принимается за вероятность события в отдельном опыте. Относительную частоту
появления события называют статистической вероятностью. С возрастанием числа опытов,
относительная частота стремится к вероятности Р(Г)=0,5. Относительную частоту при
достаточно большем числе опытов , можно считать приближенным значению вероятности.
Геометрической вероятностью события называется отношение меры области,
благоприятствующей появлению события , к мере всей области.

22. Теорема сложения вероятностей

Вероятность появления одного из двух несовместных событий, равна
сумме вероятностей этих событий:
Р(А+В)=Р(А)+Р(В)
Вероятность появления одного из нескольких попарно несовместных
событий равна сумме вероятностей этих событий:
Р( А1 А2 А3 ... Аn) Р( А1) Р( А2) Р( А3) ... Р( Аn)
Р( i 1 Аi) i 1 Р( Аi)
n
n
Сумма вероятностей попарно несовместных
событий, образующих полную группу , равна 1.
А А А ..., А
1,
2,
3,
n,

23. Теорема сложения вероятностей

Сумма вероятностей противоположных событий равна 1
___
Р ( А) Р ( А ) 1
Вероятность появления хотя бы одного из двух совместных событий
равна сумме вероятностей этих событий без вероятности их
совместного наступления:
Р ( А В ) Р ( А) Р ( В ) Р ( АВ)

24. Теорема умножения вероятностей. Условная вероятность

Условной вероятностью Р А (В ) называется вероятность события В, вычисленная в
предположении, что событие А уже наступило.
Вероятность совместного появления двух событий равна произведению вероятности
одного из них на условную вероятность другого, вычисленную в предположении, что
первое событие уже наступило:
Р( АВ) Р( А) Р А ( В)
Два события называются независимыми, если появление любого из них не изменяет
вероятность появления другого:
Р( А) Р В ( А)
или
Р( В) Р А ( В)
Вероятность совместного появления двух независимых событий равна произведению
их вероятностей:
Р( АВ) Р( А) Р( В)

25. Теорема умножения вероятностей. Условная вероятность

Вероятность совместного наступления конечного числа событий равна произведению
вероятности одного из них на условные вероятности всех остальных, причем условная
вероятность каждого последующего события вычисляется в предположении, что все
предыдущие уже наступили:
Р(А1А2А3…Аn)=Р(А1)РА1(А2)РА1А2(А3)…РА1А2А3 …Аn-1(Аn);
РА1А2А3…Аn-1(Аn) – вероятность появления события Аn , __
вычисленная в предположении, что события А1А2А3…Аn-1 произошли
__ __ __
АА А А
1
2
3.....
n
Вероятность совместного появления нескольких событий, независимых в совокупности,
равна произведению вероятностей этих событий:
Р( А1 А2 А3...Аn) Р( А1) Р( А2) Р( А3)...Р( Аn)
Вероятность появления хотя бы одного из событий А1А2А3…Аn , независимых в совокупности,
равна разности между единицей и произведением вероятностей
__ __ __ __противоположных
событий
А1 А2 А3..... Аn
Р( А1 А2 А3 ... Аn) 1 Р(
__
А
) Р(
1
__
А
2
) Р(
__
А
) Р...(
3
__
А
n
)

26. Формула полной вероятности. Формула Байеса

Вероятность события А, которое может наступить только при условии
появления одного из событий H1, H2, H3,…,Hn , образующих полную
группу попарно несовместных событий, равна сумме произведений
вероятностей каждого из событий H1, H2, H3,…,Hn на соответствующую
условную вероятность события А :
n
Р ( А) Р ( H i ) Р
i 1
Hi
( А)
Формула полной вероятности

27. Формула полной вероятности. Формула Байеса

Рассмотрим события В1, В2, В3,…,Вn которые образуют полную группу
событий и при наступлении каждого из них Вi событие А может наступать
с некоторой условной вероятностью
РВi (А)
Тогда вероятность наступления события А равна сумме произведений
вероятностей каждого из событий на соответствующую условную
вероятность события А
Р( А) Р( В1) Р ( А) Р( В2) Р ( А) ... Р( Вn) Р ( А)
В1
В2
Вn
Сколько бы не было вероятностей:
Р( В1) Р( В2) ... Р( Вn) 1

28. Формула полной вероятности. Формула Байеса

Рассмотрим событие А которое может наступить при условии
появления одного из несовместных событий, В1, В2, В3,…,Вn ,
которые образуют полную группу событий. Если событие А уже
произошло то вероятность событий может быть переоценена по
формуле Байеса, формуле вероятности гипотез:
Р А ( Вi )
Р( Вi) Р В ( А)
i
Р ( А)

29. Формула Бернулли

Вероятность того что в n независимых испытаниях в каждом из которых
вероятность появления события равна Р , Р(0<Р<1) , событие наступит К
раз безразлично в какой последовательности, вычисляется по формуле
Бернулли
к
Р (К ) С р q
к
n
n к
q=1-p ; q- вероятность противоположного
n
события
или
к
n m
n!
Рn ( К ) К!(n К )! р q

30. Асимптотические формулы

Если число испытаний велико, то использование формулы Бернулли будет
нецелесообразным в силу необходимости выполнения громоздких
вычислений. Теорема Муавра-Лапласа, дающая асимптотическую формулу,
позволяет вычислить вероятность приближенно.
Теорема: Если вероятность наступления события А в каждом из n
независимых испытаниях равна p и отлична от нуля и единицы, а число
испытаний достаточно велико, то вероятность Рn(m) того, что в n испытаниях
событие А наступит m раз, приближенно равна значению функции
y
f (u )
1
f (u), где
npq
2
1
u / 2 , u m np
e
2
npq

31. Асимптотические формулы. Распределение Пуассона

Если вероятность события в отдельном испытании близка к нулю, то
применяют другую асимптотическую формулу- формулу Пуассона. Теорема:
Если вероятность р наступления события А в каждом испытании
постоянна, но близка к нулю, число независимых испытаний n достаточно
велико, а произведение np= , то вероятность Рn(m) того, что в n
независимых испытаниях событие А наступит m раз, приближенно равна
e
m
m!
e
m
Рn (m)
m!
English     Русский Правила