МЕТОДЫ ОПТИМИЗАЦИИ В ПАКЕТЕ MATHCAD 15
МЕТОД РАВНОМЕРНОГО ПОИСКА
МЕТОД ДЕЛЕНИЯ ИНТЕРВАЛА ПОПОЛАМ
МЕТОД ЗОЛОТОГО СЕЧЕНИЯ
МЕТОД КВАДРАТИЧНОЙ АППРОКСИМАЦИИ
МЕТОД НЬЮТОНА-РАФСОНА
МЕТОД СРЕДНЕЙ ТОЧКИ
МЕТОД СЕКУЩИХ
МЕТОД КУБИЧЕСКОЙ АППРОКСИМАЦИИ
9.22M

Задания_Методы_оптимизации_М-13

1. МЕТОДЫ ОПТИМИЗАЦИИ В ПАКЕТЕ MATHCAD 15

2. МЕТОД РАВНОМЕРНОГО ПОИСКА

Жирнова Полина Михайловна

3.

4.

5.

6. МЕТОД ДЕЛЕНИЯ ИНТЕРВАЛА ПОПОЛАМ

Бобыкин Богдан Сергеевич

7.

8.

9.

10.

11.

12.

13.

14.

15.

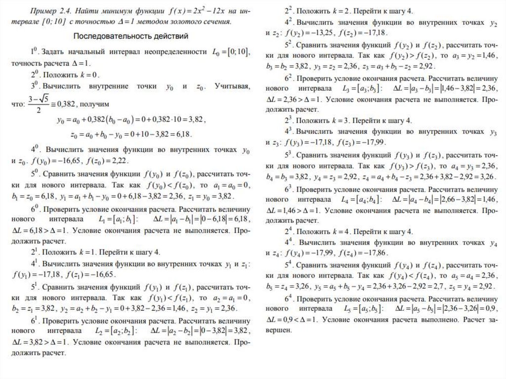
16. МЕТОД ЗОЛОТОГО СЕЧЕНИЯ

Балясников Никита Анатольевич

17.

18.

19.

20.

21.

22.

23.

24.

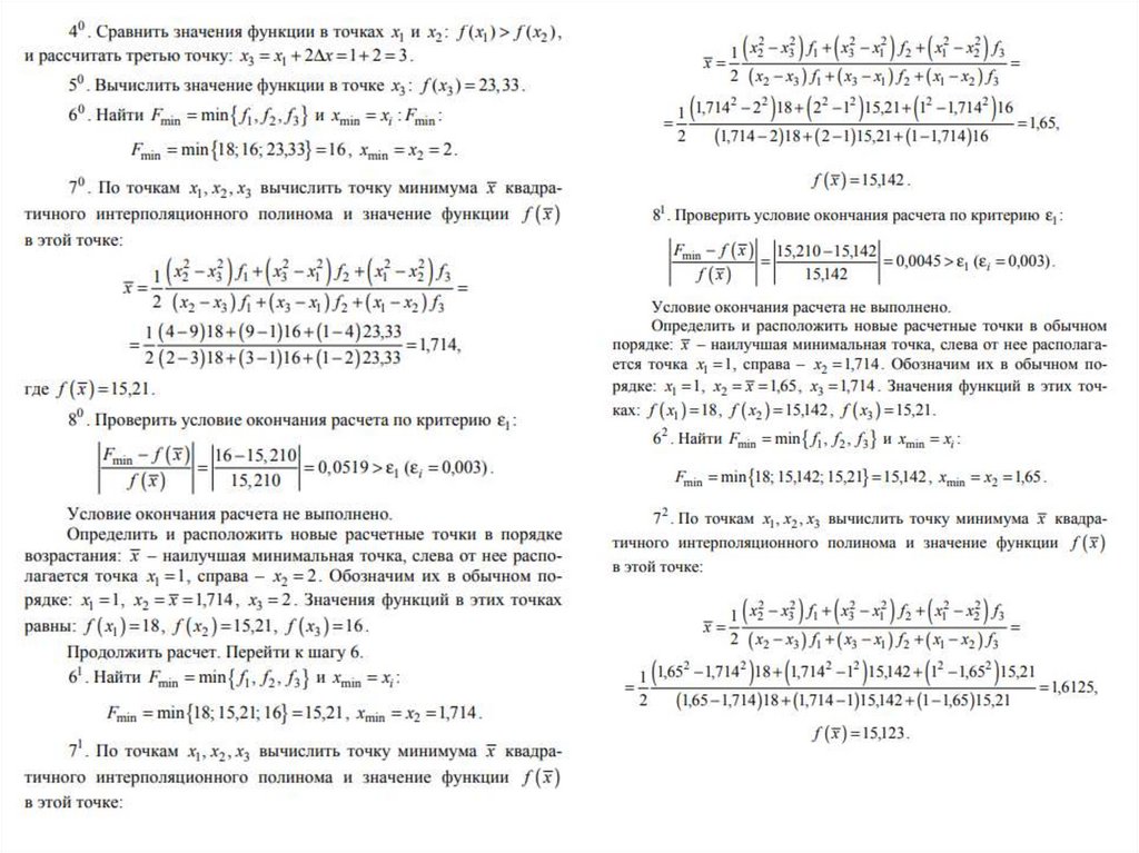
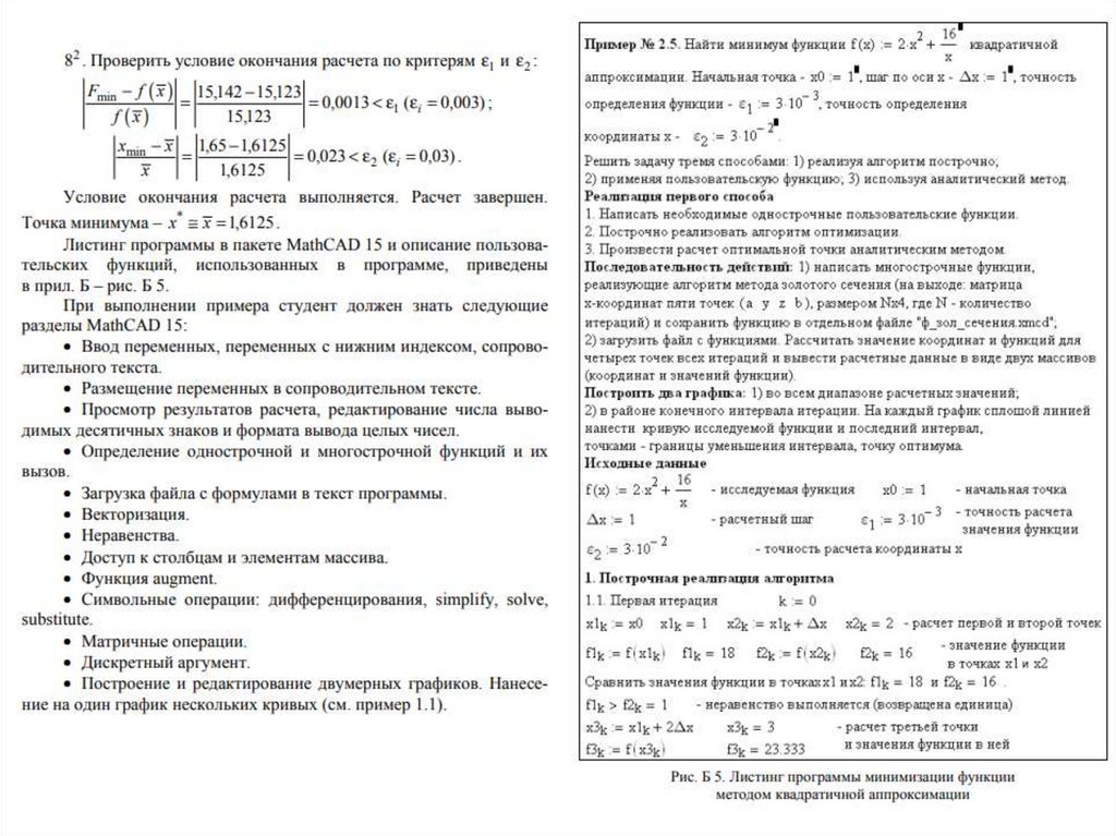
25. МЕТОД КВАДРАТИЧНОЙ АППРОКСИМАЦИИ

Козин Павел Владимирович

26.

27.

28.

29.

30.

31.

32.

33.

34.

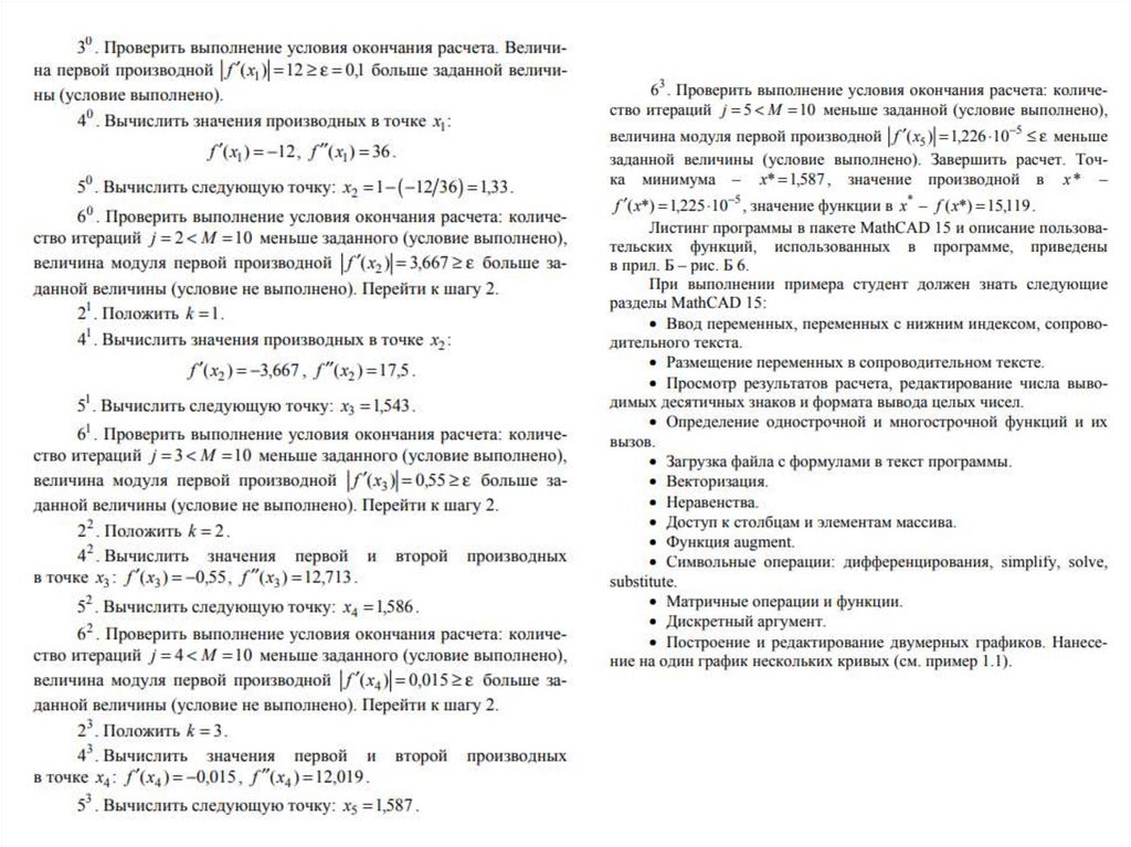
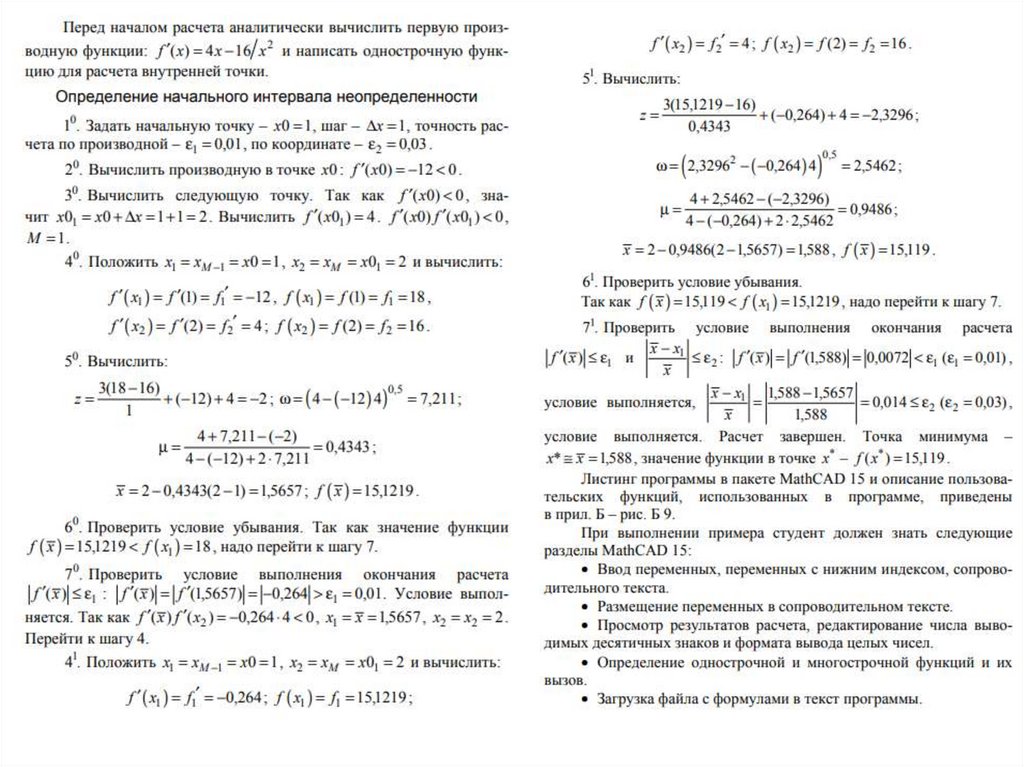
35. МЕТОД НЬЮТОНА-РАФСОНА

Фомин Дмитрий Сергеевич

36.

37.

38.

39.

40.

41.

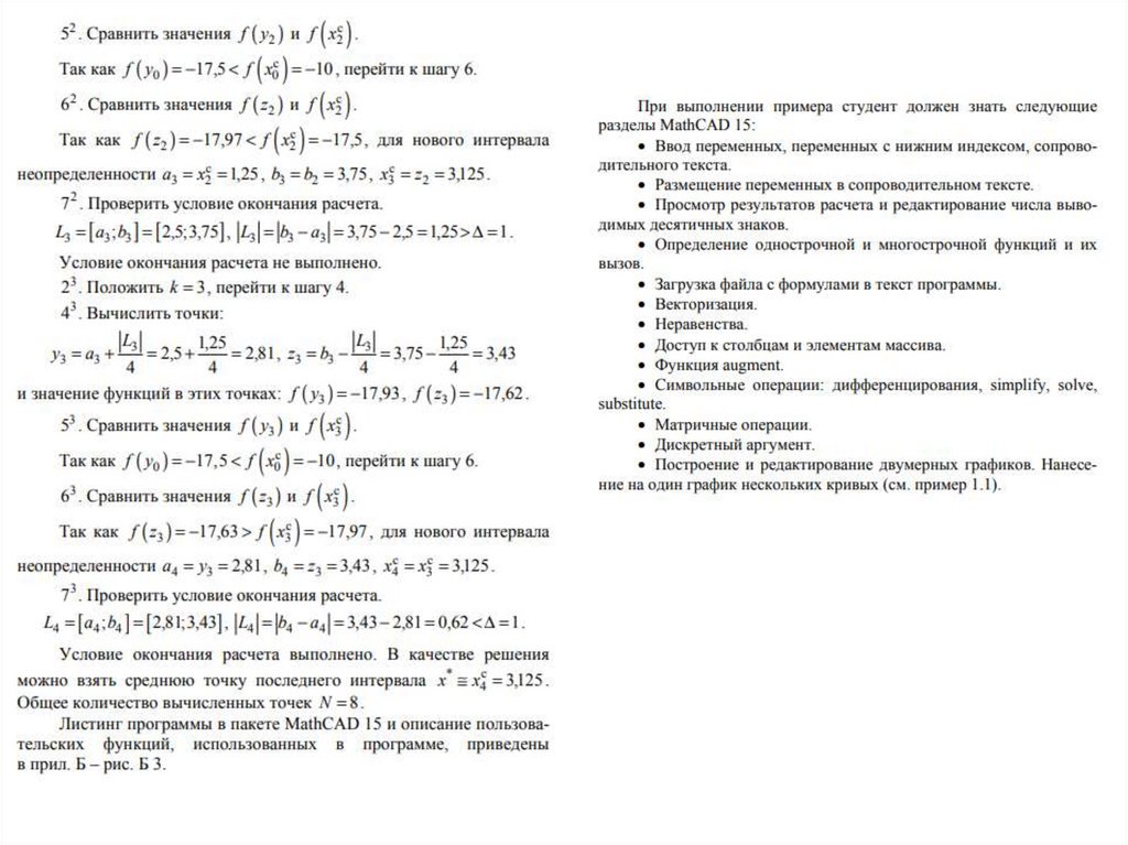
42. МЕТОД СРЕДНЕЙ ТОЧКИ

Назаров Даниил Михайлович

43.

44.

45.

46.

47.

48.

49.

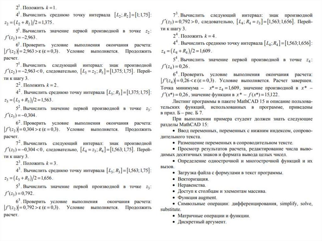
50. МЕТОД СЕКУЩИХ

Павлов Алексей
Андреевич

51.

52.

53.

54.

55.

56.

57.

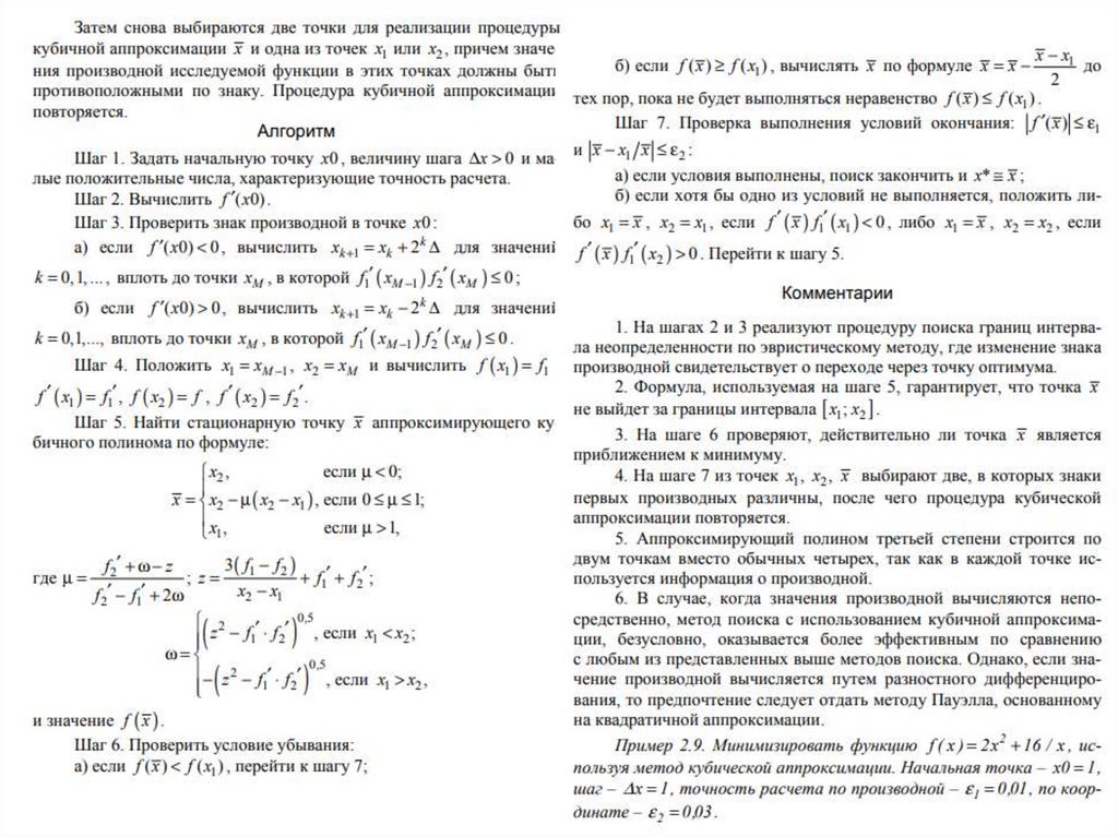
58. МЕТОД КУБИЧЕСКОЙ АППРОКСИМАЦИИ

Котомин Дмитрий
Александрович
English     Русский Правила