Импульс тела. Импульс силы. Закон сохранения импульса.
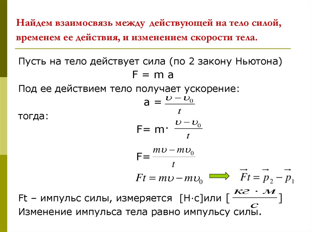
Найдем взаимосвязь между действующей на тело силой, временем ее действия, и изменением скорости тела.
Разбор задач на импульс тела и силы
Разбор задач на импульс тела и силы
Это свойство сохранения. Но закон сохранения импульса выполняется только в замкнутой системе.
Закон сохранения импульса
Закон сохранения импульса при упругом ударе:
Закон сохранения импульса при неупругом ударе:
Примеры закона сохранения импульса:
На принципе отдачи основано реактивное движение
Реактивное движение
Решение задач
816.00K
Категория: ФизикаФизика

2 урок 3четверть 9класс

1. Импульс тела. Импульс силы. Закон сохранения импульса.

2.

ИМПУЛЬСОМ ТЕЛА – называется величина,
равная произведению массы тела на его
скорость.
ИМПУЛЬС – это векторная
величина.
Вектор импульса тела
направлен так же как и
вектор скорости.
Любое тело, которое
движется, обладает
импульсом.

3. Найдем взаимосвязь между действующей на тело силой, временем ее действия, и изменением скорости тела.

Пусть на тело действует сила (по 2 закону Ньютона)
F=ma
Под ее действием тело получает ускорение:
а = 0
t
тогда:
0
F= m·
t
m m 0
F=
t
Ft m m 0
кг м
Ft – импульс силы, измеряется [Н∙с]или [
]
с
Изменение импульса тела равно импульсу силы.

4. Разбор задач на импульс тела и силы

Определите массу автомобиля, имеющего
импульс 2,5•104 кг•м/с и движущегося со скоростью
90 км/ч.

5. Разбор задач на импульс тела и силы

Известно, что масса мяча равна 400 г, скорость,
которую он приобрёл после удара, 30 м/с, сила, с
которой нога действовала на мяч, 1500 Н, а время
удара равно 8 • 10-3 с.

6.

Импульс обладает интересным свойством,
которое есть лишь у немногих физических
величин. Это свойство сохранения. Но закон
сохранения импульса выполняется только в
замкнутой системе.

7. Это свойство сохранения. Но закон сохранения импульса выполняется только в замкнутой системе.

Замкнутая система тел – это совокупность тел,
взаимодействующих между собой, но не
взаимодействующих с другими телами.
Импульс каждого из тел, составляющих замкнутую
систему, может меняться в результате их
взаимодействия друг с другом.
Векторная сумма импульсов тел, составляющих
замкнутую систему, не меняется с течением времени при
любых движениях и взаимодействиях этих тел.

8. Закон сохранения импульса

9. Закон сохранения импульса при упругом ударе:

Абсолютно упругий удар - столкновение
тел, при котором тела не соединяются в одно
целое и их внутренние энергии остаются
неизменными.

10. Закон сохранения импульса при неупругом ударе:

Абсолютно неупругий удар - это столкновение
двух тел, которые объединяются и движутся
дальше как одно целое.

11.

В каких ситуациях проявляется закон
сохранения импульса?
Природа
Космос
Техника
Законное
хобби

12. Примеры закона сохранения импульса:

ружье и пуля в его стволе,
пушка и снаряд,
оболочка ракеты и
топливо в ней.

13. На принципе отдачи основано реактивное движение

Движение, возникающее при отделении от тела с
какой-либо скоростью некоторой его части,
называется реактивным движением.

14. Реактивное движение

В ракете при сгорании топлива газы,
нагретые до высокой температуры,
выбрасываются из сопла с большой
скоростью относительно ракеты

15. Решение задач

1.
2.
Вагон массой 20 т, движущийся со скоростью 0,3
м/с, нагоняет вагон массой 30 т, движущийся со
скоростью 0,2 м/с. Какова скорость вагонов после
того, как сработает сцепка?
Поливочная машина с водой имеет массу 6 т и движется со скоростью
36 км/ч. После работы масса машины стала 3 т. Сравнить импульсы
машины, если она возвращается в гараж со скоростью 54 км/ч.
3.
На неподвижную тележку массой 100 кг прыгает человек массой 50
кг со скоростью 6 м/с. С какой скоростью начнет двигаться тележка
с человеком?
4.
С тележки, движущейся со скоростью 2 м/с, спрыгивает мальчик со
скоростью 1 м/с, направленной горизонтально против хода тележки.
Масса мальчика равна 45 кг, а масса тележки – 30 кг. С какой скоростью
будет двигаться тележка сразу после того, как мальчик спрыгнул с нее?
English     Русский Правила