5.39M

Лабораторная работа №6

1.

Лабораторная работа
Определение показателей
готовности к работе блочных
электростанций
Дисциплина: Техническое обслуживание и надежность
теплоэнергетических систем
Янов Сергей Романович
доцент кафедры ТЭС
11.01.2020
Редакция 1.0

2.

Надежность теплоэнергетического оборудования ТЭС
Цель лабораторной работы
содержание

3.

Раздел Надежность теплоэнергетического оборудования ТЭС
Цель работы
Цель работы:
- Определение показателей готовности к работе блочных электростанций
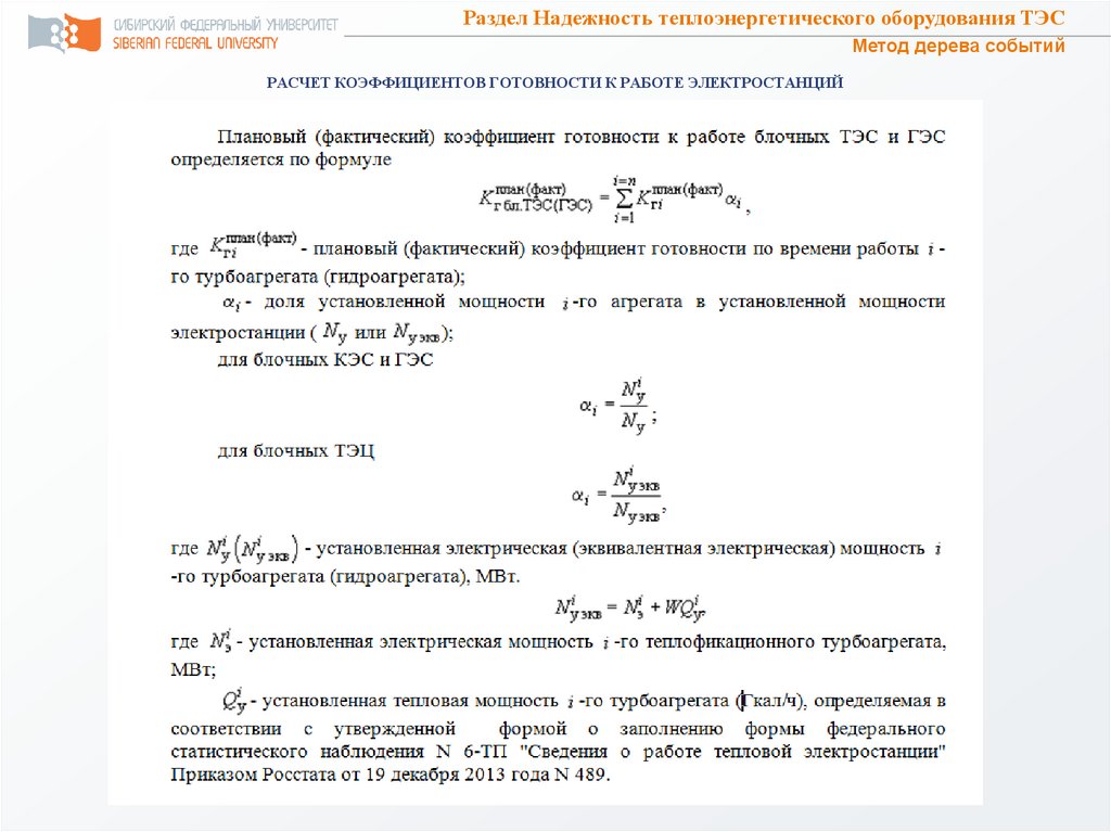
Показатель готовности к работе электростанций и энергосистем служит для оценки полноты и длительности
использования оборудования в целях электро- и теплоснабжения, уровня эксплуатации энергооборудования и эффективности
проведенного на нем ремонта, а также характеризует степень совершенства и качество монтажа вновь вводимой техники.
Готовность к работе отдельных агрегатов электростанций определяется временем нахождения агрегатов в работе и резерве и
оценивается с помощью коэффициента готовности.
Плановый (фактический) коэффициент готовности агрегата к работе определяется по формуле
- календарный отрезок времени, на который планируется готовность оборудования к работе, ч;
- планируемая (фактическая) продолжительность всех ремонтов в течение рассматриваемого
периода, ч.

4.

Раздел Надежность теплоэнергетического оборудования ТЭС
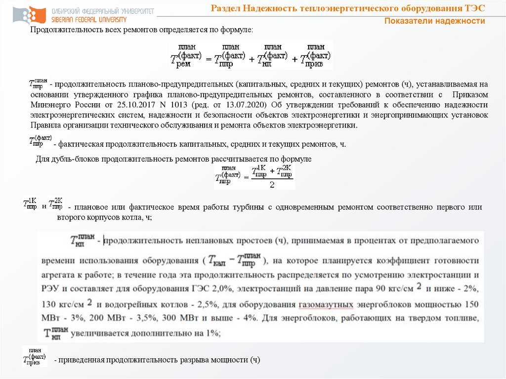
Продолжительность всех ремонтов определяется по формуле:
Показатели надежности
- продолжительность планово-предупредительных (капитальных, средних и текущих) ремонтов (ч), устанавливаемая на
основании утвержденного графика планово-предупредительных ремонтов, составленного в соответствии с Приказом
Минэнерго России от 25.10.2017 N 1013 (ред. от 13.07.2020) Об утверждении требований к обеспечению надежности
электроэнергетических систем, надежности и безопасности объектов электроэнергетики и энергопринимающих установок
Правила организации технического обслуживания и ремонта объектов электроэнергетики.
- фактическая продолжительность капитальных, средних и текущих ремонтов, ч.
Для дубль-блоков продолжительность ремонтов рассчитывается по формуле
и
- плановое или фактическое время работы турбины с одновременным ремонтом соответственно первого или
второго корпусов котла, ч;
- приведенная продолжительность разрыва мощности (ч)

5.

Раздел Надежность теплоэнергетического оборудования ТЭС
Показатели надежности

6.

Раздел Надежность теплоэнергетического оборудования ТЭС
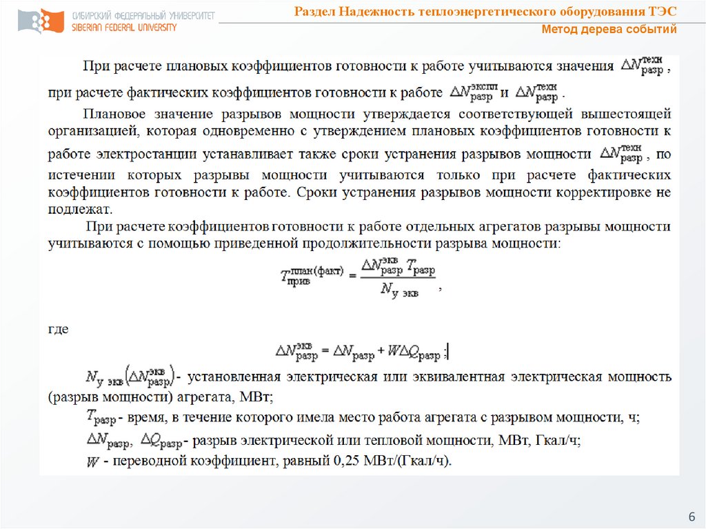
Метод дерева событий
6

7.

Раздел Надежность теплоэнергетического оборудования ТЭС
Метод дерева событий
Т
ЭГ
ПК
ДТ
К
Т
ЭГ
ПК
К
Принципиальная схема блочной ТЭС
ПК – паровой котел; Т – Турбоагрегат; ЭГ – Турбогенератор; К – Конденсатор

8.

Раздел Надежность теплоэнергетического оборудования ТЭС
Метод дерева событий
РАСЧЕТ КОЭФФИЦИЕНТОВ ГОТОВНОСТИ К РАБОТЕ ЭЛЕКТРОСТАНЦИЙ

9.

Раздел Надежность теплоэнергетического оборудования ТЭС
Метод дерева событий

10.

Раздел Надежность теплоэнергетического оборудования ТЭС
Исходные данные
содержание

11.

Раздел Надежность теплоэнергетического оборудования ТЭС
Исходные данные
Наименование
параметра
1 Принципиальная схема
2 Количество блоков
3 Мощность блока, МВт
4 Марка турбины

5
Марка котельных
агрегатов
6 Моноблок/Дубльблок
Дубльблок:
7 Завис/Независим
8 Тип топлива
9 Наработка блока №1,ч
10 Наработка блока №2,ч
11 Наработка блока №3,ч
12 Наработка блока №4,ч

Наименование
параметра
1 Принципиальная схема
2 Количество блоков
3 Мощность блока, МВт
4 Марка турбины
5
Марка котельных
агрегатов
Номер варианта
1
2
Рис !.1
Рис !.2
2
3
100
210
К-100-90-7 К-210-130-8
Е-220-9,8-540 Еп-670-13,8КБТ (БКЗ- 545 БТ (БКЗ220-100-9)
670-140-3)
Дубль
Моно
3
Рис !.3
4
210
К-210-130-8
Пп 640-14570/570 2К
(ПК-40)
Дубль
4
5
6
7
8
Рис !.4
Рис !.5
Рис !.1
Рис !.2
Рис !.3
2
1
2
3
4
800
300
100
800
210
К-800-240-5
К-300-240-3
К-100-90-7
К-800-240-5
К-210-130-8
Пп 2650-25Пп 950-25Е-220-9,8-540 Пп 2650-25Пп 640-14545/542 БТ (П- 545/545 2К (П- ДТ (БКЗ-220- 545/542 ГМН
570/570 2К
67)
39)
100-11с)
(ТГМП-204ХЛ)
(ПК-40)
Моно
Дубль
Дубль
Моно
Дубль
Независ
Уголь
1 000
21 920
-
Уголь
18 500
4 500
31 250
-
Завис
Уголь
21 920
1000
-
Уголь
21 970
4 750
-
Независ
Уголь
12 500
-
11
Рис !.1
2
100
К-100-90-7
12
Рис !.2
3
1200
К-1200-240-3
13
Рис !.3
4
210
К-210-130-8
14
Рис !.4
2
300
К-300-240-3
Е-220-9,8-540 Пп 3950-25КБТ (БКЗ- 545/542 ГМН
220-100-9) (ТГМП-1202)
Пп 640-14570/570 2К
(ПК-40)
Пп 990-25Пп 950-25Е-220-9,8-540 Еп-670-13,8-545
545/545 БТ (П- 545/545 2К (П- ДТ (БКЗ-220- БТ (БКЗ-67059)
39)
100-11с)
140-3)
9
10
Рис !.4
Рис !.6
2
3
500
160
К-500-240-4
К-160-130
Пп 1650-25Пп 540-14545/545 КТ 545/545 2К (ПК(П-57)
38)
Моно
Дубль
Независ
Уголь
10 500
31 850
-
Природный газ
9 150
17 500
550
-
Завис
Уголь
33 950
5 500
-
Уголь
31 880
5 700
-
Независ
Уголь
17 500
1 750
33 950
-
Номер варианта
15
16
Рис !.5
Рис !.1
1
2
300
100
К-300-240-3
К-100-90-7
17
Рис !.2
3
210
К-210-130-8
18
Рис !.3
4
210
К-210-130-8
19
Рис !.4
2
800
К-800-240-5
20
Рис !.6
3
160
К-160-130
Пп 640-14570/570 2К
(ПК-40)
Пп 2650-25Пп 540-14545/542 БТ 570/540 2К (ПК(П-67)
24)
6 Моноблок/Дубльблок
Дубльблок:
7 Завис/Независим
Дубль
Моно
Дубль
Моно
Дубль
Дубль
Моно
Дубль
Моно
Дубль
Независ
Завис
-
Независ
Независ
-
Завис
-
Независ
8 Тип топлива
9 Наработка блока №1,ч
10 Наработка блока №2,ч
11 Наработка блока №3,ч
12 Наработка блока №4,ч
Уголь
21 150
39 420
-
Природный
газ
33 750
8 500
41 500
-
Уголь
30 250
5 050
-
Уголь
570
12 250
-
Уголь
1 750
-
Уголь
10 500
21 920
-
Уголь
8 500
39 550
22 250
-
Уголь
21 920
10 500
-
Уголь
36 550
3 500
-
Уголь
33 750
12 250
8 500
-

12.

Раздел Надежность теплоэнергетического оборудования ТЭС
Принципиальная схема Вариант №1
ДТ
ПК
ПК
Т
ЭГ
ПК
ПК
Т
К
ЭГ
К
Рисунок !.1– Принципиальная схема блочной ТЭС
ПК – паровой котел; Т – Турбоагрегат; ЭГ – Турбогенератор; К – Конденсатор
12

13.

Раздел Надежность теплоэнергетического оборудования ТЭС
Принципиальная схема Вариант №2
ДТ
ПК
ПК
Т
ЭГ
К
ПК
Т
ЭГ
К
Т
ЭГ
К
Рисунок !.2– Принципиальная схема блочной ТЭС
ПК – паровой котел; Т – Турбоагрегат; ЭГ – Турбогенератор; К – Конденсатор
13

14.

Раздел Надежность теплоэнергетического оборудования ТЭС
Принципиальная схема Вариант №3
ДТ
ПК
ПК
ПК
Т
ЭГ
ПК
Т
К
ЭГ
К
Рисунок !.3– Принципиальная схема блочной ТЭС
ПК – паровой котел; Т – Турбоагрегат; ЭГ – Турбогенератор; К – Конденсатор
14

15.

Раздел Надежность теплоэнергетического оборудования ТЭС
Принципиальная схема Вариант №4
Т
ЭГ
ПК
ДТ
К
Т
ЭГ
ПК
К
Рисунок !.4– Принципиальная схема блочной ТЭС
ПК – паровой котел; Т – Турбоагрегат; ЭГ – Турбогенератор; К – Конденсатор
15

16.

Раздел Надежность теплоэнергетического оборудования ТЭС
Принципиальная схема Вариант №5
ДТ
ПК
Т
ЭГ
К
ПК
Рисунок !.5– Принципиальная схема блочной ТЭС
ПК – паровой котел; Т – Турбоагрегат; ЭГ – Турбогенератор; К – Конденсатор
16

17.

Раздел Надежность теплоэнергетического оборудования ТЭС
Принципиальная схема Вариант №6
ДТ
ПК
ПК
ПК
Т
ЭГ
К
ПК
ПК
Т
ЭГ
К
ПК
Т
ЭГ
К
Рисунок !.6– Принципиальная схема блочной ТЭС
ПК – паровой котел; Т – Турбоагрегат; ЭГ – Турбогенератор; К – Конденсатор
17

18.

Раздел Надежность теплоэнергетического оборудования ТЭС
Справочные данные
Технические характеристики прямоточных котлов

1
2
3
4
5
6
7
8
9
10
11
12
Наименование показателя
Пп 3950-25545/542 ГМН
(ТГМП-1202)
Пп 2650-25545/542 ГМН
(ТГМП-204ХЛ)
Пп 2650-25Пп 990-25Пп 2650-25Пп 1650-25Пп 1650-25Пп 640-14-570/570 Пп 950-25-545/545 Пп 540-14-545/545 Пп 640-14-570/540 Пп 540-14-570/540
545/542 КТ (ТПП545/545 БТ (П545/542 БТ (П-67) 545/542 КТ (П-76)
545/545 КТ (П-57)
2К (ПК-40)
2К (П-39)
2К (ПК-38)
БТ (ПК-33)
2К (ПК-24)
804)
59)
Номинальная
производительность, т/ч
3950
2650
2650
2650
1650
990
1650
640
Расход пара через
промперегреватель, т/ч
3240
2186
2186
2186
1356
800
1364
544
Давление на выходе
перегретого пара, МПа
25
25
25
25
25,5
25,5
25,5
14
Давление на выходе пара
промперегрева, МПа
3,68
3,74
3,48
3,6
3,9
3,95
4
2,5
Давление на входе пара
промперегрева, МПа
3,9
3,99
3,7
4
4,1
4,1
4,2
2,7
Температура перегретого пара,
°С
545
545
545
545
545
545
545
570
Температура на выходе
промперегретова пара, °С
542
542
542
542
545
545
545
570
Температура на входе
промперегретова пара, °С
290
290
291
285
295
308
300
357
Температура питательной воды,
°С
270
277
275
271
275
268
277
242
Температура уходящих газов,°С
142
149
132
140
134
150
145
133
КПД (брутто) при номинальной
нагрузке, %
93,3
93,3
92,4
91
91,5
91
92
91,85
Компоновка котельного
агрегата
П-образная П-образная Т-образная Т-образная Т-образная Т-образная Т-образная П-образная
950
540
640
540
760
480
544
480
25,5
13,8
14
14
4
3,1
3,3
2,95
4,2
3,3
3,5
3,1
545
545
570
570
545
545
540
540
303
345
389
390
262
130
233
143
236
143
230
122
91,8
89
91,56
91,9
Т-образная
П-образная
П-образная
П-образная
Е-220-9,8-540 ДТ
(БКЗ-220-100-11с)
Е-420-140Ж (ТП- Еп-670-13,8-545 БТ Е-820-13,8-560
87М)
(ТПЕ-215)
(БКЗ-820-140)
Технические характеристики барабанных котлов котлов

1
2
3
4
5
6
7
8
9
10
11
12
Наименование показателя
Еп-670-13,8-545 Еп-640-14-545 Ж
Еп-670-13,8-545
Е-500-13,8-545 БТ Е-420-13,8-545 БЖ Е-420-13,8 (БКЗ- Е-320-13,8-560 КТ Е-320-13,8-560 БЖ Е-220-9,8-540 КБТ
БТ (БКЗ-670-140- (БКЗ-640-140ПТБТ (ТПЕ-216)
(БКЗ-500-140-1)
(БКЗ-420-140)
420-140-5)
(БКЗ-320-140-6) (БКЗ-320-140ПТ-5) (БКЗ-220-100-9)
3)
1)
Номинальная
производительность, т/ч
670
670
640
500
420
420
320
320
Расход пара через
промперегреватель, т/ч
577
560
560
Давление на выходе
перегретого пара, МПа
13,8
13,8
14
13,8
13,8
13,8
13,8
13,8
Давление на выходе пара
промперегрева, МПа
2,45
2,5
2,5
Давление на входе пара
промперегрева, МПа
2,75
2,6
2,6
Температура перегретого пара,
°С
545
545
545
545
545
560
560
560
Температура на выходе
промперегретова пара, °С
545
545
545
Температура на входе
промперегретова пара, °С
335
335
335
Температура питательной воды,
°С
243
245
230
230
210
230
230
230
Температура уходящих газов,°С
158
151
140
157
147
129
142
157
КПД (брутто) при номинальной
нагрузке, %
91,45
89
92,5
92,1
91
92,28
90,52
90,52
Компоновка котельного
агрегата
П-образная П-образная П-образная П-образная П-образная Т-образная П-образная П-образная
220
220
420
670
820
-
-
-
570
-
9,8
9,8
14
13,8
14
-
-
-
2,41
-
-
-
-
2,71
-
540
540
560
545
560
-
-
-
545
-
-
-
-
333
-
215
140
218
169
230
143
250
145
230
150
91,36
89
92,73
91,5
П-образная
Башенная
П-образная
91,4
ТТ-образная образная
18

19.

Раздел Надежность теплоэнергетического оборудования ТЭС
Справочные данные
Технические характеристики конденсационных турбин

Наименование показателя
К-1200-240-3
К-800-240-5
К-500-240-4
К-300-240-3
К-215-130
К-210-130-8
К-160-130
К-100-90-7
К-50-90-2
300
540
215
540/565
210
536
160
565
100
535
50
500
1
2
Номинальная мощность, МВт
Начальные параметры пара температура, °С
1200
540
800
540
500
540
3
Начальные параметры пара давление, МПа
23,5
23,5
23,5
23,5
12,8
12,8
12,7
9
9
4
Параметры пара после промперегрева температура, °С
540
540
540
540/565
535
540
565
-
-
5
Параметры пара после промперегрева давление, МПа
3,5
3,3
3,75
3,65
2,36
2,43
2,6
-
-
6
7
8
9
10
11
12
Производительность нерегулируемого отбора
(тепловая нагрузка), ГДж/ч
Максимальный расход свежего пара, т/ч
Давление пара в конденсаторе , кПа
Температура питательной воды, °С
Наработка на отказ,ч
Коэффициент готовности
Допускаемое число пусков за срок службы
188
3 950
3,5
274
6250
98
1500
590
2 650
3,4
274
6250
98
1700
210
1 650
3,5
276
6250
98
1700
65
975
3,4
278
6250
98
2000
105
670
4
245
7000
98
2000
670
8-18
248
7000
98
2000
516
3,42
229
7000
98
2000
440
3,5
222
7000
98
2000
202
3,9
219
7000
98
2000
13
14
15
16
Минимальное время пуска после простоя 8 ч
Минимальное время пуска после простоя 48 ч
Минимальное время пуска из холодного состояния
Срок службы, год
2,5
5,5
10
40
2,2
3,5
8,5
40
2
3,5
8
40
1,7
3
5,5
40
1
2,5
4,7
40
1
2,5
5
40
1
2,5
5
40
1,67
3,25
6
40
0,7
1,6
2,3
40
17
18
19
Срок службы между капитальными ремонтами, лет
Удельная масса турбины, кг/кВт
Удельная масса турбины с конденсатором, кг/кВт
6
1,39
2,73
6
1,62
2,71
6
1,96
3,1
6
2,3
3,5
6
2,51
3,43
6
2,29
3,63
6
2,625
3,82
6
2,83
4,18
5
2,96
4,08
19

20.

Спасибо за внимание!
English     Русский Правила