7.99M
Категория: ПромышленностьПромышленность

Laboratornaya_rabota_1

1.

Лабораторная работа
ТЕОРЕТИЧЕСКИЕ ОСНОВЫ
МЕТОДОВ ОЦЕНКИ ПОКАЗАТЕЛЕЙ
НАДЕЖНОСТИ
Дисциплина: Техническое обслуживание и надежность
теплоэнергетических систем
Янов Сергей Романович
доцент кафедры ТЭС
11.01.2020
Редакция 1.0

2.

Надежность теплоэнергетического оборудования ТЭС
Цель лабораторной работы
содержание

3.

Раздел Надежность теплоэнергетического оборудования ТЭС
Цель работы
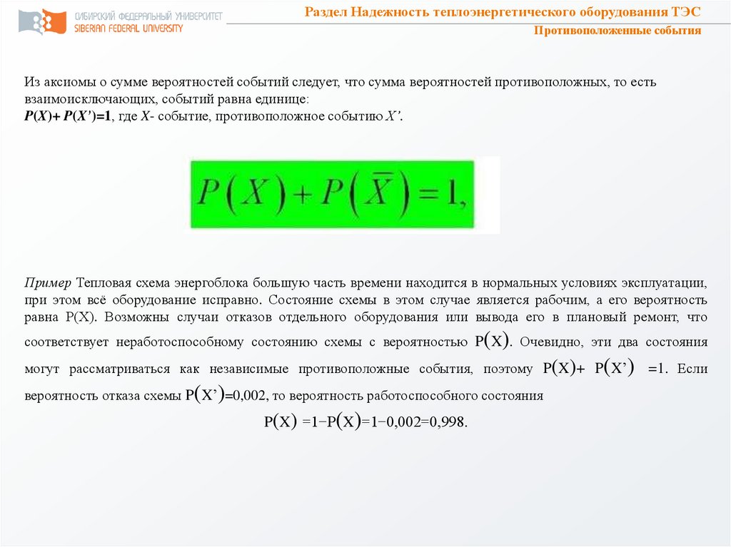
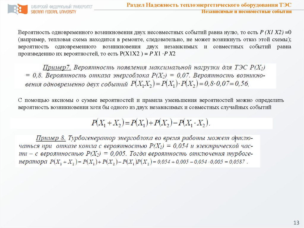
- Изучения основных понятий и определений теории надежности на примере тепловой схемы ТЭС
- Определение безотказной работы в определенных промежутка времени с учетом текущего
состояния оборудования
- Определение вероятности отказов оборудования с учетом независимых и зависимых событий
- Определение вероятности отказов оборудования с учетом совместимых и несовместимых событий

4.

Надежность теплоэнергетического оборудования ТЭС
Условные обозначения
Вариант №1
Т
1
ПК
2
ЭГ
3
4
ПВД-1
К
Д
ПВД-2
ПН-А
ПН-Б
КН-А
ПНД-1
ПНД-2
КН-Б
ЦН-А
ЦН-Б
ПК - паровой котел
Т - турбина
К - конденсатор
Д – деаэратор
КН-А - конденсационный насос «А»
КН-Б - конденсационный насос «Б»
ПН-А - питательный насос «А»
ПН-Б - питательные насос «Б»
ЦН-А - циркуляционный насос «А»
ЦН-Б - циркуляционный насос «Б»
ПНД-1 – подогреватель низкого давления №1
ПНД-2 – подогреватель низкого давления №2
ПВД-1 – подогреватель высокого давления №1
ПВД-2 – подогреватель высокого давления №2

5.

Раздел Надежность теплоэнергетического оборудования ТЭС
Отказ и восстановление
5

6.

Раздел Надежность теплоэнергетического оборудования ТЭС
Вероятность события
6

7.

Раздел Надежность теплоэнергетического оборудования ТЭС
Определение безотказной работы
Котельный агрегат отработал исправно τ1 часов, необходимо определить вероятность его
безотказной работы в промежутки от τ1 до τ2 часов при интенсивности отказов λ:
Интенсивность отказов
где T0 время безотказной работы
(наработка до отказа)
Вероятность безотказной работы
English     Русский Правила