Усилители на биполярных транзисторах
Типы одиночных каскадов
Типы одиночных каскадов
Усилитель по схеме с общим эмиттером (ОЭ)
Усилитель по схеме с общей базой (ОБ)
Особенности усилительного каскада с ОБ
Усилитель по схеме с общим коллектором (ОК)
Усилительные секции на транзисторах
Дифференциальный каскад
Положительные свойства дифференциального каскада
Положительные свойства дифференциального каскада
Операционный усилитель
ОБРАТНАЯ СВЯЗЬ В УСИЛИТЕЛЯХ
Блок-схема усилителя с ОС по напряжению
Cпособы снятия напряжения Uос
Блок-схема усилителя с ОС по току
Способы подачи сигнала ОС на вход
БЛОК-СХЕМА УСИЛИТЕЛЯ С ПОСЛЕДОВАТЕЛЬНОЙ ОС НА ВХОДЕ
Блок-схема усилителя с параллельной ОС на входе
ВИДЫ ОС ПО ХАРАКТЕРУ ТОКА
Влияние ОС на параметры усилителя
В случае ПОС :
ВЛИЯНИЕ ООС НА ДЕСТАБИЛИЗИРУЮЩИЕ ФАКТОРЫ, ВЫЗЫВАЮЩИЕ ИЗМЕНЕНИЕ K0
Конец
533.78K
Категория: ЭлектроникаЭлектроника

Л03_Усилители_напряжения_на_БТ,_ОС_Л3

1. Усилители на биполярных транзисторах

Типы усилительных каскадов

2. Типы одиночных каскадов

• одиночный каскад можно представить в виде
трехполюсника с общим проводом

3. Типы одиночных каскадов

Рассмотрим одиночные каскады, реализованные на
биполярных транзисторах, включенные по схеме с:
• Общим эмиттером - ОЭ,
• Общей базой - ОБ
• Общим коллектором - ОК.
В схемах будем использовать n-p-n-транзисторы, так
как они являются более высокочастотными и чаще
применяются.

4. Усилитель по схеме с общим эмиттером (ОЭ)

• входное сопротивление каскада с ОЭ
Rвх ≈
(100÷150) ом; Значение маленькое, это недостаток,
так как нагружает источник напряжения
• выходное сопротивление каскада
Rвых ≈
(10÷100) ком; Значение большое, это недостаток,
так как создаёт условие для больших потерь
амплитуды сигнала
• коэффициент усиления на средних частотах K0 ≈
10÷100;
• верхняя граничная частота fв ≈ (1 – 10) МГц.
• !!! Каскад с транзистором, включенным по схеме с
ОЭ, обычно используется в качестве основного
каскада предварительного усиления.

5. Усилитель по схеме с общей базой (ОБ)

• малое входное сопротивление
Rвх ≈ (10÷100) ом; Достоинство для
усилителей радиосигналов
• выходное сопротивление каскада
Rвых ≈(10÷100) ком. Недостаток,
который проявляется при применении
следующего усилительного каскада с
низким входным сопротивлением,
например, такого же каскада с ОБ
• Коэффициент усиления на средних
частотах K0 ≈ 10÷100.
• верхняя граничная частота fв такого
усилительного каскада больше, чем у
каскада усиления с ОЭ.

6. Особенности усилительного каскада с ОБ

• низкое входное сопротивление не позволяет строить
многокаскадные усилители, что является недостатком,
Но!!! с другой стороны, низкое входное сопротивление
удобно для подключения к выходам низкоомных
датчиков для хорошего согласования по сопротивлениям.
Например, сопротивление коаксиальных телекабелей
составляет 75 ом, поэтому все входные каскады
усилителей телеприемников являются каскадами с ОБ.
• Каскады с ОБ пригодны для широкополосных усилителей
и используются как входной согласующий каскад или
усилитель мощности (допускают большой выходной ток).

7. Усилитель по схеме с общим коллектором (ОК)

• входное сопротивление каскада велико
Rвх ~ (1÷100) кОм;
• выходное сопротивление каскада мало
Rвых ~ (10÷100) Ом;
• коэффициент усиления на средних частотах
K0 ≤ 1.
• верхняя граничная частота fв такого каскада
много больше, чем каскада с ОЭ.
• каскад с ОК фактически является
трансформатором сопротивлений, может
использоваться для согласования с
низкоомной нагрузкой;
• не усиливает сигнал по напряжению;
• имеет очень хорошие частотные свойства.

8.

9. Усилительные секции на транзисторах

каскод
Усилительные секции на транзисторах
• каскодным называется включение, когда через
оба транзистора усилительной секции протекает
одна и та же переменная составляющая
выходного тока (здесь — коллекторного).
• Каскод был предложен, чтобы использовать
положительные свойства каскада с ОБ и
компенсировать его недостатки.
• Транзистор VT1 включен по схеме с ОЭ, VT2 — с
ОБ. В результате, входным сопротивлением
каскода является входное сопротивление
каскада с ОЭ
(Rвх ≈ (100÷150) ом), а
выходным — выходное сопротивление каскада
с ОБ (Rвых ≈ (10÷100) ком).
• верхняя граничная частота каскода fв совпадает
с верхней граничной частотой каскада с ОБ.
• коэффициент усиления на средних частотах
определяется работой транзистора VT2.

10.

• так как коллекторной нагрузкой транзистора VT1 является
открытый переход «эмиттер — база» транзистора V2,
сопротивление которого порядка 100 Ом, а сопротивление
нагрузки в каскаде Rн ≈ (1÷10) кОм.

11. Дифференциальный каскад

• каскад имеет два плеча: транзисторы
VT1 и VT2, включенные по схеме с ОЭ,
симметричны (имеют одинаковые
параметры).
одновременно действуют два входа
│ Uвх1│ = │ Uвх2│ и два выхода
│ Uвых1│ = │ Uвых2│.
Выходное напряжение каскада равно
разности выходных напряжений
Uвых=Uвых1 - Uвых2,
(дифференциальность)

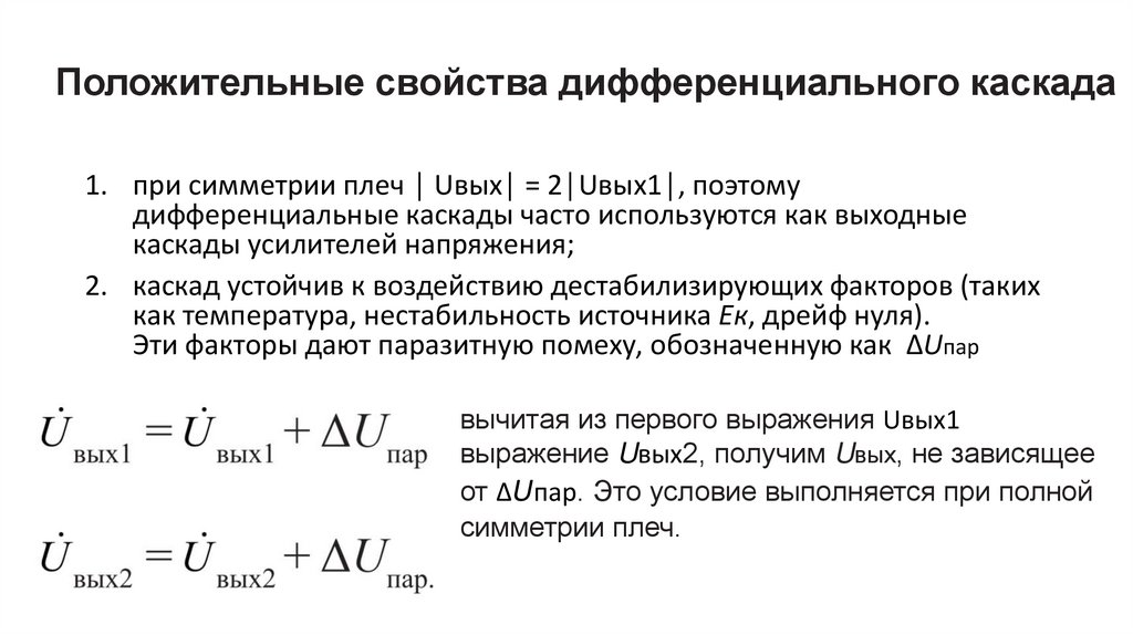
12. Положительные свойства дифференциального каскада

1. при симметрии плеч │ Uвых│ = 2│Uвых1│, поэтому
дифференциальные каскады часто используются как выходные
каскады усилителей напряжения;
2. каскад устойчив к воздействию дестабилизирующих факторов (таких
как температура, нестабильность источника Ек, дрейф нуля).
Эти факторы дают паразитную помеху, обозначенную как ΔUпар
вычитая из первого выражения Uвых1
выражение Uвых2, получим Uвых, не зависящее
от ΔUпар. Это условие выполняется при полной
симметрии плеч.

13. Положительные свойства дифференциального каскада

• Дифференциальный каскад имеет малый дрейф
нуля, поэтому годен для усилителей постоянного
тока, не требует стабилизации напряжения
источника питания Ек.
• Дифференциальный каскад широко используется
в современных интегральных микросхемах, при
этом частотные свойства плеч и коэффициент
усиления такие же, как у каскада с ОЭ.

14. Операционный усилитель

• Операционный усилитель имеет два плеча:
1. транзистор V1, включенный по схеме с
ОЭ, и
• 2. транзистор V2, включенный по схеме с
ОК;
Два входа, на которых сигналы подаются
раздельно и могут быть произвольными по
амплитуде и фазе. Сигнал, поданный на
первый вход, инвертируется, при этом
транзистор V2 не работает.
Сигнал со второго входа подается на базу
транзистора V2, через общее эмиттерное
сопротивление Rэ попадает на эмиттер V1.
В этом случае V1 работает как усиитель при
включении с ОБ и при подаче сигнала со
стороны эмиттера V2 не инвертирует этот
сигнал.

15. ОБРАТНАЯ СВЯЗЬ В УСИЛИТЕЛЯХ

• Обратная связь (ОС) — это подача части
выходного напряжения или тока снова на вход с
целью улучшения качественных показателей
усилителя. Применяется как в однокаскадных
усилителях (местная ОС), так и в многокаскадных
(межкаскадная ОС).

16. Блок-схема усилителя с ОС по напряжению

• здесь γ —
коэффициент
передачи цепи ОС,
характеризующий
её глубину.

17. Cпособы снятия напряжения Uос

• 1) ОС по напряжению (напряжение ОС
пропорционально части выходного напряжения).
ОС является связью по напряжению, если Uос
снимается с того же электрода схемы, что и Uвых.
• 2) ОС по току (напряжение ОС пропорционально
части выходного тока).

18. Блок-схема усилителя с ОС по току

• ОС является связью по
току, если Uос
снимается с точки
схемы, через которую
протекает выходной
ток, при этом выходное
напряжение снимается
с другой точки.

19. Способы подачи сигнала ОС на вход

•Параллельный
•Последовательный

20. БЛОК-СХЕМА УСИЛИТЕЛЯ С ПОСЛЕДОВАТЕЛЬНОЙ ОС НА ВХОДЕ


21. Блок-схема усилителя с параллельной ОС на входе

22.

ВИДЫ ОС ПО ЗНАКУ ВОЗДЕЙСТВИЯ НА УСИЛИТЕЛЬ
по знаку (характеру воздействия) ОС бывает:
1. положительной и
2. отрицательной.
• Положительная обратная связь (ПОС) возникает в том
случае, если действие Uос и Uвх вызывает одинаковые
изменения коллекторного (выходного) тока.
• Отрицательная обратная связь (ООС) возникает в том
случае, если действие Uос и Uвх вызывает
противоположное изменения коллекторного
(выходного) тока.

23. ВИДЫ ОС ПО ХАРАКТЕРУ ТОКА

1. По переменному току,
2. По постоянному току
3. Совместная.
Совместная ОС содержит обе составляющих.
ОС влияет на коэффициент усиления, устойчивость,
стабильность (в том числе термостабильность),
полосу пропускания.

24. Влияние ОС на параметры усилителя

Знаком «*» будем отмечать параметры усилителей с ОС.
Коэффициент усиления на средних частотах:

25.

• В зависимости от вида ОС выбирается знак:
1. минус — для ООС ,
2. плюс — для ПОС .
В случае ООС :
Коэффициент усиления с ООС становиться меньше

26. В случае ПОС :

• Коэффициент усиления с ПОС становиться больше.
Для ПОС возможна ситуация, когда γK0 = 1, т. е. стремится к
бесконечности (входного сигнала нет, а выходной есть). Это
случай самовозбуждения усилителя. Поэтому ПОС не
применяется в усилителях

27. ВЛИЯНИЕ ООС НА ДЕСТАБИЛИЗИРУЮЩИЕ ФАКТОРЫ, ВЫЗЫВАЮЩИЕ ИЗМЕНЕНИЕ K0

Величина F = 1 + γK0 — это глубина ОС . F ≈ 10÷100.
ООС является мощным средством повышения
стабильности усилителя (хотя при её введении
уменьшается коэффициент усиления).

28. Конец

• Спасибо за внимание
English     Русский Правила