Минимизация логических функций
948.81K

АЛ4Минимизация (1)

1. Минимизация логических функций

2.

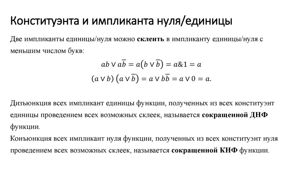
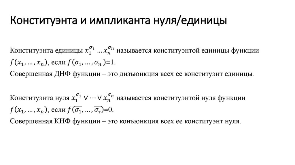
Конституэнта и импликанта нуля/единицы
Конституэнта единицы - правильная полная относительно переменных
English     Русский Правила