ОПЕРАЦИОННЫЕ УСИЛИТЕЛИ
Инвертирующее включение ОУ
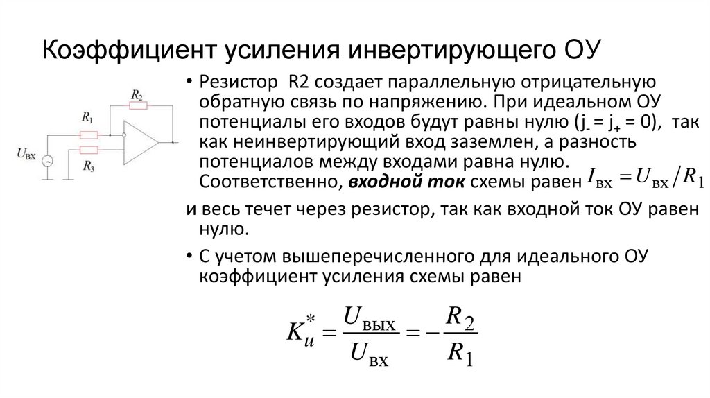
Коэффициент усиления инвертирующего ОУ
Инвертирующее включение ОУ
Сумматор на ОУ при инвертирующем включении
Сумматор на ОУ при инвертирующем включении
Неинвертирующее включение ОУ
Основные параметры схемы неинвертирующего включения для идеального ОУ следующие
Повторитель напряжения на ОУ
Операционный усилитель при дифференциальном включении (дифференциальный усилитель)
Синфазное включение ОУ
236.69K
Категория: ЭлектроникаЭлектроника

Л12_ОУ_Применение_резистивных_схем

1. ОПЕРАЦИОННЫЕ УСИЛИТЕЛИ

ТИПОВЫЕ ВКЛЮЧЕНИЯ
ОПЕРАЦИОННЫХ УСИЛИТЕЛЕЙ С
РЕЗИСТИВНОЙ ОБРАТНОЙ СВЯЗЬЮ

2.

• Внешняя частотно-независимая резистивная
обратная связь, охватывающая ОУ, изменяет его
коэффициент усиления (уменьшает) и полосу частот
(расширяет), не изменяя формы частотной
характеристики.
• В зависимости от того, на какой вход ОУ подается
полезный сигнал, различают схемы включения ОУ:
• инвертирующее,
• неинвертирующее,
• дифференциальное.

3. Инвертирующее включение ОУ

R2
UВХ
~
R1
UВЫХ
R3
RH
Элементы схемы:
R1 – резистор в цепи управления,
R2 – резистор обратной связи,
R3 – резистор балансировки.
• Инвертирующее включение
является основной схемой
включения ОУ.
• В этом случае сигнал
подается на инвертирующий
вход ОУ,
• а неинвертирующий вход
заземляется через резистор
R3 или непосредственно.

4. Коэффициент усиления инвертирующего ОУ

• Резистор R2 создает параллельную отрицательную
обратную связь по напряжению. При идеальном ОУ
потенциалы его входов будут равны нулю (j- = j+ = 0), так
как неинвертирующий вход заземлен, а разность
потенциалов между входами равна нулю.
Соответственно, входной ток схемы равен I вх U вх R 1
и весь течет через резистор, так как входной ток ОУ равен
нулю.
• С учетом вышеперечисленного для идеального ОУ
коэффициент усиления схемы равен
R2
* U вых
Ku
U вх
R1

5. Инвертирующее включение ОУ

• входное сопротивление
• выходное сопротивление
• верхняя граничная частота
R*вх R1
R*вых 0
fв*
Таким образом, при применении идеального ОУ параметры схемы
определяются только внешними элементами R1, R2 , их величиной и
стабильностью и т.д.
Достоинства инвертирующего включения ОУ – простота, отсутствие синфазной
помехи.
Недостаток – невысокое входное сопротивление.
Реальные ОУ имеют конечные величины параметров K0, Rвх_д , Rвых, f1, fв

6. Сумматор на ОУ при инвертирующем включении

Свойства сумматора:
• слабое взаимовлиянием источников сигнала (хорошая развязка
обусловлена тем, что потенциал общей точки входа ОУ (т. А)
близок к нулю);
• возможностью суммировать большое количество сигналов с
различными весами в соответствии с величинами R1i, i=1,2, …
'
"
Uвых ( Ku1Uвх Ku 2Uвх
Ku1 R2 R1'
Ku 2 R2 R1"
n
KunU вх ),
Kun R2 R1n

7. Сумматор на ОУ при инвертирующем включении

U вх
U вх
n
U вх
R1
R1
R2
A
+
n
R1
R3
UВЫХ
'
"
Uвых ( Ku1Uвх Ku 2Uвх
n
KunU вх ),

8. Неинвертирующее включение ОУ

R2
R1
-
UВХ
Неинвертирующее
включение ОУ:
+
R3
а – основная схема;
-
UВЫХ
UВХ
+
UВЫХ
б – повторитель напряжения
• Резисторы R1 и R2 создают последовательную отрицательную
обратную связь по напряжению. Резистор R3 может
использоваться для балансировки ОУ.

9. Основные параметры схемы неинвертирующего включения для идеального ОУ следующие

• коэффициент усиления
• входное сопротивление
• выходное сопротивление
• верхняя граничная частота
* R2 R 1
Ku
R1
*
Rвых
0
*
Rвх
fв*
Достоинство схемы – высокое входное сопротивление.
На основе рассмотренной схемы можно получить неинвертирующие усилители с
высоким входным сопротивлением. Благодаря этому неинвертирующий
усилитель часто применяется в измерительных устройствах, как усилители для
различных датчиков.

10. Повторитель напряжения на ОУ

• Коэффициент усиления К0=1, выходной
сигнал в точности повторяет входной.
• Зачем же вообще нужен операционный
усилитель в таком случае? Он выступает в
роли буфера, обладая
• высоким входным сопротивлением и
• маленьким выходным.
Когда это бывает нужно? Допустим, мы
имеем какой-то источник сигнала с
большим выходным сопротивлением и
хотим этот сигнал без искажения передать
на относительно низкоомную назгрузку.
Если мы это сделаем напрямую, без каких
бы то ни было буферов, то неизбежно
потеряем какую-то часть напряжения
сигнала.

11. Операционный усилитель при дифференциальном включении (дифференциальный усилитель)

RОС
UВХ1
R1
UВХ2
UВЫХ
R1'
ROC'
RH
• Такой усилитель, как и
дифференциальный каскад,
предназначен для усиления разности
двух входных напряжений Uвх1 и Uвх2.
Схема является сочетанием
инвертирующего и неинвертирующего
включения ОУ.
• Такое включение усилителей широко
используется, например, для усиления
сигнала с резистора-шунта - датчика
тока.
• Что немаловажно, операционный
усилитель в таком включении помимо,
собственно, усиления сигнала, давит
синфазную помеху.

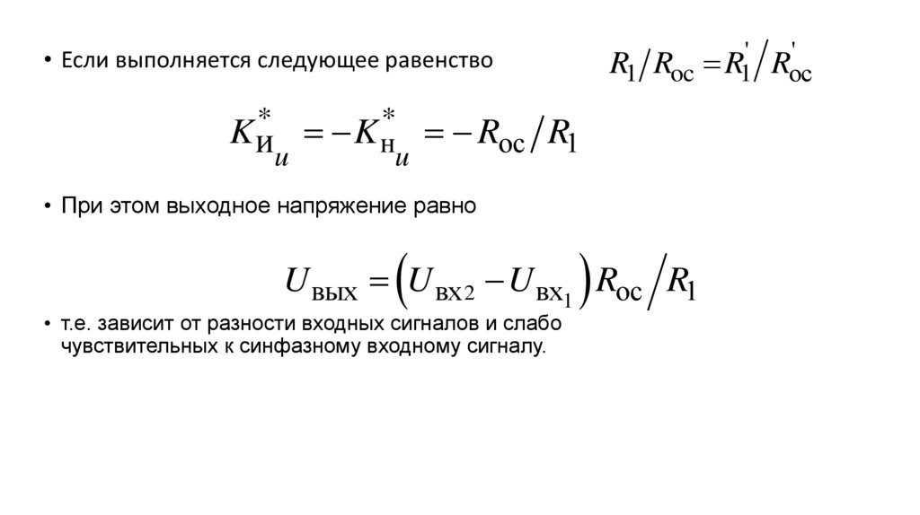
12.

'
R1 Roc R1
• Если выполняется следующее равенство
*
Kи K н Roc
u
u
*
R1
• При этом выходное напряжение равно
U вых U вх 2 U вх1 Roc R1
• т.е. зависит от разности входных сигналов и слабо
чувствительных к синфазному входному сигналу.
'
Rос

13. Синфазное включение ОУ

R2
R1
-
Uвх
Uвых
+
R3
R4
• Если к обоим входам ОУ
прикладываются напряжения одной
и той же амплитуды и фазы, то такое
включение ОУ называется синфазным
включением.
• При R1 = R3 и R2 = R4 и идеальном ОУ
выходной сигнал равен нулю.
• В реальных ОУ это условие
практически не выполняется, и при
Uвх1 = Uвх2 выходной сигнал не равен
нулю.

14.

• Коэффициент передачи синфазного сигнала при Uвх1 = Uвх2
Ku
сф
U вых

U вх

• Ku много меньше единицы, что затрудняет использование этого
сф
параметра.
• Более удобным является другой параметр, а именно коэффициент
ослабления синфазного сигнала Kосcф , равный отношению
коэффициента усиления дифференциального сигнала K0 к коэффициенту
передачи синфазного сигнала
Kос
сф
= К 0 Ku
сф
English     Русский Правила