Умный зонт “Raimaster”
Описание проекта
Партизанский маркетинг
Инновационная цепочка
Основные конкуренты
Анализ конкурентоспособности
Расчет ёмкости рынка
Расчёт доли нашего стартапа на рынке методом коэффициентов
Эффективность каналов продвижения
Распределение бюджета
Финансовые расчёты
Выбор системы налогообложения
Иллюстрации и примеры дизайна
Медиаплан
496.46K

1

1. Умный зонт “Raimaster”

Мутьев Д. М
Мавлютов М. Р
Новиков Д.

2.

+
-
Умная
бутылка для
воды
Улучшает здоровье и
поддерживает водный
баланс Уведомления на
смартфон или
светодиодная индикация
Интересно для
спортсменов, офисных
сотрудников и студентов
Требует подзарядки
Дороже обычной бутылки
Необходимость Bluetoothсоединения и приложения
Умный рюкзак
Зарядка гаджетов «на
ходу» Локатор для
предотвращения потерь
Безопасность (антивор,
защита от вскрытия)
Стоимость значительно
выше обычного рюкзака
Вес увеличивается за счёт
технологий
Ограниченный срок
службы батареи
Умный зонт
Повышает безопасность и
удобство
Напоминает, когда взять
зонт Подходит для разных
возрастных групп
Инновационность
повышает интерес и спрос
Может быть более хрупким
из-за электроники
Требуется регулярная
подзарядка
Цена выше обычного зонта
Идея

3. Описание проекта

• Умный зонт — инновационный предмет с Bluetooth,
LED-подсветкой, солнечными панелями и мобильным
приложением. Он предупреждает о дожде.

4. Партизанский маркетинг

• Офлайн:
• - Флешмобы, граффити, QR-коды
• Онлайн:
• - Вирусные видео, мемы, микроинфлюенсеры

5. Инновационная цепочка

Обычный зонт -> Автоматический зонт -> Зонт со встроенным
радиопрогнозом погоды -> Умный зонт с автоматическим развертыванием и
интеграцией погоды -> Умный зонт «RAINMASTER» с продвинутыми
датчиками и предиктивным ИИ

6. Основные конкуренты

KAZbrella
lBlunt Umbrella (smart)

7.

Балл
Оценка эргономичности
Пояснение
1
Очень низкая
Объект крайне неудобен в использовании,
вызывает быструю усталость, требует
значительных физических усилий или
неестественных поз.
2
Низкая
Объект неудобен, но может использоваться
кратковременно. Приводит к усталости, требует
частых перерывов. Эргономические недостатки
заметны и мешают комфортной работе.
3
Средняя
Удовлетворительная эргономика. Объект в
целом удобен, но имеет отдельные недостатки
(например, неидеальные углы, небольшое
напряжение при длительном использовании).
Подходит для большинства пользователей, но
не оптимизирован.
4
Высокая
Хорошо продуманная эргономика. Объект
удобен для продолжительного использования,
минимизирует нагрузку на пользователя. Могут
быть незначительные недочёты, не влияющие
на общий комфорт.
5
Очень высокая
Идеальная эргономика. Объект максимально
адаптирован под анатомические и
физиологические особенности пользователя.
Обеспечивает комфорт даже при длительном
использовании, снижает усталость и риск

8.

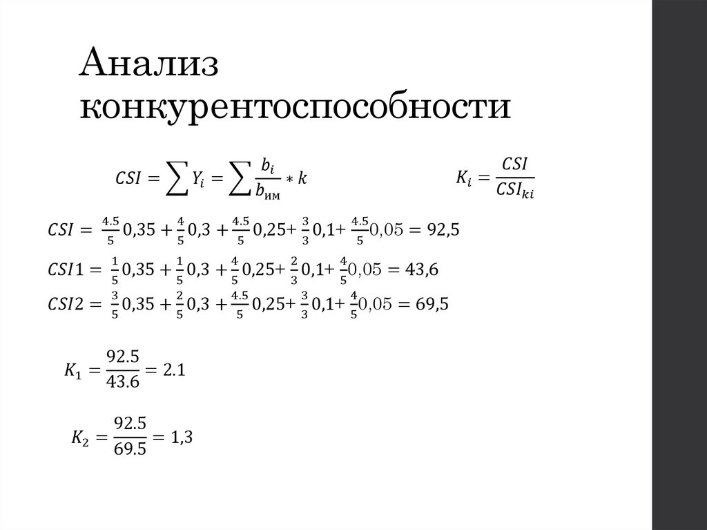
Показател K Оценивае KAZbrell
ь
значимос мый
a
ти
товар
Blunt
Umbrella
s
(smart)
Идеальна
я модель
Автоматиче 0,35
ская
функциона
льность
4.5
1
3
5
Интеграци
я с погодой
0,3
4
1
2
5
Ветроустой
чивость
0,25
4.5
4
4.5
5
Минималь
ный срок
службы(г)
0,1
3
2
3
3
Эргономич
ность
0,05
4.5
4
4
5

9. Анализ конкурентоспособности

English     Русский Правила